Exploring Therapeutic Potential of Bi-Qi Capsules in Treatment of Gout by Discovering Crucial Drug Targets
Abstract
1. Introduction
2. Results
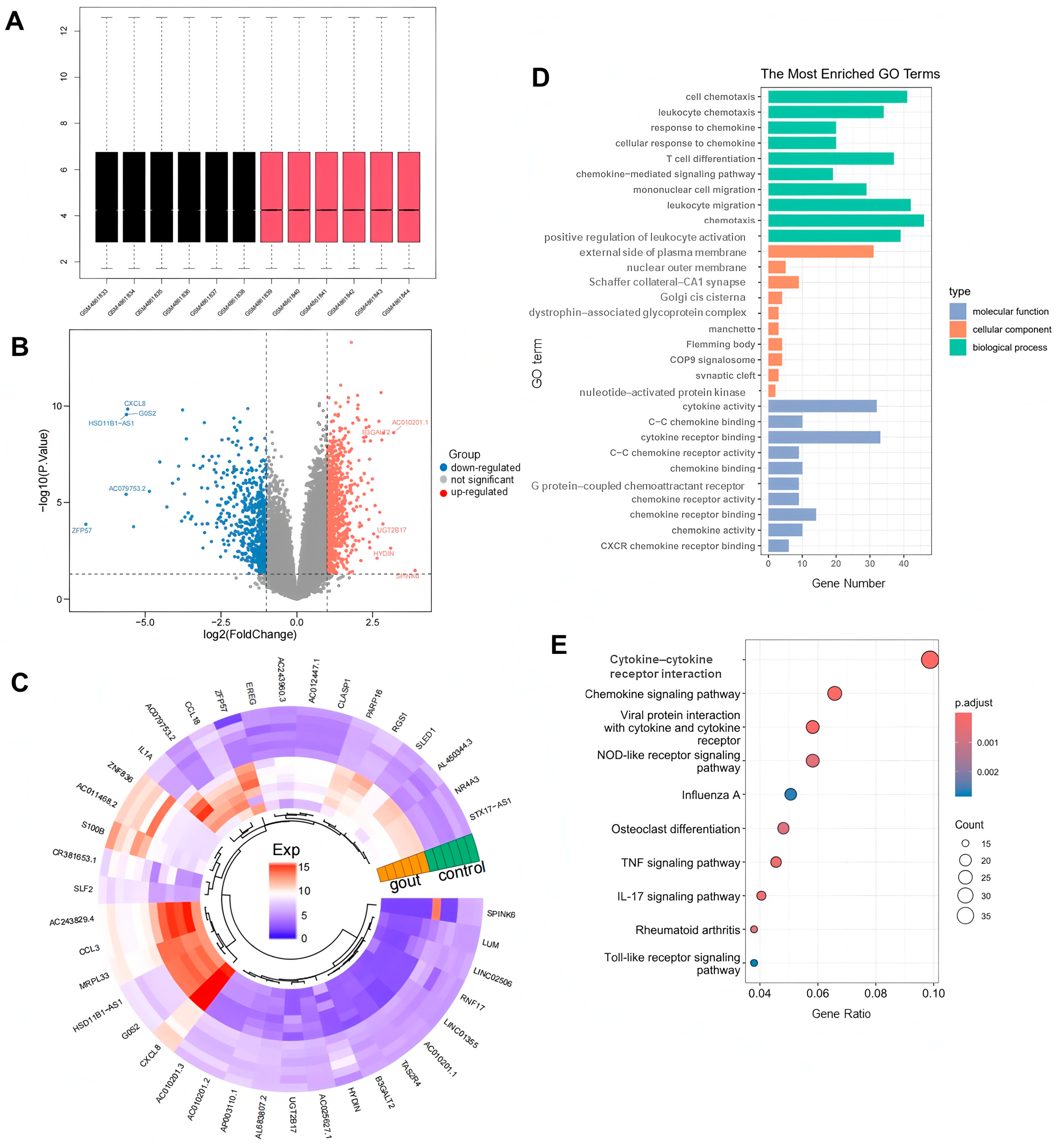
2.1. DEG Identification and Biological Function Analysis
2.2. Candidate Gene Identification and Biological Function Analysis
2.3. Causal Relationship of Candidate Targets and Gout
2.4. Cell Annotation, Differential Expression, and Enrichment Analysis
2.5. Regulatory Mechanism of Crucial Targets on Other Molecules
2.6. Active Ingredient–Crucial Target Binding Capacity Analysis
3. Discussion
4. Materials and Methods
4.1. Study Design
4.2. Bi-Qi Capsule Characterization
4.3. Bi-Qi Capsule Active Ingredients and Related Gene Collection
4.4. Differentially Expressed Gene Collection
4.5. Functional Enrichment and Gene Interaction Analysis
4.6. MR Analysis
4.7. Single-Cell RNA Sequencing Analysis
4.8. Gene Set Enrichment Analysis
4.9. Construction of Interaction Network of Crucial Targets and Other Molecules
4.10. Molecular Docking
4.11. Statistical Analysis
5. Conclusions
Supplementary Materials
Author Contributions
Funding
Institutional Review Board Statement
Informed Consent Statement
Data Availability Statement
Acknowledgments
Conflicts of Interest
Abbreviations
| MR | Mendelian randomization |
| GSEA | Gene set enrichment analysis |
| SUA | Serum uric acid |
| GEO | Gene Expression Omnibus |
| SNPs | Single nucleotide polymorphisms |
| LOO | Leave One Out |
References
- Dalbeth, N.; Te Karu, L.; Stamp, L.K. Gout and its management. Intern. Med. J. 2024, 54, 716–723. [Google Scholar] [CrossRef]
- Scuiller, A.; Pascart, T.; Bernard, A.; Oehler, E. La maladie goutteuse [Gout]. Rev. Med. Interne 2020, 41, 396–403. [Google Scholar] [CrossRef] [PubMed]
- Dehlin, M.; Jacobsson, L.; Roddy, E. Global epidemiology of gout: Prevalence, incidence, treatment patterns and risk factors. Nat. Rev. Rheumatol. 2020, 16, 380–390. [Google Scholar] [CrossRef]
- Danve, A.; Neogi, T. Rising Global Burden of Gout: Time to Act. Arthritis Rheumatol. 2020, 72, 1786–1788. [Google Scholar] [CrossRef] [PubMed]
- Kyu, H.H.; Abate, D.; Abate, K.H.; Abay, S.M.; Abbafati, C.; Abbasi, N.; Breitborde, N.J. Global, regional, and national disability-adjusted life-years (DALYs) for 359 diseases and injuries and healthy life expectancy (HALE) for 195 countries and territories, 1990–2017: A systematic analysis for the Global Burden of Disease Study 2017. Lancet 2018, 392, 1859–1922. [Google Scholar] [CrossRef] [PubMed]
- Punzi, L.; Galozzi, P.; Luisetto, R.; Scanu, A.; Ramonda, R.; Oliviero, F. Gout: One year in review 2023. Clin. Exp. Rheumatol. 2024, 42, 1–9. [Google Scholar] [CrossRef]
- Cross, M.; Ong, K.L.; Culbreth, G.T.; Steinmetz, J.D.; Cousin, E.; Lenox, H.; Woolf, A.D. Global, regional, and national burden of gout, 1990–2020, and projections to 2050: A systematic analysis of the Global Burden of Disease Study 2021. Lancet Rheumatol. 2024, 6, e507–e517. [Google Scholar] [CrossRef]
- Elfishawi, M.M.; Zleik, N.; Kvrgic, Z.; Michet, C.J., Jr.; Crowson, C.S.; Matteson, E.L.; Bongartz, T. The Rising Incidence of Gout and the Increasing Burden of Comorbidities: A Population-based Study over 20 Years. J. Rheumatol. 2018, 45, 574–579. [Google Scholar] [CrossRef]
- Cipolletta, E.; Tata, L.J.; Nakafero, G.; Avery, A.J.; Mamas, M.A.; Abhishek, A. Association Between Gout Flare and Subsequent Cardiovascular Events Among Patients with Gout. JAMA 2022, 328, 440–450. [Google Scholar] [CrossRef]
- Disveld, I.-M.; Zoakman, S.; Jansen, T.-A.; Rongen, G.A.; Kienhorst, L.-E.; Janssens, H.-M.; Fransen, J.; Janssen, M. Crystal-proven gout patients have an increased mortality due to cardiovascular diseases, cancer, and infectious diseases especially when having tophi and/or high serum uric acid levels: A prospective cohort study. Clin. Rheumatol. 2019, 38, 1385–1391. [Google Scholar] [CrossRef]
- Vargas-Santos, A.B.; Neogi, T.; da Rocha Castelar-Pinheiro, G.; Kapetanovic, M.C.; Turkiewicz, A. Cause-Specific Mortality in Gout: Novel Findings of Elevated Risk of Non-Cardiovascular-Related Deaths. Arthritis Rheumatol. 2019, 71, 1935–1942. [Google Scholar] [CrossRef] [PubMed]
- Afinogenova, Y.; Danve, A.; Neogi, T. Update on gout management: What is old and what is new. Curr. Opin. Rheumatol. 2022, 34, 118–124. [Google Scholar] [CrossRef] [PubMed]
- Wang, Q.S.; Cui, Y.L.; Wang, Y.F.; Chi, W. Effects of compounds from bi-qi capsule on the expression of inflammatory mediators in lipopolysaccharide-stimulated RAW 264.7 macrophages. J. Ethnopharmacol. 2011, 136, 480–487. [Google Scholar] [CrossRef] [PubMed]
- Chen, X.M.; Wu, J.Q.; Huang, Q.C.; Zhang, J.Y.; Pen, J.H.; Huang, Z.S.; Chu, Y.L.; He, X.H.; Wang, M.J.; Huang, R.Y. Systematic review and meta-analysis of the efficacy and safety of Biqi capsule in rheumatoid arthritis patients. Exp. Ther. Med. 2018, 15, 5221–5230. [Google Scholar] [CrossRef]
- Zhou, Y.; Wang, W.; Tian, K.; Huang, H.; Jia, M. Efficacy and safety of Biqi capsule in the treatment of knee osteoarthritis: A protocol of a randomized controlled trial. Medicine 2021, 100, e25476. [Google Scholar] [CrossRef]
- Liu, Y.X.; Liu, W.W.; Zhao, Y.; Wang, L.P. Clinical and pharmacological research progress of Biqi capsule in nearly three years. Chin. J. Tradit. Chin. Med. 2011, 26, 2651–2653. [Google Scholar]
- Li, G.; Du, S.; Yan, S.; Wang, Y.; Bu, R.; Cheng, M.; Zhang, Y.; Chen, Q.; Wu, Y.; Zhang, X.; et al. Mechanism of Biqi capsules in the treatment of gout based on network pharmacology and experimental verification. J. Ethnopharmacol. 2025, 337, 118817. [Google Scholar] [CrossRef]
- Sanderson, E.; Glymour, M.M.; Holmes, M.V.; Kang, H.; Morrison, J.; Munafò, M.R.; Palmer, T.; Schooling, C.M.; Wallace, C.; Zhao, Q. Mendelian randomization. Nat. Rev. Methods Primers 2022, 2, 6. [Google Scholar] [CrossRef]
- Richmond, R.C.; Davey Smith, G. Mendelian Randomization: Concepts and Scope. Cold Spring Harb. Perspect. Med. 2022, 12, a040501. [Google Scholar] [CrossRef]
- Zhou, C.; Wei, J.; Yu, P.; Yang, J.; Liu, T.; Jia, R.; Wang, S.; Sun, P.; Yang, L.; Xiao, H. Convergent application of traditional Chinese medicine and gut microbiota in ameliorate of cirrhosis: A data mining and Mendelian randomization study. Front. Cell. Infect. Microbiol. 2023, 13, 1273031. [Google Scholar] [CrossRef]
- Lin, J.; Zhou, J.; Xu, Y. Potential drug targets for multiple sclerosis identified through Mendelian randomization analysis. Brain 2023, 146, 3364–3372. [Google Scholar] [CrossRef] [PubMed]
- Chauquet, S.; Zhu, Z.; O’Donovan, M.C.; Walters, J.-R.; Wray, N.R.; Shah, S. Association of Antihypertensive Drug Target Genes With Psychiatric Disorders: A Mendelian Randomization Study. JAMA Psychiatry 2021, 78, 623–631. [Google Scholar] [CrossRef] [PubMed]
- Cao, Y.; Yang, Y.; Hu, Q.; Wei, G. Identification of potential drug targets for rheumatoid arthritis from genetic insights: A Mendelian randomization study. J. Transl. Med. 2023, 21, 616. [Google Scholar] [CrossRef]
- Zou, Y.T.; Long, F.; Wu, C.Y.; Zhou, J.; Zhang, W.; Xu, J.D.; Zhang, Y.Q.; Li, S.L. A dereplication strategy for identifying triterpene acid analogues in Poria cocos by comparing predicted and acquired UPLC-ESI-QTOF-MS/MS data. Phytochem. Anal. 2019, 30, 292–310. [Google Scholar] [CrossRef]
- Wan, M.Q.; Liu, X.Y.; Gao, H.; Wang, T.X.; Yang, Y.F.; Jia, L.Y.; Yang, X.W.; Zhang, Y.B. Systematic analysis of the metabolites of Angelicae Pubescentis Radix by UPLC-Q-TOF-MS combined with metabonomics approaches after oral administration to rats. J. Pharm. Biomed. Anal. 2020, 188, 113445. [Google Scholar] [CrossRef]
- Li, Y.J.; Wei, H.L.; Qi, L.W.; Chen, J.; Ren, M.T.; Li, P. Characterization and identification of saponins in Achyranthes bidentata by rapid-resolution liquid chromatography with electrospray ionization quadrupole time-of-flight tandem mass spectrometry. Rapid Commun. Mass Spectrom. 2010, 24, 2975–2985. [Google Scholar] [CrossRef]
- Wang, C.; Cai, Z.; Shi, J.; Chen, S.; Tan, M.; Chen, J.; Chen, L.; Zou, L.; Chen, C.; Liu, Z.; et al. Comparative Metabolite Profiling of Wild and Cultivated Licorice Based on Ultra-Fast Liquid Chromatography Coupled with Triple Quadrupole-Time of Flight Tandem Mass Spectrometry. Chem. Pharm. Bull. 2019, 67, 1104–1115. [Google Scholar] [CrossRef]
- Vane, J.R.; Bakhle, Y.S.; Botting, R.M. Cyclooxygenases 1 and 2. Annu. Rev. Pharmacol. Toxicol. 1998, 38, 97–120. [Google Scholar] [CrossRef]
- Pouliot, M.; James, M.J.; McColl, S.R.; Naccache, P.H.; Cleland, L.G. Monosodium urate microcrystals induce cyclooxygenase-2 in human monocytes. Blood 1998, 91, 1769–1776. [Google Scholar] [CrossRef]
- Alexanian, A.; Sorokin, A. Cyclooxygenase 2: Protein-protein interactions and posttranslational modifications. Physiol. Genom. 2017, 49, 667–681. [Google Scholar] [CrossRef]
- Peng, J.; Gu, Y.; Liu, J.; Yi, H.; Ruan, D.; Huang, H.; Shu, Y.; Zong, Z.; Wu, R.; Li, H. Identification of SOCS3 and PTGS2 as new biomarkers for the diagnosis of gout by cross-species comprehensive analysis. Heliyon 2024, 10, e30020. [Google Scholar] [CrossRef] [PubMed]
- Brevnova, E.E.; Platoshyn, O.; Zhang, S.; Yuan, J.X. Overexpression of human KCNA5 increases IK V and enhances apoptosis. American journal of physiology. Cell Physiol. 2004, 287, C715–C722. [Google Scholar] [CrossRef]
- Nattel, S.; Bourne, G.; Talajic, M. Insights into mechanisms of antiarrhythmic drug action from experimental models of atrial fibrillation. J. Cardiovasc. Electrophysiol. 1997, 8, 469–480. [Google Scholar] [CrossRef] [PubMed]
- Fountain, S.J.; Cheong, A.; Li, J.; Dondas, N.Y.; Zeng, F.; Wood, I.C.; Beech, D.J. K(v)1.5 potassium channel gene regulation by Sp1 transcription factor and oxidative stress. American journal of physiology. Heart Circ. Physiol. 2007, 293, H2719–H2725. [Google Scholar] [CrossRef]
- Philipson, L.H.; Hice, R.E.; Schaefer, K.; LaMendola, J.; Bell, G.I.; Nelson, D.J.; Steiner, D.F. Sequence and functional expression in Xenopus oocytes of a human insulinoma and islet potassium channel. Proc. Natl. Acad. Sci. USA 1991, 88, 53–57. [Google Scholar] [CrossRef]
- Kim, S.J.; Ao, Z.; Warnock, G.; McIntosh, C.H. Incretin-stimulated interaction between β-cell Kv1.5 and Kvβ2 channel proteins involves acetylation/deacetylation by CBP/SirT1. Biochem. J. 2013, 451, 227–234. [Google Scholar] [CrossRef]
- Idriss, H.T.; Naismith, J.H. TNF alpha and the TNF receptor superfamily: Structure-function relationship(s). Microsc. Res. Tech. 2000, 50, 184–195. [Google Scholar] [CrossRef]
- Zheng, X.; Liu, H.; Ma, M.; Ji, J.; Zhu, F.; Sun, L. Anti-thrombotic activity of phenolic acids obtained from Salvia miltiorrhiza f. alba in TNF-α-stimulated endothelial cells via the NF-κB/JNK/p38 MAPK signaling pathway. Arch. Pharm. Res. 2021, 44, 427–438. [Google Scholar] [CrossRef]
- Zheng, L.W.; Wang, W.C.; Mao, X.Z.; Luo, Y.H.; Tong, Z.Y.; Li, D. TNF-α regulates the early development of avascular necrosis of the femoral head by mediating osteoblast autophagy and apoptosis via the p38 MAPK/NF-κB signaling pathway. Cell Biol. Int. 2020, 44, 1881–1889. [Google Scholar] [CrossRef]
- Horiuchi, T.; Mitoma, H.; Harashima, S.; Tsukamoto, H.; Shimoda, T. Transmembrane TNF-alpha: Structure, function and interaction with anti-TNF agents. Rheumatology 2010, 49, 1215–1228. [Google Scholar] [CrossRef]
- Wang, Q.; Huang, Q.; Ying, X.; Zhou, Y.; Duan, S. Exploring the regulatory role of tsRNAs in the TNF signaling pathway: Implications for cancer and non-cancer diseases. Prog. Biophys. Mol. Biol. 2024, 191, 1–10. [Google Scholar] [CrossRef] [PubMed]
- Holbrook, J.; Lara-Reyna, S.; Jarosz-Griffiths, H.; McDermott, M. Tumour necrosis factor signalling in health and disease. F1000Research 2019, 8, F1000, Faculty Rev-111. [Google Scholar] [CrossRef] [PubMed]
- Varfolomeev, E.; Vucic, D. Intracellular regulation of TNF activity in health and disease. Cytokine 2018, 101, 26–32. [Google Scholar] [CrossRef] [PubMed]
- van Loo, G.; Bertrand, M.-M. Death by TNF: A road to inflammation Death by TNF: A road to inflammation. Nat. Rev. Immunol. 2023, 23, 289–303. [Google Scholar] [CrossRef]
- Qiu, K.; Zeng, T.; Liao, Y.; Min, J.; Zhang, N.; Peng, M.; Kong, W.; Chen, L.L. Identification of Inflammation-Related Biomarker Pro-ADM for Male Patients with Gout by Comprehensive Analysis. Front. Immunol. 2022, 12, 798719. [Google Scholar] [CrossRef]
- Viazzi, F.; Leoncini, G.; Vercelli, M.; Deferrari, G.; Pontremoli, R. Serum uric acidlevels predict new-onset type 2 diabetes in hospitalized patients with primary hypertension: The MAGIC study. Diabetes Care 2011, 34, 126–128. [Google Scholar] [CrossRef]
- Xiong, Q.; Liu, J.; Xu, Y. Effects of Uric Acid on Diabetes Mellitus and Its Chronic Complications. Int. J. Endocrinol. 2019, 2019, 9691345. [Google Scholar] [CrossRef]
- Peng, L.; Chen, L.; Wan, J.; Liu, W.; Lou, S.; Shen, Z. Single-cell transcriptomic landscape of immunometabolism reveals intervention candidates of ascorbate and aldarate metabolism, fatty-acid degradation and PUFA metabolism of T-cell subsets in healthy controls, psoriasis and psoriatic arthritis. Front. Immunol. 2023, 14, 1179877. [Google Scholar] [CrossRef]
- Ng, L.L.; Ngkeekwong, F.C.; Quinn, P.A.; Davies, J.E. Uptake mechanisms for ascorbate and dehydroascorbate in lymphoblasts from diabetic nephropathy and hypertensive patients. Diabetologia 1998, 41, 435–442. [Google Scholar] [CrossRef][Green Version]
- Han, C.; Shen, Z.; Cui, T.; Ai, S.S.; Gao, R.R.; Liu, Y.; Sui, G.Y.; Hu, H.Z.; Li, W. Yi-Shen-Hua-Shi granule ameliorates diabetic kidney disease by the “gut-kidney axis”. J. Ethnopharmacol. 2023, 307, 116257. [Google Scholar] [CrossRef]
- Dhar-Mascareño, M.; Cárcamo, J.M.; Golde, D.W. Hypoxia-reoxygenation-induced mitochondrial damage and apoptosis in human endothelial cells are inhibited by vitamin C. Free Radic. Biol. Med. 2005, 38, 1311–1322. [Google Scholar] [CrossRef] [PubMed]
- Shen, X.; Wang, C.; Liang, N.; Liu, Z.; Li, X.; Zhu, Z.J.; Merriman, T.R.; Dalbeth, N.; Terkeltaub, R.; Li, C.; et al. Serum Metabolomics Identifies Dysregulated Pathways and Potential Metabolic Biomarkers for Hyperuricemia and Gout. Arthritis Rheumatol. 2021, 73, 1738–1748. [Google Scholar] [CrossRef] [PubMed]
- Weidinger, D.; Jamal Jameel, K.; Alisch, D.; Jacobsen, J.; Bürger, P.; Ruhe, M.; Yusuf, F.; Rohde, S.; Störtkuhl, K.; Kaufmann, P.; et al. OR2AT4 and OR1A2 counterregulate molecular pathophysiological processes of steroid-resistant inflammatory lung diseases in human alveolar macrophages. Mol. Med. 2022, 28, 150. [Google Scholar] [CrossRef] [PubMed]
- Orecchioni, M.; Kobiyama, K.; Winkels, H.; Ghosheh, Y.; McArdle, S.; Mikulski, Z.; Kiosses, W.B.; Fan, Z.; Wen, L.; Jung, Y.; et al. Olfactory receptor 2 in vascular macrophages drives atherosclerosis by NLRP3-dependent IL-1 production. Science 2022, 375, 214–221. [Google Scholar] [CrossRef]
- Nishida, A.; Miyamoto, J.; Shimizu, H.; Kimura, I. Gut microbial short-chain fatty acids-mediated olfactory receptor 78 stimulation promotes anorexigenic gut hormone peptide YY secretion in mice. Biochem. Biophys. Res. Commun. 2021, 557, 48–54. [Google Scholar] [CrossRef]
- Leask, M.P.; Sumpter, N.A.; Lupi, A.S.; Vazquez, A.I.; Reynolds, R.J.; Mount, D.B.; Merriman, T.R. The Shared Genetic Basis of Hyperuricemia, Gout, and Kidney Function. Semin. Nephrol. 2020, 40, 586–599. [Google Scholar] [CrossRef]
- Dalbeth, N.; Gosling, A.L.; Gaffo, A.; Abhishek, A. Gout. Lancet 2016, 388, 2039–2052. [Google Scholar] [CrossRef]
- Liu, Y.R.; Wang, J.Q.; Li, J. Role of NLRP3 in the pathogenesis and treatment of gout arthritis. Front. Immunol. 2023, 14, 1137822. [Google Scholar] [CrossRef]
- Liu, B.; Zhao, C.; Wang, J.; Du, S.M.; Bu, R.Z.; Zheng, X.Y.; Zhou, J.; Wang, J. Quality evaluation of Biqi Capsules based on HPLC fingerprint and multi-component analysis. Chin. Tradit. Herb. Drugs 2023, 54, 1–7. [Google Scholar]
- Liu, J.T.; Zhang, Y.; Bu, R.Z.; Zhao, H.P.; Zhao, Y.; Zhang, H.B.; Xu, J.; Zhang, T.J.; Wang, L.; Liu, C.X. Indentification of chemical components and blood components of Biqi Capsules by UPLC-Q/TOF-MS. Chin. Tradit. Herb. Drugs 2021, 52, 5496–5513. [Google Scholar]
- Sekula, P.; Del Greco, M.F.; Pattaro, C.; Köttgen, A. Mendelian Randomization as an Approach to Assess Causality Using Observational Data. J. Am. Soc. Nephrol. 2016, 27, 3253–3265. [Google Scholar] [CrossRef] [PubMed]
- Emdin, C.A.; Khera, A.V.; Kathiresan, S. Mendelian Randomization. JAMA 2017, 318, 1925–1926. [Google Scholar] [CrossRef] [PubMed]
- Zhang, W.; Ghosh, D. A general approach to sensitivity analysis for Mendelian randomization. Stat. Biosci. 2021, 13, 34–55. [Google Scholar] [CrossRef] [PubMed]









Disclaimer/Publisher’s Note: The statements, opinions and data contained in all publications are solely those of the individual author(s) and contributor(s) and not of MDPI and/or the editor(s). MDPI and/or the editor(s) disclaim responsibility for any injury to people or property resulting from any ideas, methods, instructions or products referred to in the content. |
© 2025 by the authors. Licensee MDPI, Basel, Switzerland. This article is an open access article distributed under the terms and conditions of the Creative Commons Attribution (CC BY) license (https://creativecommons.org/licenses/by/4.0/).
Share and Cite
Xie, J.; Zhang, Y.; Ren, R.; Bu, R.; Chen, L.; Hou, J.; Shang, D.; Liu, Y.; Wang, D.; Wang, T.; et al. Exploring Therapeutic Potential of Bi-Qi Capsules in Treatment of Gout by Discovering Crucial Drug Targets. Pharmaceuticals 2025, 18, 618. https://doi.org/10.3390/ph18050618
Xie J, Zhang Y, Ren R, Bu R, Chen L, Hou J, Shang D, Liu Y, Wang D, Wang T, et al. Exploring Therapeutic Potential of Bi-Qi Capsules in Treatment of Gout by Discovering Crucial Drug Targets. Pharmaceuticals. 2025; 18(5):618. https://doi.org/10.3390/ph18050618
Chicago/Turabian StyleXie, Jing, Yu Zhang, Rong Ren, Ruizhen Bu, Liying Chen, Juezhuo Hou, Dandan Shang, Yadong Liu, Dan Wang, Tao Wang, and et al. 2025. "Exploring Therapeutic Potential of Bi-Qi Capsules in Treatment of Gout by Discovering Crucial Drug Targets" Pharmaceuticals 18, no. 5: 618. https://doi.org/10.3390/ph18050618
APA StyleXie, J., Zhang, Y., Ren, R., Bu, R., Chen, L., Hou, J., Shang, D., Liu, Y., Wang, D., Wang, T., & Zhou, H. (2025). Exploring Therapeutic Potential of Bi-Qi Capsules in Treatment of Gout by Discovering Crucial Drug Targets. Pharmaceuticals, 18(5), 618. https://doi.org/10.3390/ph18050618
