Micheliolide Alleviates Hepatic Fibrosis by Inhibiting Autophagy in Hepatic Stellate Cells via the TrxR1/2-Mediated ROS/MEK/ERK Pathway
Abstract
1. Introduction
2. Results
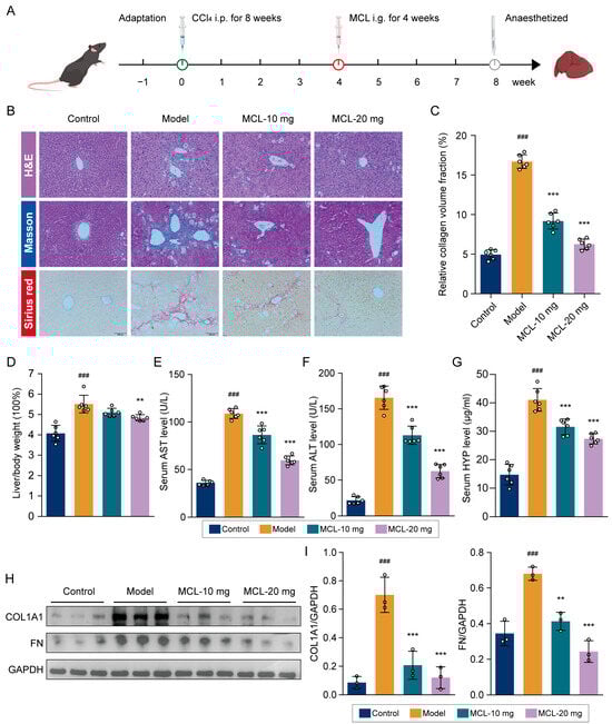
2.1. Micheliolide Alleviated Hepatic Fibrosis in CCl4-Treated Mouse Mode
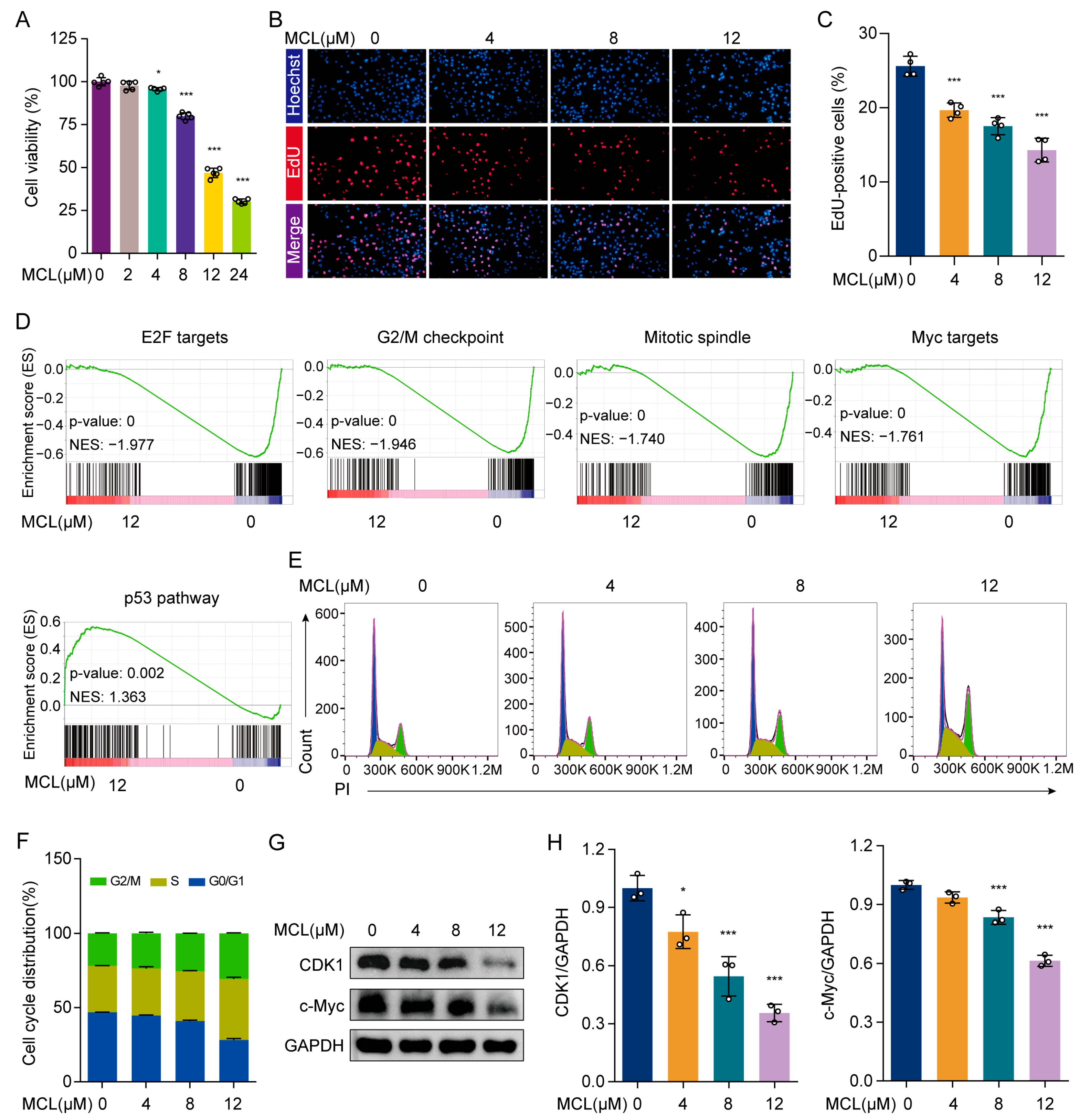
2.2. Micheliolide Inhibited the Proliferation of HSCs
2.3. Micheliolide Repressed the Activation of HSCs
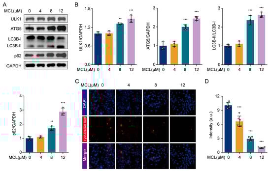
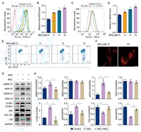
2.4. Micheliolide Impaired Autophagic Flux of HSCs
2.5. Micheliolide Activated the MEK/ERK Pathway
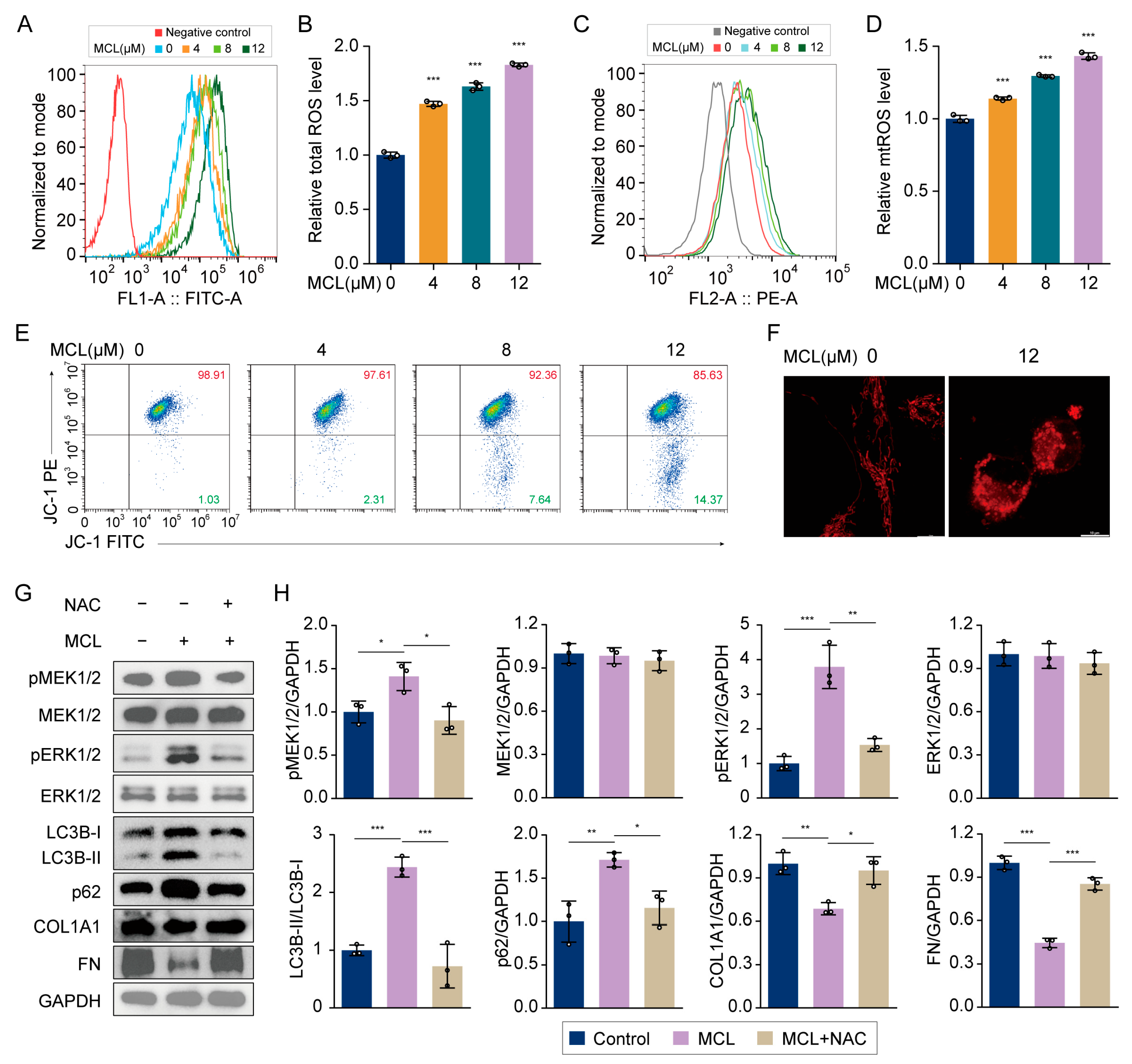
2.6. Micheliolide Induced ROS Generation and Activated the MEK/ERK Pathway
2.7. Micheliolide Directly Interacted with TrxR1 and TrxR2 in HSCs
3. Discussion
4. Materials and Methods
4.1. Reagents
4.2. Experimental Animals
4.3. Liver Histopathology
4.4. Cell Viability Assay
4.5. EdU Assay
4.6. Flow Cytometry Analysis of Cell Cycle
4.7. Quantitative Real-Time Polymerase Chain Reaction (qPCR)
4.8. Western Blot Analysis
4.9. RNA Sequencing
4.10. ROS Detection
4.11. Mitochondria Observation
4.12. Mitochondrial Membrane Potential Detection
4.13. Molecular Docking
4.14. Cellular Thermal Shift Assay
4.15. Drug Affinity Responsive Target Stability
4.16. Detection of Intracellular TrxR Activity
4.17. Statistical Analysis
5. Conclusions
Author Contributions
Funding
Institutional Review Board Statement
Informed Consent Statement
Data Availability Statement
Conflicts of Interest
Abbreviations
| MCL | Micheliolide | 
| ROS | Reactive oxygen species | 
| HSC | Hepatic stellate cell | 
| ECM | Extracellular matrix | 
| COL1A1 | Collagen type I alpha 1 | 
| FN | Fibronectin | 
| TrxR | Thioredoxin reductase | 
| CCl4 | Carbon tetrachloride | 
| NAC | N-acetylcysteine | 
| CETSA | Cellular thermal shift assay | 
| DARTS | Drug affinity responsive target stability | 
| GSEA | Gene Set Enrichment Analysis | 
| HYP | Hydroxyproline | 
| ALT | Alanine transaminase | 
| AST | Aspartate transaminase | 
| DMEM | Dulbecco’s Modified Eagle Medium | 
| PBS | Phosphate buffered saline | 
| H&E | Hematoxylin and eosin | 
| DMSO | Dimethyl sulfoxide | 
| GAPDH | Glyceraldehyde-3-phosphate dehydrogenase | 
References
- Asrani, S.K.; Devarbhavi, H.; Eaton, J.; Kamath, P.S. Burden of liver diseases in the world. J. Hepatol. 2019, 70, 151–171. [Google Scholar] [CrossRef]
- Hammerich, L.; Tacke, F. Hepatic inflammatory responses in liver fibrosis. Nat. Rev. Gastroenterol. Hepatol. 2023, 20, 633–646. [Google Scholar] [CrossRef] [PubMed]
- Parola, M.; Pinzani, M. Liver fibrosis: Pathophysiology, pathogenetic targets and clinical issues. Mol. Asp. Med. 2019, 65, 37–55. [Google Scholar] [CrossRef] [PubMed]
- Tsuchida, T.; Friedman, S.L. Mechanisms of hepatic stellate cell activation. Nat. Rev. Gastroenterol. Hepatol. 2017, 14, 397–411. [Google Scholar] [CrossRef] [PubMed]
- Qian, H.; Chao, X.; Williams, J.; Fulte, S.; Li, T.; Yang, L.; Ding, W.X. Autophagy in liver diseases: A review. Mol. Asp. Med. 2021, 82, 100973. [Google Scholar] [CrossRef]
- Thoen, L.F.; Guimaraes, E.L.; Dolle, L.; Mannaerts, I.; Najimi, M.; Sokal, E.; van Grunsven, L.A. A role for autophagy during hepatic stellate cell activation. J. Hepatol. 2011, 55, 1353–1360. [Google Scholar] [CrossRef] [PubMed]
- Hong, Y.; Li, S.; Wang, J.; Li, Y. In vitro inhibition of hepatic stellate cell activation by the autophagy-related lipid droplet protein ATG2A. Sci. Rep. 2018, 8, 9232. [Google Scholar] [CrossRef]
- Duran, A.; Hernandez, E.D.; Reina-Campos, M.; Castilla, E.A.; Subramaniam, S.; Raghunandan, S.; Roberts, L.R.; Kisseleva, T.; Karin, M.; Diaz-Meco, M.T.; et al. p62/SQSTM1 by Binding to Vitamin D Receptor Inhibits Hepatic Stellate Cell Activity, Fibrosis, and Liver Cancer. Cancer Cell 2016, 30, 595–609. [Google Scholar] [CrossRef]
- Sahoo, B.M.; Banik, B.K.; Borah, P.; Jain, A. Reactive Oxygen Species (ROS): Key Components in Cancer Therapies. Anticancer Agents Med. Chem. 2022, 22, 215–222. [Google Scholar] [CrossRef] [PubMed]
- Kuo, L.M.; Chen, P.J.; Sung, P.J.; Chang, Y.C.; Ho, C.T.; Wu, Y.H.; Hwang, T.L. The Bioactive Extract of Pinnigorgia sp. Induces Apoptosis of Hepatic Stellate Cells via ROS-ERK/JNK-Caspase-3 Signaling. Mar. Drugs 2018, 16, 19. [Google Scholar] [CrossRef]
- Zhang, J.; Li, X.; Zhao, Z.; Cai, W.; Fang, J. Thioredoxin Signaling Pathways in Cancer. Antioxid. Redox Signal. 2023, 38, 403–424. [Google Scholar] [CrossRef] [PubMed]
- Cheng, X.; Holenya, P.; Can, S.; Alborzinia, H.; Rubbiani, R.; Ott, I.; Wolfl, S. A TrxR inhibiting gold(I) NHC complex induces apoptosis through ASK1-p38-MAPK signaling in pancreatic cancer cells. Mol. Cancer 2014, 13, 221. [Google Scholar] [CrossRef] [PubMed]
- Dong, G.; Ye, X.; Wang, S.; Li, W.; Cai, R.; Du, L.; Shi, X.; Li, M. Au-24 as a potential thioredoxin reductase inhibitor in hepatocellular carcinoma cells. Pharmacol. Res. 2022, 177, 106113. [Google Scholar] [CrossRef] [PubMed]
- Xi, J.; Tian, L.L.; Xi, J.; Girimpuhwe, D.; Huang, C.; Ma, R.; Yao, X.; Shi, D.; Bai, Z.; Wu, Q.X.; et al. Alterperylenol as a Novel Thioredoxin Reductase Inhibitor Induces Liver Cancer Cell Apoptosis and Ferroptosis. J. Agric. Food Chem. 2022, 70, 15763–15775. [Google Scholar] [CrossRef] [PubMed]
- Chen, Y.; Yin, H.; Sun, J.; Zhang, G.; Zhang, Y.; Zeng, H. TrxR/Trx inhibitor butaselen ameliorates pulmonary fibrosis by suppressing NF-κB/TGF-β1/Smads signaling. Biomed. Pharmacother. 2023, 169, 115822. [Google Scholar] [CrossRef]
- Zhai, J.D.; Li, D.; Long, J.; Zhang, H.L.; Lin, J.P.; Qiu, C.J.; Zhang, Q.; Chen, Y. Biomimetic semisynthesis of arglabin from parthenolide. J. Org. Chem. 2012, 77, 7103–7107. [Google Scholar] [CrossRef]
- Wu, C.Y.; Wang, K.Q.; Qin, Y.Y.; Wang, H.W.; Wu, M.M.; Zhu, X.D.; Lu, X.Y.; Zhu, M.M.; Lu, C.S.; Hu, Q.Q. Micheliolide ameliorates severe acute pancreatitis in mice through potentiating Nrf2-mediated anti-inflammation and anti-oxidation effects. Int. Immunopharmacol. 2024, 143, 113490. [Google Scholar] [CrossRef]
- Yang, J.; Li, Y.; Han, X.; Pei, X.; Lin, Z.; Li, C. The antitumor effect of the novel agent MCL/ACT001 in pancreatic ductal adenocarcinoma. J. Cancer Res. Clin. Oncol. 2023, 149, 5717–5728. [Google Scholar] [CrossRef]
- Yang, G.; Hu, Y.; Qin, X.; Sun, J.; Miao, Z.; Wang, L.; Ke, Z.; Zheng, Y. Micheliolide attenuates neuroinflammation to improve cognitive impairment of Alzheimer’s disease by inhibiting NF-κB and PI3K/Akt signaling pathways. Heliyon 2023, 9, e17848. [Google Scholar] [CrossRef]
- Xu, Z.; Xu, J.; Sun, S.; Lin, W.; Li, Y.; Lu, Q.; Li, F.; Yang, Z.; Lu, Y.; Liu, W. Mecheliolide elicits ROS-mediated ERS driven immunogenic cell death in hepatocellular carcinoma. Redox Biol. 2022, 54, 102351. [Google Scholar] [CrossRef]
- Li, S.; Peng, F.; Gong, W.; Wu, J.; Wang, Y.; Xu, Z.; Liu, W.; Li, H.; Yin, B.; Zhang, Y.; et al. Dimethylaminomicheliolide ameliorates peritoneal fibrosis through the activation of autophagy. J. Mol. Med. 2019, 97, 659–674. [Google Scholar] [CrossRef] [PubMed]
- Li, Y.; Luo, C.; Zeng, Y.; Zheng, Z.; Tao, D.; Liu, Q.; Hong, Y.; Wang, S.; Long, H.; Xu, Z. Renal Fibrosis Is Alleviated through Targeted Inhibition of IL-11-Induced Renal Tubular Epithelial-to-Mesenchymal Transition. Am. J. Pathol. 2023, 193, 1936–1952. [Google Scholar] [CrossRef]
- Xu, L.; Hui, A.Y.; Albanis, E.; Arthur, M.J.; O’Byrne, S.M.; Blaner, W.S.; Mukherjee, P.; Friedman, S.L.; Eng, F.J. Human hepatic stellate cell lines, LX-1 and LX-2: New tools for analysis of hepatic fibrosis. Gut 2005, 54, 142–151. [Google Scholar] [CrossRef]
- Meng, D.; Li, Z.; Wang, G.; Ling, L.; Wu, Y.; Zhang, C. Carvedilol attenuates liver fibrosis by suppressing autophagy and promoting apoptosis in hepatic stellate cells. Biomed. Pharmacother. 2018, 108, 1617–1627. [Google Scholar] [CrossRef] [PubMed]
- Li, X.; He, S.; Ma, B. Autophagy and autophagy-related proteins in cancer. Mol. Cancer 2020, 19, 12. [Google Scholar] [CrossRef]
- Nakatogawa, H. Mechanisms governing autophagosome biogenesis. Nat. Rev. Mol. Cell Biol. 2020, 21, 439–458. [Google Scholar] [CrossRef] [PubMed]
- Schaaf, M.B.; Keulers, T.G.; Vooijs, M.A.; Rouschop, K.M. LC3/GABARAP family proteins: Autophagy-(un)related functions. FASEB J. 2016, 30, 3961–3978. [Google Scholar] [CrossRef] [PubMed]
- Mahli, A.; Saugspier, M.; Koch, A.; Sommer, J.; Dietrich, P.; Lee, S.; Thasler, R.; Schulze-Luehrmann, J.; Luehrmann, A.; Thasler, W.E.; et al. ERK activation and autophagy impairment are central mediators of irinotecan-induced steatohepatitis. Gut 2018, 67, 746–756. [Google Scholar] [CrossRef]
- Wen, C.; Wang, H.; Wu, X.; He, L.; Zhou, Q.; Wang, F.; Chen, S.; Huang, L.; Chen, J.; Wang, H.; et al. ROS-mediated inactivation of the PI3K/AKT pathway is involved in the antigastric cancer effects of thioredoxin reductase-1 inhibitor chaetocin. Cell Death Dis. 2019, 10, 809. [Google Scholar] [CrossRef] [PubMed]
- Zhang, J.; Chen, Y.; Fang, J. Targeting thioredoxin reductase by micheliolide contributes to radiosensitizing and inducing apoptosis of HeLa cells. Free Radic Biol. Med. 2022, 186, 99–109. [Google Scholar] [CrossRef] [PubMed]
- Wieczfinska, J.; Sitarek, P.; Kowalczyk, T.; Skala, E.; Pawliczak, R. The Anti-inflammatory Potential of Selected Plant-derived Compounds in Respiratory Diseases. Curr. Pharm. Des. 2020, 26, 2876–2884. [Google Scholar] [CrossRef] [PubMed]
- Zhang, Q.; Lu, Y.; Ding, Y.; Zhai, J.; Ji, Q.; Ma, W.; Yang, M.; Fan, H.; Long, J.; Tong, Z.; et al. Guaianolide sesquiterpene lactones, a source to discover agents that selectively inhibit acute myelogenous leukemia stem and progenitor cells. J. Med. Chem. 2012, 55, 8757–8769. [Google Scholar] [CrossRef]
- Li, J.; Li, S.; Guo, J.; Li, Q.; Long, J.; Ma, C.; Ding, Y.; Yan, C.; Li, L.; Wu, Z.; et al. Natural Product Micheliolide (MCL) Irreversibly Activates Pyruvate Kinase M2 and Suppresses Leukemia. J. Med. Chem. 2018, 61, 4155–4164. [Google Scholar] [CrossRef]
- Uddin, J.; Fatima, M.; Riaz, A.; Kamal, G.M.; Muhsinah, A.B.; Ahmed, A.R.; Iftikhar, R. Pharmacological potential of micheliolide: A focus on anti-inflammatory and anticancer activities. Heliyon 2024, 10, e27299. [Google Scholar] [CrossRef] [PubMed]
- Yu, L.; Chen, W.; Tang, Q.; Ji, K.Y. Micheliolide Inhibits Liver Cancer Cell Growth Via Inducing Apoptosis And Perturbing Actin Cytoskeleton. Cancer Manag. Res. 2019, 11, 9203–9212. [Google Scholar] [CrossRef]
- Jia, Y.; Zhou, L.; Tian, C.; Shi, Y.; Wang, C.; Tong, Z. Dynamin-related protein 1 is involved in micheliolide-induced breast cancer cell death. OncoTargets Ther. 2015, 8, 3371–3381. [Google Scholar] [CrossRef] [PubMed]
- Hazari, Y.; Bravo-San Pedro, J.M.; Hetz, C.; Galluzzi, L.; Kroemer, G. Autophagy in hepatic adaptation to stress. J. Hepatol. 2020, 72, 183–196. [Google Scholar] [CrossRef] [PubMed]
- Chen, M.; Liu, J.; Yang, W.; Ling, W. Lipopolysaccharide mediates hepatic stellate cell activation by regulating autophagy and retinoic acid signaling. Autophagy 2017, 13, 1813–1827. [Google Scholar] [CrossRef] [PubMed]
- Walczak, M.; Martens, S. Dissecting the role of the Atg12-Atg5-Atg16 complex during autophagosome formation. Autophagy 2013, 9, 424–425. [Google Scholar] [CrossRef]
- Vargas, J.N.S.; Hamasaki, M.; Kawabata, T.; Youle, R.J.; Yoshimori, T. The mechanisms and roles of selective autophagy in mammals. Nat. Rev. Mol. Cell Biol. 2023, 24, 167–185. [Google Scholar] [CrossRef]
- Yuan, S.; Wei, C.; Liu, G.; Zhang, L.; Li, J.; Li, L.; Cai, S.; Fang, L. Sorafenib attenuates liver fibrosis by triggering hepatic stellate cell ferroptosis via HIF-1α/SLC7A11 pathway. Cell Prolif. 2022, 55, e13158. [Google Scholar] [CrossRef] [PubMed]
- Luo, P.; Liu, D.; Zhang, Q.; Yang, F.; Wong, Y.K.; Xia, F.; Zhang, J.; Chen, J.; Tian, Y.; Yang, C.; et al. Celastrol induces ferroptosis in activated HSCs to ameliorate hepatic fibrosis via targeting peroxiredoxins and HO-1. Acta Pharm. Sin. B 2022, 12, 2300–2314. [Google Scholar] [CrossRef] [PubMed]
- Trivedi, P.; Wang, S.; Friedman, S.L. The Power of Plasticity-Metabolic Regulation of Hepatic Stellate Cells. Cell Metab. 2021, 33, 242–257. [Google Scholar] [CrossRef] [PubMed]
- Qi, Z.; Yang, W.; Xue, B.; Chen, T.; Lu, X.; Zhang, R.; Li, Z.; Zhao, X.; Zhang, Y.; Han, F.; et al. ROS-mediated lysosomal membrane permeabilization and autophagy inhibition regulate bleomycin-induced cellular senescence. Autophagy 2024, 20, 2000–2016. [Google Scholar] [CrossRef] [PubMed]
- Miranda-Vizuete, A.; Damdimopoulos, A.E.; Pedrajas, J.R.; Gustafsson, J.A.; Spyrou, G. Human mitochondrial thioredoxin reductase cDNA cloning, expression and genomic organization. Eur. J. Biochem. 1999, 261, 405–412. [Google Scholar] [CrossRef] [PubMed]
- Zhang, J.; Li, X.; Han, X.; Liu, R.; Fang, J. Targeting the Thioredoxin System for Cancer Therapy. Trends Pharmacol. Sci. 2017, 38, 794–808. [Google Scholar] [CrossRef]
- Setyawati, D.R.; Sekaringtyas, F.C.; Pratiwi, R.D.; Rosyidah, A.; Azhar, R.; Gustini, N.; Syahputra, G.; Rosidah, I.; Mardliyati, E.; Tarwadi; et al. Recent updates in applications of nanomedicine for the treatment of hepatic fibrosis. Beilstein J. Nanotechnol. 2024, 15, 1105–1116. [Google Scholar] [CrossRef]
- Ackun-Farmmer, M.A.; Alwaseem, H.; Counts, M.; Bortz, A.; Giovani, S.; Frisch, B.J.; Fasan, R.; Benoit, D.S.W. Nanoparticle-Mediated Delivery of Micheliolide Analogs to Eliminate Leukemic Stem Cells in the Bone Marrow. Adv. Ther. 2022, 5, 2100100. [Google Scholar] [CrossRef] [PubMed]
- Hu, J.; Liu, Y.; Pan, Z.; Huang, X.; Wang, J.; Cao, W.; Chen, Z. Eupatilin Ameliorates Hepatic Fibrosis and Hepatic Stellate Cell Activation by Suppressing beta-catenin/PAI-1 Pathway. Int. J. Mol. Sci. 2023, 24, 5933. [Google Scholar] [CrossRef]








| Disclaimer/Publisher’s Note: The statements, opinions and data contained in all publications are solely those of the individual author(s) and contributor(s) and not of MDPI and/or the editor(s). MDPI and/or the editor(s) disclaim responsibility for any injury to people or property resulting from any ideas, methods, instructions or products referred to in the content. | 
© 2025 by the authors. Licensee MDPI, Basel, Switzerland. This article is an open access article distributed under the terms and conditions of the Creative Commons Attribution (CC BY) license (https://creativecommons.org/licenses/by/4.0/).
Share and Cite
Liu, Y.; Yao, L.; Liu, Y.; Yang, Y.; Liang, A.; He, H.; Lei, Y.; Cao, W.; Chen, Z. Micheliolide Alleviates Hepatic Fibrosis by Inhibiting Autophagy in Hepatic Stellate Cells via the TrxR1/2-Mediated ROS/MEK/ERK Pathway. Pharmaceuticals 2025, 18, 287. https://doi.org/10.3390/ph18030287
Liu Y, Yao L, Liu Y, Yang Y, Liang A, He H, Lei Y, Cao W, Chen Z. Micheliolide Alleviates Hepatic Fibrosis by Inhibiting Autophagy in Hepatic Stellate Cells via the TrxR1/2-Mediated ROS/MEK/ERK Pathway. Pharmaceuticals. 2025; 18(3):287. https://doi.org/10.3390/ph18030287
Chicago/Turabian StyleLiu, Yi, Ling Yao, Yuanyuan Liu, Yunheng Yang, Ailing Liang, Honglin He, Yao Lei, Wenfu Cao, and Zhiwei Chen. 2025. "Micheliolide Alleviates Hepatic Fibrosis by Inhibiting Autophagy in Hepatic Stellate Cells via the TrxR1/2-Mediated ROS/MEK/ERK Pathway" Pharmaceuticals 18, no. 3: 287. https://doi.org/10.3390/ph18030287
APA StyleLiu, Y., Yao, L., Liu, Y., Yang, Y., Liang, A., He, H., Lei, Y., Cao, W., & Chen, Z. (2025). Micheliolide Alleviates Hepatic Fibrosis by Inhibiting Autophagy in Hepatic Stellate Cells via the TrxR1/2-Mediated ROS/MEK/ERK Pathway. Pharmaceuticals, 18(3), 287. https://doi.org/10.3390/ph18030287
 
        

 
                        