Prevention and Treatment of Peritoneal Dialysis-Associated Fibrosis with Intraperitoneal Anti-Fibrotic Therapy in Experimental Peritoneal Fibrosis
Abstract
1. Introduction
2. Results
2.1. Intra-Peritoneum Anti-Fibrosis Target Therapy Prevents Peritoneum Fibrosis
2.2. Intra-Peritoneum Anti-Fibrosis Target Therapy Ameliorates Peritoneum Inflammation Reaction
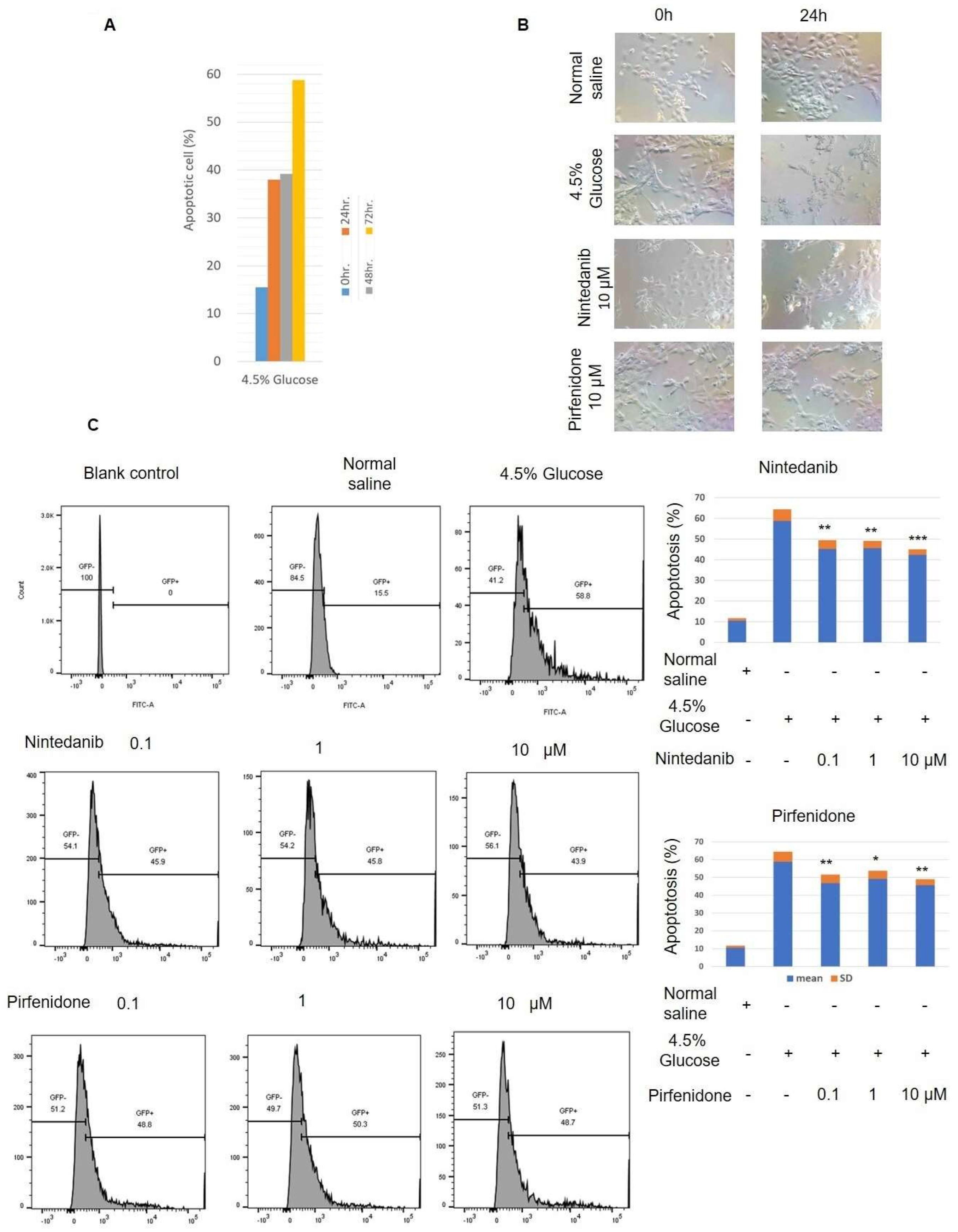
2.3. Anti-Fibrosis Target Therapy Reduces Apoptosis of Mesothelial Cells In Vitro
2.4. Retarding Progressive Peritoneal Fibrosis in an Animal Model of Established Peritoneal Fibrosis
3. Discussion
4. Materials and Methods
4.1. Experimental Peritoneum Fibrosis Animal Model
4.2. Histopathological Examination
4.3. Cytokine Array Analysis
4.4. Immunohistochemistry and Immunofluorescent Staining
4.5. Western Blotting
4.6. RNA Sequencing
4.7. Mesothelial Cell Culture, TUNNEL Assay and Flow Cytometry
4.8. Statistical Analysis
5. Conclusions
Supplementary Materials
Author Contributions
Funding
Institutional Review Board Statement
Informed Consent Statement
Data Availability Statement
Acknowledgments
Conflicts of Interest
References
- Zhou, Q.; Bajo, M.A.; Peso, G.D.; Yu, X.; Selgas, R. Preventing peritoneal membrane fibrosis in peritoneal dialysis patients. Kidney Int. 2016, 90, 515–524. [Google Scholar] [CrossRef] [PubMed]
- Margetts, P.J.; Churchill, D.N. Acquired ultrafiltration dysfunction in peritoneal dialysis patients. J. Am. Soc. Nephrol. 2002, 13, 2787–2794. [Google Scholar] [CrossRef]
- Jagirdar, R.M.; Bozikas, A.; Zarogiannis, S.G.; Bartosova, M.; Schmitt, C.P.; Liakopoulos, V. Encapsulating Peritoneal Sclerosis: Pathophysiology and Current Treatment Options. Int. J. Mol. Sci. 2019, 20, 5765. [Google Scholar] [CrossRef] [PubMed]
- Taheri, S.; Thiagaraj, S.S.; Shukla, T.S.; Gutlapalli, S.D.; Farhat, H.; Muthiah, K.; Pallipamu, N.; Hamid, P. A Review on Major Pathways Leading to Peritoneal Fibrosis in Patients Receiving Continuous Peritoneal Dialysis. Cureus 2022, 14, e31799. [Google Scholar] [CrossRef] [PubMed]
- Liu, Q.; Mao, H.; Nie, J.; Chen, W.; Yang, Q.; Dong, X.; Yu, X. Transforming growth factor beta1 induces epithelial-mesenchymal transition by activating the JNK-Smad3 pathway in rat peritoneal mesothelial cells. Perit. Dial. Int. 2008, 28, S88–S95. [Google Scholar] [CrossRef]
- Witowski, J.; Kawka, E.; Rudolf, A.; Jörres, A. New developments in peritoneal fibroblast biology: Implications for inflammation and fibrosis in peritoneal dialysis. Biomed. Res. Int. 2015, 2015, 134708. [Google Scholar] [CrossRef] [PubMed]
- Terri, M.; Trionfetti, F.; Montaldo, C.; Cordani, M.; Tripodi, M.; Lopez-Cabrera, M.; Strippoli, R. Mechanisms of Peritoneal Fibrosis: Focus on Immune Cells-Peritoneal Stroma Interactions. Front Immunol. 2021, 12, 607204. [Google Scholar] [CrossRef] [PubMed]
- Woodrow, G.; Fan, S.L.; Reid, C.; Denning, J.; Pyrah, A.N. Renal Association Clinical Practice Guideline on peritoneal dialysis in adults and children. BMC Nephrol. 2017, 18, 333. [Google Scholar] [CrossRef]
- Cho, Y.; Johnson, D.W.; Craig, J.C.; Strippoli, G.F.; Badve, S.V.; Wiggins, K.J. Biocompatible dialysis fluids for peritoneal dialysis. Cochrane Database Syst. Rev. 2014, 3, CD007554. [Google Scholar] [CrossRef] [PubMed]
- Glass, D.S.; Grossfeld, D.; Renna, H.A.; Agarwala, P.; Spiegler, P.; DeLeon, J.; Reiss, A.B. Idiopathic pulmonary fibrosis: Current and future treatment. Clin. Respir. J. 2022, 16, 84–96. [Google Scholar] [CrossRef]
- Wollin, L.; Wex, E.; Pautsch, A.; Schnapp, G.; Hostettler, K.E.; Stowasser, S.; Kolb, M. Mode of action of nintedanib in the treatment of idiopathic pulmonary fibrosis. Eur. Respir. J. 2015, 45, 1434–1445. [Google Scholar] [CrossRef] [PubMed]
- Ruwanpura, S.M.; Thomas, B.J.; Bardin, P.G. Pirfenidone: Molecular Mechanisms and Potential Clinical Applications in Lung Disease. Am. J. Respir. Cell Mol. Biol. 2020, 62, 413–422. [Google Scholar] [CrossRef]
- Finnerty, J.P.; Ponnuswamy, A.; Dutta, P.; Abdelaziz, A.; Kamil, H. Efficacy of antifibrotic drugs, nintedanib and pirfenidone, in treatment of progressive pulmonary fibrosis in both idiopathic pulmonary fibrosis (IPF) and non-IPF: A systematic review and meta-analysis. BMC Pulm. Med. 2021, 21, 411. [Google Scholar] [CrossRef] [PubMed]
- Williams, J.D.; Craig, K.J.; Ruhland, C.V.; Topley, N.; Williams, G.T.; Biopsy Registry Study Group. The natural course of peritoneal membrane biology during peritoneal dialysis. Kidney Int. Suppl. 2003, 88, S43–S49. [Google Scholar] [CrossRef]
- Baroni, G.; Schuinski, A.; de Moraes, T.P.; Meyer, F.; Pecoits-Filho, R. Inflammation and the peritoneal membrane: Causes and impact on structure and function during peritoneal dialysis. Mediators Inflamm. 2012, 2012, 912595. [Google Scholar] [CrossRef] [PubMed]
- Cho, Y.; Hawley, C.M.; Johnson, D.W. Clinical causes of inflammation in peritoneal dialysis patients. Int. J. Nephrol. 2014, 2014, 909373. [Google Scholar] [CrossRef] [PubMed]
- Davies, S.J.; Phillips, L.; Griffiths, A.M.; Russell, L.H.; Naish, P.F.; Russell, G.I. Impact of peritoneal membrane function on long-term clinical outcome in peritoneal dialysis patients. Perit. Dial. Int. 1999, 19, S91–S94. [Google Scholar] [CrossRef] [PubMed]
- Lambie, M.; Chess, J.; Donovan, K.L.; Kim, Y.L.; Do, J.Y.; Lee, H.B.; Noh, H.; Williams, P.F.; Williams, A.J.; Davison, S.; et al. Independent effects of systemic and peritoneal inflammation on peritoneal dialysis survival. J. Am. Soc. Nephrol. 2013, 24, 2071–2080. [Google Scholar] [CrossRef] [PubMed]
- Shah, P.V.; Balani, P.; Lopez, A.R.; Nobleza, C.M.N.; Siddiqui, M.; Khan, S. A Review of Pirfenidone as an Anti-Fibrotic in Idiopathic Pulmonary Fibrosis and Its Probable Role in Other Diseases. Cureus 2021, 13, e12482. [Google Scholar] [CrossRef]
- Lamb, Y.N. Nintedanib: A Review in Fibrotic Interstitial Lung Diseases. Drugs 2021, 81, 575–586. [Google Scholar] [CrossRef] [PubMed]
- Xiao, H.; Zhang, G.F.; Liao, X.P.; Li, X.J.; Zhang, J.; Lin, H.; Chen, Z.; Zhang, X. Anti-fibrotic effects of pirfenidone by interference with the hedgehog signalling pathway in patients with systemic sclerosis-associated interstitial lung disease. Int. J. Rheum. Dis. 2018, 21, 477–486. [Google Scholar] [CrossRef] [PubMed]
- Liu, F.; Wang, L.; Qin, H.; Wang, J.; Wang, Y.; Jiang, W.; Xu, L.; Liu, N.; Zhuang, S. Nintedanib, a triple tyrosine kinase inhibitor, attenuates renal fibrosis in chronic kidney disease. Clin. Sci 2017, 131, 2125–2143. [Google Scholar] [CrossRef] [PubMed]
- Szeto, C.C.; Li, P.K. Peritoneal dialysis-associated peritonitis. Clin. J. Am. Soc. Nephrol. 2017, 12, 1100–1109. [Google Scholar] [CrossRef] [PubMed]
- Liu, F.; Yu, C.; Qin, H.; Zhang, S.; Fang, L.; Wang, Y.; Wang, J.; Cui, B.; Hu, S.; Liu, N.; et al. Nintedanib attenuates peritoneal fibrosis by inhibiting mesothelial-to-mesenchymal transition, inflammation and angiogenesis. J. Cell. Mol. Med. 2021, 25, 6103–6114. [Google Scholar] [CrossRef] [PubMed]
- Cui, B.; Yu, C.; Zhang, S.; Hou, X.; Wang, Y.; Wang, J.; Zhuang, S.; Liu, F. Delayed Administration of Nintedanib Ameliorates Fibrosis Progression in CG-Induced Peritoneal Fibrosis Mouse Model. Kidney Dis 2022, 8, 319–333. [Google Scholar] [CrossRef] [PubMed]
- Takeda, Y.; Tsujino, K.; Kijima, T.; Kumanogoh, A. Efficacy and safety of pirfenidone for idiopathic pulmonary fibrosis. Patient Prefer. Adherence 2014, 8, 361–370. [Google Scholar] [CrossRef] [PubMed]
- Rodríguez-Portal, J.A. Efficacy and Safety of Nintedanib for the Treatment of Idiopathic Pulmonary Fibrosis: An Update. Drugs R D. 2018, 18, 19–25. [Google Scholar] [CrossRef] [PubMed]
- Ballinger, A.E.; Palmer, S.C.; Wiggins, K.J.; Craig, J.C.; Johnson, D.W.; Cross, N.B.; Strippoli, G.F.M. Treatment for peritoneal dialysis-associated peritonitis. Cochrane Database Syst. Rev. 2014, 4, CD005284. [Google Scholar] [CrossRef]
- Li, P.K.T.; Chow, K.M.; Cho, Y.; Fan, S.; Figueiredo, A.E.; Harris, T.; Kanjanabuch, T.; Kim, Y.L.; Madero, M.; Malyszko, J.; et al. ISPD peritonitis guideline recommendations: 2022 update on prevention and treatment. Perit. Dial. Int. 2022, 42, 110–153. [Google Scholar] [CrossRef]
- Huang, Q.; Xiao, R.; Lu, J.; Zhang, Y.; Xu, L.; Gao, J.; Sun, H.; Wang, J. Endoglin aggravates peritoneal fibrosis by regulating the activation of TGF-β/ALK/Smads signaling. Front Pharmacol. 2022, 13, 973182. [Google Scholar] [CrossRef]
- Lin, X.; Wen, J.; Liu, R.; Gao, W.; Qu, B.; Yu, M. Nintedanib inhibits TGF-β-induced myofibroblast transdifferentiation in human Tenon’s fibroblasts. Mol. Vis. 2018, 24, 789–800. [Google Scholar] [PubMed]
- Ying, H.; Fang, M.; Hang, Q.Q.; Chen, Y.; Qian, X.; Chen, M. Pirfenidone modulates macrophage polarization and ameliorates radiation-induced fibrosis. J. Cell Mol. Med. 2021, 25, 8662–8675. [Google Scholar] [CrossRef]
- Yu, J.W.; Duan, W.J.; Huang, X.R.; Meng, X.M.; Yu, X.Q.; Lan, H.Y. MicroRNA-29b inhibits peritoneal fibrosis in a mouse model of peritoneal dialysis. Lab. Investig. 2014, 94, 978–990. [Google Scholar] [CrossRef] [PubMed]
- Pan, L.; Cheng, Y.; Yang, W.; Wu, X.; Zhu, H.; Hu, M.; Zhang, M.; Zhang, N. Nintedanib Ameliorates Bleomycin-Induced Pulmonary Fibrosis, Inflammation, Apoptosis, and Oxidative Stress by Modulating PI3K/Akt/mTOR Pathway in Mice. Inflammation 2023, 46, 1531–1542. [Google Scholar] [CrossRef] [PubMed]
- Lv, Q.; Wang, J.; Xu, C.; Huang, X.; Ruan, Z.; Dai, Y. Pirfenidone alleviates pulmonary fibrosis in vitro and in vivo through regulating Wnt/GSK-3β/β-catenin and TGF-β1/Smad2/3 signaling pathways. Mol. Med. 2020, 26, 49. [Google Scholar] [CrossRef]
- Kadoya, H.; Hirano, A.; Umeno, R.; Kajimoto, E.; Iwakura, T.; Kondo, M.; Wada, Y.; Kidokoro, K.; Kishi, S.; Nagasu, H.; et al. Activation of the inflammasome drives peritoneal deterioration in a mouse model of peritoneal fibrosis. FASEB J. 2023, 37, e23129. [Google Scholar] [CrossRef]
- Maza, E. In Papyro Comparison of TMM (edgeR), RLE (DESeq2), and MRN Normalization Methods for a Simple Two-Conditions-WithoutReplicates RNA-Seq Experimental Design. Front Genet. 2016, 7, 164. [Google Scholar] [CrossRef]
- Kanehisa, M.; Sato, Y.; Furumichi, M.; Morishima, K.; Tanabe, M. New approach for understanding genome variations in KEGG. Nucleic Acids Res. 2019, 47, D590–D595. [Google Scholar] [CrossRef] [PubMed]
- Subramanian, A.; Tamayo, P.; Mootha, V.K.; Mukherjee, S.; Ebert, B.L.; Gillette, M.A.; Paulovich, A.; Pomeroy, S.L.; Golub, T.R.; Lander, E.S.; et al. Gene set enrichment analysis: A knowledge-based approach for interpreting genome-wide expression profiles. Proc. Natl. Acad. Sci. USA 2005, 102, 15545–15550. [Google Scholar] [CrossRef]
- Lechner, J.F.; Tokiwa, T.; LaVeck, M.; Benedict, W.F.; Banks-Schlegel, H.; Yeager, H., Jr.; Banerjee, A.; Harris, C.C. Asbestos-associated chromosomal changes in human mesothelial cells. Proc. Natl. Acad. Sci. USA 1985, 82, 3884–3888. [Google Scholar] [CrossRef] [PubMed]









Disclaimer/Publisher’s Note: The statements, opinions and data contained in all publications are solely those of the individual author(s) and contributor(s) and not of MDPI and/or the editor(s). MDPI and/or the editor(s) disclaim responsibility for any injury to people or property resulting from any ideas, methods, instructions or products referred to in the content. |
© 2025 by the authors. Licensee MDPI, Basel, Switzerland. This article is an open access article distributed under the terms and conditions of the Creative Commons Attribution (CC BY) license (https://creativecommons.org/licenses/by/4.0/).
Share and Cite
Sun, C.-Y.; Hsieh, Y.-T.; Lu, S.-C.; Huang, C.-Y.F. Prevention and Treatment of Peritoneal Dialysis-Associated Fibrosis with Intraperitoneal Anti-Fibrotic Therapy in Experimental Peritoneal Fibrosis. Pharmaceuticals 2025, 18, 188. https://doi.org/10.3390/ph18020188
Sun C-Y, Hsieh Y-T, Lu S-C, Huang C-YF. Prevention and Treatment of Peritoneal Dialysis-Associated Fibrosis with Intraperitoneal Anti-Fibrotic Therapy in Experimental Peritoneal Fibrosis. Pharmaceuticals. 2025; 18(2):188. https://doi.org/10.3390/ph18020188
Chicago/Turabian StyleSun, Chiao-Yin, Yu-Ting Hsieh, Shang-Chieh Lu, and Chi-Ying F. Huang. 2025. "Prevention and Treatment of Peritoneal Dialysis-Associated Fibrosis with Intraperitoneal Anti-Fibrotic Therapy in Experimental Peritoneal Fibrosis" Pharmaceuticals 18, no. 2: 188. https://doi.org/10.3390/ph18020188
APA StyleSun, C.-Y., Hsieh, Y.-T., Lu, S.-C., & Huang, C.-Y. F. (2025). Prevention and Treatment of Peritoneal Dialysis-Associated Fibrosis with Intraperitoneal Anti-Fibrotic Therapy in Experimental Peritoneal Fibrosis. Pharmaceuticals, 18(2), 188. https://doi.org/10.3390/ph18020188

