Zanthoxylum piperitum Benn. Attenuates Monosodium Urate-Induced Gouty Arthritis: A Network Pharmacology Investigation of Its Anti-Inflammatory Mechanisms
Abstract
1. Introduction
2. Results
2.1. Anti-Inflammatory Effects of Destilled Extracts ZP (deZP) in Macrophages
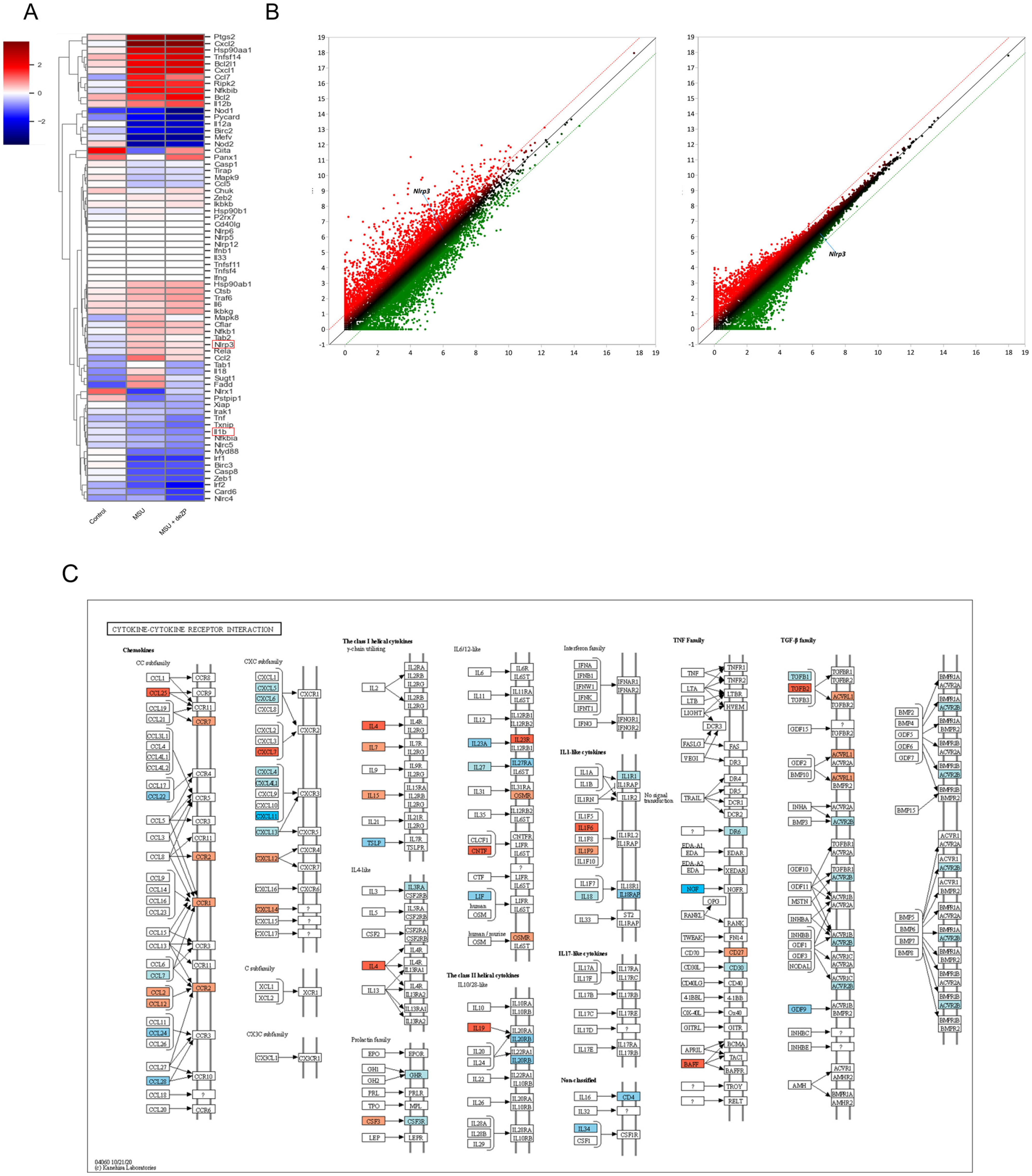
2.2. Regulation of NLRP3 Inflammasome by deZP in Transcriptional Profiling and Gene Ontology
2.3. Association with the ZP’s Active Compound and Gouty Arthritis Through Network Construction
2.4. Prediction of the Potential Underlying Mechanism of ZP on Gouty Arthritis
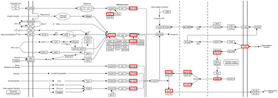
2.5. Specific Mechanisms of ZP in NOD-like Receptor Signaling Pathway in Gouty Arthritis
2.6. Anti-Inflammation of deZP in Acute Gouty Arthritis Mouse Model
2.7. Ingredients of deZP
3. Materials and Methods
3.1. Animal Care and Cell Culture
3.2. Reagents
3.3. Cell Viability
3.4. Myeloperoxidase (MPO) Activity Assay
3.5. Enzyme-Linked Immunosorbent Assays
3.6. RNA Sequencing
3.7. Network Construction and Comparison with the Gene Set of Gouty Arthritis
3.8. Functional Enrichment Analysis with KEGG Pathways and GO Biological Process Databases
3.9. Gas Chromatography-Mass Spectrometry Conditions
3.10. Acute Gouty Arthritis Model
3.11. Western Blot
3.12. Statistics
4. Discussion
Author Contributions
Funding
Institutional Review Board Statement
Informed Consent Statement
Data Availability Statement
Conflicts of Interest
References
- Dehlin, M.; Jacobsson, L.; Roddy, E. Global epidemiology of gout: Prevalence, incidence, treatment patterns and risk factors. Nat. Rev. Rheumatol. 2020, 16, 380–390. [Google Scholar] [CrossRef] [PubMed]
- Sandler, D.P.; Burr, F.R.; Weinberg, C.R. Nonsteroidal anti-inflammatory drugs and the risk for chronic renal disease. Ann. Intern. Med. 1991, 115, 165–172. [Google Scholar] [CrossRef] [PubMed]
- Sutterwala, F.S.; Haasken, S.; Cassel, S.L. Mechanism of NLRP3 inflammasome activation. Ann. N. Y. Acad. Sci. 2014, 1319, 82–95. [Google Scholar] [CrossRef] [PubMed]
- Elliott, E.I.; Sutterwala, F.S. Initiation and perpetuation of NLRP3 inflammasome activation and assembly. Immunol. Rev. 2015, 265, 35–52. [Google Scholar] [CrossRef]
- He, Y.; Hara, H.; Núñez, G. Mechanism and Regulation of NLRP3 Inflammasome Activation. Trends Biochem. Sci. 2016, 41, 1012–1021. [Google Scholar] [CrossRef]
- Lamkanfi, M.; Dixit, V.M. Inflammasomes and their roles in health and disease. Annu. Rev. Cell Dev. Biol. 2012, 28, 137–161. [Google Scholar] [CrossRef]
- Swanson, K.V.; Deng, M.; Ting, J.P.-Y. The NLRP3 inflammasome: Molecular activation and regulation to therapeutics. Nat. Rev. Immunol. 2019, 19, 477–489. [Google Scholar] [CrossRef]
- Lee, J.H.; Kim, H.S.; Yang, G.; Kim, H.J. Natural Products as a Novel Therapeutic Strategy for NLRP3 Inflammasome-Mediated Gout. Front. Pharmacol. 2022, 13, 861399. [Google Scholar] [CrossRef]
- Yun, S.-W.; Seo, Y.-J.; Kwon, J.E.; Park, D.W.; Lee, Y.-G.; Choe, T.H.; Kim, S.-K.; Lee, H.S.; Kim, H.; Kang, S.C. Preclinical evaluation of Zanthoxylum piperitum Benn., traditional muscle pain remedy, for joint inflammation. J. Ethnopharmacol. 2022, 286, 114921. [Google Scholar] [CrossRef]
- Yang, S.Y.; Lee, S.-H.; Tai, B.H.; Jang, H.-D.; Kim, Y.H. Antioxidant and Anti-Osteoporosis Activities of Chemical Constituents of the Stems of Zanthoxylum piperitum. Molecules 2018, 23, 457. [Google Scholar] [CrossRef]
- Lee, J.-H.; Jang, M.; Seo, J.; Kim, G.H. Antibacterial effects of natural volatile essential oil from Zanthoxylum piperitum A.P. DC. against foodborne pathogens. J. Food Biochem. 2012, 36, 667–674. [Google Scholar] [CrossRef]
- Hwang, K.-A.; Kwon, J.E.; Noh, Y.; Park, B.; Jeong, Y.J.; Lee, S.-M.; Kim, S.-Y.; Kim, I.; Kang, S.C. Effects of Zanthoxylum piperitum ethanol extract on osteoarthritis inflammation and pain. Biomed. Pharmacother. 2018, 105, 481–490. [Google Scholar] [CrossRef] [PubMed]
- Gwon, S.Y.; Ahn, J.Y.; Kim, T.W.; Ha, T.Y. Zanthoxylum piperitum DC ethanol extract suppresses fat accumulation in adipocytes and high fat diet-induced obese mice by regulating adipogenesis. J. Nutr. Sci. Vitaminol. 2012, 58, 393–401. [Google Scholar] [CrossRef]
- Park, Y.S.; Park, Y.S.; Nam, G.H.; Nam, G.H.; Jo, K.J.; Jo, K.J.; Kawk, H.W.; Kawk, H.W.; Kim, S.Y.; Kim, S.Y.; et al. Extract from Zanthoxylum piperitum Induces Apoptosis of AGS Gastric Cancer Cells Through Akt/MDM2/p53 Signaling Pathway. Chin. J. Integr. Med. 2021, 27, 752–759. [Google Scholar] [CrossRef]
- Zhang, Z.; Shen, P.; Lu, X.; Li, Y.; Liu, J.; Liu, B.; Fu, Y.; Cao, Y.; Zhang, N. In Vivo and In Vitro Study on the Efficacy of Terpinen-4-ol in Dextran Sulfate Sodium-Induced Mice Experimental Colitis. Front. Immunol. 2017, 8, 558. [Google Scholar] [CrossRef]
- Yagnik, D.R.; Hillyer, P.; Marshall, D.; Smythe, C.D.W.; Krausz, T.; Haskard, D.O.; Landis, R.C. Noninflammatory phagocytosis of monosodium urate monohydrate crystals by mouse macrophages: Implications for the control of joint inflammation in gout. Arthritis Rheum. 2000, 43, 1779–1789. [Google Scholar] [CrossRef]
- Landis, R.C.; Yagnik, D.R.; Florey, O.; Philippidis, P.; Emons, V.; Mason, J.C.; Haskard, D.O. Safe disposal of inflammatory monosodium urate monohydrate crystals by differentiated macrophages. Arthritis Rheum. 2002, 46, 3026–3033. [Google Scholar] [CrossRef]
- Shin, O.S.; Isberg, R.R.; Akira, S.; Uematsu, S.; Behera, A.K.; Hu, L.T. Distinct roles for MyD88 and Toll-like receptors 2, 5, and 9 in phagocytosis of Borrelia burgdorferi and cytokine induction. Infect. Immun. 2008, 76, 2341–2351. [Google Scholar] [CrossRef]
- Supabphol, R.; Tangjitjareonkun, J. Chemical Constituents and Biological Activities of Zanthoxylum limonella (Rutaceae): A Review. Trop. J. Pharm. Res. 2015, 13, 2119. [Google Scholar] [CrossRef]
- Beier, R.C.; Byrd, J.A., II; Kubena, L.F.; Hume, M.E.; McReynolds, J.L.; Anderson, R.C.; Nisbet, D.J. Evaluation of linalool, a natural antimicrobial and insecticidal essential oil from basil: Effects on poultry. Poult. Sci. 2014, 93, 267–272. [Google Scholar] [CrossRef]
- Cordeiro, L.; Figueiredo, P.; Souza, H.; Sousa, A.; Andrade-Júnior, F.; Medeiros, D.; Nóbrega, J.; Silva, D.; Martins, E.; Barbosa-Filho, J.; et al. Terpinen-4-ol as an Antibacterial and Antibiofilm Agent against Staphylococcus aureus. Int. J. Mol. Sci. 2020, 21, 4531. [Google Scholar] [CrossRef] [PubMed]
- Huang, X.; Du, L.; Liu, T.; Ma, R.; Liu, X.; Yuan, H.; Liu, S. Insecticidal Activity of a Component, (-)-4-Terpineol, Isolated from the Essential Oil of Artemisia lavandulaefolia DC. against Plutella xylostella (L.). Insects 2022, 13, 1126. [Google Scholar] [CrossRef] [PubMed]
- Loza-Tavera, H. Monoterpenes in essential oils: Biosynthesis and properties. Adv. Exp. Med. Biol. 1999, 464, 49–62. [Google Scholar] [CrossRef]
- Woo, J.; Yang, H.; Yoon, M.; Gadhe, C.G.; Pae, A.N.; Cho, S.; Lee, C.J. 3-Carene, a Phytoncide from Pine Tree Has a Sleep-enhancing Effect by Targeting the GABAA-benzodiazepine Receptors. Exp. Neurobiol. 2019, 28, 593–601. [Google Scholar] [CrossRef]
- Kanehisa, M.; Goto, S. KEGG: Kyoto Encyclopedia of Genes and Genomes. Nucleic Acids Res. 2000, 28, 27–30. [Google Scholar] [CrossRef]
- Kusuda, M.; Inada, K.; Ogawa, T.-O.; Yoshida, T.; Shiota, S.; Tsuchiya, T.; Hatano, T. Polyphenolic constituent structures of Zanthoxylum piperitum fruit and the antibacterial effects of its polymeric procyanidin on methicillin-resistant Staphylococcus aureus. Biosci. Biotechnol. Biochem. 2006, 70, 1423–1431. [Google Scholar] [CrossRef]
- Lee, S.-J.; Lim, K.-T. Glycoprotein of Zanthoxylum piperitum DC has a hepatoprotective effect via anti-oxidative character in vivo and in vitro. Toxicol. In Vitro 2008, 22, 376–385. [Google Scholar] [CrossRef]
- Lamkanfi, M.; Dixit, V.M. Mechanisms and functions of inflammasomes. Cell 2014, 157, 1013–1022. [Google Scholar] [CrossRef]
- Hopkins, A.L. Network pharmacology: The next paradigm in drug discovery. Nat. Chem. Biol. 2008, 4, 682–690. [Google Scholar] [CrossRef]
- Kim, M.H.; Lee, H.; Ha, I.J.; Yang, W.M. Zanthoxylum piperitum alleviates the bone loss in osteoporosis via inhibition of RANKL-induced c-fos/NFATc1/NF-κB pathway. Phytomedicine 2021, 80, 153397. [Google Scholar] [CrossRef]
- Bauernfeind, F.G.; Horvath, G.; Stutz, A.; Alnemri, E.S.; MacDonald, K.; Speert, D.; Fernandes-Alnemri, T.; Wu, J.; Monks, B.G.; Fitzgerald, K.A.; et al. Cutting edge: NF-κB activating pattern recognition and cytokine receptors license NLRP3 inflammasome activation by regulating NLRP3 expression. J. Immunol. 2009, 183, 787–791. [Google Scholar] [CrossRef] [PubMed]
- Masumoto, J.; Taniguchi, S.; Ayukawa, K.; Sarvotham, H.; Kishino, T.; Niikawa, N.; Hidaka, E.; Katsuyama, T.; Higuchi, T.; Sagara, J. ASC, a novel 22-kDa protein, aggregates during apoptosis of human promyelocytic leukemia HL-60 cells. J. Biol. Chem. 1999, 274, 33835–33838. [Google Scholar] [CrossRef] [PubMed]
- Lu, A.; Magupalli, V.G.; Ruan, J.; Yin, Q.; Atianand, M.K.; Vos, M.R.; Schröder, G.F.; Fitzgerald, K.A.; Wu, H.; Egelman, E.H. Unified polymerization mechanism for the assembly of ASC-dependent inflammasomes. Cell 2014, 156, 1193–1206. [Google Scholar] [CrossRef] [PubMed]
- Stutz, A.; Horvath, G.L.; Monks, B.G.; Latz, E. ASC speck formation as a readout for inflammasome activation. Methods Mol. Biol. 2013, 1040, 91–101. [Google Scholar] [CrossRef]








| Description | Symbol | Relevance Score |
|---|---|---|
| Aspartyl-TRNA synthetase 2, mitochondrial | DARS2 | 400 |
| Hypoxanthine phosphoribosyltransferase 1 | HPRT1 | 61 |
| Uromodulin | UMOD | 41.1 |
| Solute carrier family 22 member 12 | SLC22A12 | 36.5 |
| Xanthine dehydrogenase | XDH | 34.63 |
| Phosphoribosyl pyrophosphate synthetase 1 | PRPS1 | 32.88 |
| ATP binding cassette subfamily g member 2 (junior blood group) | ABCG2 | 26.2 |
| Adenine phosphoribosyltransferase | APRT | 25.02 |
| MEFV innate immunity regulator, pyrin | MEFV | 23.79 |
| Interleukin 6 | IL6 | 22.83 |
| Interleukin 18 | IL18 | 22.82 |
| C-X-C Motif chemokine ligand 8 | CXCL8 | 22.3 |
| Major histocompatibility complex, class I, B | HLA-B | 22.13 |
| Solute carrier family 22 member 8 | SLC22A8 | 22.05 |
| Albumin | ALB | 21.92 |
| Interleukin 1 beta | IL1B | 21.69 |
| Purinergic receptor P2X 7 | P2RX7 | 21.66 |
| Solute carrier family 22 member 7 | SLC22A7 | 20.29 |
| Cytochrome P450 family 2 subfamily c member 8 | CYP2C8 | 19.07 |
| Cytochrome P450 family 2 subfamily E member 1 | CYP2E1 | 18.79 |
| Interleukin 1 receptor accessory protein like 2 | IL1RAPL2 | 18.58 |
| Polycystin 2, transient receptor potential cation channel | PKD2 | 18.41 |
| Solute carrier family 2 member 9 | SLC2A9 | 17.69 |
| Purine nucleoside phosphorylase | PNP | 16.83 |
| NLR pyrin domain containing 3 | NLRP3 | 16.64 |
| Solute carrier family 17 member 1 | SLC17A1 | 16.24 |
| Adenylosuccinate lyase | ADSL | 16.11 |
| Solute carrier family 22 member 11 | SLC22A11 | 16 |
| Lactate dehydrogenase D | LDHD | 15.72 |
| Solute carrier family 17 member 3 | SLC17A3 | 15.5 |
| Tumor necrosis factor | TNF | 15.3 |
| PDZ domain containing 1 | PDZK1 | 14.97 |
| Solute carrier family 16 member 9 | SLC16A9 | 14.87 |
| Insulin | INS | 14.78 |
| Aldehyde dehydrogenase 2 family member | ALDH2 | 14.78 |
| Solute carrier family 22 member 6 | SLC22A6 | 14.55 |
| S100 Calcium binding protein A9 | S100A9 | 14.55 |
| C-Reactive protein | CRP | 14.31 |
| Interleukin 1 receptor type 1 | IL1R1 | 14.22 |
| Alpha kinase 1 | ALPK1 | 14.2 |
| Capping protein regulator and myosin 1 linker 1 | CARMIL1 | 14.18 |
| Toll-like receptor 4 | TLR4 | 14.17 |
| Solute carrier family 22 member 13 | SLC22A13 | 14.12 |
| Prostaglandin-endoperoxide synthase 2 | PTGS2 | 13.95 |
| PYD and CARD domain containing | PYCARD | 13.92 |
Disclaimer/Publisher’s Note: The statements, opinions and data contained in all publications are solely those of the individual author(s) and contributor(s) and not of MDPI and/or the editor(s). MDPI and/or the editor(s) disclaim responsibility for any injury to people or property resulting from any ideas, methods, instructions or products referred to in the content. |
© 2024 by the authors. Licensee MDPI, Basel, Switzerland. This article is an open access article distributed under the terms and conditions of the Creative Commons Attribution (CC BY) license (https://creativecommons.org/licenses/by/4.0/).
Share and Cite
Kim, S.W.; Jeong, S.H.; Kim, J.U.; Kim, M.H.; Lee, W.; Lee, C.-J.; Yook, T.H.; Yang, G. Zanthoxylum piperitum Benn. Attenuates Monosodium Urate-Induced Gouty Arthritis: A Network Pharmacology Investigation of Its Anti-Inflammatory Mechanisms. Pharmaceuticals 2025, 18, 29. https://doi.org/10.3390/ph18010029
Kim SW, Jeong SH, Kim JU, Kim MH, Lee W, Lee C-J, Yook TH, Yang G. Zanthoxylum piperitum Benn. Attenuates Monosodium Urate-Induced Gouty Arthritis: A Network Pharmacology Investigation of Its Anti-Inflammatory Mechanisms. Pharmaceuticals. 2025; 18(1):29. https://doi.org/10.3390/ph18010029
Chicago/Turabian StyleKim, Sung Wook, Soo Hyun Jeong, Jong Uk Kim, Mi Hye Kim, Wonwoong Lee, Cheol-Jung Lee, Tae Han Yook, and Gabsik Yang. 2025. "Zanthoxylum piperitum Benn. Attenuates Monosodium Urate-Induced Gouty Arthritis: A Network Pharmacology Investigation of Its Anti-Inflammatory Mechanisms" Pharmaceuticals 18, no. 1: 29. https://doi.org/10.3390/ph18010029
APA StyleKim, S. W., Jeong, S. H., Kim, J. U., Kim, M. H., Lee, W., Lee, C.-J., Yook, T. H., & Yang, G. (2025). Zanthoxylum piperitum Benn. Attenuates Monosodium Urate-Induced Gouty Arthritis: A Network Pharmacology Investigation of Its Anti-Inflammatory Mechanisms. Pharmaceuticals, 18(1), 29. https://doi.org/10.3390/ph18010029

