Exploring the Underlying Mechanism of Weiling Decoction Alleviates Cold-Dampness Diarrhea Based on Network Pharmacology, Transcriptomics, Molecular Docking and Experimental Validation
Abstract
1. Introduction
2. Results
2.1. Identification of the Main Chemical Components in WLD by UPLC-MS/MS
2.2. Validation of the CDD Model Rats and Therapeutic Effects of WLD
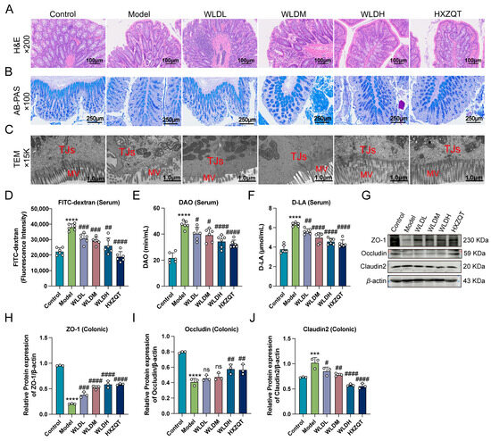
2.3. WLD Protects Intestinal Barrier Integrity by Enhancing Tight Junctions and Restoring Epithelial Function in CDD Rats
2.4. WLD Alleviated CDD Symptoms Through Network Pharmacology and CD4+ T-Cell Pathway Analysis
2.5. Th1/Th2 and Th17/Treg Pathways Play Key Roles in WLD-Mediated Alleviation of CDD
2.6. WLD Components Target Th1/Th2 and Th17/Treg Pathways in CDD Rats
2.7. WLD Administration Alleviated CDD Symptoms by Restoring Th1/Th2 and Th17/Treg Cell Balance
3. Discussion
4. Materials and Methods
4.1. WLD and Senna Leaf Preparation
4.2. Animals
4.3. CDD Rat Model Establishment and Evaluation
4.4. WLD Administration
4.5. Measurement of Fecal Water Content
4.6. Intestinal Permeability Experiment
4.7. Measurement of Gastrointestinal Hormones and Biochemical and Inflammatory Indicators
4.8. Histological Examination
4.9. Transmission Electron Microscopy (TEM) Analysis
4.10. Western Blotting (WB) Analysis
4.11. Real-Time qPCR (RT-qPCR) Assay
4.12. Network Pharmacology Analysis
4.13. Molecular Docking
4.14. Serum Pharmacochemistry Trial
4.15. Isolation of Lymphocytes from the Mesenteric Lymph Nodes and Spleen
4.16. Flow Cytometry Analysis
4.17. Transcriptomic Sequencing
4.18. Statistical Analysis
5. Conclusions
Supplementary Materials
Author Contributions
Funding
Institutional Review Board Statement
Informed Consent Statement
Data Availability Statement
Conflicts of Interest
References
- Wu, Y.; Deng, N.; Liu, J.; Cai, Y.; Yi, X.; Tan, Z. Unlocking the therapeutic potential of Huoxiang Zhengqi San in cold and high humidity-induced diarrhea: Insights into intestinal microbiota modulation and digestive enzyme activity. Heliyon 2024, 10, e32789. [Google Scholar] [CrossRef]
- Zheng, X. Guiding Principles for Clinical Research of New Chinese Medicines (Trial); China Medical Science Press: Beijing, China, 2002. [Google Scholar]
- Lin, X.; Li, Q.; Qin, T. Observation of the efficacy of traditional chinese medicine antidiarrheal compress combined with modified touch method in the intervention of diarrhea with cold and wet in children. J. Guangxi Univ. Chin. Med. 2022, 26, 18–20+32. [Google Scholar]
- Xie, Y.; Zhan, X.; Tu, J.; Xu, K.; Sun, X.; Liu, C.; Ke, C.; Cao, G.; Zhou, Z.; Liu, Y. Atractylodes oil alleviates diarrhea-predominant irritable bowel syndrome by regulating intestinal inflammation and intestinal barrier via SCF/c-kit and MLCK/MLC2 pathways. J. Ethnopharmacol. 2021, 272, 113925. [Google Scholar] [CrossRef] [PubMed]
- Wu, Y.; Deng, N.; Liu, J.; Jiang, P.; Tan, Z. Alterations in intestinal microbiota and enzyme activities under cold-humid stress: Implications for diarrhea in cold-dampness trapped spleen syndrome. Front. Microbiol. 2023, 14, 1288430. [Google Scholar] [CrossRef] [PubMed]
- Workie, H.M.; Sharifabdilahi, A.S.; Addis, E.M. Mothers’ knowledge, attitude and practice towards the prevention and home-based management of diarrheal disease among under-five children in Diredawa, Eastern Ethiopia, 2016: A cross-sectional study. BMC Pediatr. 2018, 18, 358. [Google Scholar] [CrossRef]
- Wang, M.; Fu, R.; Xu, D.; Chen, Y.; Yue, S.; Zhang, S.; Tang, Y. Traditional Chinese Medicine: A promising strategy to regulate the imbalance of bacterial flora, impaired intestinal barrier and immune function attributed to ulcerative colitis through intestinal microecology. J. Ethnopharmacol. 2024, 318, 116879. [Google Scholar] [CrossRef]
- Liu, Y.; Li, B.-G.; Su, Y.-H.; Zhao, R.-X.; Song, P.; Li, H.; Cui, X.-H.; Gao, H.-M.; Zhai, R.-X.; Fu, X.-J.; et al. Potential activity of Traditional Chinese Medicine against Ulcerative colitis: A review. J. Ethnopharmacol. 2022, 289, 115084. [Google Scholar] [CrossRef]
- Fan, Y.; Zhao, Q.; Wei, Y.; Wang, H.; Ga, Y.; Zhang, Y.; Hao, Z. Pingwei San Ameliorates Spleen Deficiency-Induced Diarrhea through Intestinal Barrier Protection and Gut Microbiota Modulation. Antioxidants 2023, 12, 1122. [Google Scholar] [CrossRef] [PubMed]
- Yang, D. Clinical treatment of acute diarrhea by adding and subtracting wei-ling decoction. World Latest Med. Inf. 2017, 17, 149. [Google Scholar] [CrossRef]
- Liu, L.; Yang, W.; Zheng, Y. Clinical study of Weiling decoction and massage in the treatment of acute non-bacterial infectious diarrhea in children. J. Basic Med. Tradit. Chin. Med. 2014, 20, 1002–1003. [Google Scholar] [CrossRef]
- Li, J.; Sun, F.; Han, X. Clinical observation of weiling decoction combined with Tuina in treatment of children with acute non-bacterial infectious diarrhea. J. Pract. Tradit. Chin. Med. 2021, 37, 22–23. [Google Scholar]
- Nie, W.; Ding, J.; Tao, M. Effect study on modified Weiling decoction for antibiotic-associated diarrhea of spleend deficiency and dampness stagnation type. New Chin. Med. 2019, 51, 90–92. [Google Scholar] [CrossRef]
- Liu, Q.; Guo, H. Curative effect of Xinjia Weiling Decoction combined with intestinal microecological regulators on pediatric protracted diarrhea and its influences on intestinal microecology. Hainan Med. J. 2020, 31, 459–462. [Google Scholar]
- Liu, Y.; Tang, J.; Yu, L.-Y.; Jiang, Q. Successful treatment of immune-related lichenoid dermatitis by Weiling decoction in a patient with non-small cell lung cancer: A case report and review of literature. Explore 2023, 19, 730–735. [Google Scholar] [CrossRef] [PubMed]
- Wang, C.; Wu, T.; Chen, X.; Min, L. Establishment and evaluation of animal model of cold-dampness disturbing spleen syndrome. Shanghai J. Tradit. Chin. Med. 2011, 25, 75–78. [Google Scholar] [CrossRef]
- Chen, Y.-F.; Zheng, J.-J.; Qu, C.; Xiao, Y.; Li, F.-F.; Jin, Q.-X.; Li, H.-H.; Meng, F.-P.; Jin, G.-H.; Jin, D. Inonotus obliquus polysaccharide ameliorates dextran sulphate sodium induced colitis involving modulation of Th1/Th2 and Th17/Treg balance. Artif. Cells Nanomed. Biotechnol. 2019, 47, 757–766. [Google Scholar] [CrossRef]
- Lv, L.; Chen, Z.; Bai, W.; Hao, J.; Heng, Z.; Meng, C.; Wang, L.; Luo, X.; Wang, X.; Cao, Y.; et al. Taurohyodeoxycholic acid alleviates trinitrobenzene sulfonic acid induced ulcerative colitis via regulating Th1/Th2 and Th17/Treg cells balance. Life Sci. 2023, 318, 121501. [Google Scholar] [CrossRef] [PubMed]
- Hu, Y.; Tang, J.; Xie, Y.; Xu, W.; Zhu, W.; Xia, L.; Fang, J.; Yu, D.; Liu, J.; Zheng, Z.; et al. Gegen Qinlian decoction ameliorates TNBS-induced ulcerative colitis by regulating Th2/Th1 and Tregs/Th17 cells balance, inhibiting NLRP3 inflammasome activation and reshaping gut microbiota. J. Ethnopharmacol. 2024, 328, 117956. [Google Scholar] [CrossRef] [PubMed]
- Fan, H.-M.; Qiao, Y.-L.; Liu, Y.; Xu, S.; Ni, H.-F.; Jiao, W.-E.; Tao, Z.-Z.; Chen, S.-M. Long-term consequences of regulatory T-cell-specific knockout of Notch2 in immune homeostasis. Int. Immunopharmacol. 2023, 124, 111069. [Google Scholar] [CrossRef]
- Wang, X.; Wei, J.; Zhu, R.; Chen, L.; Ding, F.; Zhou, R.; Ge, L.; Xiao, J.; Zhao, Q. Contribution of CD4+ T cell-mediated inflammation to diarrhea in patients with COVID-19. Int. J. Infect. Dis. 2022, 120, 1–11. [Google Scholar] [CrossRef]
- Wang, Y.; Jiang, Y.; Li, M.; Xiao, Y.; Zhao, Q.; Zeng, J.; Wei, S.; Chen, S.; Zhao, Y.; Du, F.; et al. Rosavin derived from Rhodiola alleviates colitis in mice through modulation of Th17 differentiation. Phytomedicine 2024, 136, 156318. [Google Scholar] [CrossRef]
- Cao, X.; Shen, Y.; Li, Y. Shen yanhui’s clinical experience in differentiating and treating spleen deficiency cold dampness diarrheal irritable bowel syndrome in ningxia region. Asia-Pac. Tradit. Med. 2023, 20, 136–138. [Google Scholar]
- Zhang, B.-H.; Gao, R.; Li, Z.-H.; Li, B.-S.; Wang, F.-Y.; Tang, X.-D. Treatment of irritable bowel syndrome by chinese medicine and pharmacy: An analysis of data mining on experiences of experts. J. Integr. Tradit. West. Med. 2013, 33, 757–760. [Google Scholar]
- Zhou, D.; Liu, X.; Lan, L.; Yu, W.; Qiu, R.; Wu, J.; Teng, C.; Huang, L.; Yu, C.; Zeng, Y. Protective effects of Liupao tea against high-fat diet/cold exposure-induced irritable bowel syndrome in rats. Heliyon 2023, 9, e16613. [Google Scholar] [CrossRef] [PubMed]
- Shang, L.; Wang, Y.; Li, J.; Zhou, F.; Xiao, K.; Liu, Y.; Zhang, M.; Wang, S.; Yang, S. Mechanism of Sijunzi Decoction in the treatment of colorectal cancer based on network pharmacology and experimental validation. J. Ethnopharmacol. 2023, 302, 115876. [Google Scholar] [CrossRef] [PubMed]
- Zhang, P.; Zhang, D.; Zhou, W.; Wang, L.; Wang, B.; Zhang, T.; Li, S. Network pharmacology: Towards the artificial intelligence-based precision traditional Chinese medicine. Brief. Bioinform. 2023, 25, bbad518. [Google Scholar] [CrossRef] [PubMed]
- Wu, J.; Luo, Y.; Shen, Y.; Hu, Y.; Zhu, F.; Wu, J.; Liu, Y. Integrated Metabonomics and Network Pharmacology to Reveal the Action Mechanism Effect of Shaoyao Decoction on Ulcerative Colitis. Drug Des. Devel. Ther. 2022, 16, 3739–3776. [Google Scholar] [CrossRef]
- Ji, L.; Song, T.; Ge, C.; Wu, Q.; Ma, L.; Chen, X.; Chen, T.; Chen, Q.; Chen, Z.; Chen, W. Identification of bioactive compounds and potential mechanisms of scutellariae radix-coptidis rhizoma in the treatment of atherosclerosis by integrating network pharmacology and experimental validation. Biomed. Pharmacother. 2023, 165, 115210. [Google Scholar] [CrossRef]
- Yang, X.; Chi, C.; Li, W.; Zhang, Y.; Yang, S.; Xu, R.; Liu, R. Metabolomics and lipidomics combined with serum pharmacochemistry uncover the potential mechanism of Huang-Lian-Jie-Du decoction alleviates atherosclerosis in ApoE-/- mice. J. Ethnopharmacol. 2024, 324, 117748. [Google Scholar] [CrossRef] [PubMed]
- Xiao, G.; Yang, M.; Zeng, Z.; Tang, R.; Jiang, J.; Wu, G.; Xie, C.; Jia, D.; Bi, X. Investigation into the anti-inflammatory mechanism of Pothos chinensis (Raf.) Merr. By regulating TLR4/MyD88/NF-κB pathway: Integrated network pharmacology, serum pharmacochemistry, and metabolomics. J. Ethnopharmacol. 2024, 334, 118520. [Google Scholar] [CrossRef]
- Zhang, M.-M.; Dang, M.; Wu, X.; Ou, L.; Li, M.; Zhao, C.-B.; Wei, P.-F.; Dong, T.-W.; Li, Y.; Wu, C.-J. Da-Jian-Zhong decoction alleviates diarrhea-predominant irritable bowel syndrome via modulation of gut microbiota and Th17/Treg balance. J. Ethnopharmacol. 2024, 331, 118275. [Google Scholar] [CrossRef]
- Zhao, Y.; Luan, H.; Jiang, H.; Xu, Y.; Wu, X.; Zhang, Y.; Li, R. Gegen Qinlian decoction relieved DSS-induced ulcerative colitis in mice by modulating Th17/Treg cell homeostasis via suppressing IL-6/JAK2/STAT3 signaling. Phytomedicine 2021, 84, 153519. [Google Scholar] [CrossRef] [PubMed]
- El-Said, H.; Fayyad-Kazan, M.; Aoun, R.; Borghol, N.; Skafi, N.; Rouas, R.; Vanhamme, L.; Mourtada, M.; Ezzeddine, M.; Burny, A.; et al. MiR302c, Sp1, and NFATc2 regulate interleukin-21 expression in human CD4+CD45RO+ T lymphocytes. J. Cell. Physiol. 2019, 234, 5998–6011. [Google Scholar] [CrossRef] [PubMed]
- Fernández-Aguilar, L.M.; Vico-Barranco, I.; Arbulo-Echevarria, M.M.; Aguado, E. A Story of Kinases and Adaptors: The Role of Lck, ZAP-70 and LAT in Switch Panel Governing T-Cell Development and Activation. Biology 2023, 12, 1163. [Google Scholar] [CrossRef]
- Bai, B.; Li, T.; Zhao, J.; Zhao, Y.; Zhang, X.; Wang, T.; Zhang, N.; Wang, X.; Ba, X.; Xu, J.; et al. The Tyrosine Phosphatase Activity of PTPN22 Is Involved in T Cell Development via the Regulation of TCR Expression. Int. J. Mol. Sci. 2023, 24, 14505. [Google Scholar] [CrossRef]
- Deng, Y.; Zhang, Y.; Cai, T.; Wang, Q.; Zhang, W.; Chen, Z.; Luo, X.; Su, G.; Yang, P. Transcriptomic profiling of iris tissue highlights LCK signaling and T cell-mediated immunity in Behcet’s uveitis. J. Autoimmun. 2022, 133, 102920. [Google Scholar] [CrossRef]
- Kayama, H.; Okumura, R.; Takeda, K. Interaction Between the Microbiota, Epithelia, and Immune Cells in the Intestine. Annu. Rev. Immunol. 2020, 38, 23–48. [Google Scholar] [CrossRef]
- Zhao, L.; Zhang, T.; Zhang, K. Pharmacological effects of ginseng and ginsenosides on intestinal inflammation and the immune system. Front. Immunol. 2024, 15, 1353614. [Google Scholar] [CrossRef]
- Wagner, C.; Torow, N.; Hornef, M.W.; Lelouard, H. Spatial and temporal key steps in early-life intestinal immune system development and education. FEBS J. 2022, 289, 4731–4757. [Google Scholar] [CrossRef]
- Zhu, X.; Zhu, J. CD4 T Helper Cell Subsets and Related Human Immunological Disorders. Int. J. Mol. Sci. 2020, 21, 8011. [Google Scholar] [CrossRef] [PubMed]
- Yang, F.; Wang, D.; Li, Y.; Sang, L.; Zhu, J.; Wang, J.; Wei, B.; Lu, C.; Sun, X. Th1/Th2 Balance and Th17/Treg-Mediated Immunity in relation to Murine Resistance to Dextran Sulfate-Induced Colitis. J. Immunol. Res. 2017, 2017, 7047201. [Google Scholar] [CrossRef]
- Dong, C. Cytokine Regulation and Function in T Cells. Annu. Rev. Immunol. 2021, 39, 51–76. [Google Scholar] [CrossRef] [PubMed]
- Peter, J.; Sabu, V.; Aswathy, I.S.; Krishnan, S.; Lal Preethi, S.S.; Simon, M.; Helen, A. Dietary amaranths modulate the immune response via balancing Th1/Th2 and Th17/Treg response in collagen-induced arthritis. Mol. Cell. Biochem. 2020, 472, 57–66. [Google Scholar] [CrossRef] [PubMed]
- Li, Y.; Lin, Y.; Zheng, X.; Zheng, X.; Yan, M.; Wang, H.; Liu, C. Echinacea purpurea (L.) Moench Polysaccharide Alleviates DSS-Induced Colitis in Rats by Restoring Th17/Treg Balance and Regulating Intestinal Flora. Foods 2023, 12, 4265. [Google Scholar] [CrossRef]
- Yu, M.; Meng, T.; He, W.; Huang, H.; Liu, C.; Fu, X.; He, J.; Yin, Y.; Xiao, D. Dietary Chito-oligosaccharides Improve Intestinal Immunity via Regulating Microbiota and Th17/Treg Balance-Related Immune Signaling in Piglets Challenged by Enterotoxigenic E. coli. J. Agric. Food Chem. 2021, 69, 15195–15207. [Google Scholar] [CrossRef] [PubMed]
- Liu, G.; Gu, K.; Liu, X.; Jia, G.; Zhao, H.; Chen, X.; Wang, J. Dietary glutamate enhances intestinal immunity by modulating microbiota and Th17/Treg balance-related immune signaling in piglets after lipopolysaccharide challenge. Food Res. Int. 2023, 166, 112597. [Google Scholar] [CrossRef]
- Liu, G.M.; Lu, J.J.; Sun, W.X.; Jia, G.; Zhao, H.; Chen, X.L.; Tian, G.; Cai, J.Y.; Zhang, R.N.; Wang, J. Dietary alpha-ketoglutarate enhances intestinal immunity by Th17/Treg immune response in piglets after lipopolysaccharide challenge. J. Anim. Sci. 2023, 101, skad213. [Google Scholar] [CrossRef] [PubMed]
- Yan, J.-B.; Luo, M.-M.; Chen, Z.-Y.; He, B.-H. The Function and Role of the Th17/Treg Cell Balance in Inflammatory Bowel Disease. J. Immunol. Res. 2020, 2020, 8813558. [Google Scholar] [CrossRef]
- Liu, X.; Zhou, M.; Dai, Z.; Luo, S.; Shi, Y.; He, Z.; Chen, Y. Salidroside alleviates ulcerative colitis via inhibiting macrophage pyroptosis and repairing the dysbacteriosis-associated Th17/Treg imbalance. Phytother. Res. 2023, 37, 367–382. [Google Scholar] [CrossRef]
- Song, B.; Li, P.; Yan, S.; Liu, Y.; Gao, M.; Lv, H.; Lv, Z.; Guo, Y. Effects of Dietary Astragalus Polysaccharide Supplementation on the Th17/Treg Balance and the Gut Microbiota of Broiler Chickens Challenged with Necrotic Enteritis. Front. Immunol. 2022, 13, 781934. [Google Scholar] [CrossRef]
- Laudisi, F.; Stolfi, C.; Monteleone, I.; Monteleone, G. TGF-β1 signaling and Smad7 control T-cell responses in health and immune-mediated disorders. Eur. J. Immunol. 2023, 53, e2350460. [Google Scholar] [CrossRef] [PubMed]
- Tang, Y.-Y.; Wang, D.-C.; Chen, Y.-Y.; Xu, W.-D.; Huang, A.-F. Th1-related transcription factors and cytokines in systemic lupus erythematosus. Front. Immunol. 2023, 14, 1305590. [Google Scholar] [CrossRef] [PubMed]
- Lamiable, O.; Mayer, J.U.; Munoz-Erazo, L.; Ronchese, F. Dendritic cells in Th2 immune responses and allergic sensitization. Immunol. Cell Biol. 2020, 98, 807–818. [Google Scholar] [CrossRef]
- Ruterbusch, M.; Pruner, K.B.; Shehata, L.; Pepper, M. In Vivo CD4+ T Cell Differentiation and Function: Revisiting the Th1/Th2 Paradigm. Annu. Rev. Immunol. 2020, 38, 705–725. [Google Scholar] [CrossRef] [PubMed]
- Han, L.; Yan, J.; Li, T.; Shen, P.; Ba, X.; Lin, W.; Zhang, R.; Yang, Y.; Li, Y.; Li, C.; et al. Wutou decoction alleviates arthritis inflammation in CIA mice by regulating Treg cell stability and Treg/Th17 balance via the JAK2/STAT3 pathway. J. Ethnopharmacol. 2024, 334, 118463. [Google Scholar] [CrossRef]
- Kang, Q.; He, L.; Zhang, Y.; Zhong, Z.; Tan, W. Immune-inflammatory modulation by natural products derived from edible and medicinal herbs used in Chinese classical prescriptions. Phytomedicine 2024, 130, 155684. [Google Scholar] [CrossRef] [PubMed]
- Xia, X.; Zhang, Y.; Zhu, L.; Ying, Y.; Hao, W.; Wang, L.; He, L.; Zhao, D.; Chen, J.X.; Gao, Y.; et al. Liquiritin apioside alleviates colonic inflammation and accompanying depression-like symptoms in colitis by gut metabolites and the balance of Th17/Treg. Phytomedicine 2023, 120, 155039. [Google Scholar] [CrossRef]
- Thomas, R.; Qiao, S.; Yang, X. Th17/Treg Imbalance: Implications in Lung Inflammatory Diseases. Int. J. Mol. Sci. 2023, 24, 4865. [Google Scholar] [CrossRef] [PubMed]
- Huang, J.; Xu, K.; Yu, L.; Pu, Y.; Wang, T.; Sun, R.; Liang, G.; Yin, L.; Zhang, J.; Pu, Y. Immunosuppression characterized by increased Treg cell and IL-10 levels in benzene-induced hematopoietic toxicity mouse model. Toxicology 2021, 464, 152990. [Google Scholar] [CrossRef] [PubMed]
- Wang, J.; Zhao, X.; Wan, Y.Y. Intricacies of TGF-β signaling in Treg and Th17 cell biology. Cell. Mol. Immunol. 2023, 20, 1002–1022. [Google Scholar] [CrossRef]
- Meng, Y.; Wu, W.; Li, W.; Shi, C.; Liu, L.; Ding, Z.; Yang, G.; Zhang, H. Research progress of animal model of cold dampness trapped spleen syndrome. J. Liaoning Univ. Tradit. Chin. Med. 2023, 25, 48–52. [Google Scholar] [CrossRef]
- Li, S.; Chen, X.; Zou, Z.; Cao, X.; Huang, S.; Yu, J. Effect of Jiawei Houpu Wenzhong decoction on gastrointestinal P and IL-2 expression in diarrhea rats with stasis of dampness syndrom. Chin. J. Integr. Med. 2009, 17, 296–299. [Google Scholar]
- Zhang, S.; Wang, C.; Li, Y.; Wang, N. Expert consensus on diagnosis and treatment of diarrhea in traditional Chinese medicine. J. Tradit. Chin. Med. 2017, 58, 1256–1260. [Google Scholar] [CrossRef]
- Han, Y.; Wang, X.; Cheng, X.; Zhao, M.; Zhao, T.; Guo, L.; Liu, D.; Wu, K.; Fan, M.; Shi, M.; et al. Close Homolog of L1 Deficiency Exacerbated Intestinal Epithelial Barrier Function in Mouse Model of Dextran Sulfate Sodium-Induced Colitis. Front. Physiol. 2020, 11, 584508. [Google Scholar] [CrossRef]
- Wei, Y.; Fan, Y.; Huang, S.; Lv, J.; Zhang, Y.; Hao, Z. Baizhu shaoyao decoction restores the intestinal barrier and brain-gut axis balance to alleviate diarrhea-predominant irritable bowel syndrome via FoxO1/FoxO3a. Phytomedicine 2024, 122, 155163. [Google Scholar] [CrossRef]








| Scores | Behavior Condition | Psychological Condition | Hair Condition | Fecal Condition | Dietary Condition | Weight |
|---|---|---|---|---|---|---|
| 0 | normal | normal | normal | normal | normal | increasing |
| 1 | tired and lazy | dispirited | fewer fall off | diarrhea | no increase | no weight gain |
| 2 | curled up in a pile | depressed state of mind | easy to fall off | Severe diarrhea | reduction | reduction |
| Genes | Forward (5′ to 3′) | Reverse (5′ to 3′) | Production Length (bp) | GenBank Accession No. |
|---|---|---|---|---|
| T-bet | CTACTCACCTCTTCTGTCGAAC | GCTCGGAACTCTGTTTCATAAC | 141 | NM_001107043.1 |
| IL-21 | AACTTCTAACAGCTCCACAAGA | GTGCCTCTGTTTATTTCCTGTC | 179 | NM_001108943.3 |
| IL-23 | ACAACAGCTCGAGTTTGGTATA | AATGAGTGTCTCTTGAAAACGC | 96 | XM_039108697.1 |
| IL-17a | CTGTTGCTGCTACTGAACCTGGAG | CCTCGGCGTTTGGACACACTG | 82 | NM_001106897.1 |
| IL-17f | CGTCTCTTTGCGTTAGATGATG | GCACTTCATTGAGCTCTACAAG | 91 | NM_001015011.2 |
| RORγt | GCAAGTTCAACGGCACAG | GCCAGTAGACTCCACGACAT | 140 | NM_017008.4 |
| RORa | CAATATACCCAGACATTGTGCG | ACTCCAGATGTTCTAGAAGTGC | 130 | XM_008766410.3 |
| STAT4 | TCAAGAAAGAACAGCCCATTTG | TGAAGTCCTTCAGAGTAACAGG | 87 | NM_032612.3 |
| STAT6 | GTCTTGGTCACAGTTCAACAAG | TGCTTACTGATAAAGCCGATGA | 144 | NM_001044250.1 |
| GATA3 | GGATCCCATTTGTGAATAAGCC | CCCTTAAAATTCTTGGCGTCTT | 194 | NM_133293.2 |
| TGF-β1 | CTTCAATACGTCAGACATTCGG | CACAGTTGACTTGAATCTCTGC | 91 | NM_021578.2 |
| Foxp3 | TCACACGCATGTTCGCCTACTTC | CTCACTCTCCACTCGCACAAAGC | 104 | NM_001108250.1 |
| Smad3 | CATGTGGCTTATAGTCATGTGC | CTCTAGGCTTTCCTCAAAATGC | 95 | NM_013095.3 |
| GAPDH | GCAAGTTCAACGGCACAG | GCCAGTAGACTCCACGACAT | 140 | NM_017008.4 |
| Target Proteins | PDB ID | Center Coordinate (x, y, z)/mn | Grid Size (x × y × z)/mn |
|---|---|---|---|
| Cd3d | 1XIW | 45.958, −10.552, 14.348 | 38.0 × 34.0 × 40.0 |
| Cd247 | 6GXR | 129.43, 142.682, 150.256 | 48.0 × 26.0 × 42.0 |
| IL2ra | 1Z92 | 14.048, −33.637, 12.454 | 40.0 × 44.0 × 54.0 |
| IL2rb | 2B5I | −14.048, −40.577, 20. 537 | 58.0 × 40.0 × 78.0 |
| IL27ra | 7U7N | 99.085, 126.994, 96.003 | 80.0 × 46.0 × 40.0 |
| Irf4 | 5BVI | −23.981, 11.496, 23. 694 | 40.0 × 48.0 × 58.0 |
| Lat | 4XGC | −5.169, −48.462, 73.098 | 72.0 × 96.0 × 96.0 |
| Lck | 1X27 | 49.351, 40.485, 119.931 | 64.0 × 40.0 × 46.0 |
| Nfatc2 | 1S9K | 19.537, 20.574, 70.453 | 60.0 × 56.0 × 58.0 |
| Tgfbr1 | 6MAC | 48.797, 0.042, 13.68 | 40.0 × 44.0 × 40.0 |
Disclaimer/Publisher’s Note: The statements, opinions and data contained in all publications are solely those of the individual author(s) and contributor(s) and not of MDPI and/or the editor(s). MDPI and/or the editor(s) disclaim responsibility for any injury to people or property resulting from any ideas, methods, instructions or products referred to in the content. |
© 2025 by the authors. Licensee MDPI, Basel, Switzerland. This article is an open access article distributed under the terms and conditions of the Creative Commons Attribution (CC BY) license (https://creativecommons.org/licenses/by/4.0/).
Share and Cite
Zhang, Y.; Zhang, S.; Fan, Y.; Huang, S.; Wang, S.; Hao, Z.; Shen, J. Exploring the Underlying Mechanism of Weiling Decoction Alleviates Cold-Dampness Diarrhea Based on Network Pharmacology, Transcriptomics, Molecular Docking and Experimental Validation. Pharmaceuticals 2025, 18, 109. https://doi.org/10.3390/ph18010109
Zhang Y, Zhang S, Fan Y, Huang S, Wang S, Hao Z, Shen J. Exploring the Underlying Mechanism of Weiling Decoction Alleviates Cold-Dampness Diarrhea Based on Network Pharmacology, Transcriptomics, Molecular Docking and Experimental Validation. Pharmaceuticals. 2025; 18(1):109. https://doi.org/10.3390/ph18010109
Chicago/Turabian StyleZhang, Yannan, Shuai Zhang, Yimeng Fan, Sijuan Huang, Shimin Wang, Zhihui Hao, and Jianzhong Shen. 2025. "Exploring the Underlying Mechanism of Weiling Decoction Alleviates Cold-Dampness Diarrhea Based on Network Pharmacology, Transcriptomics, Molecular Docking and Experimental Validation" Pharmaceuticals 18, no. 1: 109. https://doi.org/10.3390/ph18010109
APA StyleZhang, Y., Zhang, S., Fan, Y., Huang, S., Wang, S., Hao, Z., & Shen, J. (2025). Exploring the Underlying Mechanism of Weiling Decoction Alleviates Cold-Dampness Diarrhea Based on Network Pharmacology, Transcriptomics, Molecular Docking and Experimental Validation. Pharmaceuticals, 18(1), 109. https://doi.org/10.3390/ph18010109

