Unveiling the Phytochemical Diversity and Bioactivity of Astragalus melanophrurius: A First Report Integrating Experimental and In Silico Approaches
Abstract
1. Introduction
2. Results
2.1. Chemical Composition
2.2. Antioxidant Activity
2.3. Enzyme Inhibitory Activity
2.4. Correlations Among Phenolic Compounds and Assays
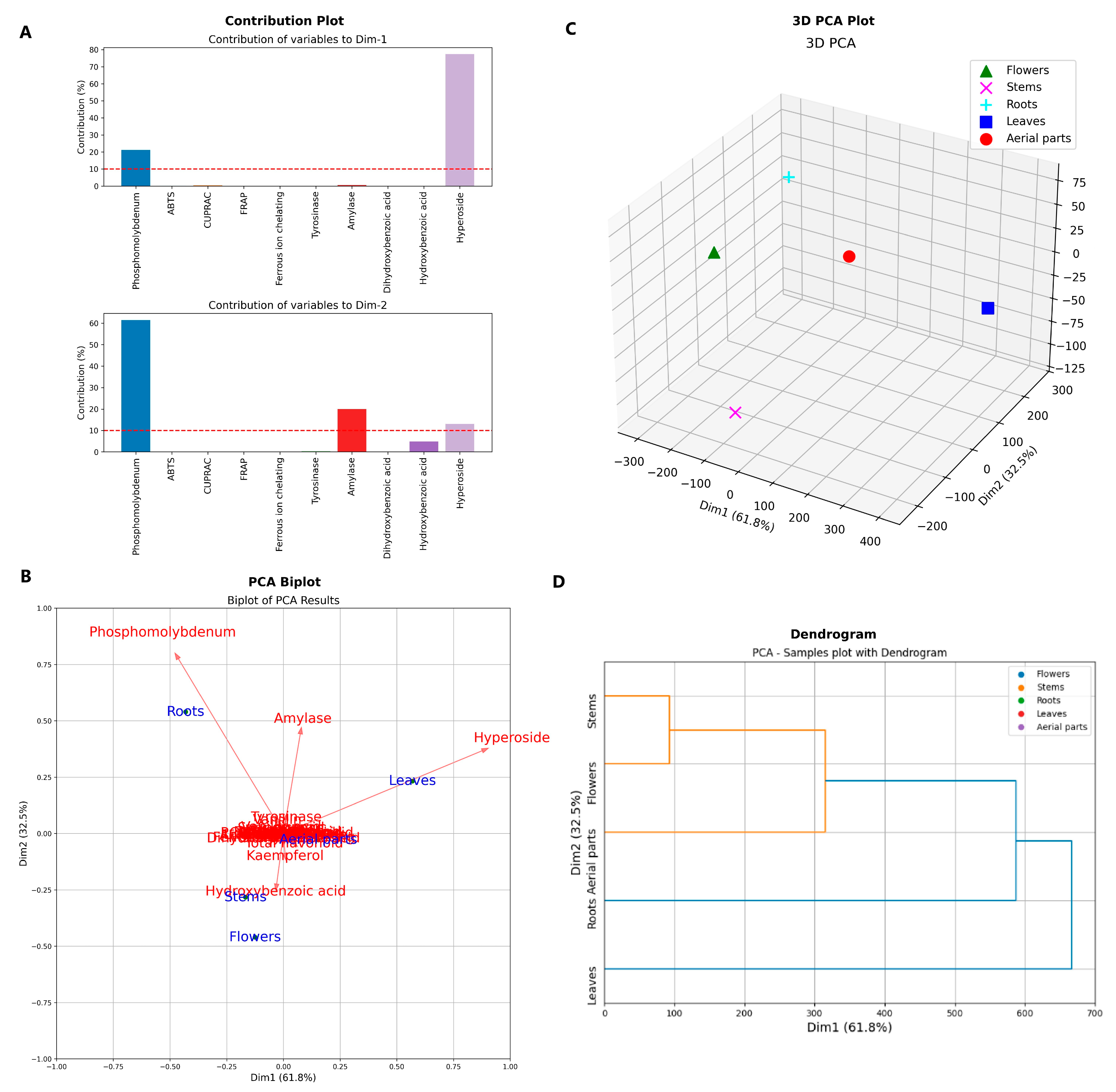
2.5. Analysis of Statistical Analysis Results
2.6. In Silico Analysis
3. Discussion
4. Materials and Methods
4.1. Plant Material
4.2. Methanol Extraction
4.3. Determination of the Phenolic Compositions of the Extracts
4.4. Biological Activity
4.5. Molecular Docking Experiments of Major Phytochemicals with Target Enzymes
4.6. Protein/Ligand Preparation and Molecular Docking
4.7. Molecular Docking
4.8. Statistical Analysis
5. Conclusions
Supplementary Materials
Author Contributions
Funding
Institutional Review Board Statement
Informed Consent Statement
Data Availability Statement
Conflicts of Interest
References
- Atanasov, A.G.; Waltenberger, B.; Pferschy-Wenzig, E.-M.; Linder, T.; Wawrosch, C.; Uhrin, P.; Temml, V.; Wang, L.; Schwaiger, S.; Heiss, E.H. Discovery and resupply of pharmacologically active plant-derived natural products: A review. Biotechnol. Adv. 2015, 33, 1582–1614. [Google Scholar] [CrossRef] [PubMed]
- Jabbar, A.A. Onosma mutabilis: Phytochemical composition, antioxidant, cytotoxicity, and acute oral toxicity. Food Sci. Nutr. 2021, 9, 5755–5764. [Google Scholar] [CrossRef]
- Al-Muwaly, K.Y.; Al-Flayeh, K.A.; Ali, A. Antioxidant and free radical scavenging effects of Iraqi sumac (Rhus coriaria L). Baghdad Sci. J. 2013, 10, 921–933. [Google Scholar] [CrossRef]
- Taqi, R.A. Phenolic Content and Antioxidant, Antibacterial Activities of Ethanolic Extract From Lemon Balm and Oregano Plants. Baghdad Sci. J. 2014, 11, 103–110. [Google Scholar] [CrossRef]
- Al-Muhammadi, Q.N.R. Physiological study to investigate the activity of an aqueous extract of Cinnamomum cassiabark on the blood glucose levels in healthy and diabetic rats induced by streptozotocin (stz). Baghdad Sci. J. 2016, 13, 0681. [Google Scholar] [CrossRef]
- Jabbar, A.A.; Abdulrahman, K.K.; Abdulsamad, P.; Mojarrad, S.; Mehmetçik, G.; Sardar, A.S. Phytochemical profile, Antioxidant, Enzyme inhibitory and acute toxicity activity of Astragalus bruguieri. Baghdad Sci. J. 2023, 20, 157–165. [Google Scholar] [CrossRef]
- Hwang, G.H.; Jeon, Y.J.; Han, H.J.; Park, S.H.; Baek, K.M.; Chang, W.; Kim, J.S.; Kim, L.K.; Lee, Y.-M.; Lee, S. Protective effect of butylated hydroxylanisole against hydrogen peroxide-induced apoptosis in primary cultured mouse hepatocytes. J. Vet. Sci. 2015, 16, 17–23. [Google Scholar] [CrossRef] [PubMed]
- Sasaki, Y.F.; Kawaguchi, S.; Kamaya, A.; Ohshita, M.; Kabasawa, K.; Iwama, K.; Taniguchi, K.; Tsuda, S. The comet assay with 8 mouse organs: Results with 39 currently used food additives. Mutat. Res. Genet. Toxicol. Environ. Mutagen. 2002, 519, 103–119. [Google Scholar] [CrossRef] [PubMed]
- Bao, W.-R.; Li, Z.-P.; Zhang, Q.-W.; Li, L.-F.; Liu, H.-B.; Ma, D.-L.; Leung, C.-H.; Lu, A.-P.; Bian, Z.-X.; Han, Q.-B. Astragalus polysaccharide RAP selectively attenuates paclitaxel-induced cytotoxicity toward RAW 264.7 cells by reversing cell cycle arrest and apoptosis. Front. Pharmacol. 2019, 9, 1580. [Google Scholar] [CrossRef] [PubMed]
- Graziani, V.; Esposito, A.; Scognamiglio, M.; Chambery, A.; Russo, R.; Ciardiello, F.; Troiani, T.; Potenza, N.; Fiorentino, A.; D’Abrosca, B. Spectroscopic characterization and cytotoxicity assessment towards human colon cancer cell lines of acylated cycloartane glycosides from Astragalus boeticus L. Molecules 2019, 24, 1725. [Google Scholar] [CrossRef]
- Clemens, K.K.; O’Regan, N.; Rhee, J.J. Diabetes management in older adults with chronic kidney disease. Curr. Diabetes Rev. 2019, 19, 11. [Google Scholar] [CrossRef]
- Takahashi, M.; Ozaki, M.; Kang, M.-I.; Sasaki, H.; Fukazawa, M.; Iwakami, T.; Lim, P.J.; Kim, H.-K.; Aoyama, S.; Shibata, S. Effects of meal timing on postprandial glucose metabolism and blood metabolites in healthy adults. Nutrients 2018, 10, 1763. [Google Scholar] [CrossRef]
- Telagari, M.; Hullatti, K. In-vitro α-amylase and α-glucosidase inhibitory activity of Adiantum caudatum Linn. and Celosia argentea Linn. extracts and fractions. Indian J. Pharmacol. 2015, 47, 425–429. [Google Scholar] [PubMed]
- Kotowaroo, M.; Mahomoodally, M.; Gurib-Fakim, A.; Subratty, A. Screening of traditional antidiabetic medicinal plants of mauritius for possible α-amylase inhibitory effects in vitro. Phytother. Res. 2006, 20, 228–231. [Google Scholar] [CrossRef] [PubMed]
- Funke, I.; Melzig, M. Effect of different phenolic compounds on α-amylase activity: Screening by microplate-reader based kinetic assay. Die Pharm. 2005, 60, 796–797. [Google Scholar]
- Al-Chalabi, N.S.; Al-Sawaf, R.N. Effect of Polyherbs-Mixture Composed of Nigella sativa, Trigonella foenum-graceum, Cyperus rotundus and Teucrium polium on the Levels of Malondialdehyde and Glutathione for Diabetic Patients Type II. Baghdad Sci. J. 2013, 10, 854–865. [Google Scholar] [CrossRef]
- Herman, W.H.; Kalyani, R.R.; Wexler, D.J.; Matthews, D.R.; Inzucchi, S.E. Response to Comment on American Diabetes Association. Approaches to Glycemic Treatment. Sec. 7. In Standards of Medical Care in Diabetes—2016. Diabetes Care 2016; 39 (Suppl. 1): S52–S59. Diabetes Care 2016, 39, e88–e89. [Google Scholar] [CrossRef] [PubMed]
- Abduljabbar, A.; Abdoulrahman, K. Onion (Allium cepa) and garlic (Allium sativa L.) oil effects on blood glucose levels and body weight of local quails in Erbil province. Zanco J. Pure Appl. Sci. 2018, 30, 158–167. [Google Scholar]
- Zolghadri, S.; Bahrami, A.; Hassan Khan, M.T.; Munoz-Munoz, J.; Garcia-Molina, F.; Garcia-Canovas, F.; Saboury, A.A. A comprehensive review on tyrosinase inhibitors. J. Enzym. Inhib. Med. Chem. 2019, 34, 279–309. [Google Scholar] [CrossRef] [PubMed]
- Ebanks, J.P.; Wickett, R.R.; Boissy, R.E. Mechanisms regulating skin pigmentation: The rise and fall of complexion coloration. Int. J. Mol. Sci. 2009, 10, 4066–4087. [Google Scholar] [CrossRef] [PubMed]
- Carballo-Carbajal, I.; Laguna, A.; Romero-Giménez, J.; Cuadros, T.; Bové, J.; Martinez-Vicente, M.; Parent, A.; Gonzalez-Sepulveda, M.; Peñuelas, N.; Torra, A. Brain tyrosinase overexpression implicates age-dependent neuromelanin production in Parkinson’s disease pathogenesis. Nat. Commun. 2019, 10, 973. [Google Scholar] [CrossRef] [PubMed]
- Song, Y.; Chen, S.; Li, L.; Zeng, Y.; Hu, X. The hypopigmentation mechanism of tyrosinase inhibitory peptides derived from food proteins: An overview. Molecules 2022, 27, 2710. [Google Scholar] [CrossRef] [PubMed]
- Chen, B.-N.; Xing, R.; Wang, F.; Zheng, A.-P.; Wang, L. Inhibitory effects of α-Na8SiW11CoO40 on tyrosinase and its application in controlling browning of fresh-cut apples. Food Chem. 2015, 188, 177–183. [Google Scholar] [CrossRef] [PubMed]
- Peng, Z.; Wang, G.; Zeng, Q.-H.; Li, Y.; Liu, H.; Wang, J.J.; Zhao, Y. A systematic review of synthetic tyrosinase inhibitors and their structure-activity relationship. Crit. Rev. Food Sci. Nutr. 2022, 62, 4053–4094. [Google Scholar] [CrossRef] [PubMed]
- Morpurgo, G.; Catacuzzeno, L.; Peruzzi, S.; Blasi, P.; Fioretti, B. Are tyrosinase inhibitors in sunscreens and cosmetics enhancing UV carcinogenicity? Exp. Dermatol. 2015, 24, 546–547. [Google Scholar] [CrossRef] [PubMed]
- Slominski, A.; Zbytek, B.; Slominski, R. Inhibitors of melanogenesis increase toxicity of cyclophosphamide and lymphocytes against melanoma cells. Int. J. Cancer 2009, 124, 1470–1477. [Google Scholar] [CrossRef] [PubMed]
- Obaid, R.J.; Mughal, E.U.; Naeem, N.; Sadiq, A.; Alsantali, R.I.; Jassas, R.S.; Moussa, Z.; Ahmed, S.A. Natural and synthetic flavonoid derivatives as new potential tyrosinase inhibitors: A systematic review. RSC Adv. 2021, 11, 22159–22198. [Google Scholar] [CrossRef] [PubMed]
- Khoa, N.M.; Phong, N.V.; Yang, S.Y.; Min, B.S.; Kim, J.A. Spectroscopic analysis, kinetic mechanism, computational docking, and molecular dynamics of active metabolites from the aerial parts of Astragalus membranaceus Bunge as tyrosinase inhibitors. Bioorganic Chem. 2023, 134, 106464. [Google Scholar]
- Salehi, B.; Carneiro, J.N.P.; Rocha, J.E.; Coutinho, H.D.M.; Morais Braga, M.F.B.; Sharifi-Rad, J.; Sadaka, C. Astragalus species: Insights on its chemical composition toward pharmacological applications. Phytother. Res. 2021, 35, 2445–2476. [Google Scholar] [CrossRef]
- Wang, P.; Wang, Z.; Zhang, Z.; Cao, H.; Kong, L.; Ma, W.; Ren, W. A review of the botany, phytochemistry, traditional uses, pharmacology, toxicology, and quality control of the Astragalus memeranaceus. Front. Pharmacol. 2023, 14, 1242318. [Google Scholar] [CrossRef]
- Klichkhanov, N.K.; Suleimanova, M.N. Chemical Composition and Therapeutic Effects of Several Astragalus Species (Fabaceae). In Doklady Biological Sciences; Pleiades Publishing: Moscow, Russia, 2024; Volume 518, pp. 172–186. [Google Scholar]
- Stambolov, I.; Shkondrov, A.; Krasteva, I. Astragalus glycyphyllos L.: Phytochemical constituents, pharmacology, and biotechnology. Pharmacia 2023, 70, 635–641. [Google Scholar] [CrossRef]
- Aydemir, E.; Odabaş Köse, E.; Özkaya Gül, S.; Korkut, A.; Kilit, A.C.; Celep, M.E.; Sarikurkcu, C. Phytochemical and Biological Investigations of Crude Extracts of Astragalus pisidicus. Pharmaceuticals 2024, 18, 10. [Google Scholar] [CrossRef]
- Hu, H.C.; Zhang, W.; Xiong, P.Y.; Song, L.; Jia, B.; Liu, X.L. Anti-inflammatory and antioxidant activity of Astragalus polysaccharide in ulcerative colitis: A systematic review and meta-analysis of animal studies. Front. Pharmacol. 2022, 13, 1043236. [Google Scholar] [CrossRef]
- Chen, G.; Jiang, N.; Zheng, J.; Hu, H.; Yang, H.; Lin, A.; Liu, H. Structural characterization and anti-inflammatory activity of polysaccharides from Astragalus membranaceus. Int. J. Biol. Macromol. 2023, 241, 124386. [Google Scholar] [CrossRef]
- Jeong, W.B.; Shin, H.Y.; Kim, H.W.; Shin, J.Y.; Shin, K.S.; Yu, K.W. Immunostimulatory Activity of Enzymatic Hydrolysates Derived from Crude Polysaccharides of Astragalus membranaceus. Korean J. Food Nutr. 2024, 37, 282–291. [Google Scholar] [CrossRef]
- Balakrishnan, B.; Liang, Q.; Fenix, K.; Tamang, B.; Hauben, E.; Ma, L.; Zhang, W. Combining the anticancer and immunomodulatory effects of Astragalus and shiitake as an integrated therapeutic approach. Nutrients 2021, 13, 2564. [Google Scholar] [CrossRef] [PubMed]
- Koçyiğit, Ü.M.; Eruygur, N.; Ataş, M.; Tekin, M.; Taslimi, P.; Gökalp, F.; Gülçin, İ. Evaluation of anticholinergic, antidiabetic and antioxidant activity of Astragalus dumanii, an endemic plant. KSU J. Agric. Nat. 2022, 25, 1–10. [Google Scholar] [CrossRef]
- Yuan, Y.; Liu, H.; Meng, Q. The cardioprotective effects and mechanisms of t-safflower herb pairs on coronary heart disease identified by network pharmacology and experimental verification. Front. Biosci. 2023, 28, 94. [Google Scholar] [CrossRef] [PubMed]
- Majumder, R.; Mandal, M. Screening of plant-based natural compounds as a potential COVID-19 main protease inhibitor: An in silico docking and molecular dynamics simulation approach. J. Biomol. Struct. Dyn. 2022, 40, 696–711. [Google Scholar] [CrossRef]
- Istifli, E.S. Chemical Composition, Antioxidant and Enzyme Inhibitory Activities of Onosma bourgaei and Onosma trachytricha and in Silico Molecular Docking Analysis of Dominant Compounds. Molecules 2021, 26, 2981. [Google Scholar] [CrossRef] [PubMed]
- Istifli, E.S.; Netz, P.A.; Sihoglu Tepe, A.; Husunet, M.T.; Sarikurkcu, C.; Tepe, B. In silico analysis of the interactions of certain flavonoids with the receptor-binding domain of 2019 novel coronavirus and cellular proteases and their pharmacokinetic properties. J. Biomol. Struct. Dyn. 2020, 40, 2460–2474. [Google Scholar] [CrossRef] [PubMed]
- Meyer, M.; Wilson, P.; Schomburg, D. Hydrogen bonding and molecular surface shape complementarity as a basis for protein docking. J. Mol. Biol. 1996, 264, 199–210. [Google Scholar] [CrossRef] [PubMed]
- Yürüker, A.; Taşdemir, D.; Wright, A.D.; Sticher, O.; Luo, Y.-D.; Pezzuto, J.M. Cycloartane triterpene glycosides from the roots of Astragalus melanophrurius. Planta Med. 1997, 63, 183–186. [Google Scholar]
- Özipek, M.; Çalış, İ. Amino acid, flavonoid and neolignan glucosides from Astragalus melanophrurius. Hacet. Univ. J. Fac. Pharm. 2003, 2, 86–91. [Google Scholar]
- Dinçman, G.E.; Aytaç, Z.; Çalış, İ. Turkish Astragalus Species: Botanical Aspects, Secondary Metabolites, and Biotransformation. Planta Med. 2024, 91, 40–61. [Google Scholar] [CrossRef] [PubMed]
- Gülcemal, D.; Masullo, M.; Napolitano, A.; Karayıldırım, T.; Bedir, E.; Alankuş-Çalışkan, Ö.; Piacente, S. Oleanane glycosides from Astragalus tauricolus: Isolation and structural elucidation based on a preliminary liquid chromatography-electrospray ionization tandem mass spectrometry profiling. Phytochemistry 2013, 86, 184–194. [Google Scholar] [CrossRef] [PubMed]
- Bedir, E.; Pugh, N.; Calis, I.; Pasco, D.S.; Khan, I.A. Immunostimulatory effects of cycloartane-type triterpene glycosides from Astragalus species. Biol. Pharm. Bull. 2000, 23, 834–837. [Google Scholar] [CrossRef] [PubMed]
- Shahrivari-Baviloliaei, S.; Erdogan Orhan, I.; Abaci Kaplan, N.; Konopacka, A.; Waleron, K.; Plenis, A.; Viapiana, A. Characterization of Phenolic Profile and Biological Properties of Astragalus membranaceus Fisch. ex Bunge Commercial Samples. Antioxidants 2024, 13, 993. [Google Scholar] [CrossRef] [PubMed]
- Haşimi, N.; Ertaş, A.; Yılmaz, M.A.; Boğa, M.; Temel, H.; Demirci, S.; Özden, T.; Yener, İ.; Kolak, U. LC-MS/MS and GC-MS analyses of three endemic Astragalus species from Anatolia towards their total phenolic-flavonoid contents and biological activities. Biol. Divers. Conserv. 2017, 10, 18–30. [Google Scholar]
- Aydemir, E.; Odabaş Köse, E.; Yavuz, M.; Kilit, A.C.; Korkut, A.; Özkaya Gül, S.; Sarikurkcu, C.; Celep, M.E.; Göktürk, R.S. Phenolic Compound Profiles, Cytotoxic, Antioxidant, Antimicrobial Potentials and Molecular Docking Studies of Astragalus gymnolobus Methanolic Extracts. Plants 2024, 13, 658. [Google Scholar] [CrossRef]
- Denizli, N.; Horo, I.; Gülcemal, D.; Masullo, M.; Festa, M.; Capasso, A.; Koz, Ö.; Piacente, S.; Alankuş-Çalışkan, Ö. Cycloartane glycosides from Astragalus plumosus var krugianus and evaluation of their antioxidant potential. Fitoterapia 2014, 92, 211–218. [Google Scholar]
- El Dib, R.; Soliman, H.; Hussein, M.; Attia, H. Two new flavonoids and biological activity of Astragalus abyssinicus (Hochst.) Steud. ex A. Rich. Aerial Parts. Drug Res. 2015, 65, 259–265. [Google Scholar] [CrossRef]
- Huang, Y.; Condict, L.; Richardson, S.J.; Brennan, C.S.; Kasapis, S. Exploring the inhibitory mechanism of p-coumaric acid on α-amylase via multi-spectroscopic analysis, enzymatic inhibition assay and molecular docking. Food Hydrocoll. 2023, 139, 108524. [Google Scholar] [CrossRef]
- Liu, Y.; Zhu, J.; Yu, J.; Chen, X.; Zhang, S.; Cai, Y.; Li, L. A new functionality study of vanillin as the inhibitor for α-glucosidase and its inhibition kinetic mechanism. Food Chem. 2021, 353, 129448. [Google Scholar] [CrossRef] [PubMed]
- Tlili, N.; Kirkan, B.; Sarikurkcu, C. LC–ESI–MS/MS characterization, antioxidant power and inhibitory effects on α-amylase and tyrosinase of bioactive compounds from hulls of Amygdalus communis: The influence of the extracting solvents. Ind. Crops Prod. 2019, 128, 147–152. [Google Scholar] [CrossRef]
- Soria-Lopez, A.; Pecio, Ł.; Saber, F.R.; Abdel-Dayem, S.I.; Fayez, S.; Zengin, G.; Kozachok, S.; El-Demerdash, A.; Garcia-Marti, M.; Otero-Fuertes, P. Metabolic profiling via UPLC/MS/MS and in vitro cholinesterase, amylase, glucosidase, and tyrosinase inhibitory effects of Carica papaya L. extracts reveal promising nutraceutical potential. Food Anal. Methods 2024, 1–18. [Google Scholar] [CrossRef]
- Shen, H.; Wang, J.; Ao, J.; Hou, Y.; Xi, M.; Cai, Y.; Li, M.; Luo, A. Structure-activity relationships and the underlying mechanism of α-amylase inhibition by hyperoside and quercetin: Multi-spectroscopy and molecular docking analyses. Spectrochim. Acta A Mol. Biomol. Spectrosc. 2023, 285, 121797. [Google Scholar] [CrossRef]
- Nada, A.A.; Metwally, A.M.; Asaad, A.M.; Celik, I.; Ibrahim, R.S.; Eldin, S.M.S. Synergistic effect of potential alpha-amylase inhibitors from Egyptian propolis with acarbose using in silico and in vitro combination analysis. BMC Complement. Med. Ther. 2024, 24, 65. [Google Scholar] [CrossRef]
- Borah, P.K.; Sarkar, A.; Duary, R.K. Water-soluble vitamins for controlling starch digestion: Conformational scrambling and inhibition mechanism of human pancreatic α-amylase by ascorbic acid and folic acid. Food Chem. 2019, 288, 395–404. [Google Scholar] [CrossRef] [PubMed]
- Zhang, J.; Ding, W.; Tang, Z.; Kong, Y.; Liu, J.; Cao, X. Identification of the effective α-amylase inhibitors from Dalbergia odorifera: Virtual screening, spectroscopy, molecular docking, and molecular dynamic simulation. Spectrochim. Acta A Mol. Biomol. Spectrosc. 2022, 280, 121448. [Google Scholar] [CrossRef] [PubMed]
- Mechqoq, H.; Hourfane, S.; El Yaagoubi, M.; El Hamdaoui, A.; da Silva Almeida, J.R.G.; Rocha, J.M.; El Aouad, N. Molecular docking, tyrosinase, collagenase, and elastase inhibition activities of argan by-products. Cosmetics 2022, 9, 24. [Google Scholar] [CrossRef]
- Falya, Y.; Amelia, R.; Rizikiyan, Y.; Sulastri, L.; Hidayati, N.R. Discovering Tyrosinase Inhibitors from Morus sp. Plants: An In Silico Study. Int. J. Appl. Pharm. 2022, 14, 126–130. [Google Scholar] [CrossRef]
- Sarikurkcu, C.; Sahinler, S.S.; Ceylan, O.; Tepe, B. Onosma pulchra: Phytochemical composition, antioxidant, skin-whitening and anti-diabetic activity. Ind. Crops Prod. 2020, 154, 112632. [Google Scholar] [CrossRef]
- Zengin, G.; Uren, M.C.; Kocak, M.S.; Gungor, H.; Locatelli, M.; Aktumsek, A.; Sarikurkcu, C. Antioxidant and Enzyme Inhibitory Activities of Extracts from Wild Mushroom Species from Turkey. Int. J. Med. Mushrooms 2017, 19, 327–336. [Google Scholar] [CrossRef]
- Cittan, M.; Çelik, A. Development and validation of an analytical methodology based on Liquid Chromatography–Electrospray Tandem Mass Spectrometry for the simultaneous determination of phenolic compounds in olive leaf extract. J. Chromatogr. Sci. 2018, 56, 336–343. [Google Scholar] [CrossRef]
- Apak, R.; Güçlü, K.; Özyürek, M.; Esin Karademir, S.; Erçaǧ, E. The cupric ion reducing antioxidant capacity and polyphenolic content of some herbal teas. Int. J. Food Sci. Nutr. 2006, 57, 292–304. [Google Scholar] [CrossRef]
- Kocak, M.S.; Sarikurkcu, C.; Cengiz, M.; Kocak, S.; Uren, M.C.; Tepe, B. Salvia cadmica: Phenolic composition and biological activity. Ind. Crops Prod. 2016, 85, 204–212. [Google Scholar] [CrossRef]
- Tepe, B.; Sarikurkcu, C.; Berk, S.; Alim, A.; Akpulat, H.A. Chemical composition, radical scavenging and antimicrobial activity of the essential oils of Thymus boveii and Thymus hyemalis. Rec. Nat. Prod. 2011, 5, 208–220. [Google Scholar]
- Sarikurkcu, C.; Locatelli, M.; Mocan, A.; Zengin, G.; Kirkan, B. Phenolic Profile and Bioactivities of Sideritis perfoliata L.: The Plant, Its Most Active Extract, and Its Broad Biological Properties. Front. Pharmacol. 2020, 10, 1642. [Google Scholar] [CrossRef]
- Ozer, M.S.; Kirkan, B.; Sarikurkcu, C.; Cengiz, M.; Ceylan, O.; Atilgan, N.; Tepe, B. Onosma heterophyllum: Phenolic composition, enzyme inhibitory and antioxidant activities. Ind. Crops Prod. 2018, 111, 179–184. [Google Scholar] [CrossRef]
- Buntrock, R.E. ChemOffice Ultra 7.0. J. Chem. Inf. Comput. Sci. 2002, 42, 1505–1506. [Google Scholar] [CrossRef] [PubMed]
- Dassault Systèmes. Discovery Studio BIOVIA. 2016. Available online: https://www.3ds.com/products/biovia/discovery-studio (accessed on 11 January 2025).
- Hanwell, M.D.; Curtis, D.E.; Lonie, D.C.; Vandermeersch, T.; Zurek, E.; Hutchison, G.R. Avogadro: An advanced semantic chemical editor, visualization, and analysis platform. J. Cheminform. 2012, 4, 17. [Google Scholar] [CrossRef] [PubMed]
- Morris, G.M.; Huey, R.; Lindstrom, W.; Sanner, M.F.; Belew, R.K.; Goodsell, D.S.; Olson, A.J. AutoDock4 and AutoDockTools4: Automated docking with selective receptor flexibility. J. Comput. Chem. 2009, 30, 2785–2791. [Google Scholar] [CrossRef]
- Sun, T.; Tanumihardjo, S.A. An integrated approach to evaluate food antioxidant capacity. J. Food Sci. 2007, 72, R159–R165. [Google Scholar] [CrossRef] [PubMed]











| Compounds | Flowers | Stems | Roots | Leaves | Aerial Parts |
|---|---|---|---|---|---|
| Hyperoside | 14.65 ± 0.07 a | 16.68 ± 0.04 a | nd | 573.21 ± 3.80 d | 242.19 ± 3.45 c |
| 4-Hydroxybenzoic acid | 202.74 ± 6.88 d | 18.89 ± 0.27 a | 38.12 ± 0.36 b | 34.36 ± 0.16 b | 80.56 ± 0.96 c |
| Kaempferol | 63.44 ± 5.03 d | 3.56 ± 0.90 ab | nd | 10.05 ± 0.17 b | 34.19 ± 1.60 c |
| Chlorogenic acid | 1.55 ± 0.02 a | 1.63 ± 0.01 a | 3.08 ± 0.23 a | 2.62 ± 0.02 a | 28.77 ± 1.20 b |
| Vanillic acid | 13.70 ± 1.43 a | 25.50 ± 2.36 bc | 30.81 ± 1.18 c | 21.04 ± 0.38 b | 27.41 ± 0.44 c |
| p-Coumaric acid | 17.11 ± 0.15 c | 15.20 ± 0.03 a | 15.01 ± 0.36 a | 23.34 ± 0.33 d | 26.19 ± 0.29 e |
| Luteolin 7-glucoside | 3.15 ± 0.04 b | 0.69 ± 0.02 a | 0.48 ± 0.10 a | 0.45 ± 0.09 a | 21.48 ± 0.39 c |
| Ferulic acid | 14.98 ± 0.39 b | 25.08 ± 0.27 d | 7.03 ± 0.13 a | 21.26 ± 0.25 c | 21.04 ± 0.16 c |
| Verbascoside | 1.15 ± 0.03 a | 1.39 ± 0.07 a | 2.44 ± 0.09 b | 1.65 ± 0.05 a | 12.23 ± 0.30 c |
| Hesperidin | 2.83 ± 0.01 a | 1.90 ± 0.06 a | 2.21 ± 0.11 a | 14.99 ± 1.20 c | 11.73 ± 0.38 b |
| Protocatechuic acid | 9.20 ± 0.12 b | 5.92 ± 0.20 a | 5.58 ± 0.23 a | 15.01 ± 0.17 c | 9.69 ± 0.23 b |
| Vanillin | 2.43 ± 0.03 a | 16.98 ± 0.49 d | 35.88 ± 0.32 e | 12.97 ± 0.58 c | 9.02 ± 0.25 b |
| Gallic acid | 2.83 ± 0.02 a | 3.55 ± 0.05 b | 2.86 ± 0.12 a | 8.65 ± 0.11 d | 5.92 ± 0.10 c |
| Eriodictyol | 0.32 ± 0.03 a | 1.04 ± 0.03 b | 3.14 ± 0.05 e | 2.31 ± 0.02 d | 1.61 ± 0.13 c |
| Syringic acid | 2.59 ± 0.21 a | 6.19 ± 0.11 b | 15.63 ± 0.74 c | 6.04 ± 0.22 b | 5.08 ± 0.20 b |
| Rosmarinic acid | 6.65 ± 0.09 b | 2.60 ± 0.14 a | 3.69 ± 0.05 a | 14.09 ± 1.16 c | 4.35 ± 0.21 a |
| 2,5-Dihydroxybenzoic acid | 13.25 ± 0.74 b | 2.61 ± 0.10 a | nd | 2.72 ± 0.28 a | 3.08 ± 0.73 a |
| Sinapic acid | 3.15 ± 0.47 c | 2.34 ± 0.07 ab | nd | 1.70 ± 0.38 a | 2.95 ± 0.45 ab |
| Quercetin | 1.26 ± 0.02 a | 1.32 ± 0.04 a | nd | 2.16 ± 0.03 b | 2.03 ± 0.10 b |
| Apigenin | 2.09 ± 0.02 b | nd | nd | 0.86 ± 0.05 a | 1.94 ± 0.31 b |
| Pinoresinol | nd | 2.66 ± 0.20 b | 7.03 ± 0.05 c | 1.65 ± 0.24 a | nd |
| 3-Hydroxybenzoic acid | 11.48 ± 0.02 b | nd | nd | nd | 3.54 ± 0.11 a |
| Apigenin 7-glucoside | 4.87 ± 0.18 a | nd | nd | nd | 6.36 ± 0.07 b |
| (+)-Catechin | nd | nd | nd | nd | nd |
| Pyrocatechol | nd | nd | nd | nd | nd |
| (−)-Epicatechin | nd | nd | nd | nd | nd |
| Caffeic acid | nd | nd | nd | nd | nd |
| Taxifolin | nd | nd | nd | nd | nd |
| 2-Hydroxycinnamic acid | nd | nd | nd | nd | nd |
| 3,4-Dihydroxyphenylacetic acid | nd | nd | nd | nd | nd |
| Luteolin | nd | nd | nd | nd | nd |
| Assays | Flowers | Stems | Roots | Leaves | Aerial Parts | Trolox | EDTA |
|---|---|---|---|---|---|---|---|
| DPPH radical (IC50: mg/mL) | 47.08 ± 1.31 d | 35.32 ± 1.47 c | >20 e | 16.55 ± 0.16 b | >20 c | 0.26 ± 0.02 a | - |
| ABTS radical cation (IC50: mg/mL) | 6.19 ± 0.50 c | 9.32 ± 0.37 d | 9.83 ± 0.46 d | 4.58 ± 0.24 b | 6.50 ± 0.16 c | 0.27 ± 0.02 a | - |
| Ferrous ion chelating (IC50: mg/mL) | 1.04 ± 0.01 b | 1.16 ± 0.01 c | 1.24 ± 0.03 d | 1.16 ± 0.01 c | 1.09 ± 0.01 b | - | 0.034 ± 0.002 a |
| Phosphomolybdenum (EC50: mg/mL) | 3.23 ± 0.07 c | 2.62 ± 0.11 b | 1.40 ± 0.03 a | 2.95 ± 0.05 c | 2.98 ± 0.14 c | 1.14 ± 0.02 a | - |
| CUPRAC reducing power (EC50: mg/mL) | 5.12 ± 0.13 b | 11.29 ± 1.08 d | 7.35 ± 0.08 c | 4.12 ± 0.24 b | 5.03 ± 0.07 b | 0.32 ± 0.03 a | - |
| FRAP reducing power (EC50: mg/mL) | 6.54 ± 0.12 d | 6.92 ± 0.03 de | 7.22 ± 0.18 e | 3.07 ± 0.08 b | 3.91 ± 0.17 c | 0.11 ± 0.01 a | - |
| Samples | Tyrosinase Inhibition (IC50: mg/mL) | α-Amylase Inhibition (IC50: mg/mL) |
| Flowers | 1.65 ± 0.05 c | 5.36 ± 0.17 c |
| Stems | 1.42 ± 0.12 bc | 6.62 ± 0.21 d |
| Roots | 1.34 ± 0.07 b | 2.99 ± 0.01 b |
| Leaves | 1.37 ± 0.01 b | 3.34 ± 0.01 b |
| Aerial parts | 1.47 ± 0.02 bc | 3.28 ± 0.01 b |
| Kojic acid | 0.37 ± 0.02 a | - |
| Acarbose | - | 1.19 ± 0.05 a |
| TAP | DPPH | ABTS | CUPRAC | FRAP | FICA | |
|---|---|---|---|---|---|---|
| DPPH radical | −0.465 | |||||
| ABTS radical cation | −0.614 | 0.822 | ||||
| CUPRAC reducing power | −0.443 | 0.640 | 0.914 | |||
| FRAP reducing power | −0.454 | 0.922 | 0.848 | 0.794 | ||
| Ferrous ion chelating | −0.774 | −0.043 | 0.345 | 0.378 | 0.077 | |
| Total flavonoid | −0.734 | 0.391 | 0.799 | 0.850 | 0.536 | 0.793 |
| Total phenolic | −0.197 | −0.135 | 0.272 | 0.590 | 0.209 | 0.601 |
| Chlorogenic acid | −0.226 | 0.058 | 0.063 | 0.256 | 0.366 | 0.320 |
| 4-Hydroxybenzoic acid | −0.395 | −0.349 | 0.203 | 0.345 | −0.216 | 0.820 |
| Vanillic acid | 0.668 | −0.157 | −0.557 | −0.439 | −0.088 | −0.711 |
| p-Coumaric acid | −0.515 | 0.654 | 0.674 | 0.740 | 0.871 | 0.333 |
| Ferulic acid | −0.772 | 0.549 | 0.311 | 0.028 | 0.425 | 0.306 |
| Luteolin 7-glucoside | −0.318 | 0.002 | 0.077 | 0.270 | 0.309 | 0.465 |
| Hyperoside | −0.394 | 0.969 | 0.861 | 0.765 | 0.978 | −0.037 |
| Kaempferol | −0.577 | −0.208 | 0.303 | 0.432 | −0.046 | 0.926 |
| Compound | Molecular Weight (g/mol) | Receptor | ΔGbest (kcal/mol) | Classical H-Bond | Non-Classical H-Bond (Carbon-Hydrogen, pi-Donor) | Hydrophobic Contact (π–Sigma, Alkyl, π–Alkyl and π–π Stacked Interactions) | Electrostatic (pi-Cation, pi-Anion) | Miscellaneous (pi-Lone Pair) |
|---|---|---|---|---|---|---|---|---|
| Montbretin A (co-crystallized inhibitor) | 1229.10 | AAMY | −9.03 | Ile148 (3.01 Å), Tyr151 (2.57 Å), Thr163 (1.97 Å, 2.21 Å, 3.19 Å), His201 (2.07 Å), Glu233 (2.56 Å), His299 (1.87 Å) | Tyr151 (3.49 Å), His305 (3.72 Å) | Leu162 (5.13 Å) | - | Tyr62 (2.83 Å) |
| Chlorogenic acid | 354.310 | AAMY | −3.80 | Tyr151 (2.99 Å), Thr163 (1.97 Å, 2.24 Å), His201 (1.86 Å), Ile235 (2.83 Å) | - | Tyr151 (4.86 Å), Ile235 (4.99 Å) | - | - |
| 4-hydroxybenzoic acid | 138.12 | AAMY | −4.12 | Lys200 (1.69 Å), Glu233 (2.81 Å), Ile235 (2.71 Å) | Ala198 (3.12 Å) | Lys200 (4.27 Å), His201 (4.51 Å), Ile235 (3.73 Å) | His201 (3.51 Å) | - |
| Hyperoside | 464.40 | AAMY | −8.99 | Arg195 (1.88 Å, 3.00 Å), Asp197 (2.60 Å), Lys200 (2.26 Å), Glu233 (2.62 Å, 2.82 Å, 2.82 Å, 2.90 Å), Ile235 (1.84 Å, 3.27 Å), His299 (2.02 Å), His305 (2.55 Å) | - | - | Asp300 (4.83 Å) | - |
| Kaempferol | 286.24 | AAMY | −7.76 | Asp197 (3.13 Å), Lys200 (1.85 Å), Glu233 (2.95 Å), Ile235 (1.66 Å, 2.60 Å) | Ala198 (3.49 Å), His201 (2.62 Å, 3.24 Å) | Tyr151 (5.19 Å), Ala198 (4.03 Å), Lys200 (5.01 Å, 5.30 Å), His201 (4.57 Å, 5.22 Å), Ile235 (3.54 Å, 4.50 Å) | Glu233 (3.43 Å) | - |
| Tropolone (co-crystallized inhibitor) | 122.12 | TYRP1 | −5.08 | His192 (2.21 Å), His215 (2.01 Å), Gln390 (3.17 Å), Thr391 (3.20 Å), Ser394 (1.94 Å) | His192 (3.35 Å), Thr391 (2.96 Å) | His381 (3.67 Å) | His381 (4.03 Å) | - |
| Chlorogenic acid | 354.31 | TYRP1 | Unfavorable (highly positive binding energy) | - | - | - | - | - |
| 4-hydroxybenzoic acid | 138.12 | TYRP1 | −4.33 | His192 (1.86 Å), His224 (2.35 Å), His377 (1.75 Å), Ser394 (3.06 Å), His404 (2.24 Å) | - | His381 (3.52 Å) | His381 (3.73 Å) | - |
| Hyperoside | 464.40 | TYRP1 | −7.78 | His192 (2.20 Å), Asp212 (2.63 Å, 2.70 Å), His215 (1.86 Å), Arg321 (2.17 Å), His381 (3.08 Å), Thr391 (2.94 Å), Ser394 (1.62 Å) | His381 (3.24 Å, 3.98 Å) | - | Arg374 (3.92 Å) | - |
| Kaempferol | 286.24 | TYRP1 | −7.62 | His192 (2.25 Å), His215 (2.13 Å), Arg321 (2.00 Å), Arg374 (2.03 Å), Asn378 (2.54 Å), Ser394 (2.63 Å) | His381 (3.83 Å) | His381 (3.98 Å), Leu382 (3.37 Å, 3.82 Å) | His381 (4.16 Å) | - |
Disclaimer/Publisher’s Note: The statements, opinions and data contained in all publications are solely those of the individual author(s) and contributor(s) and not of MDPI and/or the editor(s). MDPI and/or the editor(s) disclaim responsibility for any injury to people or property resulting from any ideas, methods, instructions or products referred to in the content. |
© 2025 by the authors. Licensee MDPI, Basel, Switzerland. This article is an open access article distributed under the terms and conditions of the Creative Commons Attribution (CC BY) license (https://creativecommons.org/licenses/by/4.0/).
Share and Cite
Gencer, G.; Sarikurkcu, C.; Tepe, B. Unveiling the Phytochemical Diversity and Bioactivity of Astragalus melanophrurius: A First Report Integrating Experimental and In Silico Approaches. Pharmaceuticals 2025, 18, 103. https://doi.org/10.3390/ph18010103
Gencer G, Sarikurkcu C, Tepe B. Unveiling the Phytochemical Diversity and Bioactivity of Astragalus melanophrurius: A First Report Integrating Experimental and In Silico Approaches. Pharmaceuticals. 2025; 18(1):103. https://doi.org/10.3390/ph18010103
Chicago/Turabian StyleGencer, Gulcan, Cengiz Sarikurkcu, and Bektas Tepe. 2025. "Unveiling the Phytochemical Diversity and Bioactivity of Astragalus melanophrurius: A First Report Integrating Experimental and In Silico Approaches" Pharmaceuticals 18, no. 1: 103. https://doi.org/10.3390/ph18010103
APA StyleGencer, G., Sarikurkcu, C., & Tepe, B. (2025). Unveiling the Phytochemical Diversity and Bioactivity of Astragalus melanophrurius: A First Report Integrating Experimental and In Silico Approaches. Pharmaceuticals, 18(1), 103. https://doi.org/10.3390/ph18010103

