Development, Stability, and In Vitro/In Vivo Studies of Volatile Oil Pickering Emulsion Stabilized by Modified Amber
Abstract
1. Introduction
2. Results
2.1. Characterization of Modified Amber
2.2. Characterization of MAPE
2.3. Stability Analysis of ATVO in MAPE under Strong Lighting
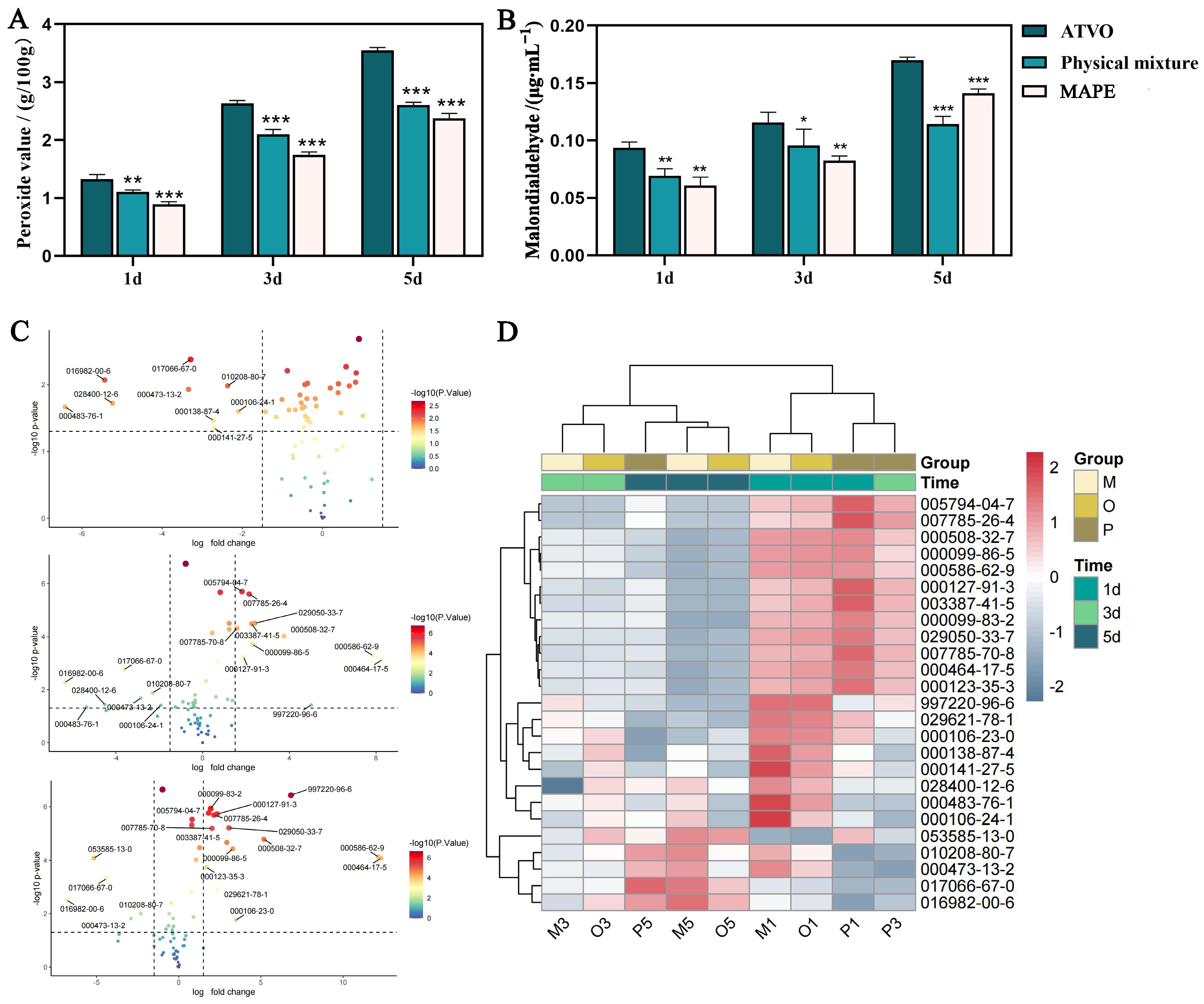
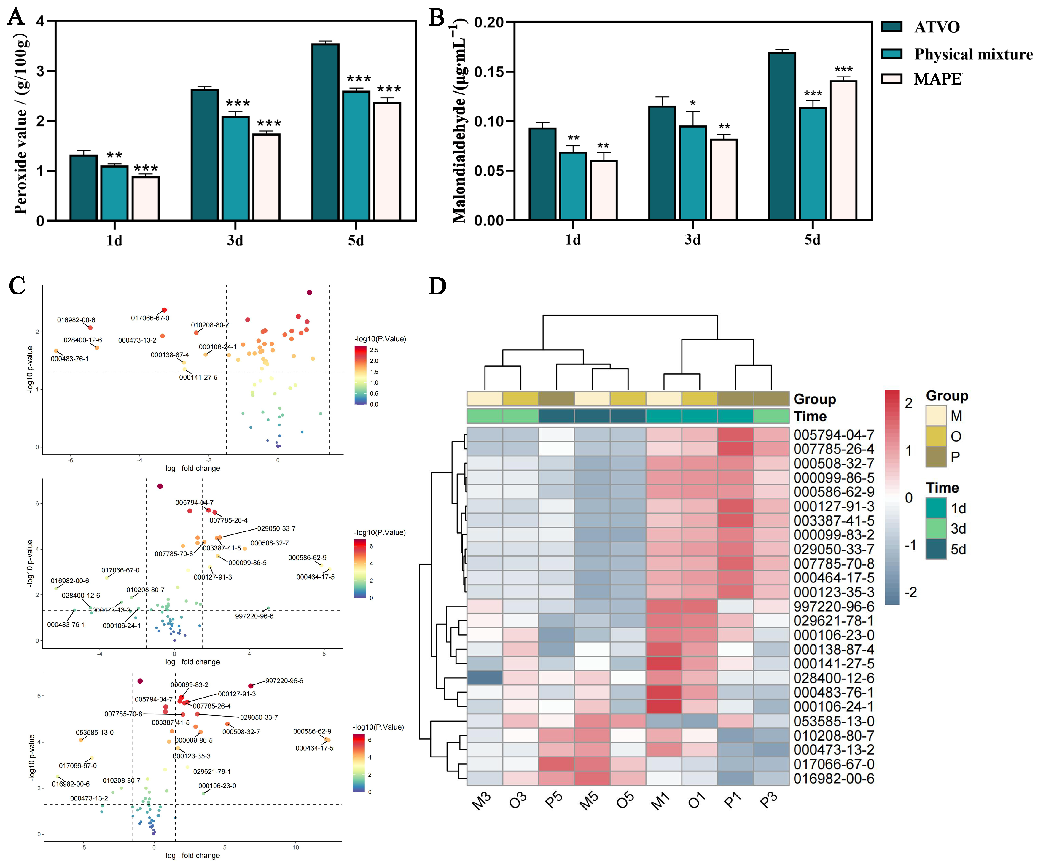
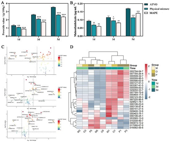
2.3.1. Oxidative Stability
2.3.2. Analysis of Volatile Components
2.3.3. Analysis of the Volatilization Rules of Volatile Oil
2.4. In Vitro Release Studies of β-Asarone and α-Asarone from MAPE
2.5. In Vivo Bioavailability of the Loaded ATVO in MAPE
3. Discussion
4. Materials and Methods
4.1. Materials
4.2. Modification of Amber with PEG6000
4.3. Encapsulation of ATVO in Pickering Emulsion
4.4. Characterization of Modified Amber and MAPE
4.5. Stability Study of ATVO in MAPE under Strong Lighting
4.6. In Vitro Release Studies of MAPE
4.7. Pharmacokinetics of Pickering Emulsion-Loaded ATVO
4.8. Statistical Analysis
5. Conclusions
Supplementary Materials
Author Contributions
Funding
Institutional Review Board Statement
Informed Consent Statement
Data Availability Statement
Acknowledgments
Conflicts of Interest
References
- Suvarna, V.; Chippa, S. Current Overview of Cyclodextrin Inclusion Complexes of Volatile Oils and their Constituents. Curr. Drug Deliv. 2023, 20, 770–791. [Google Scholar] [CrossRef]
- Wang, Y.; Yang, Y.; Wu, Z.; Xiong, Y.; Yang, M. Traditional function and modern research progress on volatile oil in Chinese materia medica. Chin. Tradit. Herb. Drugs 2018, 49, 455–461. [Google Scholar] [CrossRef]
- Cimino, C.; Maurel, O.M.; Musumeci, T.; Bonaccorso, A.; Drago, F.; Souto, E.M.B.; Pignatello, R.; Carbone, C. Essential Oils: Pharmaceutical Applications and Encapsulation Strategies into Lipid-Based Delivery Systems. Pharmaceutics 2021, 13, 327. [Google Scholar] [CrossRef] [PubMed]
- Yogev, S.; Mizrahi, B. Organogels as a Delivery System for Volatile Oils. ACS Appl. Polym. Mater. 2020, 2, 2070–2076. [Google Scholar] [CrossRef]
- Wu, Y.; Wan, N.; Liu, Y.; Lin, R.; Zhang, Y.; Guo, D.; Liao, J.; Zhou, T.; Wu, Z.; Yang, M. Influencing factors, changing mechanisms and protection strategies of volatile oil from traditional Chinese medicine. Chin. Tradit. Herb. Drugs 2022, 53, 6900–6908. [Google Scholar] [CrossRef]
- Turek, C.; Stintzing, F.C. Stability of Essential Oils: A Review. Compr. Rev. Food Sci. Food Saf. 2013, 12, 40–53. [Google Scholar] [CrossRef]
- Li, Y.; Sun, L.; Zhao, S.; Cui, R. Application of β-Cyclodextrin Inclusion Technology in Traditional Chinese Medicine Formulations. Chin. J. Mod. Drug Appl. 2009, 3, 189–191. [Google Scholar]
- Wang, Q.; Zhang, A.; Zhu, L.; Yang, X.; Fang, G.; Tang, B. Cyclodextrin-based ocular drug delivery systems: A comprehensive review. Coord. Chem. Rev. 2023, 476, 214919. [Google Scholar] [CrossRef]
- Li, R.; Liu, Y.; Zhang, H.; Yuan, B.; Du, L.; Jin, Y. Cinnamon oil-β-cyclodextrin inclusion complex dry powder inhalers for the treatment of bacterial pneumonia. Acta Pharm. Sin. 2021, 56, 2642–2649. [Google Scholar] [CrossRef]
- Wu, K.; Zhang, T.; Chai, X.; He, D.; Duan, X.; Yu, B.; Chen, Y.; Huang, Y. Preparation and antibacterial and antioxidant ability of β-cyclodextrin complexes of vaporized Illicium verum essential oil. Food Sci. Nutr. 2022, 10, 4003–4018. [Google Scholar] [CrossRef]
- Wang, X.; Wang, K.; Lu, Z.; Wang, T. Preparation, stability and antifungal activity of Curcuma longa volatile oil/hydroxypropyl-β-cyclodextrin inclusion compound. Chin. J. New Drugs Clin. Remedies 2019, 38, 433–439. [Google Scholar] [CrossRef]
- Jiang, X.; Liu, H.; Yao, Z.; Li, Z.; Ming, L. Research Progress on the Powderization Technology of Traditional Chinese Medicine Volatile Oils. Chin. Tradit. Pat. Med. 2022, 44, 3560–3566. [Google Scholar]
- Lai, H.; Chen, S.; Zhou, W.; Chen, A.; Chen, X.; Chen, Y.; Yue, P.; Yang, M. Research progress and thinking on nano technology for improving stability of essential oils from traditional Chinese medicine. Chin. Tradit. Herb. Drugs 2022, 53, 641–652. [Google Scholar]
- Ye, Z.-W.; Yang, Q.-Y.; Lin, Q.-H.; Liu, X.-X.; Li, F.-Q.; Xuan, H.-D.; Bai, Y.-Y.; Huang, Y.-P.; Wang, L.; Wang, F. Progress of nanopreparation technology applied to volatile oil drug delivery systems. Heliyon 2024, 10, 24302. [Google Scholar] [CrossRef] [PubMed]
- Kumar, M.N.V.R. Nano and Microparticles as Controlled Drug Delivery Devices. J. Pharm. Pharm. Sci. 2000, 3, 234–258. [Google Scholar]
- Bai, Y.; Ma, B.; Song, P.; Liu, X.; Gao, J. Research Progress in Curing Method and Carrier System of TCM Volatile Oil. Chin. J. Inf. Tradit. Chin. Med. 2022, 29, 149–152. [Google Scholar] [CrossRef]
- Su, X.; Li, B.; Chen, S.; Wang, X.; Zheng, Q.; Yang, M.; Yue, P. Research and application of porous materials adsorption technology to improve the stability of volatile oil of traditional Chinese medicine. Acta Pharm. Sin. 2022, 57, 3301–3309. [Google Scholar] [CrossRef]
- Li, W.; Jiao, B.; Li, S.; Faisal, S.; Shi, A.; Fu, W.; Chen, Y.; Wang, Q. Recent Advances on Pickering Emulsions Stabilized by Diverse Edible Particles: Stability Mechanism and Applications. Front. Nutr. 2022, 9, 864943. [Google Scholar] [CrossRef]
- Zhang, Q.; Wang, P.; Zhang, D.; Jiang, W.; Zhang, W. Research progress and cosmetic applications of Pickering emulsion stabilized with natural solid particles. Fine Chem. 2022, 39, 2377–2386+2397. [Google Scholar] [CrossRef]
- Jadhav, P.R.; Patil, S.S.; Jadhav, K.R.; Pawar, A.Y. Determination of Pickering Nanoemulsion by Eudragit Rl-100 Nanoparticle as Oral Drug Delivery for Poorly Soluble. J. Pharm. Res. Int. 2021, 33, 197–208. [Google Scholar] [CrossRef]
- Pan, J.; Chen, J.; Wang, X.; Wang, Y.; Fan, J.B. Pickering emulsion: From controllable fabrication to biomedical application. Interdiscip. Med. 2023, 1, e20230014. [Google Scholar] [CrossRef]
- Zhang, J.; Wang, F.; Wang, J.; Yi, Y.; Zhang, J. Study on feasibility of puerarin nanocrystalline self-stabilizied Pickering emulsion. Chin. Tradit. Herb. Drugs 2017, 48, 75–84. [Google Scholar]
- Peng, L.; Zhang, X.; Guo, D.; Zhai, B.; Wang, M.; Zou, J.; Shi, Y. Pickering emulsion technology based on the concept of “the combination of medicine and adjuvant” to enhance the oxidation stability of volatile oils in solid preparations-taking Lingzhu Pulvis as an example. RSC Adv. 2022, 12, 27453–27462. [Google Scholar] [CrossRef] [PubMed]
- Li, X.; Liu, Y.; Chen, F.; Liu, L.; Fan, Y. Facile modification of nanochitin in aqueous media for stabilizing tea tree oil based Pickering emulsion with prolonged antibacterial performance. Int. J. Biol. Macromol. 2023, 242, 124873. [Google Scholar] [CrossRef] [PubMed]
- Shin, J.; Na, K.; Shin, S.; Seo, S.M.; Youn, H.J.; Park, I.K.; Hyun, J. Biological Activity of Thyme White Essential Oil Stabilized by Cellulose Nanocrystals. Biomolecules 2019, 9, 799. [Google Scholar] [CrossRef]
- Peng, L.; Feng, L.; Yang, Y.; LIiu, Y.; Zhang, X.; Zou, J.; Shi, Y. Improvement of thermal stability of Acorus tatarinowii volatile oil of pediatric drug Lingzhu Pulvis by Pickering emulsion technology based on concept of “combination of medicine and adjuvant”. Chin. Tradit. Herb. Drugs 2023, 54, 544–552. [Google Scholar] [CrossRef]
- Ribeiro, A.; Manrique, Y.A.; Lopes, J.C.B.; Dias, M.M.; Barreiro, M.F. Development of water-in-oil Pickering emulsions from sodium oleate surface-modified nano-hydroxyapatite. Surf. Interfaces 2022, 29, 101759. [Google Scholar] [CrossRef]
- Pang, B.; Liu, H.; Zhang, K. Recent progress on Pickering emulsions stabilized by polysaccharides-based micro/nanoparticles. Adv. Colloid. Interface Sci. 2021, 296, 102522. [Google Scholar] [CrossRef] [PubMed]
- Yao, X.; Lin, R.; Liang, Y.; Jiao, S.; Zhong, L. Characterization of acetylated starch nanoparticles for potential use as an emulsion stabilizer. Food Chem. 2023, 400, 133873. [Google Scholar] [CrossRef]
- Misharina, T.A.; Polshkov, A.N. Antioxidant Properties of Essential Oils: Autoxidation of Essential Oils from Laurel and Fennel and of Their Mixtures with Essential Oil from Coriander. Prikl. Biokhimiya I Mikrobiol. 2005, 41, 693–702. [Google Scholar] [CrossRef]
- Khayyat, S.A.; Roselin, L.S. Recent progress in photochemical reaction on main components of some essential oils. J. Saudi Chem. Soc. 2018, 22, 855–875. [Google Scholar] [CrossRef]
- Zhang, N.; Li, Y.; Wen, S.; Sun, Y.; Chen, J.; Gao, Y.; Sagymbek, A.; Yu, X. Analytical methods for determining the peroxide value of edible oils: A mini-review. Food Chem. 2021, 358, 129834. [Google Scholar] [CrossRef] [PubMed]
- Vandemoortele, A.; Heynderickx, P.M.; Leloup, L.; Meulenaer, B.D. Kinetic modeling of malondialdehyde reactivity in oil to simulate actual malondialdehyde formation upon lipid oxidation. Food Res. Int. 2021, 140, 110063. [Google Scholar] [CrossRef]
- Keramat, M.; Kheynoor, N.; Golmakani, M.-T. Oxidative stability of Pickering emulsions. Food Chem. X 2022, 14, 100279. [Google Scholar] [CrossRef] [PubMed]
- Vandemoortele, A.; De Meulenaer, B. Behavior of Malondialdehyde in Oil-in-Water Emulsions. J. Agric. Food Chem. 2015, 63, 5694–5701. [Google Scholar] [CrossRef] [PubMed]
- Liu, Y.; Wang, Y.; Zhou, Y.; Chen, H. Research progress on methods for determining in vitro drug release and evaluation of in vivo-in vitro correlation in nano drug delivery dystems. China Pharm. 2019, 30, 548–553. [Google Scholar]
- Tang, Q.; Xie, X.; Li, C.; Zhen, B.; Cai, X.; Zhang, G.; Zhou, C.; Wang, L. Medium-chain triglyceride/water Pickering emulsion stabilized by phosphatidylcholine-kaolinite for encapsulation and controlled release of curcumin. Colloids Surf. B Biointerfaces 2019, 183, 110414. [Google Scholar] [CrossRef]
- Liu, B.; Liu, B.; Wang, R.; Li, Y. α-Lactalbumin Self-Assembled Nanoparticles with Various Morphologies, Stiffnesses, and Sizes as Pickering Stabilizers for Oil-in-Water Emulsions and Delivery of Curcumin. J. Agric. Food Chem. 2021, 69, 2485–2492. [Google Scholar] [CrossRef] [PubMed]
- Jin, M.; Li, C.; Ma, M.; Zheng, Q.; Guo, L.; Lin, J.; Ye, Z.; Zou, Y. Fabrication and characterization of W1/O/W2 double emulsions stabilized with Pleurotus geesteranus protein particles via one-step emulsification. Food Hydrocoll. 2024, 151, 109789. [Google Scholar] [CrossRef]
- Dai, Y.; Lu, X.; Li, R.; Cao, Y.; Zhou, W.; Li, J.; Zheng, B. Fabrication and Characterization of W/O/W Emulgels by Sipunculus nudus Salt-Soluble Proteins: Co-Encapsulation of Vitamin C and β-Carotene. Foods 2022, 11, 2720. [Google Scholar] [CrossRef]
- Montejano-Ramírez, V.; Ávila-Oviedo, J.L.; Campos-Mendoza, F.J.; Valencia-Cantero, E. Microbial Volatile Organic Compounds: Insights into Plant Defense. Plants 2024, 13, 2013. [Google Scholar] [CrossRef] [PubMed]
- Xie, J.; Luo, Y.; Liu, Y.; Yu, H.; Chen, Y.; Zeng, X.; Yue, P.; Yang, M. Pickering emulsion technology and its application progress in volatile oil of Chinese materia medica. Chin. Tradit. Herb. Drugs 2020, 51, 1343–1349. [Google Scholar] [CrossRef]
- Horváth, B.; Pál, S.; Széchenyi, A. Preparation and in vitro diffusion study of essential oil Pickering emulsions stabilized by silica nanoparticles. Flavour. Fragr. J. 2018, 33, 385–396. [Google Scholar] [CrossRef]
- Horváth, B.; Balázs, V.L.; Varga, A.; Böszörményi, A.; Kocsis, B.; Horváth, G.; Széchenyi, A. Preparation, characterisation and microbiological examination of Pickering nano-emulsions containing essential oils, and their effect on Streptococcus mutans biofilm treatment. Sci. Rep. 2019, 9, 16611. [Google Scholar] [CrossRef] [PubMed]
- Yang, T.; Zheng, J.; Zheng, B.-S.; Liu, F.; Wang, S.; Tang, C.-H. High internal phase emulsions stabilized by starch nanocrystals. Food Hydrocoll. 2018, 82, 230–238. [Google Scholar] [CrossRef]
- Mwangi, W.W.; Ho, K.-W.; Tey, B.-T.; Chan, E.-S. Effects of environmental factors on the physical stability of pickering-emulsions stabilized by chitosan particles. Food Hydrocoll. 2016, 60, 543–550. [Google Scholar] [CrossRef]
- Li, J.; Wang, Q.; Meng, F.; Sun, J.; Liu, H.; Gao, Y. Analysis of instability of starch-based Pickering emulsion under acidic condition of pH < 4 and improvement of emulsion stability. Int. J. Biol. Macromol. 2024, 261, 129886. [Google Scholar] [CrossRef]
- GB 5009.181-2016; Determination of Malondialdehyde in Food in National Food Safety Standards. National Health and Family Planning Commission of the People’s Republic of China: Beijing, China, 2016.
- GB 5009.227-2016; Determination of Peroxide Value in Food in National Food Safety Standards. National Health and Family Planning Commission of the People’s Republic of China: Beijing, China, 2016.
- Wickham, H.; FrançOis, R.; Henry, L.; Müller, K. dplyr: A Grammar of Data Manipulation. R Package Version 1.0.10. 2022. Available online: https://CRAN.R-project.org/package=dplyr (accessed on 13 September 2023).
- Ritchie, M.E.; Phipson, B.; Wu, D.; Hu, Y.; Law, C.W.; Shi, W.; Smyth, G.K. limma powers differential expression analyses for RNA-sequencing and microarray studies. Nucleic Acids Res. 2015, 43, e47. [Google Scholar] [CrossRef] [PubMed]
- Kolde, R. pheatmap: Pretty Heatmaps. R Package Version 1.0.12. 2019. Available online: https://CRAN.R-project.org/package=pheatmap (accessed on 13 September 2023).
- Vu, V.Q. ggbiplot: A ggplot2 Based Biplot. R Package Version 0.55. 2011. Available online: http://github.com/vqv/ggbiplot (accessed on 13 September 2023).
- Wickham, H. ggplot2: Elegant Graphics for Data Analysis. 2016. Available online: https://ggplot2.tidyverse.org (accessed on 13 September 2023).
- Committee, N.P. Pharmacopoeia of the People’s Republic of China: Four Parts [S]; China Medical Science and Technology Press: Beijing, China, 2020. [Google Scholar]
- Han, J.; Chen, F.; Gao, C.; Zhang, Y.; Tang, X. Environmental stability and curcumin release properties of Pickering emulsion stabilized by chitosan/gum arabic nanoparticles. Int. J. Biol. Macromol. 2020, 157, 202–211. [Google Scholar] [CrossRef]






| Pharmacokinetic Parameters | β-Asarone | α-Asarone | ||
|---|---|---|---|---|
| ATVO | MAPE | ATVO | MAPE | |
| T1/2 (h) | 14.30 ± 17.09 | 9.33 ± 5.67 | 7.76 ± 4.18 | 9.85 ± 5.68 |
| Tmax (h) | 2.46 ± 2.79 | 3.46 ± 4.70 | 3.35 ± 3.67 | 2.35 ± 4.74 |
| Cmax (mg·L−1) | 14.94 ± 4.55 | 16.67 ± 6.04 | 6.82 ± 2.67 | 8.63 ± 3.75 |
| MRT0–t (h) | 5.59 ± 0.34 | 5.82 ± 0.67 | 5.25 ± 1.86 | 6.45 ± 0.85 |
| MRT0–∞ (h) | 21.77 ± 22.64 | 15.56 ± 7.67 | 12.33 ± 5.76 | 18.41 ± 5.69 |
| AUC0–t (mg·L−1·h) | 102.77 ± 29.79 | 105.81 ± 26.10 | 44.87 ± 21.56 | 54.94 ± 25.38 |
| AUC0–∞ (mg·L−1·h) | 228.70 ± 118.32 | 253.20 ± 150.90 | 111.71 ± 51.30 | 123.50 ± 42.91 |
Disclaimer/Publisher’s Note: The statements, opinions and data contained in all publications are solely those of the individual author(s) and contributor(s) and not of MDPI and/or the editor(s). MDPI and/or the editor(s) disclaim responsibility for any injury to people or property resulting from any ideas, methods, instructions or products referred to in the content. |
© 2024 by the authors. Licensee MDPI, Basel, Switzerland. This article is an open access article distributed under the terms and conditions of the Creative Commons Attribution (CC BY) license (https://creativecommons.org/licenses/by/4.0/).
Share and Cite
Zhu, M.; Qu, Z.; Yang, Y.; Shi, R.; Yang, B.; Shi, Y.; Zou, J.; Jia, X. Development, Stability, and In Vitro/In Vivo Studies of Volatile Oil Pickering Emulsion Stabilized by Modified Amber. Pharmaceuticals 2024, 17, 1117. https://doi.org/10.3390/ph17091117
Zhu M, Qu Z, Yang Y, Shi R, Yang B, Shi Y, Zou J, Jia X. Development, Stability, and In Vitro/In Vivo Studies of Volatile Oil Pickering Emulsion Stabilized by Modified Amber. Pharmaceuticals. 2024; 17(9):1117. https://doi.org/10.3390/ph17091117
Chicago/Turabian StyleZhu, Maomao, Zhonghuan Qu, Yanjun Yang, Ruyu Shi, Bing Yang, Yajun Shi, Junbo Zou, and Xiaobin Jia. 2024. "Development, Stability, and In Vitro/In Vivo Studies of Volatile Oil Pickering Emulsion Stabilized by Modified Amber" Pharmaceuticals 17, no. 9: 1117. https://doi.org/10.3390/ph17091117
APA StyleZhu, M., Qu, Z., Yang, Y., Shi, R., Yang, B., Shi, Y., Zou, J., & Jia, X. (2024). Development, Stability, and In Vitro/In Vivo Studies of Volatile Oil Pickering Emulsion Stabilized by Modified Amber. Pharmaceuticals, 17(9), 1117. https://doi.org/10.3390/ph17091117
