Hair Growth Promoting Effects of Solubilized Sturgeon Oil and Its Correlation with the Gut Microbiome
Abstract
1. Introduction
2. Results
2.1. Treatment with SSO Promotes Hair Growth in Mice
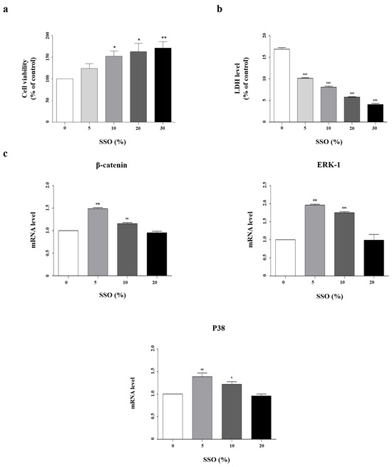
2.2. Treatment with SSO Induces Changes in Growth Factor Expression
2.3. SSO Promotes the Proliferation of HFDPCs
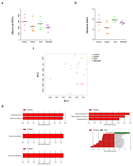
2.4. Oral Administration of SSO Alters Gut Microbiota Composition
2.5. Correlation between Selected Gut Microbiota and the Number and Diameter of Hair Follicles
3. Discussion
4. Materials and Methods
4.1. Preparation of Solubilized Sturgeon Oil
4.2. Chemicals
4.3. Cell Culture
4.4. Cell Proliferation Assay
4.5. Cytotoxicity Assay
4.6. Evaluation of Hair Growth Promotion
4.7. Hematoxylin and Eosin (H&E) Staining
4.8. ImageJ Analysis
4.9. Immunohistochemical Analysis
4.10. Microbiome Analysis
4.11. Quantitative RT-PCR
4.12. Statistical Analysis
5. Conclusions
Author Contributions
Funding
Institutional Review Board Statement
Informed Consent Statement
Data Availability Statement
Conflicts of Interest
References
- Sekirov, I.; Russell, S.L.; Antunes, L.C.; Finlay, B.B. Gut microbiota in health and disease. Physiol. Rev. 2010, 90, 859–904. [Google Scholar] [CrossRef] [PubMed]
- Leeming, E.R.; Johnson, A.J.; Spector, T.D.; Le Roy, C.I. Effect of Diet on the Gut Microbiota: Rethinking Intervention Duration. Nutrients 2019, 11, 2862. [Google Scholar] [CrossRef] [PubMed]
- Hou, K.; Wu, Z.X.; Chen, X.Y.; Wang, J.Q.; Zhang, D.; Xiao, C.; Zhu, D.; Koya, J.B.; Wei, L.; Li, J.; et al. Microbiota in health and diseases. Signal Transduct. Target. Ther. 2022, 7, 135. [Google Scholar] [CrossRef]
- Fu, D.; Huang, J.; Li, K.; Chen, Y.; He, Y.; Sun, Y.; Guo, Y.; Du, L.; Qu, Q.; Miao, Y.; et al. Dihydrotestosterone-induced hair regrowth inhibition by activating androgen receptor in C57BL6 mice simulates androgenetic alopecia. Biomed. Pharmacother. 2021, 137, 111247. [Google Scholar] [CrossRef]
- Alonso, L.; Fuchs, E. The hair cycle. J. Cell Sci. 2006, 119, 391–393. [Google Scholar] [CrossRef] [PubMed]
- Martinez-Jacobo, L.; Villarreal-Villarreal, C.D.; Ortiz-Lopez, R.; Ocampo-Candiani, J.; Rojas-Martinez, A. Genetic and molecular aspects of androgenetic alopecia. Indian J. Dermatol. Venereol. Leprol. 2018, 84, 263–268. [Google Scholar] [CrossRef]
- Ahn, S.Y.; Pi, L.Q.; Hwang, S.T.; Lee, W.S. Effect of IGF-I on Hair Growth Is Related to the Anti-Apoptotic Effect of IGF-I and Up-Regulation of PDGF-A and PDGF-B. Ann. Dermatol. 2012, 24, 26–31. [Google Scholar] [CrossRef]
- Kubanov, A.A.; Gallyamova, Y.A.; Korableva, O.A. The Study of Growth Factors in Patients with Androgenic Alopecia. Biomed. Pharmacol. J. 2017, 10, 1219–1228. [Google Scholar] [CrossRef]
- Kubanov, A.A.; Gallyamova, Y.A.; Korableva, O.A.; Kalinina, P.A. The Role of the VEGF, KGF, EGF, and TGF-β1 Growth Factors in the Pathogenesis of Telogen Effluvium in Women. Biomed. Pharmacol. J. 2017, 10, 191–198. [Google Scholar] [CrossRef]
- Bai, T.; Liu, F.; Zou, F.; Zhao, G.; Jiang, Y.; Liu, L.; Shi, J.; Hao, D.; Zhang, Q.; Zheng, T.; et al. Epidermal Growth Factor Induces Proliferation of Hair Follicle-Derived Mesenchymal Stem Cells Through Epidermal Growth Factor Receptor-Mediated Activation of ERK and AKT Signaling Pathways Associated with Upregulation of Cyclin D1 and Downregulation of p16. Stem Cells Dev. 2017, 26, 113–122. [Google Scholar] [CrossRef]
- Recio, J.A.; Merlino, G. Hepatocyte growth factor/scatter factor activates proliferation in melanoma cells through p38 MAPK, ATF-2 and cyclin D1. Oncogene 2002, 21, 1000–1008. [Google Scholar] [CrossRef] [PubMed]
- Adil, A.; Godwin, M. The effectiveness of treatments for androgenetic alopecia: A systematic review and meta-analysis. J. Am. Acad. Dermatol. 2017, 77, 136–141.e5. [Google Scholar] [CrossRef]
- Suchonwanit, P.; Thammarucha, S.; Leerunyakul, K. Minoxidil and its use in hair disorders: A review. Drug Des. Devel Ther. 2019, 13, 2777–2786. [Google Scholar] [CrossRef]
- Boisvert, W.A.; Yu, M.; Choi, Y.; Jeong, G.H.; Zhang, Y.L.; Cho, S.; Choi, C.; Lee, S.; Lee, B.H. Hair growth-promoting effect of Geranium sibiricum extract in human dermal papilla cells and C57BL/6 mice. BMC Complement. Altern. Med. 2017, 17, 109. [Google Scholar] [CrossRef]
- Liu, Y.; Yang, K.; Jia, Y.; Shi, J.; Tong, Z.; Fang, D.; Yang, B.; Su, C.; Li, R.; Xiao, X.; et al. Gut microbiome alterations in high-fat-diet-fed mice are associated with antibiotic tolerance. Nat. Microbiol. 2021, 6, 874–884. [Google Scholar] [CrossRef] [PubMed]
- Daniel, H.; Gholami, A.M.; Berry, D.; Desmarchelier, C.; Hahne, H.; Loh, G.; Mondot, S.; Lepage, P.; Rothballer, M.; Walker, A.; et al. High-fat diet alters gut microbiota physiology in mice. ISME J. 2014, 8, 295–308. [Google Scholar] [CrossRef] [PubMed]
- Turnbaugh, P.J.; Ridaura, V.K.; Faith, J.J.; Rey, F.E.; Knight, R.; Gordon, J.I. The effect of diet on the human gut microbiome: A metagenomic analysis in humanized gnotobiotic mice. Sci. Transl. Med. 2009, 1, 6ra14. [Google Scholar] [CrossRef] [PubMed]
- Brzychcy, K.; Drozdz, I.; Skoczylas, S.; Ploszaj, T.; Sobolewska-Sztychny, D.; Skibinska, M.; Narbutt, J.; Lesiak, A. Gut microbiota in alopecia areata. Postepy Dermatol. Alergol. 2022, 39, 1162–1170. [Google Scholar] [CrossRef] [PubMed]
- Jung, D.R.; Yoo, H.Y.; Kim, M.J.; Singh, V.; Park, S.H.; Jeong, M.; Park, B.J.; Shin, J.H. Comparative analysis of scalp and gut microbiome in androgenetic alopecia: A Korean cross-sectional study. Front. Microbiol. 2022, 13, 1076242. [Google Scholar] [CrossRef]
- Lee, E.; Kim, D.; Seo, H.D.; Hahm, J.H.; Seo, J.G.; Lee, S.N.; Kim, D.H.; Ahn, J.; Jung, C.H. Akkermansia muciniphila promotes testosterone-mediated hair growth inhibition in mice. FASEB Bioadv. 2023, 5, 521–527. [Google Scholar] [CrossRef]
- Hayashi, A.; Mikami, Y.; Miyamoto, K.; Kamada, N.; Sato, T.; Mizuno, S.; Naganuma, M.; Teratani, T.; Aoki, R.; Fukuda, S.; et al. Intestinal Dysbiosis and Biotin Deprivation Induce Alopecia through Overgrowth of Lactobacillus murinus in Mice. Cell Rep. 2017, 20, 1513–1524. [Google Scholar] [CrossRef]
- Nieminen, P.; Westenius, E.; Halonen, T.; Mustonen, A.M. Fatty acid composition in tissues of the farmed Siberian sturgeon (Acipenser baerii). Food Chem. 2014, 159, 80–84. [Google Scholar] [CrossRef] [PubMed]
- Chen, R.; Liu, Z.; Wang, J.; Jin, W.; Abdu, H.I.; Pei, J.; Wang, Q.; Abd El-Aty, A.M. A review of the nutritional value and biological activities of sturgeon processed byproducts. Front. Nutr. 2022, 9, 1024309. [Google Scholar] [CrossRef] [PubMed]
- Kang, J.I.; Yoon, H.S.; Kim, S.M.; Park, J.E.; Hyun, Y.J.; Ko, A.; Ahn, Y.S.; Koh, Y.S.; Hyun, J.W.; Yoo, E.S.; et al. Mackerel-Derived Fermented Fish Oil Promotes Hair Growth by Anagen-Stimulating Pathways. Int. J. Mol. Sci. 2018, 19, 2770. [Google Scholar] [CrossRef]
- Natarelli, N.; Gahoonia, N.; Sivamani, R.K. Integrative and Mechanistic Approach to the Hair Growth Cycle and Hair Loss. J. Clin. Med. 2023, 12, 893. [Google Scholar] [CrossRef] [PubMed]
- Le Floc’h, C.; Cheniti, A.; Connétable, S.; Piccardi, N.; Vincenzi, C.; Tosti, A. Effect of a nutritional supplement on hair loss in women. J. Cosmet. Dermatol. 2015, 14, 76–82. [Google Scholar] [CrossRef]
- Hamel, A.F.; Menard, M.T.; Novak, M.A. Fatty acid supplements improve hair coat condition in rhesus macaques. J. Med. Primatol. 2017, 46, 248–251. [Google Scholar] [CrossRef]
- Munkhbayar, S.; Jang, S.; Cho, A.R.; Choi, S.J.; Shin, C.Y.; Eun, H.C.; Kim, K.H.; Kwon, O. Role of Arachidonic Acid in Promoting Hair Growth. Ann. Dermatol. 2016, 28, 55–64. [Google Scholar] [CrossRef]
- Wang, X.; Pan, L.; Lu, J.; Li, N.; Li, J. N-3 PUFAs attenuate ischemia/reperfusion induced intestinal barrier injury by activating I-FABP-PPARγ pathway. Clin. Nutr. 2012, 31, 951–957. [Google Scholar] [CrossRef]
- Myles, I.A.; Pincus, N.B.; Fontecilla, N.M.; Datta, S.K. Effects of parental omega-3 fatty acid intake on offspring microbiome and immunity. PLoS ONE 2014, 9, e87181. [Google Scholar] [CrossRef]
- Kaliannan, K.; Wang, B.; Li, X.Y.; Kim, K.J.; Kang, J.X. A host-microbiome interaction mediates the opposing effects of omega-6 and omega-3 fatty acids on metabolic endotoxemia. Sci. Rep. 2015, 5, 11276. [Google Scholar] [CrossRef]
- Gao, R.; Shen, Y.; Shu, W.; Jin, W.; Bai, F.; Wang, J.; Zhang, Y.; El-Seedi, H.; Sun, Q.; Yuan, L. Sturgeon hydrolysates alleviate DSS-induced colon colitis in mice by modulating NF-kappaB, MAPK, and microbiota composition. Food Funct. 2020, 11, 6987–6999. [Google Scholar] [CrossRef]
- Lee, H.-S.; Lee, Y.-K.; Park, J.-H.; Kim, S.-H.; Park, C.-S.; Kim, K.; Lee, C.-K. Therapeutic efficacy and mechanism of solubilized sturgeon oil in a mouse model of house dust mite-induced atopic dermatitis. J. Funct. Foods 2024, 115, 106093. [Google Scholar] [CrossRef]
- Hwang, S.B.; Park, H.J.; Lee, B.H. Hair-Growth-Promoting Effects of the Fish Collagen Peptide in Human Dermal Papilla Cells and C57BL/6 Mice Modulating Wnt/beta-Catenin and BMP Signaling Pathways. Int. J. Mol. Sci. 2022, 23, 11904. [Google Scholar] [CrossRef]
- Yang, C.C.; Cotsarelis, G. Review of hair follicle dermal cells. J. Dermatol. Sci. 2010, 57, 2–11. [Google Scholar] [CrossRef] [PubMed]
- Shin, J.Y.; Choi, Y.H.; Kim, J.; Park, S.Y.; Nam, Y.J.; Lee, S.Y.; Jeon, J.H.; Jin, M.H.; Lee, S. Polygonum multiflorum extract support hair growth by elongating anagen phase and abrogating the effect of androgen in cultured human dermal papilla cells. BMC Complement. Med. Ther. 2020, 20, 144. [Google Scholar] [CrossRef] [PubMed]
- Driskell, R.R.; Clavel, C.; Rendl, M.; Watt, F.M. Hair follicle dermal papilla cells at a glance. J. Cell Sci. 2011, 124, 1179–1182. [Google Scholar] [CrossRef]
- Zhang, S.; Hu, H.; Zhang, H.; Liu, S.; Liu, S.; Zhang, Y.; Lei, X.; Ning, L.; Cao, Y.; Duan, E. Hair follicle stem cells derived from single rat vibrissa via organ culture reconstitute hair follicles in vivo. Cell Transplant. 2012, 21, 1075–1085. [Google Scholar] [CrossRef]
- Ren, X.; Xia, W.; Xu, P.; Shen, H.; Dai, X.; Liu, M.; Shi, Y.; Ye, X.; Dang, Y. Lgr4 Deletion Delays the Hair Cycle and Inhibits the Activation of Hair Follicle Stem Cells. J. Investig. Dermatol. 2020, 140, 1706–1712.e4. [Google Scholar] [CrossRef]
- Houschyar, K.S.; Borrelli, M.R.; Tapking, C.; Popp, D.; Puladi, B.; Ooms, M.; Chelliah, M.P.; Rein, S.; Pförringer, D.; Thor, D.; et al. Molecular Mechanisms of Hair Growth and Regeneration: Current Understanding and Novel Paradigms. Dermatology 2020, 236, 271–280. [Google Scholar] [CrossRef]
- Lee, J.H.; Shin, J.H.; Kim, J.Y.; Ju, H.J.; Kim, G.M. Exploring the Role of Gut Microbiota in Patients with Alopecia Areata. Int. J. Mol. Sci. 2024, 25, 4256. [Google Scholar] [CrossRef] [PubMed]
- Huertas-Diaz, L.; Kyhnau, R.; Ingribelli, E.; Neuzil-Bunesova, V.; Li, Q.; Sasaki, M.; Lauener, R.P.; Roduit, C.; Frei, R.; Study Group, C.C.; et al. Breastfeeding and the major fermentation metabolite lactate determine occurrence of Peptostreptococcaceae in infant feces. Gut Microbes 2023, 15, 2241209. [Google Scholar] [CrossRef] [PubMed]
- Remely, M.; Hippe, B.; Zanner, J.; Aumueller, E.; Brath, H.; Haslberger, A.G. Gut Microbiota of Obese, Type 2 Diabetic Individuals is Enriched in Faecalibacterium prausnitzii, Akkermansia muciniphila and Peptostreptococcus anaerobius after Weight Loss. Endocr. Metab. Immune Disord. Drug Targets 2016, 16, 99–106. [Google Scholar] [CrossRef] [PubMed]
- Wang, L.; Yang, J.; Su, H.; Shi, L.; Chen, B.; Zhang, S. Endometrial microbiota from endometrial cancer and paired pericancer tissues in postmenopausal women: Differences and clinical relevance. Menopause 2022, 29, 1168–1175. [Google Scholar] [CrossRef]
- Maheux, A.F.; Boudreau, D.K.; Abed, J.Y.; Bérubé, È.; Brodeur, S.; Bernard, K.A.; Hashimi, A.; Ducrey, É.; Guay, É.F.; Raymond, F.; et al. Criibacterium bergeronii gen. nov., sp. nov., a new member of the family Peptostreptococcaceae, isolated from human clinical samples. Int. J. Syst. Evol. Microbiol. 2019, 71, 004691. [Google Scholar] [CrossRef]
- Loftus, M.; Hassouneh, S.A.-D.; Yooseph, S. Bacterial community structure alterations within the colorectal cancer gut microbiome. BMC Microbiol. 2021, 21, 98. [Google Scholar] [CrossRef] [PubMed]
- Zhou, T.; Wu, J.; Zeng, Y.; Li, J.; Yan, J.; Meng, W.; Han, H.; Feng, F.; He, J.; Zhao, S.; et al. SARS-CoV-2 triggered oxidative stress and abnormal energy metabolism in gut microbiota. MedComm 2022, 3, e112. [Google Scholar] [CrossRef]
- Lee, Y.-K. Functional Composition for Hair Loss Relief and Hair Growth Containing Sturgeon Water-Soluble Oil. KR Patent 10-2509801, 14 March 2023. [Google Scholar]
- Lee, N.E.; Park, S.D.; Hwang, H.; Choi, S.H.; Lee, R.M.; Nam, S.M.; Choi, J.H.; Rhim, H.; Cho, I.H.; Kim, H.C.; et al. Effects of a gintonin-enriched fraction on hair growth: An in vitro and in vivo study. J. Ginseng Res. 2020, 44, 168–177. [Google Scholar] [CrossRef]
- Son, M.J.; Jeong, J.K.; Kwon, Y.; Ryu, J.-S.; Mun, S.J.; Kim, H.J.; Kim, S.-w.; Yoo, S.; Kook, J.; Lee, H.; et al. A novel and safe small molecule enhances hair follicle regeneration by facilitating metabolic reprogramming. Exp. Mol. Med. 2018, 50, 1–15. [Google Scholar] [CrossRef]
- Kim, Y.-J.; Kim, T.-K.; Min, B.-H.; Kim, S.-J. The Effect of LhGH on Hair Regeneration in C57BL/6CrN Mouse. Appl. Microsc. 2011, 41, 47–53. [Google Scholar]
- Hwang, D.; Lee, H.; Lee, J.; Lee, M.; Cho, S.; Kim, T.; Kim, H. Micro-Current Stimulation Has Potential Effects of Hair Growth-Promotion on Human Hair Follicle-Derived Papilla Cells and Animal Model. Int. J. Mol. Sci. 2021, 22, 4361. [Google Scholar] [CrossRef] [PubMed]
- Woo, Y.M.; Kim, O.J.; Jo, E.S.; Jo, M.Y.; Ahn, M.Y.; Lee, Y.-H.; Li, C.-r.; Lee, S.-H.; Choi, J.-S.; Ha, J.M.; et al. The effect of Lactobacillus plantarum hydrolysates promoting VEGF production on vascular growth and hair growth of C57BL/6 mice. J. Anal. Sci. Technol. 2019, 10, 18. [Google Scholar] [CrossRef]





| Primer Sequence | Target Gene |
|---|---|
| 5′-GTC TCC TCT GAC TTC AAC AGC G-3′ | GAPDH-F |
| 5′-ACC ACC CTG TTG CTG TAG CCA A-3′ | GAPDH-R |
| 5′-CTC TTC AGT TCG TGT GTG GAG AC-3′ | IGF-1-F |
| 5′-CAG CCT CCT TAG ATC ACA GCT C-3′ | IGF-1-R |
| 5′-TGC GAT GCC AAG CAG TCT GTG A-3′ | EGF-F |
| 5′-GCA TAG CCC AAT CTG AGA ACC AC-3′ | EGF-R |
| 5′-TGG CAA GCA CTA CCT GGA TCA G-3′ | ERK-1-F |
| 5′-GCA GAG ACT GTA GGT AGT TTC GG-3′ | ERK-1-R |
| 5′-TAC CTG AAC CCG TGT TGC TCT C-3′ | TGF- β1-F |
| 5′-GTT GCT GAG GTA TCG CCA GGA A-3′ | TGF- β1-R |
| 5′-AAG AAG CGT GCT TTG GAT GCG G-3′ | TGF- β2-F |
| 5′-ATG CTC CAG CAC AGA AGT TGG C-3′ | TGF- β2-R |
| 5′-TTG CCT TGC TGC TCT ACC TCC A-3′ | VEGF-F |
| 5′-GAT GGC AGT AGC TGC GCT GAT A-3′ | VEGF-R |
| 5′-GGT ATT CCA GAA GAA CCA CCT TG-3′ | DKK-1-F |
| 5′-CTT GGA CCA GAA GTG TCT AGC AC-3′ | DKK-1-R |
| 5′-TGT TCT GTC GCA CCC AGT GGT A-3′ | FGF7-F |
| 5′-TTC CAA CTG CCA CGG TCC TGA T-3′ | FGF7-R |
| 5′-TGA GAA GAA CGG GAA GGT CAG C-3′ | FGF10-F |
| 5′-TGG CTT TGA CGG CAA CAA CTC C-3′ | FGF10-R |
| 5′-GAG CGT TAC CAG AAC CTG TCT C-3′ | P38-F |
| 5′-AGT AAC CGC AGT TCT CTG TAG GT-3′ | P38-R |
| 5′-CAC AAG CAG AGT GCT GAA GGT G-3′ | β-catenin-F |
| 5′-GAT TCC TGA GAG TCC AAA GAC AG-3′ | β-catenin-R |
Disclaimer/Publisher’s Note: The statements, opinions and data contained in all publications are solely those of the individual author(s) and contributor(s) and not of MDPI and/or the editor(s). MDPI and/or the editor(s) disclaim responsibility for any injury to people or property resulting from any ideas, methods, instructions or products referred to in the content. |
© 2024 by the authors. Licensee MDPI, Basel, Switzerland. This article is an open access article distributed under the terms and conditions of the Creative Commons Attribution (CC BY) license (https://creativecommons.org/licenses/by/4.0/).
Share and Cite
Kim, J.; An, J.; Lee, Y.-k.; Ha, G.; Ban, H.; Kong, H.; Lee, H.; Song, Y.; Lee, C.-k.; Kim, S.B.; et al. Hair Growth Promoting Effects of Solubilized Sturgeon Oil and Its Correlation with the Gut Microbiome. Pharmaceuticals 2024, 17, 1112. https://doi.org/10.3390/ph17091112
Kim J, An J, Lee Y-k, Ha G, Ban H, Kong H, Lee H, Song Y, Lee C-k, Kim SB, et al. Hair Growth Promoting Effects of Solubilized Sturgeon Oil and Its Correlation with the Gut Microbiome. Pharmaceuticals. 2024; 17(9):1112. https://doi.org/10.3390/ph17091112
Chicago/Turabian StyleKim, Jihee, Jinho An, Yong-kwang Lee, Gwangsu Ha, Hamin Ban, Hyunseok Kong, Heetae Lee, Youngcheon Song, Chong-kil Lee, Sang Bum Kim, and et al. 2024. "Hair Growth Promoting Effects of Solubilized Sturgeon Oil and Its Correlation with the Gut Microbiome" Pharmaceuticals 17, no. 9: 1112. https://doi.org/10.3390/ph17091112
APA StyleKim, J., An, J., Lee, Y.-k., Ha, G., Ban, H., Kong, H., Lee, H., Song, Y., Lee, C.-k., Kim, S. B., & Kim, K. (2024). Hair Growth Promoting Effects of Solubilized Sturgeon Oil and Its Correlation with the Gut Microbiome. Pharmaceuticals, 17(9), 1112. https://doi.org/10.3390/ph17091112

