Abstract
Bone health is a critical aspect of overall well-being, and disorders such as osteoporosis pose significant challenges worldwide. East Asian Herbal Medicine (EAHM), with its rich history and holistic approach, offers promising avenues for enhancing bone regeneration. In this critical review article, we analyze the intricate mechanisms through which EAHM compounds modulate bone health. We explore the interplay between osteogenesis and osteoclastogenesis, dissect signaling pathways crucial for bone remodeling and highlight EAHM anti-inflammatory effects within the bone microenvironment. Additionally, we emphasize the promotion of osteoblast viability and regulation of bone turnover markers by EAHM compounds. Epigenetic modifications emerge as a fascinating frontier where EAHM influences DNA methylation and histone modifications to orchestrate bone regeneration. Furthermore, we highlight EAHM effects on osteocytes, mesenchymal stem cells and immune cells, unraveling the holistic impact in bone tissue. Finally, we discuss future directions, including personalized medicine, combinatorial approaches with modern therapies and the integration of EAHM into evidence-based practice.
1. Introduction
Bone, a complex tissue, has a unique structure that requires permanent renewal for its health, balance and integrity. Bone remodeling, a continuous process, occurs at specific sites called basic multicellular units (BMUs) and hinges on two critical processes: osteogenesis and osteoclastogenesis [1,2]. The delicate balance between osteogenesis and osteoclastogenesis ensures optimal bone turnover, a cornerstone of overall skeletal health.
Bone remodeling generally occurs in the following steps: in the initiation phase, the immature precursor cells that have the potential to become bone-resorbing osteoclast are activated by signaling molecules, selected to differentiate into mature active osteoclast and secrete enzymes required for bone resorption [3]. The inversion phase begins when osteoclast activity is halted so that the osteoclast undergoes apoptosis. In the terminal phase, bone-forming osteoblasts are proliferated, differentiated by bone morphogenetic protein (BMP) and synthesizing the bone matrix to promote mineralization by calcium and phosphate ions [4].
Osteoblasts and osteoclasts are mainly derived from multipotent mesenchymal stem cells (MSC) and hematopoietic cells (HSCs) of the monocyte/macrophage lineage, respectively [5,6]. East Asian Herbal Medicine (EAHM) plays a significant role by enhancing osteoblast proliferation/differentiation, thereby amplifying bone formation. On the other hand, osteoclasts are tightly regulated by EAHM bioactive molecules. By inhibiting osteoclast activity, EAHM can help maintain bone density and strength. Research into how EAHM modulates these cellular events holds immense potential for uncovering novel therapeutic strategies to combat bone-related conditions. Signaling pathways are the main conductor in the intricate mechanism of bone remodeling, balancing bone formation/resorption. Among these, the Wnt/β-catenin, BMP/Smad, MAPK and RANKL/OPG pathways are the leading role players [7,8,9]. EAHM influences osteoblasts/osteoclasts proliferation and differentiation by activating/inhibiting the signaling pathways.
Chronic inflammation interrupts bone remodeling, disturbing the balance between bone formation/resorption. EAHM emerges as a maestro, restoring bone harmony. Under a decreased estrogen level, increased RANKL levels can upregulate the production of NF-κB, pro-inflammatory cytokines (IL-1, IL-6, TNF-α, IL-1β) and ROS to secrete more RANKL produced by osteoblast to downregulate OPG expression. Cytokines and prostaglandins boost osteoclastogenesis by increasing/decreasing RANKL and OPG, respectively. EAHM compounds serve as potent anti-inflammatory modulators within the bone microenvironment. Anti-inflammatory polyphenols and their derivatives downregulate the over-activation of NF-κB, a key transcription factor. Additionally, EAHM inhibits cyclooxygenase2 (Cox2), an enzyme that fuels inflammation and reduces the production of pro-inflammatory cytokines (TNF-α and IL-1β), which act as destructive messengers. EAHM can promote osteoblast development and accelerate the formation of bone by activating the transforming growth factor-β (TGF-β), vascular endothelial growth factor (VEGF), osteoprotegerin (OPG) and bone morphogenetic proteins (BMP). These actions effectively preserve osteoblast viability and function and promote osteoblast proliferation, ensuring a robust group of bone-forming cells. By safeguarding osteoblasts from apoptosis and stimulating matrix synthesis, EAHM compounds contribute directly to bone tissue growth.
The regulation of bone biomarkers is a critical aspect of maintaining bone health and preventing osteoporosis (OP), as these markers serve as indicators of bone formation and resorption dynamics. Alkaline phosphatase (ALP), osteocalcin (OC), osteoprotegerin (OPG), runt-related transcription factor 2 (Runx2) and osterix (Osx) are the key regulators for enhanced osteoblast activity [10], whereas osteoclast-associated markers include tartrate-resistant acid phosphatase 5b (Trap5b), cathepsin K (CtsK), matrix metallopeptidase 9 (MMP9), collagen alpha 1 (Col1A1) and receptor activator of nuclear factor-κB ligand (RANKL) [11].
Genes hold the blueprint for the biological system, but its epigenetics, the layer of chemical instructions on top of the genes, decide how they play a significant role. EAHM emerges as a potential modulator of epigenetic processes. One key way EAHM influences bone health is by interacting with DNA methylation. EAHM compounds can alter methylation patterns, potentially promoting the activity of genes crucial for osteogenic pathways. Another tactic employed by EAHM involves histone modifications, which are the proteins that package DNA. EAHM can influence acetylation/deacetylation, which act as switches to loosen/tighten the DNA packaging. This, in turn, regulates how accessible the genes are to cellular machinery. By influencing these switches, EAHM can fine-tune gene transcriptions, ensuring the right instructions are readily available for bone-building processes. Understanding how EAHM interacts with these epigenetic marks opens exciting possibilities. It paves the way for personalized approaches to bone regeneration and health, tailoring treatment based on an individual’s unique epigenetic landscape. By working with regulatory mechanisms, EAHM offers a promising avenue for promoting bone health and potentially treating bone-treating conditions.
As far as the bone microenvironment is concerned, a network of specialized cells, such as osteocytes, osteoblast, osteoclast, mesenchymal stem cells (MSCs) and hematopoietic cells (HSCs), as well as immune cells (macrophages, T cells and dendritic cells), are constantly communicating and collaborating. Osteocytes, the most abundant cell type in bone, reside within the matrix and communicate with osteoblasts and osteoclasts, ensuring a balanced and efficient remodeling process. EAHM compounds can influence their function by modulating signaling pathways. By preserving osteocyte viability, EAHM helps maintain their crucial role in mechano-sensing, the ability to detect physical forces on the bone and adapt accordingly, leading to bone homeostasis. MSCs are the multipotent powerhouses within the bone microenvironment that hold immense potential for bone regeneration. MSC differentiates into osteoblast under the influence of hormones, cytokines and various growth factors. By creating a supportive environment for MSCs to thrive, EAHM can promote bone healing and regeneration. EAHM compounds can stimulate the proliferation of these stem cells and nudge them towards differentiating into specialized bone-forming osteogenic lineages. Moreover, immune cells play an active role in bone remodeling. A delicate balance exists between pro/anti-inflammatory signals, both of which affect bone health. By regulating the immune system, EAHM can indirectly influence osteoclast activity and osteoblast function, ultimately promoting a healthy bone microenvironment. The influence of EAHM extends beyond individual cell types; it shapes the intricate dynamics of osteocytes, MSCs and immune cells, ultimately contributing to bone tissue repair and resilience.
In this review, we explore how EAHM compounds influence bone health, examining their effects on bone cell activity, inflammation, and regeneration. It explores exciting possibilities for personalized medicine and the mainstream integration of EAHM in bone care.
2. Osteogenesis and Osteoclastogenesis Modulation
2.1. Promoting Osteoblast Differentiation
EAHM offers a unique approach to promoting bone health by influencing osteoblasts, which serve as a strong foundation for bone formation. MSCs have the potential to be divided into various cell types. EAHM bioactive molecules act as key activators with a specific agenda, nudging these versatile cells toward becoming osteoblasts. They turn on essential transcription factors such as Runx2, core binding factor α1 (Cbfα1) and osterix (Osx), which are the master switches, directing the MSCs to commit to the osteogenic lineage. These transcription factors control osteogenic differentiation by regulating the expression of ALP, OCN and OPN genes that promote the mineralization of bone nodules [12]. It has been investigated that complete Runx2 gene deletion in mice inhibits osteoblast growth, while a single copy disruption can cause cleidocranial dysplasia [13]. Tanshinone IIA (TSA), a lipophilic compound from Salvia miltiorrhiza, also stimulates osteogenic differentiation through Runx2 activation via the ERK1/2 pathway [14,15]. The success of this persuasion is evident by the increased expression of osteogenic markers (ALP and OCN). This indicates a rise in the number of mature osteoblasts, and with more osteoblasts, bone formation receives a significant boost. By promoting osteoblast development/differentiation and preventing osteoclastogenesis, emodin from Polygonium multiflorum controls bone remodeling by enhancing the expression of ALP and OCN [16]. Emodin enhances the expression of Runx2 (master regulator of osteogenesis) and its downstream targets, osteocalcin (OCN), to ensure that osteoblasts differentiate properly and synthesize the necessary matrix components. It inhibits osteoclast differentiation by RANKL and suppresses NF-κB activity (Table 1). Additionally, EAHM compounds such as Ugonin K activate Osx, another transcription factor that guides osteoblasts toward a mature functional state. The mechanism involves the interaction of Ugonin K with an estrogen receptor that induces the expression of ALP and an intrinsically disordered protein, OCN, thereby activating the non-classical c-Src signaling pathway. It also upregulates the expression of estrogen receptors and phosphorylate tyrosine protein kinase, c-Src [17].
Table 1.
Role of Natural Chinese medicine and their anti-osteoporotic effects.
2.2. Stimulation of Bone Matrix Synthesis
Bone is a complex composite material. Collagen, proteoglycans and other structural proteins are the building blocks that give bone its shape and support. EAHM compounds act as facilitators, encouraging the production of essential extracellular matrix components with bone tissue. By promoting their synthesis, EAHM contributes to a more robust and well-structured matrix. These newly formed building blocks need to be cemented together for true strength. EAHM influences the process of mineralization, which involves the deposition of hydroxyapatite crystals (calcium phosphate) within the bone matrix. Hydroxyapatite crystals solidify the collagen matrix and enhance its mechanical properties, making it more resistant to stress and fractures. EAHM compounds play a crucial role in enhancing the synthesis of essential extracellular matrix components by osteoblasts. Collagen type I (Col1A1), osteopontin (OPN) and osteocalcin (OCN) are the building blocks of this matrix. EAHM molecules act as blueprints, upregulating the expression of these proteins. Collagen provides the essential scaffolding, while OPN and OCN regulate the deposition of minerals to solidify the structure. OPN modulates the immune system by acting as a pro-inflammatory cytokine by increasing the expression of cytokines and bone matrix degradation enzymes [62]. By promoting robust matrix synthesis, EAHM contributes to a stronger and more resilient bone structure. EAHM compounds influence mineralization-related proteins such as ALP and OPN, which place the groundwork for hydroxyapatite formation. By promoting mineralization, EAHM ensures that the bone framework achieves its optimal hardness and rigidity. One such compound is Avicularin, which suppresses cartilage extracellular matrix degradation and inflammation via TRAF6/MAPK activation [63]. Quercetin (Que), a common flavonoid found in fruits and vegetables, can also upregulate the expression of genes ALP, OPN and Col1A1, as well as transcription factors Runx2 and Osx, to stimulate bone matrix formation and enhance differentiation of MSC to become osteoblast [40]. The mechanism involves the activation of the Wnt/β-catenin signaling pathway by inhibiting the degradation of β-catenin (Figure 1). Berberine, derived from Coptis chinensis, has been shown to enhance bone formation by suppressing adipocyte differentiation [47].
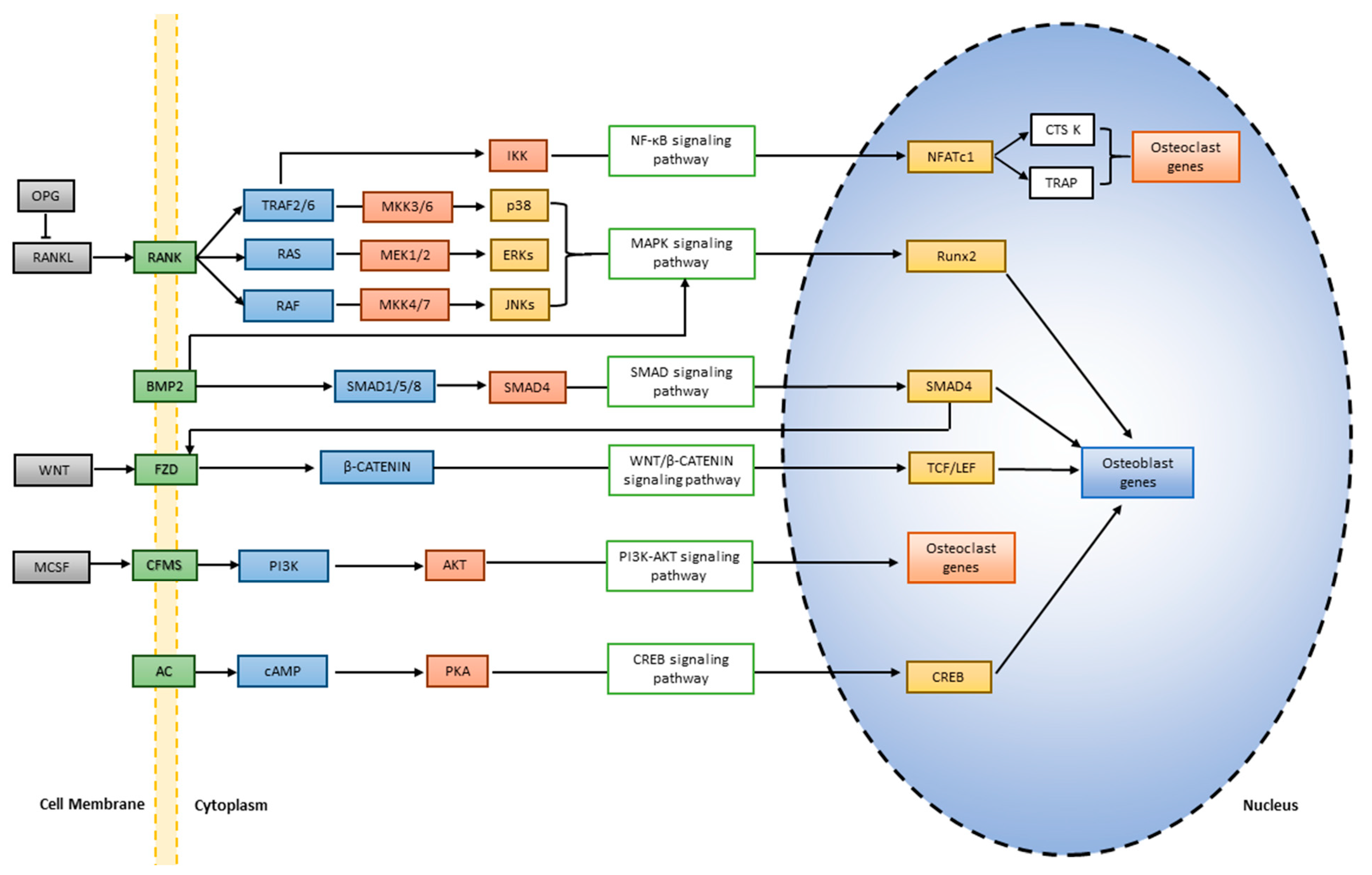
Figure 1.
Signaling pathways in osteogenesis and osteoclastogenesis. Osteoblasts produce RANKL that is either neutralized by circulating OPG or triggers a signaling cascade involving TRAF6 and MAPK which activates transcription factors (NFATc1 and NF-κB) for bone resorption. SMAD-dependent BMP signaling involves a complex containing Smad4 which translocate into the nucleus to trigger osteogenesis. SMAD4 also binds to FZD promoter and activates Wnt signaling pathways [64]. Binding of Wnt ligand to frizzled (FZD) receptors initiates Wnt β-catenin signaling pathway. Ligand binding activates adenylate cyclase (AC) that convert ATP to cAMP which ultimately binds to protein kinase A (PKA) to phosphorylate cAMP response element binding protein (CREB) at Ser133 site to control gene expression.
2.3. Anti-Apoptotic Effects on Osteoblasts
Bone formation is a dynamic process, and osteoblasts constantly face challenges such as oxidative stress and inflammation, and these environments can threaten their survival through a process called apoptosis. EAHM molecules activate specific survival pathways within osteoblasts, such as PI3K/AKT, Bcl2 family proteins, and ERK [65]. Moringa oleifera leaf extract can protect and enhance osteoblast development upon damage caused by oxidative stress/aging by activating anti-apoptotic PI3K/AKT/FOX1 pathways [38]. These pathways shield, protect and promote osteoblast cell viability by modulating genes, ensuring proper osteoblast function. By preserving these essential cells, EAHM safeguards the ongoing process of bone remodeling and contributes to long-term bone health. EAHM contains secondary metabolites (flavonoids and terpenoids) that can stimulate osteoblast proliferation and differentiation, making a larger pool of osteoblasts that are thus capable of producing more bone tissue for growth and repair. Crocin can attenuate osteoporosis by preserving/protecting osteoblast in rats through the inhibition of RANKL via regulating JNK and NF-κB signaling, ensuring healthy and efficient bone regeneration and a productive osteoblast population [66,67].
2.4. Inhibition of Osteoclast Formation
Osteoclasts are developed from macrophage precursor cells under the influence of multiple cytokines, prostaglandins and oxidative stress [35,68]. Pre-osteoclast RANK receptors are present, which bind to their ligand, RANKL, and their binding stimulates osteoclast formation and recruits TNF receptor-associated factor 6 (TRAF6) [69]. The increased expression of osteoclast transcription factors such as a nuclear factor of activated T cytoplasmic 1 cell (NFATc1/c-Fos), RANKL activates nuclear factor κB (NF-κB), macrophage colony-stimulating factor (MCSF), c-Jun N-terminal kinase (JNK), extracellular regulated kinases (ERK) and p38 can lead to osteoporosis [70]. Osteoclast-specific proteins such as cathepsin K (Cat K), matrix metalloprotein (MMP9) and triiodothyronine receptor auxiliary protein (TRAP) are also expressed as a result of enhanced transcription factors expression (Table 1).
Bioactive molecules within EAHM suppress the differentiation of pre-osteoclasts into mature osteoclasts by downregulating the expression of RANKL and CatK [19,36]. The effectiveness of this intervention reflects the reduced expression of osteoclast-specific genes and proteins such as TRAP, CatK and MMP9, which are the blueprints for the osteoclast’s destructive machinery. Naringenin can efficiently attenuate the expression of TRAP and RANK, which are the major negative factors for bone resorption. Moreover, it promotes the expression of the parathyroid hormone 1 receptor (PTH1R) and activates osteogenesis via the Wnt/β-catenin signaling pathway [24]. Another compound, Triptolide, from Tripterygium wilfordii can increase the expression of osteoprotegerin (OPG), which can block the binding of RANKL to its receptor, thus suppressing osteoclastogenesis by increasing osteoclast apoptosis [22,71]. By suppressing RANKL expression and availability, EAHM compounds effectively stop and discourage osteoclastogenesis. Drynariae fortunei extract hinders the formation of mature osteoclasts by modulating the expression of ALP, BMP2, Col1A1 and collagenase 1 (Table 1) [35,68].
Naringin increases the differentiation of MSC to osteoblast by activating two signaling pathways: Wnt/β-catenin and BMP2. The mechanism involves the binding of naringin to estrogen receptor α, increasing the interaction from FAS to FASL, which induces apoptosis of the osteoclast [51]. It increases the expression of genes BMP2 and Runx2 involved in osteogenesis and decreases the genes associated with adipogenesis. Naringin alters the interaction of RANK binding to RANKL, decreases the production of inflammatory cytokines and induces osteoclast apoptosis [52]. Naringin balances the bone metabolism towards an anabolic state by mimicking the effect of estrogen. Curcumin, widely used for the treatment of osteoporosis, can inhibit osteoclast formation and promote osteoblastic survival by the MAPK and OPG/RANK signaling pathways [72,73]. Swertiamarin protects against bone loss by suppressing TNFa, IL-6, iNOS and MMP9 via MAPK (ERK, JNK, p38) signaling pathways (Table 1) [26].
2.5. Attenuation of Osteoclast Activity
EAHM’s influence not only stops the formation of new osteoclasts but also affects the activity of existing ones. EAHM disrupts their operations in several ways, such as by hindering the formation of the sealing zone and the actin ring, which are crucial structures that allow osteoclasts to adhere to the bone and create resorption pits. Additionally, EAHM molecules interfere with the activity of the proton pump (ATPase) located in the ruffled border of osteoclasts. This pump is a powerful drill that breaks down bone minerals, and an interaction between ATPase and microfilaments is required for osteoclast bone resorption. Fruits and vegetables are rich in Quercetin (Que), which can cause actin ring disintegration in osteoclast-like multinucleated cells (OCLs) in a reversible manner. Que prevents the early differentiation of osteoclast progenitors into pre-osteoclasts and actin ring development in mature osteoclasts [74]. By triggering the Wnt/β-catenin signaling pathway, Neringin reduces osteoclast activity and promotes bone preservation [75]. An EAHM herb, Acorus tatarinowii, contains α-asarone (ASA), which can prevent osteoporosis by suppressing osteoclastogenesis via AKT, p38 and NF-κB, followed by the NFATc1/c-Fos signaling pathway [23]. Icariin, found in Epimedium brevicornum, promotes the development of osteoblasts while hindering the activity of bone-resorbing osteoclasts [19]. It can also stimulate the cAMP signaling pathway in the primary cilia of osteoblasts, hence promoting bone production in developing rats [76]. Another important herb, Viburnum lutescens, produces Hydroxyurosolic acid (HUA), which can inhibit RANKL and osteoclast differentiation by suppressing c-Fos and NF-κB signaling [21]. By disrupting the above functions, EAHM effectively reduces osteoclasts’ destructive power. As a result, the signs of their activity, such as bone resorption pits and erosions on trabecular surfaces (bone’s internal network), become less evident.
2.6. Regulation of Osteoclast Survival
Osteoclasts are non-immortal, and their lifespan is tightly controlled. EAHM influences this process by modulating specific survival pathways within these cells. NF-κB and JNK pathways control pro/anti-apoptotic signals. Crocin isolated from Crocus sativus exhibits both pro/anti-apoptotic properties by influencing the expression of pro-apoptotic (Bim, Bad) and anti-apoptotic (Bcl2, BclxL) proteins, hence protecting osteoclasts from the ROS/Ca2+ pathway. This regulation ensures osteoclasts contribute to maintaining a healthy balance between bone formation and resorption [41]. The loss of Bcl2 leads to upregulated caspase3 expression and increased apoptosis in osteoclasts via the mitochondrial apoptotic pathway. The most prevalent communicator between osteoclasts and osteoblasts are the osteocytes that promote well-organized and effective bone remodeling. Upon osteocyte apoptosis, ATP is released through the Panx1 channels, which can increase RANKL expression and promote the fusion of osteoclast precursor cells into mature osteoclasts. RANKL and TNF-α in osteoclast enhance BclxL expression to prevent bisphosphonate-induced apoptosis. It has been reported that luteolin from Reseda odorata can attenuate glucocorticoid-induced osteoporosis by regulating the ERK/LRP-5/GSK-3β signaling pathway in vivo and in vitro [61]. Similarly, mangiferin inhibits apoptosis in dexamethasone-induced MC3T3-E1 cell lines by activating BMP2/SMAD1 signaling and altering RANKL and OPG levels [32]. Additional studies revealed that overexpression of Bcl2 disrupted osteoblast development, impairing the cell’s capacity to develop and generate bone. It also resulted in the loss of osteocytes, which are significant adult bone cells [77]. The role of Bcl2 subfamily proteins in osteoporosis is very complex and still in infancy, and more research is needed. Quercitrin nanocoated implants dramatically reduced the expression of proteins linked to osteoclasts, such as Trap, RankL, cathepsin K, ATPase and Mmp9, in vivo [78].
3. Signaling Pathways in Bone Remodeling
3.1. Wnt/β-Catenin Pathway (Bone Formation)
The cytoplasmic protein β-catenin is the major modulator in the canonical Wnt pathway, as it is degraded continuously in the absence of the Wnt pathway (Figure 1). Wnt ligands bind to specific receptors (Frizzled) and co-receptors (LRP5/6) on osteoblasts to inhibit the degradation of β-catenin by acting on its cell-surface receptor, leading to the stabilization and nuclear translocation of β-catenin [79]. Once the β-catenin is inside the nucleus, it collaborates with transcription factors such as TCF/LEF; they direct the osteogenic components for bone formation by organizing the regulating genes (Runx2 and OCN). EAHM modulates Wnt signaling, acting as a co-conductor, promoting osteoblast differentiation and subsequent bone matrix synthesis. By potentially enhancing this pathway, EAHM compounds such as resveratrol (RSV) and Quercetin (QUE) promote osteoblast proliferation/differentiation by activating Wnt/β-catenin pathways and NAD+ dependent deacetylase (sirtuin 1; SIRT1) [80,81]. Upon activating SIRT1 and ATP, RSV influences two signaling pathways: RANK and Wnt. SIRT1 downregulates RANKL expression to inhibit osteoclastogenesis, whereas Wnt gets activated by RSV to induce osteogenesis, suppressing osteoclast differentiation by attenuating osteoblast apoptosis [82]. The mechanism involves the inhibition of RANKL (released by osteoblasts and essential for osteoclast activation/development) to its receptor, RANK (Figure 1). The binding of RANKL to its receptors initiates NF-κB activation, which is required for accelerated osteoclast differentiation [83]. SIRT1 activation by RSV can suppress RANKL-induced NF-κB activity, thereby suppressing osteoclast differentiation [84]. Through wnt1/β-catenin and Runx2 signaling, another EAHM ingredient, Oridonin (ORI), enhanced MSC differentiation into mature osteoblasts by increasing ALP and calcium nodules. By inhibiting osteoclast production by targeting the proteins associated with osteoclasts, such as TRAP and NFATc1/c-Fos, it increases OPG while decreasing RANKL expression (Table 1). Similarly, Catalpol from Rehmanniae glutinosa enhances the osteogenic differentiation of MSC, partly via the activation of the Wnt/β-catenin pathway [18].
3.2. Bone Morphogenetic Proteins (BMP) Signaling Pathway (Bone Growth Factors)
BMPs, which belong to the TGF-β superfamily, are the key players in the bone remodeling process. When a BMP ligand binds to its receptor, it activates downstream Smad proteins (Smad1/5/8) by phosphorylating on serine residues and forming complexes with Smad4 [85]. Together, they translocate into the nucleus to regulate the expression of osteogenic transcriptional factors such as Runx2 and Oxs. Runx2 is activated by Smad 1/5/8, thus promoting osteoblast differentiation and bone matrix synthesis. EAHM interacts with TGF-β and BMPs. As BMPs are particularly potent inducers of osteoblast differentiation, EAHM compounds may enhance BMP signaling by increasing the expression of BMP receptors (BMPR1A, BMPR2) on osteoblasts and upregulating the genes involved in BMP signaling. This cross-talk between EAHM and signaling pathways amplifies the overall osteogenic response, leading to more efficient bone formation. Salidroside (SAL), a putative BMP2 activator isolated from Rhodiola rosea can increase the bone mineral density by the phosphorylation of Smad1/5/8 and ERK1/2, thus activating the genes that control BMP signaling via BMP2, BMP6 and BMP7 [33]. EAHM-mediated enhancement of this pathway ensures optimal bone growth by osteoblast differentiation. An indirubin derivative, E738, a potent protein kinase inhibitor, acts as a molecular switch to turn on/off the BMP signaling pathway. Smad proteins are activated upon binding to BMP receptors, and further binding to linker proteins (MH1/2) is required to enter into the nucleus for regulating gene expression. E738 helps Smad proteins facilitate their binding to linker proteins to amplify BMP signaling pathways. On the other hand, E738 targets Smad proteins for ubiquitination and turns off BMP signaling [55].
3.3. MAPK Pathways (Diverse Ensemble for Balanced Remodeling)
The mitogen-activated protein kinases (MAPK) are the secondary messengers encompassing diverse ensembles within the bone remodeling. EAHM interacts with MAPK (ERK, JNK and p38) pathways, each playing a distinct role (Figure 1). MAP kinases such as ERK can promote Runx2 phosphorylation once activated and dedicated to osteoblast proliferation and survival, ensuring a healthy pool of bone-building cells. JNK plays a more complex role, influencing both osteoblast differentiation and apoptosis, ensuring a balanced number of cells. P38 MAPK function is versatile, regulating both osteoclastogenesis and osteoblast function, ensuring a balanced performance between generation and resorption. A compound, 23-Hydroxyursolic acid (HUA) from Viburnum lutescens, inhibits osteoclast differentiation by suppressing RANKL, MAPKs, NF-κB and NFATc1/c-Fos signaling pathways and activating osteogenic genes [21]. Similarly, Eucalyptol (EU) increases the expression of osteoblast proliferation and differentiation via ERK phosphorylation [49].
3.4. RANKL/OPG System (Osteoclast Control)
The receptor activator of the nuclear factor κB ligand (RANKL), as well as the osteoprotegerin (OPG) system, regulates osteoclastogenesis. RANKL is responsible for osteoclast differentiation from precursor cells (monocytes/macrophages). OPG binds to RANKL, preventing its interaction with RANK receptors on osteoclasts. By influencing the balance between RANKL and OPG, EAHM helps maintain a harmonious level of bone resorption. EAHM can also modulate the expression of RANKL by osteoblasts and stromal cells. Various EAHM herbs, such as Tripterygium wilfordii (Triptolide), can increase the expression of OPG by binding to RANKL, making it unavailable for its receptor, RANK (Table 1) [22].
3.5. cAMP Pathway (Bone Formation)
This pathway is an emerging player in bone remodeling, as cAMP activates protein kinase A (PKA), a key regulator of osteoblast function. PKA then phosphorylates transcription factor CREB, promoting the expression of osteogenic genes. EAHM compounds such as Icariin from Epimedium brevicornu may influence this pathway by affecting the activity of adenylate cyclase, an enzyme that increases intracellular cAMP levels and signaling by promoting BMP2 [45,46]. EAHM’s potential modulation of this pathway offers another avenue for promoting healthy bone growth. Epimedium brevicornu extract also showed enhanced bone formation by increasing the expression of Runx2, Osx and BMP2 via the activation of the AC10/cAMP/PKA/CREB pathway in rats without affecting bone resorption [34].
4. Anti-inflammatory Effects on Bone Microenvironment
4.1. Suppression of NF-κB Activation
NF-κB modulates multiple aspects of inflammation and serves as a central mediator of inflammatory responses. When triggered, it activates a cascade of inflammatory pathways. EAHM compounds in the form of polyphenols, flavonoids, phenolic acid, lignans, stilbenes and alkaloids can inhibit NF-κB activation, preventing its translocation to the nucleus. EAHM molecules can reduce the expression of pro-inflammatory cytokines. With the inflammatory signal dampened, inflammation-induced bone loss is significantly reduced. Bone degradation during bone remodeling releases some products that act as danger signals to activate multiprotein inflammasome, NOD-like receptor family pyrin domain-containing 3 (NLRP3), a key player in initiating inflammation to promote osteoclast differentiation. EAHM helps reduce inflammation and acts as a multifaceted tool to regulate NLRP3 inflammasomes. In mouse macrophages, Dioscin induces the expression of ALP, Runx2 and OCN to promote osteogenesis by suppressing NF-κB nuclear transport, NLRP3 inflammasome and reactive oxygen species (ROS) levels [27]. In the same way, Drynaria fortunei extract can suppress inflammatory cytokines (IL-1β, IL-18, TNF-α, IL-6, IL-8, NF-κB) as well as NLRP3 inflammasome, Notch1 and caspase1 by modulating SIRT1 in patients with postmenopausal osteoporosis (Table 1) [28]. Tanshinone IIA (TSA) can prevent inflammatory cytokines (IL-6, IL-1β and TNF-α), nitric oxide synthase (iNOS) and subsequent NO production by affecting signaling pathways as revealed in Figure 2 [14,15].
Figure 2.
East Asian Herbal Medicine (EAHM) effect on bone to prevent osteoporosis. Osteoblast proliferation/differentiation occur through the activation of signaling pathways such as Wnt/β-catenin, MAPK or by inhibiting the NF-kB and RANKL/RANK. EAHM compounds (green circles) such as Icariin, Triptolide, Mangiferin, Naringin, Curcumin, Quercetin, Ugonin K, Tanshinone IIA, Avicularin and Emodin can alter several targets to exhibit anti-osteoporosis effects. Inverted T marks (⊥) denote inhibition whereas arrows (↓) indicate the activation (Figure generated by Biorender.com).
4.2. Downregulation of Cox2 and Prostaglandins
Another key player in the inflammatory response is Cox2, an enzyme that churns out pro-inflammatory prostaglandins, particularly PGE2, which acts as an accelerant for osteoclastogenesis, further promoting bone loss. Swertiamarin inhibits Cox2 expression, effectively reducing PGE2 levels. This deciphers to a more subdued inflammatory response and protection against bone loss fueled by inflammation (TNFa, IL-6, iNOS, MMPs). Swertiamarin can also modulate the expression of an apoptotic marker (caspase 3) and RANKL at both the mRNA and protein levels [26].
4.3. Modulation of Macrophage Polarization
In a healthy bone environment, a balanced population of pro-inflammatory M1 macrophages and anti-inflammatory M2 macrophages exists. However, chronic inflammation can tip the scales toward M1 dominance. EAHM compounds act as moderators, shifting macrophage polarization towards the beneficial M2 phenotype. These M2 macrophages are responsible for releasing anti-inflammatory cytokines, such as IL-10, promoting tissue repair essential for bone healing and regeneration. Isobavachalcone (ISO) from Psoralea corylifolia can inhibit bone loss in osteoporosis upon binding with ERα receptors. The mechanism involves the suppression of MMP9, Cat K, NFATc1/c-Fos and macrophage M1 polarization via blocking of the ERK and NF-κB pathway [53]. Similarly, Avicularin (AL) from Polygonum aviculare leaf can inhibit bone loss around implants in an osteoporosis mouse model. The mechanism involves the reduction in LPS-induced inflammatory cytokines and suppression of macrophage M1 polarization via blocking of the NF-κB pathway, as shown in Figure 2 [54].
4.4. Reduction of Reactive Oxygen Species (ROS)
Oxidative stress (OS) can be triggered both by a reactive antioxidative defense system and inflammation, which often generates a storm of free radicals called reactive oxygen species (ROS) that play a regulatory role in osteoclast differentiation. ROS produced as a result of OS is associated with damaging bone membrane tissues, hindering bone mass formation and leading to dysfunctions of bone-associated cells [86]. EAHM’s anti-inflammatory capabilities in the form of diverse bioactive flavonoids and phenolic acids help in reducing oxidative stress. Tetrahydroxystilbene glucoside (TGS) from Polygonium multiflora has a protective effect on osteoblastic MC3T3-E1 cells against oxidative stress (OS) and H2O2 by increasing ALP, OCN and Col1A1 activities [44]. Moreover, it decreases ROS, RANKL and IL-6 induced by H2O2. Que and RSV also act as free radical scavengers, mopping up these ROS and protecting osteoblasts and osteocytes from oxidative stress [40,87]. By maintaining a healthy redox balance (free radicals and anti-oxidants), Icariin prevents bone loss fueled by oxidative stress and could effectively reduce osteoclastogenesis via the activation of Nrf2 signaling. Icariin inhibited the ubiquitination degradation of Nrf2 by targeting the Cullin3/Nrf2/OH pathway, as shown in Figure 2 [88]. Similarly, to stop estrogen-deficiency-induced bone loss, Corylifol A reduced intracellular ROS levels by inhibiting osteoclastogenesis, attenuating the MAPK/ERK pathway and NFATc1 activation. Corylifol A did not significantly inhibit/promote osteogenic differentiation and mineralization but can be used as a potential new replacement medication for treating osteoporosis caused by low estrogen levels [39]. Curcumin, a popular compound from Curcuma longa (turmeric), exhibits anti-inflammatory properties and may promote bone healing [48].
4.5. Interplay with Immune Cells
The immune system plays a complex role in bone health. EAHM compounds interact with T cells and dendritic immune cells within the bone microenvironment. They act as modulators, influencing the production of cytokines and shaping the overall immune response. By regulating the immune system, EAHM indirectly affects bone health by influencing osteoclast activity and osteoblast function [89,90]. Research showed that Baohuoside I, an active component of the herb Epimedium brevicornu, encourages bone marrow MSC development into osteoblasts rather than adipocytes. Due to its strong anti-oxidant/osteoporotic properties, it can modulate immunological function by increasing ALP activity and decreasing cytokine (IL-1b, IL-6, IL-8 and TNF-α) secretion [29]. Similarly, Que alters the expression of ALP and OPN, which can modulate the immune cells by acting on pro-inflammatory cytokines and stimulating the differentiation of MSC to develop into osteoblast [40].
4.6. Herbal Formulas with Anti-inflammatory Properties
The wisdom of EAHM extends beyond a single compound. Specific herbal formulas, such as Eucommiae cortex, Salvia miltiorrhiza and Curcuma longa, have been traditionally used for bone health and fracture healing due to their potent anti-inflammatory properties [91]. These formulas contain a complex blend of bioactive compounds that work synergistically to target various inflammatory pathways within the bone microenvironment. Standardized patent medication approved by the FDA (China) include Xianling Gubao (XLGB), Gushukang (GSK) and Gusongbao, Jintiange (JTG), which are commercially available in the market for the treatment of osteoporosis [92,93,94,95]. Their formula, compositions and doses are fixed. Some herbal compositions have been shown in Table 2.
Table 2.
Patents of herbal compositions used for treating osteoporosis.
4.7. Regulation of Bone Turnover Markers
ALP, a homodimeric metalloenzyme produced by osteoblasts, represents an osteoblast phenotype and differentiation. Elevated ALP levels, potentially influenced by EAHM compounds, suggest increased bone formation. ALP is important because it generates/regulates the homeostasis of inorganic phosphate (Pi), a key building block for hydroxyapatite crystals. This is deciphered to enhanced mineralization, the process by which calcium deposits harden the bone matrix, with hydroxyapatite being a key mineral [96]. Monitoring ALP levels provides valuable insights into osteoblast function and the overall health of bone formation. It has been investigated that osteoblasts isolated from ALP knockout mice can differentiate normally but are unable to make mineralized nodules [97]. Another crucial player is osteocalcin (OCN), a non-collagenous protein synthesized by osteoblasts that serves as a valuable marker for bone activity. Acting as a cornerstone for mineralization, OCN directly influences the strength and integrity of the bone matrix by binding and regulating Ca2+ homeostasis. EAHM compounds have the ability to regulate OCN expression, highlighting its potential to influence bone matrix synthesis. Similar to ALP, elevated serum OCN levels tell healthcare professionals to gain a valuable window into the rate of bone formation. On the other hand, osteopontin (OPN) and collagen type I cross-linked C-telopeptide (CTX) linked with non-collagenous proteins paint a picture of bone resorption. CTX arises from the degradation of collagen type I, the main protein component of bone released during the process of bone resorption by osteoclasts. Crystals of hydroxyapatite sit on collagen to reinforce the structure when compressed.
In osteoporotic bone, less cross-linking between collagen fibrils and non-collagenous proteins has been observed, which lowers tensile strength [98]. Moreover, osteoporosis is associated with larger hydroxyapatite crystals, which weaken and increase the risk of fractures [99]. Elevated CTX levels indicate increased bone resorption activity. Interestingly, EAHM compounds may hold promise in reducing CTX levels, potentially by inhibiting osteoclast activity to preserve bone mass. Monitoring CTX helps assess the overall dynamics of bone turnover, ensuring a balanced interplay between formation and resorption. While CTX reflects the breakdown of collagen, the PINP indicates a different aspect. This marker shows the rate of collagen synthesis during bone formation. EAHM compounds may enhance PINP levels, potentially reflecting increased osteoblast function and active collagen production. Elevated PINP suggests that EAHM might be promoting the creation of a new bone matrix, a crucial step towards building stronger bones. By deciphering the language of these markers, EAHM practitioners gain valuable insights into bone health, paving the way for a more targeted approach to bone health management and the effectiveness of EAHM interventions. Increased ALP and PINP, alongside decreased CTX, paint a picture of potentially enhanced bone formation and reduced resorption, leading to a more balanced bone remodeling process and potentially improved bone health.
5. Epigenetic Modifications and EAHM-Induced Bone Regeneration
5.1. Epigenetic Memory and Cell Fate
Each cell carries detailed information for biological systems written in the language of epigenetics. These memories influence how cells behave and ultimately determine their fate during differentiation (specialization) and trans-differentiation or lineage reprogramming (direct conversion into another cell type). Allyl sulfide increases osteoblast differentiation and bone density by inhibiting the DNA (mitochondrial-mediated Kdm6b/H3K27me3) epigenetic pathway [100]. EAHM’s success in promoting bone regeneration hinges on its ability to control these epigenetics [101].
5.2. Trans-Differentiation via Epigenetic Modification
Trans-differentiation is a remarkable feat in which one cell type directly transforms into another by passing the intermediate pluripotent stem cell stage. EAHM compounds can induce this transformation by acting as epigenetic editors, modifying chemical tags on DNA (methylation) and proteins wrapped around DNA (histone acetylation). These edits essentially rewrite the cellular instructions, altering gene expression patterns and leading to a dramatic shift in cell identity. For instance, EAHM might nudge a nearby cell type towards becoming osteoblast. Numerous signaling pathways, including sirtuins, kinases, steroid receptors and cyclooxygenases, are known to be impacted. Such an epigenetic modifier, RSV, alters mesenchymal stem cell expression by activating SIRT1, which promotes osteoblast development by stimulating Runx2 and Osx and inhibits the production of the expression of pro-inflammatory cytokines [102,103]. Hydroxysafflor yellow A (HSYA) from Carthamus tinctorius could also epigenetically regulate β-catenin by histone demethylase and promote osteogenesis and bone development in OVX rats [57]. Another anabolic, the antiresorptive epigenetic modulator Sulforaphane, a naturally occurring isothiocyanate, is involved in osteoblast differentiation by increasing DNA demethylation [56]. Rhein isolated from Rheum palmatum leaf and its derivative, thioamide (RT), can improve estrogen-dependent bone loss by blocking RANKL-induced osteoclastogenesis by attenuating MAPK pathways, which has shown great therapeutic promise in the treatment of OP by specifically targeting bones resorption [104]. Furthermore, it counteracts OP-induced alterations in femurs, presumably through reducing Dnmt1/Dnmt3a activity and the hypermethylation of the Klotho promoter [58].
5.3. Epigenomic Regulation for Bone Regeneration
EAHM compounds can target specific genes, particularly those encoding osteogenic transcription factors. By influencing DNA methylation and histone modifications around these genes, EAHM promotes their expression, essentially turning up bone-building instructions. The process of accelerating osteoblastic development may be regulated by an epigenetic system. Sulforaphane from cruciferous vegetables can promote osteoblast differentiation by promoting the ten-eleven translocation (TET1/TET2)-dependent hydroxymethylation of DNA, which reactivates gene expression [56]. These epigenetic changes ultimately lead to enhanced bone matrix synthesis and mineralization, leading to stronger bone tissue. Histone acetyltransferase p300 is essential for changing the histone acetylation-induced chromatin architecture that affects gene transcription. Research has demonstrated that the inhibition of osteoclastogenesis in bone-derived cells is caused by RSV-mediated SIRT1 interactions with p300, which regulate RANKL activation of the NF-κB axis. Furthermore, SIRT1 deacetylase induced by RSV has been demonstrated to trigger the development of the SIRT1-p300 complex, which deactivates p300 acetyltransferase and lowers NF-κB-p65 acetylation, eventually inhibiting the production and activity of osteoclasts [60]. Ribes nigrum extract contains anthocyanins that can enhance osteoblast proliferation by preventing starvation-induced apoptosis by up/downregulating the expression of Bcl2/Bax, respectively. In apoptotic osteoblasts, these anthocyanins also altered the expression of HDAC1/3 and upregulated the expression of SIRT1/3 and PGC-1α [59].
5.4. Clinical Implications and Challenges
EAHM-induced trans-differentiation holds immense promise for the future of bone tissue engineering. By manipulating epigenetic marks, researchers can potentially guide the fate of readily available cells toward becoming osteoblasts. This approach offers a safer and more readily available source of cells for bone regeneration therapies. However, significant challenges remain. We need an accurate understanding of the precise epigenetic modifications required for optimal bone regeneration. This necessitates collaboration between EAHM experts, epigeneticists and tissue engineers, combining their unique knowledge to unlock the full potential of EAHM for bone health. Additionally, personalized approaches based on individual epigenetic profiles may further optimize treatment outcomes.
6. Pharmacokinetics and EAHM Compound Delivery to Bone Tissue
6.1. Pharmacokinetics
EAHM compounds have remarkable potential for bone health, but getting these compounds to their target, the bone tissue, is not always straightforward. Several challenges and strategies are involved in delivering EAHM compounds to their target site. Pharmacokinetics is the study of how drugs travel within the biological system. It tracks a compound through four key stages: absorption (entry into the bloodstream), distribution (movement throughout the body), metabolism (modification by the biological system) and excretion (removal from the biological system). This ADME process is crucial for EAHM compounds to reach their target site (the bone tissue).
6.2. Challenges in Bone Tissue Delivery
Delivering drugs to bones presents unique challenges. (1) Unlike well-vascularized organs, bone has a restricted blood supply, hindering the distribution of EAHM compounds. (2) The dense bone matrix, composed of minerals, acts as a barrier, making it difficult for compounds to penetrate. (3) Osteoblasts, osteoclasts and osteocytes, the cellular residents of bone, form additional hurdles for drug delivery. EAHM utilizes a wide range of compounds. Each has unique physicochemical properties that influence their pharmacokinetics. Understanding these properties is essential for optimizing delivery to bone tissue.
6.3. Absorption and Bioavailability
Oral administration is a common route for EAHM compounds. However, their bioavailability (the amount that reaches systemic circulation) depends upon several factors. The water-soluble compounds are readily absorbed by the gut. Lipophilic compounds can easily pass through cell membranes. The liver can break down compounds before they enter the bloodstream, reducing bioavailability. The friendly bacteria in the gut can also modify the EAHM compounds, affecting their absorption. Once absorbed, EAHM compounds need to find their way to bone. Some key factors that influence their distribution: (1) Compounds tightly bound to proteins in the blood have limited ability to penetrate tissues such as bone. (2) Lipophilic compounds tend to accumulate in fatty tissues, but some can also deposit in bones. (3) Active bone remodeling creates spaces within the bone matrix, facilitating the access of EAHM compounds. Several mechanisms are involved in EAHM compounds that actually get inside the bone tissue. Passive diffusion -occurs when small lipophilic compounds can passively diffuse through the gaps in the bone matrix. Osteoblasts and osteoclast cells express specific transporters (organic anion transporters) that actively guide EAHM compounds into the bones (Active transport). Moreover, some EAHM compounds, such as flavonoids, can bind directly to the hydroxyapatite crystals in the bone matrix, providing a local reservoir.
6.4. Local vs. Systemic Administration
The route of administration significantly affects delivery. Local application of EAHM compounds directly to bone defects offers the advantage of improved bioavailability. However, this targeted approach might not be suitable for all situations. Systemic administration, typically involves oral or intravenous routes, and requires higher doses to achieve therapeutic concentrations to reach distant bone sites throughout the body as compared to local delivery methods.
6.5. Combining EAHM with Biomaterials
Researchers are exploring innovative strategies to enhance the delivery of EAHM compounds. One approach involves incorporating these compounds into biomaterials in the form of scaffolds and nanoparticles. These carriers offer several advantages. (1) Biomaterials can be designed to release the EAHM compounds slowly over time, improving stability and efficacy (Controlled release). (2) Biomaterials can be targeted to specific areas of bone defects, maximizing the local concentration of the EAHM compounds. Studies have shown that EAHM-loaded biomaterials can significantly improve bone regeneration in laboratory and animal models [105]. Hydroxy-safflower yellow A (HYSA)-doped scaffolds have the ability to upregulate the expression of osteogenic genes and promote the differentiation of rabbit BMSCs and bone healing in rats [105]. Treating bone injuries with a combination of technical materials and Chinese herbs works well. Porous composite scaffolds with the osteogenic phytomolecule, icariin, are integrated to support skeletal regeneration in rabbits with difficult osteonecrotic bone [106]. The scaffolds can improve cell adhesion and proliferation, according to a study that examined the viability of using oleuropein (mostly from Canarium album) as a cross-linking agent to create 3D porous composite scaffolds for bone tissue creation [107].
7. Clinical Translation and Challenges
7.1. Proving Efficacy and Safety in Humans
The potential of EAHM, from research labs to clinical trials, presents a unique set of challenges. Clinical relevance is paramount. Researchers need to demonstrate that EAHM interventions are not only effective in improving bone health but also safe for use in humans. This involves conducting rigorous clinical trials with clearly defined endpoints, such as BMD improvement, pain reduction and improved physical function, as well as fracture healing and reduction in non-unions (fractures that fail to heal properly). These are the crucial measures for EAHM effectiveness. Currently, there is no clinical efficacy and safety evaluation system. However, evidence-based methods can be used for the evaluation of EAHM, which still has many concerns [108]. Internationally recognized standards for EAHM should be used to measure efficacy in addition to reporting adverse effects as a safety measure in research studies. Moreover, high-quality trials/research are needed to prove effectiveness, efficacy and safety for quality and content analysis [64]. A recent study highlighted the effectiveness and safety of EAHM in osteoporosis. Three randomized control groups of participants with osteoporosis were analyzed: those who received standard medication, standard medication in addition to Duhuo Jisheng Decoction (DHJSD), or just DHJSD. They measured the degrees of discomfort, pain, side effects and BMD. The findings revealed that DHJSD, along with standard medication, has fewer adverse effects, is more effective and is safer than other controls. Hence, DHJSD has been shown to be more effective than standard medication taken alone [109].
7.2. Personalizing EAHM
Patients are not a homogenous group. Factors such as genetics, lifestyle habits and underlying health conditions can influence how individuals respond to EAHM. To optimize treatment outcomes, researchers are exploring personalized medicine approaches that tailor EAHM interventions to each patient’s unique needs.
7.3. Standardization of EAHM Formulation
EAHM formulations are often a blend of various herbs and compounds. A significant challenge lies in standardizing these formulations to ensure consistent quality and reproducible results across different batches and practitioners. This requires addressing variations in (1) the quality and potency of EAHM compounds, which can be easily influenced by the source of plants used. (2) Different extraction techniques can yield varying concentrations of active ingredients. (3) Even with the same source material, slight variations can occur between different batches of EAHM formulation. In order for the EAHM formula to be evaluated scientifically, the precise ingredients and quantities used must be disclosed. As EAHM practitioners use different formulae, it is more challenging to pinpoint the precise effects and standardization of particular medicines used [64]. Researchers should ensure a consistent formula, processing/extraction methods, and ratio of ingredients for more reliable reproducible results in order to compare with other research studies [110].
7.4. Assessing Potential Risks and Side Effects
EAHM compounds are not without potential risks. They may interact with other medications or have off-target effects on the biological system. Rigorous safety assessments are essential to ensure patient well-being. Researchers must be vigilant in monitoring short-term as well as long-term toxicity. EAHM may contain heavy metals (As, Cd, Hg and Pb) that can interfere with diets/drugs as they are loaded with active compounds that can work on multiple targets [111]. The most common adverse side effects of EAHM compounds include gastrointestinal problems, an elevated risk of bleeding, altered hormone levels, allergic responses, drug interactions and acute liver damage. Although the side effects of EAHM compounds are fewer than those of Western medicine, more than half of the research studies do not address and report the potential side effects [112]. Moreover, numerous clinical studies lack follow-ups and do not follow a 3-year standard procedure.
7.5. Gaining Regulatory Approval
Regulatory agencies, such as the FDA (Food and Drug Administration) and EMA (European Medicines Agency), play a crucial role in ensuring the safety and efficacy of medical interventions. EAHM, with its traditional and complex nature, often faces additional scrutiny during the approval process. Researchers need to present robust evidence to demonstrate both the safety and effectiveness of EAHM for regeneration. The primary barriers to EAHM research include research methodology and implementation due to lack of knowledge, funding, clinical trials, patient data, disagreements within the research community and non-reproducible results [113].
7.6. Placebo Effects and Bias
The power of the mind can be a significant factor in healing. The close patient–practitioner interaction can influence treatment outcomes through the placebo effect. To account for this, researchers employ blinding techniques and study designs to ensure the observed benefits are truly due to the EAHM interventions. Thoroughly planned clinical trials with appropriate randomization protocols and blinding are essential to determine the actual efficacy of EAHM for osteoporosis. Research studies with a broader range of participants are more likely to yield findings that can be applied broadly.
7.7. Ethical Concerns
Cultural beliefs and informed consent are cornerstones of ethical EAHM practice. Combining EAHM with conventional medicine can sometimes raise ethical dilemmas. Researchers and practitioners need to navigate these complexities with sensitivity and transparency.
7.8. Making EAHM a Viable Option
EAHM can potentially be a cost-effective approach to bone health. However, accessibility varies greatly depending on location and healthcare systems. Integrating EAHM into mainstream healthcare requires infrastructure development and educational initiatives for healthcare professionals.
7.9. Monitoring Long-Term Effects
Bone regeneration is a gradual process. Long-term follow-up studies are necessary to assess the durability of treatment effects and identify potential late-onset side effects associated with EAHM interventions. Although challenges exist, researchers are actively working to bridge the gap between the promise of EAHM for bone health and its practical application in clinical settings. By addressing these hurdles and fostering collaboration between EAHM practitioners, scientists and regulatory bodies, the future of EAHM in promoting bone health appears bright.
8. Future Perspective and Concluding Remarks
The future of bone regeneration is associated with EAHM as well as modern medicines. Here are some exciting movements in this collaborative piece:
8.1. Personalized Pathways
Imagine an EAHM treatment tailored just for you, considering your unique genetic makeup, lifestyle habits and overall health status. This is the promise of personalized medicine. By incorporating these patient-specific factors, precision medicine ensures an optimal outcome, allowing EAHM to be truly helpful for each individual.
8.2. Combinatorial Approaches
The treatment strengthens when EAHM joins with conventional therapies in the form of surgery, medication (pharmacotherapy) and biological treatments (biologics).
8.3. Advanced Biomaterials and Tissue Engineering
Imagine 3D-printed scaffolds infused with EAHM compounds or nanomaterials designed for the controlled release of these powerful remedies. These are just some of the possibilities offered by advanced biomaterials and tissue engineering. By incorporating cutting-edge technology, we can optimize the delivery and efficacy of EAHM compounds for efficient bone regeneration.
8.4. Gene Therapy and Epigenetic Modulation
The future holds exciting possibilities for gene editing techniques such as CRISPR/Cas9, potentially enhancing bone healing. Additionally, EAHM can play a role by influencing epigenetic marks, the chemical instructions that shape gene expression patterns. This opens doors for even more targeted and personalized approaches.
8.5. Clinical Trials and Evidence-Based Practice
EAHM-based interventions require robust clinical trials. This ensures their effectiveness and safety, building a strong foundation of evidence-based practice. With clear guidelines based on research, healthcare professionals can make informed treatment decisions for their patients.
8.6. Education and Integration
Healthcare professionals need to understand the principles of EAHM. Integrating EAHM education into medical curricula and clinical practice allows for a more holistic approach to patient care. By creating bridges between these two disciplines, we can unlock the full potential of this collaborative approach to bone health.
In conclusion, by synergizing the time-tested wisdom of EAHM with the cutting-edge insights of modern science, we can revolutionize bone health and patient care. This future symphony holds immense promise for a world where strong and healthy bones are a reality for everyone.
Funding
This research was supported by a grant of the Korea Health Technology R&D Project through the Korea Health Industry Development Institute (KHIDI), funded by the Ministry of Health & Welfare, Republic of Korea (grant number: RS-2023-KH139918 (HF23C0166) and RS-2023-KH139519 (HF23C0116)).
Conflicts of Interest
The authors declare that they have no conflicts of interest.
Correction Statement
This article has been republished with a minor correction to the Funding statement. This change does not affect the scientific content of the article.
References
- Kim, J.H.; Kim, N. Bone Cell Communication Factors Provide a New Therapeutic Strategy for Osteoporosis. Chonnam Med. J. 2020, 56, 94–98. [Google Scholar] [CrossRef] [PubMed]
- Manolagas, S.C. Birth and Death of Bone Cells: Basic Regulatory Mechanisms and Implications for the Pathogenesis and Treatment of Osteoporosis. Endocr. Rev. 2000, 21, 115–137. [Google Scholar] [PubMed]
- Hadjidakis, D.J.; Androulakis, I.I. Bone Remodeling. Ann. N. Y. Acad. Sci. 2006, 1092, 385–396. [Google Scholar] [CrossRef] [PubMed]
- Hannah, S.S.; McFadden, S.; McNeilly, A.; McClean, C. “Take My Bone Away?” Hypoxia and Bone: A Narrative Review. J. Cell. Physiol. 2021, 236, 721–740. [Google Scholar] [CrossRef] [PubMed]
- Owen, M. Lineage of Osteogenic Cells and Their Relationship to the Stromal System. In Bone and Mineral Research; ScienceOpen, Inc.: Lexington, MA, USA, 1985; Volume 3. [Google Scholar]
- Suda, T.; Takahashi, N.; Martin, T.J. Modulation of Osteoclast Differentiation. Endocr. Rev. 1992, 13, 66–80. [Google Scholar] [CrossRef] [PubMed]
- Zou, M.L.; Chen, Z.H.; Teng, Y.Y.; Liu, S.Y.; Jia, Y.; Zhang, K.W.; Sun, Z.L.; Wu, J.J.; Yuan, Z.D.; Feng, Y.; et al. The Smad Dependent TGF-β and BMP Signaling Pathway in Bone Remodeling and Therapies. Front. Mol. Biosci. 2021, 8, 593310. [Google Scholar] [CrossRef] [PubMed]
- Arya, P.N.; Saranya, I.; Selvamurugan, N. Crosstalk between Wnt and Bone Morphogenetic Protein Signaling during Osteogenic Differentiation. World J. Stem Cells 2024, 16, 102–113. [Google Scholar] [CrossRef]
- Greenblatt, M.B.; Shim, J.H.; Bok, S.; Kim, J.M. The Extracellular Signal-Regulated Kinase Mitogen-Activated Protein Kinase Pathway in Osteoblasts. J. Bone Metab. 2022, 29, 1–15. [Google Scholar] [CrossRef] [PubMed]
- Miron, R.J.; Zhang, Y.F. Osteoinduction: A Review of Old Concepts with New Standards. J. Dent. Res. 2012, 91, 736–744. [Google Scholar] [CrossRef]
- Zhu, S.; Ehnert, S.; Rouß, M.; Häussling, V.; Aspera-Werz, R.H.; Chen, T.; Nussler, A.K. From the Clinical Problem to the Basic Research—Co-Culture Models of Osteoblasts and Osteoclasts. Int. J. Mol. Sci. 2018, 19, 2284. [Google Scholar] [CrossRef]
- Hinoi, E.; Fujimori, S.; Wang, L.; Hojo, H.; Uno, K.; Yoneda, Y. Nrf2 Negatively Regulates Osteoblast Differentiation via Interfering with Runx2-Dependent Transcriptional Activation. J. Biol. Chem. 2006, 281, 18015–18024. [Google Scholar] [CrossRef] [PubMed]
- Ducy, P.; Zhang, R.; Geoffroy, V.; Ridall, A.L.; Karsenty, G. Osf2/Cbfa1: A Transcriptional Activator of Osteoblast Differentiation. Cell 1997, 89, 747–754. [Google Scholar] [CrossRef] [PubMed]
- Ren, B.X.; Ji, Y.; Tang, J.C.; Sun, D.P.; Hui, X.; Yang, D.Q.; Zhu, X.L. Effect of Tanshinone IIA Intrathecal Injections on Pain and Spinal Inflammation in Mice with Bone Tumors. Genet. Mol. Res. 2015, 14, 2133–2138. [Google Scholar] [CrossRef] [PubMed]
- Tong, Y.; Xu, W.; Han, H.; Chen, Y.; Yang, J.; Qiao, H.; Hong, D.; Wu, Y.; Zhou, C. Tanshinone IIA Increases Recruitment of Bone Marrow Mesenchymal Stem Cells to Infarct Region via Up-Regulating Stromal Cell-Derived Factor-1/CXC Chemokine Receptor 4 Axis in a Myocardial Ischemia Model. Phytomedicine 2011, 18, 443–450. [Google Scholar] [CrossRef] [PubMed]
- Kim, J.Y.; Cheon, Y.H.; Kwak, S.C.; Baek, J.M.; Yoon, K.H.; Lee, M.S.; Oh, J. Emodin Regulates Bone Remodeling by Inhibiting Osteoclastogenesis and Stimulating Osteoblast Formation. J. Bone Miner. Res. 2014, 29, 1541–1553. [Google Scholar] [CrossRef] [PubMed]
- Lee, C.H.; Huang, Y.L.; Liao, J.F.; Chiou, W.F. Ugonin K Promotes Osteoblastic Differentiation and Mineralization by Activation of P38 MAPK- and ERK-Mediated Expression of Runx2 and Osterix. Eur. J. Pharmacol. 2011, 668, 383–389. [Google Scholar] [CrossRef] [PubMed]
- Zhu, Y.; Wang, Y.; Jia, Y.; Xu, J.; Chai, Y. Catalpol Promotes the Osteogenic Differentiation of Bone Marrow Mesenchymal Stem Cells via the Wnt/β-Catenin Pathway. Stem Cell Res. Ther. 2019, 10, 37. [Google Scholar] [CrossRef] [PubMed]
- Cheng, L.; Jin, X.; Shen, H.; Chen, X.; Chen, J.; Xu, B.; Xu, J. Icariin Attenuates Thioacetamide-Induced Bone Loss via the RANKL-P38/ERK-NFAT Signaling Pathway. Mol. Med. Rep. 2022, 25, 126. [Google Scholar] [CrossRef] [PubMed]
- Zhou, L.; Huang, Y.; Zhao, J.; Yang, H.; Kuai, F. Oridonin Promotes Osteogenesis through Wnt/β-Catenin Pathway and Inhibits RANKL-Induced Osteoclastogenesis in Vitro. Life Sci. 2020, 262, 118563. [Google Scholar] [CrossRef]
- Huong, L.T.; Gal, M.; Kim, O.; Tran, P.T.; Nhiem, N.X.; Van Kiem, P.; Van Minh, C.; Dang, N.H.; Lee, J.H. 23-Hydroxyursolic Acid from Viburnum Lutescens Inhibits Osteoclast Differentiation in Vitro and Lipopolysaccharide-Induced Bone Loss in Vivo by Suppressing c-Fos and NF-ΚB Signalling. Int. Immunopharmacol. 2022, 111, 109038. [Google Scholar] [CrossRef]
- Luo, D.; Ren, H.; Zhang, H.; Zhang, P.; Huang, Z.; Xian, H.; Lian, K.; Lin, D. The Protective Effects of Triptolide on Age-Related Bone Loss in Old Male Rats. Biomed. Pharmacother. 2018, 98, 280–285. [Google Scholar] [CrossRef]
- Tian, H.; Jiang, T.; Yang, K.; Ning, R.; Wang, T.; Zhou, Q.; Qian, N.; Huang, P.; Guo, L.; Jiang, M.; et al. α-Asarone Attenuates Osteoclastogenesis and Prevents Against Oestrogen-Deficiency Induced Osteoporosis. Front. Pharmacol. 2022, 13, 780590. [Google Scholar] [CrossRef]
- Jin, H.; Jiang, N.; Xu, W.; Zhang, Z.; Yang, Y.; Zhang, J.; Xu, H. Effect of Flavonoids from Rhizoma Drynariae on Osteoporosis Rats and Osteocytes. Biomed. Pharmacother. 2022, 153, 113379. [Google Scholar] [CrossRef]
- Jiang, Y.; Luo, W.; Wang, B.; Wang, X.; Gong, P.; Xiong, Y. Resveratrol Promotes Osteogenesis via Activating SIRT1/FoxO1 Pathway in Osteoporosis Mice. Life Sci. 2020, 246, 117422. [Google Scholar] [CrossRef] [PubMed]
- Saravanan, S.; Hairul Islam, V.I.; Thirugnanasambantham, K.; Pazhanivel, N.; Raghuraman, N.; Gabriel Paulraj, M.; Ignacimuthu, S. Swertiamarin Ameliorates Inflammation and Osteoclastogenesis Intermediates in IL-1β Induced Rat Fibroblast-like Synoviocytes. Inflamm. Res. 2014, 63, 451–462. [Google Scholar] [CrossRef] [PubMed]
- Yin, W.; Liu, S.; Dong, M.; Liu, Q.; Shi, C.; Bai, H.; Wang, Q.; Yang, X.; Niu, W.; Wang, L. A New NLRP3 Inflammasome Inhibitor, Dioscin, Promotes Osteogenesis. Small 2020, 16, e1905977. [Google Scholar] [CrossRef]
- Lu, L.; Wang, Z.; Zhang, H.; Liu, T.; Fang, H. Drynaria Fortunei Improves Lipid Profiles of Elderly Patients with Postmenopausal Osteoporosis via Regulation of Notch1-NLRP3 Inflammasome-Mediated Inflammation. Gynecol. Endocrinol. 2022, 38, 176–180. [Google Scholar] [CrossRef] [PubMed]
- Xi, Y.; Jiang, T.; Yu, J.; Xue, M.; Xu, N.; Wen, J.; Wang, W.; He, H.; Ye, X. Preliminary Studies on the Anti-Osteoporosis Activity of Baohuoside I. Biomed. Pharmacother. 2019, 115, 108850. [Google Scholar] [CrossRef] [PubMed]
- Zhang, S.; Feng, P.; Mo, G.; Li, D.; Li, Y.; Mo, L.; Yang, Z.; Liang, D. Icariin Influences Adipogenic Differentiation of Stem Cells Affected by Osteoblast-Osteoclast Co-Culture and Clinical Research Adipogenic. Biomed. Pharmacother. 2017, 88, 436–442. [Google Scholar] [CrossRef]
- Li, L.; Qu, Y.; Jin, X.; Guo, X.Q.; Wang, Y.; Qi, L.; Yang, J.; Zhang, P.; Li, L.Z. Protective Effect of Salidroside against Bone Loss via Hypoxia-Inducible Factor-1α Pathway-Induced Angiogenesis. Sci. Rep. 2016, 6, 32131. [Google Scholar] [CrossRef]
- Ding, L.Z.; Teng, X.; Zhang, Z.B.; Zheng, C.J.; Chen, S.H. Mangiferin Inhibits Apoptosis and Oxidative Stress via BMP2/Smad-1 Signaling in Dexamethasone-Induced MC3T3-E1 Cells. Int. J. Mol. Med. 2018, 41, 2517–2526. [Google Scholar] [CrossRef] [PubMed]
- Chen, J.J.; Zhang, N.F.; Mao, G.X.; He, X.B.; Zhan, Y.C.; Deng, H.B.; Song, D.Q.; Li, D.D.; Li, Z.R.; Si, S.Y.; et al. Salidroside Stimulates Osteoblast Differentiation through BMP Signaling Pathway. Food Chem. Toxicol. 2013, 62, 499–505. [Google Scholar] [CrossRef] [PubMed]
- Xi, H.R.; Ma, H.P.; Yang, F.F.; Gao, Y.H.; Zhou, J.; Wang, Y.Y.; Li, W.Y.; Xian, C.J.; Chen, K.M. Total Flavonoid Extract of Epimedium Herb Increases the Peak Bone Mass of Young Rats Involving Enhanced Activation of the AC10/CAMP/PKA/CREB Pathway. J. Ethnopharmacol. 2018, 223, 76–87. [Google Scholar] [CrossRef] [PubMed]
- Zhang, L.; Zeng, G.F.; Zong, S.H.; Wu, P.P.; He, J.C.; Wu, Y.L.; Yan, F.N.; Qin, Z.X.; Huang, J.H. Molecular Mechanism of Polygonatum Sibiricum Polysaccharide in the Prevention and Treatment of Postmenopausal Osteoporosis. Chin. J. Tissue Eng. Res. 2018, 22, 493–498. [Google Scholar] [CrossRef]
- Jeong, J.C.; Lee, J.W.; Yoon, C.H.; Kim, H.M.; Kim, C.H. Drynariae Rhizoma Promotes Osteoblast Differentiation and Mineralization in MC3T3-E1 Cells through Regulation of Bone Morphogenetic Protein-2, Alkaline Phosphatase, Type I Collagen and Collagenase-1. Toxicol. In Vitro 2004, 18, 829–834. [Google Scholar] [CrossRef] [PubMed]
- Gong, W.; Liu, M.; Zhang, Q.; Zhang, Q.; Wang, Y.; Zhao, Q.; Xiang, L.; Zheng, C.; Zhang, Q.; Qin, L. Orcinol Glucoside Improves Senile Osteoporosis through Attenuating Oxidative Stress and Autophagy of Osteoclast via Activating Nrf2/Keap1 and MTOR Signaling Pathway. Oxid. Med. Cell. Longev. 2022, 2022, 5410377. [Google Scholar] [CrossRef]
- Liu, M.; Ding, H.; Wang, H.; Wang, M.; Wu, X.; Gan, L.; Cheng, L.; Li, X. Moringa Oleifera Leaf Extracts Protect BMSC Osteogenic Induction Following Peroxidative Damage by Activating the PI3K/Akt/Foxo1 Pathway. J. Orthop. Surg. Res. 2021, 16, 150. [Google Scholar] [CrossRef] [PubMed]
- Xu, Y.; Song, D.; Lin, X.; Peng, H.; Su, Y.; Liang, J.; Hai, N.; Zhao, J.; Liu, Q. Corylifol A Protects against Ovariectomized-Induced Bone Loss and Attenuates RANKL-Induced Osteoclastogenesis via ROS Reduction, ERK Inhibition, and NFATc1 Activation. Free Radic. Biol. Med. 2023, 196, 121–132. [Google Scholar] [CrossRef] [PubMed]
- Choi, E.M. Protective Effect of Quercitrin against Hydrogen Peroxide-Induced Dysfunction in Osteoblastic MC3T3-E1 Cells. Exp. Toxicol. Pathol. 2012, 64, 211–216. [Google Scholar] [CrossRef]
- Nie, Z.; Deng, S.; Zhang, L.; Chen, S.; Lu, Q.; Peng, H. Crocin Protects against Dexamethasone-Induced Osteoblast Apoptosis by Inhibiting the ROS/Ca2+-Mediated Mitochondrial Pathway. Mol. Med. Rep. 2019, 20, 401–408. [Google Scholar] [CrossRef]
- Huang, Q.; Gao, B.; Wang, L.; Zhang, H.Y.; Li, X.J.; Shi, J.; Wang, Z.; Zhang, J.K.; Yang, L.; Luo, Z.J.; et al. Ophiopogonin D: A New Herbal Agent against Osteoporosis. Bone 2015, 74, 18–28. [Google Scholar] [CrossRef]
- He, X.; Andersson, G.; Lindgren, U.; Li, Y. Resveratrol Prevents RANKL-Induced Osteoclast Differentiation of Murine Osteoclast Progenitor RAW 264.7 Cells through Inhibition of ROS Production. Biochem. Biophys. Res. Commun. 2010, 401, 356–362. [Google Scholar] [CrossRef]
- Zhang, J.K.; Yang, L.; Meng, G.L.; Fan, J.; Chen, J.Z.; He, Q.Z.; Chen, S.; Fan, J.Z.; Luo, Z.J.; Liu, J. Protective Effect of Tetrahydroxystilbene Glucoside against Hydrogen Peroxide-Induced Dysfunction and Oxidative Stress in Osteoblastic MC3T3-E1 Cells. Eur. J. Pharmacol. 2012, 689, 31–37. [Google Scholar] [CrossRef] [PubMed]
- Chen, R.; Dong, B.; Yao, J.; Ou, G.; Li, M.; Fang, Q. To Explore the Molecular Mechanism of Kidney-Tonifying and Blood-Activating Method in the Prevention and Treatment of Postmenopausal Osteoporosis Based on CAMP-PKA-CREB Signaling Pathway. Osteoarthr. Cartil. 2019, 27, S236–S237. [Google Scholar] [CrossRef]
- Chen, M.; Cui, Y.; Li, H.; Luan, J.; Zhou, X.; Han, J. Icariin Promotes the Osteogenic Action of BMP2 by Activating the CAMP Signaling Pathway. Molecules 2019, 24, 3875. [Google Scholar] [CrossRef]
- Lee, H.W.; Suh, J.H.; Kim, H.-N.; Kim, A.Y.; Park, S.Y.; Shin, C.S.; Choi, J.-Y.; Kim, J.B. Berberine Promotes Osteoblast Differentiation by Runx2 Activation with P38 MAPK. J. Bone Miner. Res. 2008, 23, 1227–1237. [Google Scholar] [CrossRef] [PubMed]
- Boschetto, F.; Honma, T.; Adachi, T.; Kanamura, N.; Zhu, W.; Yamamoto, T.; Marin, E.; Pezzotti, G. Development and Evaluation of Osteogenic PMMA Bone Cement Composite Incorporating Curcumin for Bone Repairing. Mater. Today Chem. 2023, 27, 101307. [Google Scholar] [CrossRef]
- Lee, D.W.; Kim, K.M.; Park, S.; An, S.H.; Lim, Y.J.; Jang, W.G. Eucalyptol Induces Osteoblast Differentiation through ERK Phosphorylation in Vitro and in Vivo. J. Mol. Med. 2023, 101, 1083–1095. [Google Scholar] [CrossRef] [PubMed]
- Wang, Q.; Ye, C.; Sun, S.; Li, R.; Shi, X.; Wang, S.; Zeng, X.; Kuang, N.; Liu, Y.; Shi, Q.; et al. Curcumin Attenuates Collagen-Induced Rat Arthritis via Anti-Inflammatory and Apoptotic Effects. Int. Immunopharmacol. 2019, 72, 292–300. [Google Scholar] [CrossRef]
- Wu, J.B.; Fong, Y.C.; Tsai, H.Y.; Chen, Y.F.; Tsuzuki, M.; Tang, C.H. Naringin-Induced Bone Morphogenetic Protein-2 Expression via PI3K, Akt, c-Fos/c-Jun and AP-1 Pathway in Osteoblasts. Eur. J. Pharmacol. 2008, 588, 333–341. [Google Scholar] [CrossRef]
- Yu, K.E.; Alder, K.D.; Morris, M.T.; Munger, A.M.; Lee, I.; Cahill, S.V.; Kwon, H.K.; Back, J.H.; Lee, F.Y. Re-Appraising the Potential of Naringin for Natural, Novel Orthopedic Biotherapies. Ther. Adv. Musculoskelet. Dis. 2020, 12, 1759720X20966135. [Google Scholar] [CrossRef] [PubMed]
- Wang, X.; Ji, Q.; Hu, W.; Zhang, Z.; Hu, F.; Cao, S.; Wang, Q.; Hao, Y.; Gao, M.; Zhang, X. Isobavachalcone Prevents Osteoporosis by Suppressing Activation of ERK and NF-ΚB Pathways and M1 Polarization of Macrophages. Int. Immunopharmacol. 2021, 94, 107370. [Google Scholar] [CrossRef] [PubMed]
- Yang, Y.; Sheng, D.; Shi, J.; Xiao, L.; Wang, Z.; Yin, Z.; Zhuang, Q.; Chen, S.; Li, Y.; Gu, Y.; et al. Avicularin Alleviates Osteoporosis-Induced Implant Loosening by Attenuating Macrophage M1 Polarization via Its Inhibitory Effect on the Activation of NF-ΚB. Biomed. Pharmacother. 2023, 158, 114113. [Google Scholar] [CrossRef] [PubMed]
- Cheng, X.; Alborzinia, H.; Merz, K.H.; Steinbeisser, H.; Mrowka, R.; Scholl, C.; Kitanovic, I.; Eisenbrand, G.; Wölfl, S. Indirubin Derivatives Modulate TGFβ/BMP Signaling at Different Levels and Trigger Ubiquitin-Mediated Depletion of Nonactivated R-Smads. Chem. Biol. 2012, 19, 1423–1436. [Google Scholar] [CrossRef]
- Thaler, R.; Maurizi, A.; Roschger, P.; Sturmlechner, I.; Khani, F.; Spitzer, S.; Rumpler, M.; Zwerina, J.; Karlic, H.; Dudakovic, A.; et al. Anabolic and Antiresorptive Modulation of Bone Homeostasis by the Epigenetic Modulator Sulforaphane, a Naturally Occurring Isothiocyanate. J. Biol. Chem. 2016, 291, 6754–6771. [Google Scholar] [CrossRef] [PubMed]
- Wang, P.; Wang, M.; Zhuo, T.; Li, Y.; Lin, W.; Ding, L.; Zhang, M.; Zhou, C.; Zhang, J.; Li, G.; et al. Hydroxysafflor Yellow A Promotes Osteogenesis and Bone Development via Epigenetically Regulating β-Catenin and Prevents Ovariectomy-Induced Bone Loss. Int. J. Biochem. Cell Biol. 2021, 137, 106033. [Google Scholar] [CrossRef]
- Zhang, Q.; Liu, L.; Lin, W.; Yin, S.; Duan, A.; Liu, Z.; Cao, W. Rhein Reverses Klotho Repression via Promoter Demethylation and Protects against Kidney and Bone Injuries in Mice with Chronic Kidney Disease. Kidney Int. 2017, 91, 144–156. [Google Scholar] [CrossRef] [PubMed]
- Mahady, G.B.; Raut, N.; Lawal, T.O.; Patel, S. Epigenetic Regulation of Osteoblastogenesis by Blackcurrant Fruit Extracts in Vitro and in Vivo. FASEB J. 2019, 33, 471.14. [Google Scholar] [CrossRef]
- Shakibaei, M.; Buhrmann, C.; Mobasheri, A. Resveratrol-Mediated SIRT-1 Interactions with P300 Modulate Receptor Activator of NF-ΚB Ligand (RANKL) Activation of NF-ΚB Signaling and Inhibit Osteoclastogenesis in Bone-Derived Cells. J. Biol. Chem. 2011, 286, 11492–11505. [Google Scholar] [CrossRef]
- Jing, Z.; Wang, C.; Yang, Q.; Wei, X.; Jin, Y.; Meng, Q.; Liu, Q.; Liu, Z.; Ma, X.; Liu, K.; et al. Luteolin Attenuates Glucocorticoid-Induced Osteoporosis by Regulating ERK/Lrp-5/GSK-3β Signaling Pathway in Vivo and in Vitro. J. Cell. Physiol. 2019, 234, 4472–4490. [Google Scholar] [CrossRef]
- Weber, G.F.; Zawaideh, S.; Hikita, S.; Kumar, V.A.; Cantor, H.; Ashkar, S. Phosphorylation-Dependent Interaction of Osteopontin with Its Receptors Regulates Macrophage Migration and Activation. J. Leukoc. Biol. 2002, 72, 752–761. [Google Scholar] [CrossRef] [PubMed]
- Zou, Z.-L.; Sun, M.-H.; Yin, W.-F.; Yang, L.; Kong, L. Avicularin Suppresses Cartilage Extracellular Matrix Degradation and Inflammation via TRAF6/MAPK Activation. Phytomedicine 2021, 91, 153657. [Google Scholar] [CrossRef] [PubMed]
- Zhang, L.; Li, J.; Xie, R.; Zeng, L.; Chen, W.; Li, H. Osteoporosis Guidelines on TCM Drug Therapies: A Systematic Quality Evaluation and Content Analysis. Front. Endocrinol. 2023, 14, 1276631. [Google Scholar] [CrossRef] [PubMed]
- Carracedo, A.; Ma, L.; Teruya-Feldstein, J.; Rojo, F.; Salmena, L.; Alimonti, A.; Egia, A.; Sasaki, A.T.; Thomas, G.; Kozma, S.C.; et al. Inhibition of MTORC1 Leads to MAPK Pathway Activation through a PI3K-Dependent Feedback Loop in Human Cancer. J. Clin. Investig. 2008, 118, 3065–3074. [Google Scholar] [CrossRef] [PubMed]
- Shi, L.; Zhao, S.; Chen, Q.; Wu, Y.; Zhang, J.; Li, N. Crocin Inhibits RANKL-Induced Osteoclastogenesis by Regulating JNK and NF-ΚB Signaling Pathways. Mol. Med. Rep. 2018, 17, 7947–7951. [Google Scholar] [CrossRef] [PubMed]
- Algandaby, M.M. Crocin Attenuates Metabolic Syndrome-Induced Osteoporosis in Rats. J. Food Biochem. 2019, 43, e12895. [Google Scholar] [CrossRef] [PubMed]
- Jeong, J.C.; Lee, J.W.; Yoon, C.H.; Lee, Y.C.; Chung, K.H.; Kim, M.G.; Kim, C.H. Stimulative Effects of Drynariae Rhizoma Extracts on the Proliferation and Differentiation of Osteoblastic MC3T3-E1 Cells. J. Ethnopharmacol. 2005, 96, 489–495. [Google Scholar] [CrossRef] [PubMed]
- Izawa, A.; Ishihara, Y.; Mizutani, H.; Kobayashi, S.; Goto, H.; Okabe, E.; Takeda, H.; Ozawa, Y.; Kamiya, Y.; Sugita, Y.; et al. Inflammatory Bone Loss in Experimental Periodontitis Induced by Aggregatibacter Actinomycetemcomitans in Interleukin-1 Receptor Antagonist Knockout Mice. Infect. Immun. 2014, 82, 1904–1913. [Google Scholar] [CrossRef] [PubMed]
- Damani, J.J.; De Souza, M.J.; VanEvery, H.L.; Strock, N.C.A.; Rogers, C.J. The Role of Prunes in Modulating Inflammatory Pathways to Improve Bone Health in Postmenopausal Women. Adv. Nutr. 2022, 13, 1476–1492. [Google Scholar] [CrossRef]
- Tabatabaei-Malazy, O.; Salari, P.; Khashayar, P.; Larijani, B. New Horizons in Treatment of Osteoporosis. DARU J. Pharm. Sci. 2017, 25, 2. [Google Scholar] [CrossRef]
- Heo, D.N.; Ko, W.K.; Moon, H.J.; Kim, H.J.; Lee, S.J.; Lee, J.B.; Bae, M.S.; Yi, J.K.; Hwang, Y.S.; Bang, J.B.; et al. Inhibition of Osteoclast Differentiation by Gold Nanoparticles Functionalized with Cyclodextrin Curcumin Complexes. ACS Nano 2014, 8, 12049–12062. [Google Scholar] [CrossRef] [PubMed]
- Liang, Y.; Zhu, B.; Li, S.; Zhai, Y.; Yang, Y.; Bai, Z.; Zeng, Y.; Li, D. Curcumin Protects Bone Biomechanical Properties and Microarchitecture in Type 2 Diabetic Rats with Osteoporosis via the TGFβ/Smad2/3 Pathway. Exp. Ther. Med. 2020, 20, 2200–2208. [Google Scholar] [CrossRef] [PubMed]
- Woo, J.T.; Nakagawa, H.; Notoya, M.; Yonezawa, T.; Udagawa, N.; Lee, I.S.; Ohnishi, M.; Hagiwara, H.; Nagai, K. Quercetin Suppresses Bone Resorption by Inhibiting the Differentiation and Activation of Osteoclasts. Biol. Pharm. Bull. 2004, 27, 504–509. [Google Scholar] [CrossRef] [PubMed]
- Ma, X.; Lv, J.; Sun, X.; Ma, J.; Xing, G.; Wang, Y.; Sun, L.; Wang, J.; Li, F.; Li, Y.; et al. Naringin Ameliorates Bone Loss Induced by Sciatic Neurectomy and Increases Semaphorin 3A Expression in Denervated Bone. Sci. Rep. 2016, 6, 24562. [Google Scholar] [CrossRef] [PubMed]
- Shi, W.; Gao, Y.; Wang, Y.; Zhou, J.; Wei, Z.; Ma, X.; Ma, H.; Xian, C.J.; Wang, J.; Chen, K. The Flavonol Glycoside Icariin Promotes Bone Formation in Growing Rats by Activating the CAMP Signaling Pathway in Primary Cilia of Osteoblasts. J. Biol. Chem. 2017, 292, 20883–20896. [Google Scholar] [CrossRef] [PubMed]
- Moriishi, T.; Maruyama, Z.; Fukuyama, R.; Ito, M.; Miyazaki, T.; Kitaura, H.; Ohnishi, H.; Furuichi, T.; Kawai, Y.; Masuyama, R.; et al. Overexpression of Bcl2 in Osteoblasts Inhibits Osteoblast Differentiation and Induces Osteocyte Apoptosis. PLoS ONE 2011, 6, e27487. [Google Scholar] [CrossRef] [PubMed]
- Córdoba, A.; Manzanaro-Moreno, N.; Colom, C.; Rønold, H.J.; Lyngstadaas, S.P.; Monjo, M.; Ramis, J.M. Quercitrin Nanocoated Implant Surfaces Reduce Osteoclast Activity in Vitro and in Vivo. Int. J. Mol. Sci. 2018, 19, 3319. [Google Scholar] [CrossRef] [PubMed]
- Nusse, R.; Clevers, H. Wnt/β-Catenin Signaling, Disease, and Emerging Therapeutic Modalities. Cell 2017, 169, 985–999. [Google Scholar] [CrossRef]
- Niwano, Y.; Kohzaki, H.; Shirato, M.; Shishido, S.; Nakamura, K. Anti-Osteoporotic Mechanisms of Polyphenols Elucidated Based on In Vivo Studies Using Ovariectomized Animals. Antioxidants 2022, 11, 217. [Google Scholar] [CrossRef]
- Elseweidy, M.M.; El-Swefy, S.E.; Shaheen, M.A.; Baraka, N.M.; Hammad, S.K. Effect of Resveratrol and Mesenchymal Stem Cell Monotherapy and Combined Treatment in Management of Osteoporosis in Ovariectomized Rats: Role of SIRT1/FOXO3a and Wnt/β-Catenin Pathways. Arch. Biochem. Biophys. 2021, 703, 108856. [Google Scholar] [CrossRef]
- Awasthi, H.; Mani, D.; Singh, D.; Gupta, A. The Underlying Pathophysiology and Therapeutic Approaches for Osteoporosis. Med. Res. Rev. 2018, 38, 2024–2057. [Google Scholar] [CrossRef]
- Yamaguchi, M.; Vikulina, T.; Arbiser, J.L.; Weitzmann, M.N. Suppression of NF-κB Activation By Gentian Violet Promotes Osteoblastogenesis and Suppresses Osteoclastogenesis. Curr. Mol. Med. 2014, 14, 783–792. [Google Scholar] [CrossRef]
- Feng, J.; Liu, S.; Ma, S.; Zhao, J.; Zhang, W.; Qi, W.; Cao, P.; Wang, Z.; Lei, W. Protective Effects of Resveratrol on Postmenopausal Osteoporosis: Regulation of SIRT1-NF-ΚB Signaling Pathway. Acta Biochim. Biophys. Sin. 2014, 46, 1024–1033. [Google Scholar] [CrossRef]
- Tzavlaki, K.; Moustakas, A. TGF-β Signaling. Biomolecules 2020, 10, 487. [Google Scholar] [CrossRef]
- Yousefzadeh, G.; Larijani, B.; Mohammadirad, A.; Heshmat, R.; Dehghan, G.; Rahimi, R.; Abdollahi, M. Determination of Oxidative Stress Status and Concentration of TGF-β1 in the Blood and Saliva of Osteoporotic Subjects. Ann. N. Y. Acad. Sci. 2006, 1091, 142–150. [Google Scholar] [CrossRef]
- Poudel, S.; Martins, G.; Cancela, L.M.; Gavaia, P. Resveratrol-Mediated Reversal of Doxorubicin-Induced Osteoclast Differentiation Alleviates Oxidative Stress via FoxM1 Expression. Bone Rep. 2022, 16, 101396. [Google Scholar] [CrossRef]
- Si, Y.; Li, Y.; Gu, K.; Yin, H.; Ma, Y. Icariin Ameliorates Osteoporosis in Ovariectomized Rats by Targeting Cullin 3/Nrf2/OH Pathway for Osteoclast Inhibition. Biomed. Pharmacother. 2024, 173, 116422. [Google Scholar] [CrossRef]
- Zhao, H.; Zhao, N.; Zheng, P.; Xu, X.; Liu, M.; Luo, D.; Xu, H.; Ju, D. Prevention and Treatment of Osteoporosis Using Chinese Medicinal Plants: Special Emphasis on Mechanisms of Immune Modulation. J. Immunol. Res. 2018, 2018, 6345857. [Google Scholar] [CrossRef]
- Zhou, C.; Shen, S.; Zhang, M.; Luo, H.; Zhang, Y.; Wu, C.; Zeng, L.; Ruan, H. Mechanisms of Action and Synergetic Formulas of Plant-Based Natural Compounds from Traditional Chinese Medicine for Managing Osteoporosis: A Literature Review. Front. Med. 2023, 10, 1235081. [Google Scholar] [CrossRef]
- Lee, J.H.; Wei, Y.J.; Zhou, Z.Y.; Hou, Y.M.; Wang, C.L.; Wang, L.B.; Wu, H.J.; Zhang, Y.; Dai, W.W. Efficacy of the Herbal Pair, Radix Achyranthis Bidentatae and Eucommiae Cortex, in Preventing Glucocorticoid-Induced Osteoporosis in the Zebrafish Model. J. Integr. Med. 2022, 20, 83–90. [Google Scholar] [CrossRef]
- Cheng, B.R.; Wu, R.Y.; Gao, Q.Y.; Jiang, K.X.; Li, S.S.; Qi, S.H.; Yuan, M.Y.; Liu, J.P. Chinese Proprietary Medicine Xianling Gubao Capsule for Osteoporosis: A Systematic Review and Meta-Analysis of Randomized Clinical Trials. Front. Endocrinol. 2022, 13, 870277. [Google Scholar] [CrossRef]
- Liu, T.; Yao, M.; Zhao, Y.; Zhao, S.; Rui, C.; Yang, F. Chinese Medicine Gushukang Capsule for Treating Primary Osteoporosis: A Systematic Review and Meta-Analysis. J. Orthop. Surg. Res. 2023, 18, 845. [Google Scholar] [CrossRef]
- Shen, Y.; Wang, N.; Zhang, Q.; Liu, Y.; Wu, Q.; He, Y.; Wang, Y.; Wang, X.; Zhao, Q.; Zhang, Q.; et al. Jin-Tian-Ge Ameliorates Ovariectomy-Induced Bone Loss in Rats and Modulates Osteoblastogenesis and Osteoclastogenesis in Vitro. Chin. Med. 2022, 17, 78. [Google Scholar] [CrossRef]
- Jia, Y.; Sun, J.; Zhao, Y.; Tang, K.; Zhu, R.; Zhao, W.; Wang, R.; Zhang, Y.; Lin, N.; Chen, W. Chinese Patent Medicine for Osteoporosis: A Systematic Review and Meta-Analysis. Bioengineered 2022, 13, 5581–5597. [Google Scholar] [CrossRef]
- Balcerzak, M.; Hamade, E.; Zhang, L.; Pikula, S.; Azzar, G.; Radisson, J.; Bandorowicz-Pikula, J.; Buchet, R. The Roles of Annexins and Alkaline Phosphatase in Mineralization Process Circled White Star. Acta Biochim. Pol. 2003, 50, 1019–1038. [Google Scholar] [CrossRef]
- Wennberg, C.; Hessle, L.; Lundberg, P.; Mauro, S.; Narisawa, S.; Lerner, U.H.; Millán, J.L. Functional Characterization of Osteoblasts and Osteoclasts from Alkaline Phosphatase Knockout Mice. J. Bone Miner. Res. 2000, 15, 1879–1888. [Google Scholar] [CrossRef]
- Saito, M.; Marumo, K. Collagen Cross-Links as a Determinant of Bone Quality: A Possible Explanation for Bone Fragility in Aging, Osteoporosis, and Diabetes Mellitus. Osteoporos. Int. 2010, 21, 195–214. [Google Scholar] [CrossRef]
- Boskey, A. Bone Mineral Crystal Size. Osteoporos. Int. 2003, 14, 16–21. [Google Scholar] [CrossRef]
- Behera, J.; Ison, J.; Rai, H.; Tyagi, N. Allyl Sulfide Promotes Osteoblast Differentiation and Bone Density via Reducing Mitochondrial DNA Release Mediated Kdm6b/H3K27me3 Epigenetic Mechanism. Biochem. Biophys. Res. Commun. 2021, 543, 87–94. [Google Scholar] [CrossRef]
- Raimondi, L.; De Luca, A.; Giavaresi, G.; Barone, A.; Tagliaferri, P.; Tassone, P.; Amodio, N. Impact of Natural Dietary Agents on Multiple Myeloma Prevention and Treatment: Molecular Insights and Potential for Clinical Translation. Curr. Med. Chem. 2018, 27, 187–215. [Google Scholar] [CrossRef]
- Fernandes, G.F.S.; Silva, G.D.B.; Pavan, A.R.; Chiba, D.E.; Chin, C.M.; Dos Santos, J.L. Epigenetic Regulatory Mechanisms Induced by Resveratrol. Nutrients 2017, 9, 1201. [Google Scholar] [CrossRef]
- Shakibaei, M.; Shayan, P.; Busch, F.; Aldinger, C.; Buhrmann, C.; Lueders, C.; Mobasheri, A. Resveratrol Mediated Modulation of Sirt-1/Runx2 Promotes Osteogenic Differentiation of Mesenchymal Stem Cells: Potential Role of Runx2 Deacetylation. PLoS ONE 2012, 7, e35712. [Google Scholar] [CrossRef]
- Jiang, M.; Wang, T.; Yan, X.; Liu, Z.; Yan, Y.; Yang, K.; Qi, J.; Zhou, H.; Qian, N.; Zhou, Q.; et al. A Novel Rhein Derivative Modulates Bone Formation and Resorption and Ameliorates Estrogen-Dependent Bone Loss. J. Bone Miner. Res. 2019, 34, 361–374. [Google Scholar] [CrossRef]
- Deng, Z.; Chen, J.; Lin, B.; Li, J.; Wang, H.; Wang, D.; Pang, L.; Zeng, X.; Wang, H.; Zhang, Y. A Novel 3D Printed Bioactive Scaffolds with Enhanced Osteogenic Inspired by Ancient Chinese Medicine HYSA for Bone Repair. Exp. Cell Res. 2020, 394, 112139. [Google Scholar] [CrossRef]
- Lai, Y.; Cao, H.; Wang, X.; Chen, S.; Zhang, M.; Wang, N.; Yao, Z.; Dai, Y.; Xie, X.; Zhang, P.; et al. Porous Composite Scaffold Incorporating Osteogenic Phytomolecule Icariin for Promoting Skeletal Regeneration in Challenging Osteonecrotic Bone in Rabbits. Biomaterials 2018, 153, 1–13. [Google Scholar] [CrossRef]
- Fan, H.; Hui, J.; Duan, Z.; Fan, D.; Mi, Y.; Deng, J.; Li, H. Novel Scaffolds Fabricated Using Oleuropein for Bone Tissue Engineering. Biomed. Res. Int. 2014, 2014, 652432. [Google Scholar] [CrossRef]
- Xin, Y.; Dai, Y.Y.; Zhang, X.W.; Yang, H.X.; Hou, A.L.; Yang, K.; Li, Z.Y.; Li, B.; Liu, H. A Brief Discussion on Evidence-Based Clinical Research of Traditional Chinese Medicine. Ann. Palliat. Med. 2021, 10, 12937–12944. [Google Scholar] [CrossRef]
- Huang, C.Y.; Cheng, C.J.; Chiou, W.F.; Chang, W.C.; Kang, Y.N.; Lee, M.H. Efficacy and Safety of Duhuo Jisheng Decoction Add-on Bisphosphonate Medications in Patients with Osteoporosis: A Meta-Analysis of Randomized Controlled Trials. J. Ethnopharmacol. 2022, 283, 114732. [Google Scholar] [CrossRef]
- Fung, F.Y.; Linn, Y.C. Developing Traditional Chinese Medicine in the Era of Evidence-Based Medicine: Current Evidences and Challenges. Evid.-Based Complement. Altern. Med. 2015, 2015, 425037. [Google Scholar] [CrossRef]
- Zuo, T.T.; Jin, H.Y.; Zhang, L.; Liu, Y.L.; Nie, J.; Chen, B.L.; Fang, C.F.; Xue, J.; Bi, X.Y.; Zhou, L.; et al. Innovative Health Risk Assessment of Heavy Metals in Chinese Herbal Medicines Based on Extensive Data. Pharmacol. Res. 2020, 159, 104987. [Google Scholar] [CrossRef]
- Li, W.; Ye, B.; Huang, Z.; Zhou, H.; Feng, J.; Chen, Q.; Huang, H.; Meng, S.; Qie, F.; Shi, X. Effects of Kidney Tonic Herbs for Primary Osteoporosis: A Systematic Review and Meta-Analysis. Medicine 2023, 102, e35061. [Google Scholar] [CrossRef] [PubMed]
- You, L.; Liang, K.; An, R.; Wang, X. The Path towards FDA Approval: A Challenging Journey for Traditional Chinese Medicine. Pharmacol. Res. 2022, 182, 106314. [Google Scholar] [CrossRef] [PubMed]
Disclaimer/Publisher’s Note: The statements, opinions and data contained in all publications are solely those of the individual author(s) and contributor(s) and not of MDPI and/or the editor(s). MDPI and/or the editor(s) disclaim responsibility for any injury to people or property resulting from any ideas, methods, instructions or products referred to in the content. |
© 2024 by the authors. Licensee MDPI, Basel, Switzerland. This article is an open access article distributed under the terms and conditions of the Creative Commons Attribution (CC BY) license (https://creativecommons.org/licenses/by/4.0/).

