A Carbon 21 Steroidal Glycoside with Pregnane Skeleton from Cynanchum atratum Bunge Promotes Megakaryocytic and Erythroid Differentiation in Erythroleukemia HEL Cells through Regulating Platelet-Derived Growth Factor Receptor Beta and JAK2/STAT3 Pathway
Abstract
1. Introduction
2. Results
2.1. BW18 Exerted Anti-Erythroleukemia Activity in HEL Cells and In Vivo Xenograft Mouse Model
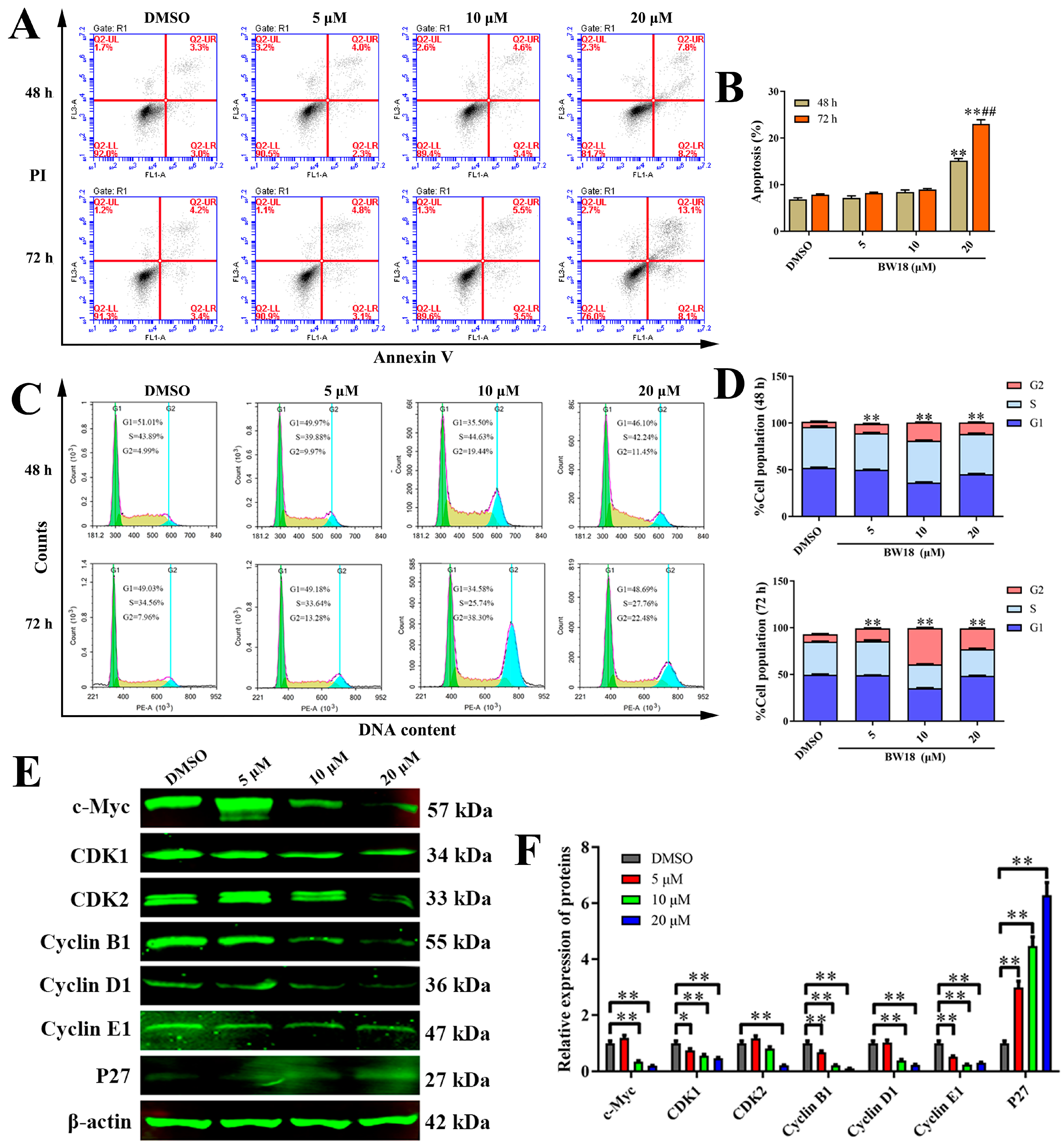
2.2. Effects of BW18 on Apoptosis and Cell Cycle Progression in HEL Cells
2.3. BW18 Induced Megakaryocytic and Erythroid Differentiation in HEL Cells
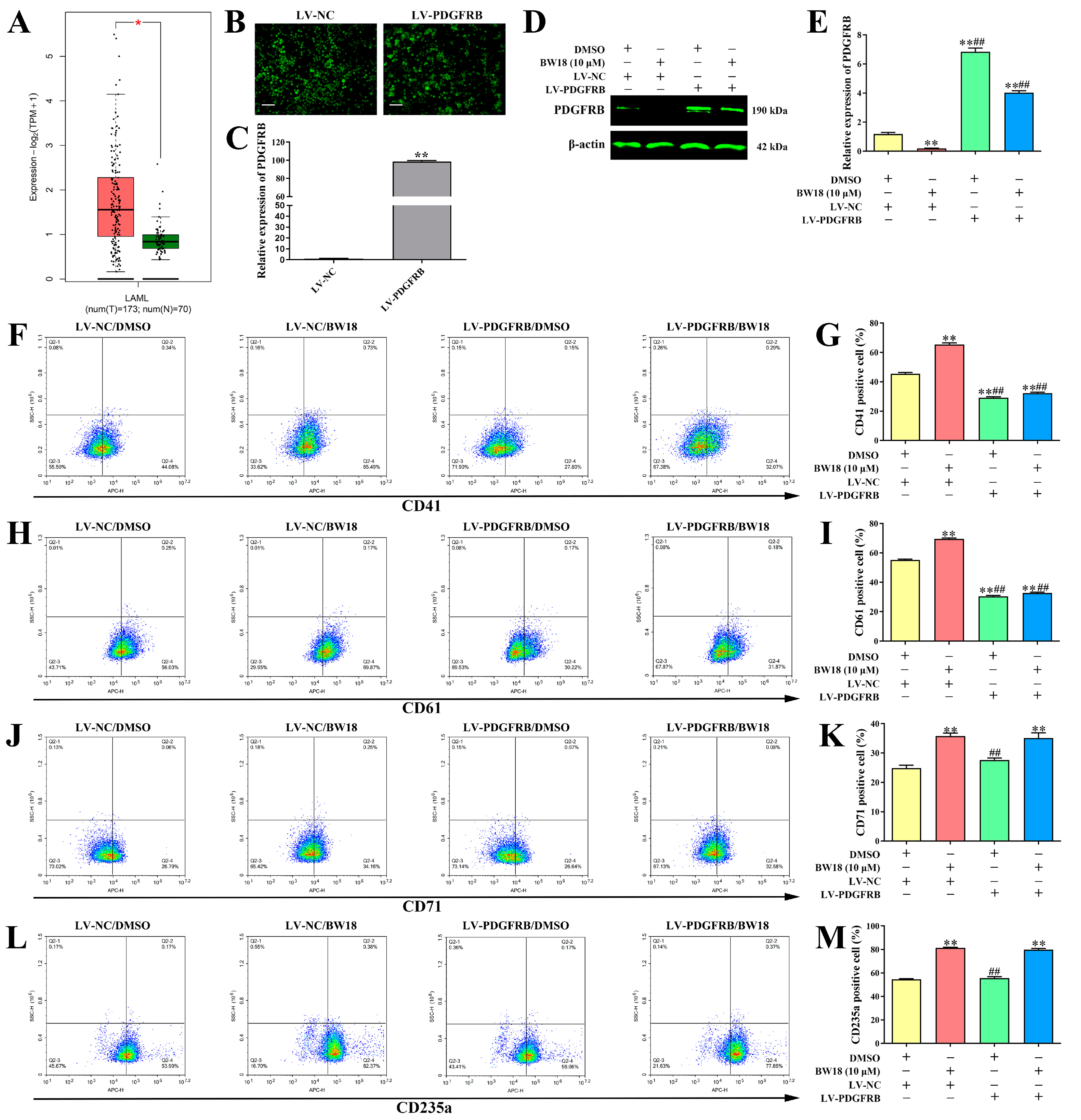
2.4. Platelet-Derived Growth Factor Receptor-Beta (PDGFRB) Was Identified as an Important Downstream Target Gene of BW18
2.5. Overexpression of PDGFRB Reversed BW18-Induced Megakaryocytic Differentiation in HEL Cells
2.6. BW18 Inactivated Janus Tyrosine Kinase 2 (JAK2)/Signal Transducer and Activator of Transcription 3 (STAT3) Signaling Pathway in HEL Cells
3. Discussion
4. Materials and Methods
4.1. Cell Culture
4.2. MTT Assay
4.3. Apoptosis and Cell Cycle Analysis
4.4. Assays of Cellular Differentiation
4.5. RNA-Seq and Bioinformatics Analysis
4.6. RNA Isolation and qRT-PCR Analysis
4.7. Infection of Overexpression Lentivirus and Stable Cell Line Generation
4.8. Network Pharmacology Analysis
4.9. Molecular Docking
4.10. Western Blot Analysis
4.11. CETSA
4.12. In Vivo Xenograft Mouse Model
4.13. Statistical Analysis
Supplementary Materials
Author Contributions
Funding
Institutional Review Board Statement
Informed Consent Statement
Data Availability Statement
Conflicts of Interest
References
- Grossmann, V.; Bacher, U.; Haferlach, C.; Schnittger, S.; Pötzinger, F.; Weissmann, S.; Roller, A.; Eder, C.; Fasan, A.; Zenger, M.; et al. Acute erythroid leukemia (AEL) can be separated into distinct prognostic subsets based on cytogenetic and molecular genetic characteristics. Leukemia 2013, 27, 1940–1943. [Google Scholar] [CrossRef] [PubMed]
- Almeida, A.M.; Prebet, T.; Itzykson, R.; Ramos, F.; Al-Ali, H.; Shammo, J.; Pinto, R.; Maurillo, L.; Wetzel, J.; Musto, P.; et al. Clinical Outcomes of 217 Patients with Acute Erythroleukemia According to Treatment Type and Line: A Retrospective Multinational Study. Int. J. Mol. Sci. 2017, 18, 837. [Google Scholar] [CrossRef] [PubMed]
- Mori, M.; Sprague, J. The successful remission induction by sorafenib and long-term complete remission in a FLT3-ITD-positive patient with a refractory acute erythroid leukemia and abnormal cytogenetics. Leuk. Res. 2012, 36, e1–e3. [Google Scholar] [CrossRef] [PubMed]
- Mulrooney, D.A.; Dover, D.C.; Li, S.; Yasui, Y.; Ness, K.K.; Mertens, A.C.; Neglia, J.P.; Sklar, C.A.; Robison, L.L.; Davies, S.M.; et al. Twenty years of follow-up among survivors of childhood and young adult acute myeloid leukemia: A report from the Childhood Cancer Survivor Study. Cancer 2008, 112, 2071–2079. [Google Scholar] [CrossRef] [PubMed]
- Hozumi, M. Differentiation therapy of leukemia: Achievements, limitations and future prospects. Int. J. Hematol. 1998, 68, 107–129. [Google Scholar] [CrossRef]
- Tsiftsoglou, A.S.; Pappas, I.S.; Vizirianakis, I.S. Mechanisms involved in the induced differentiation of leukemia cells. Pharmacol. Ther. 2003, 100, 257–290. [Google Scholar] [CrossRef]
- Kang, Y.; Lin, J.; Wang, L.; Shen, X.; Li, J.; Wu, A.; Yue, L.; Wei, L.; Ye, Y.; Yang, J.; et al. Hirsutine, a novel megakaryopoiesis inducer, promotes thrombopoiesis via MEK/ERK/FOG1/TAL1 signaling. Phytomedicine 2022, 102, 154150. [Google Scholar] [CrossRef]
- Song, J.; Yuan, C.; Yang, J.; Liu, T.; Yao, Y.; Xiao, X.; Gajendran, B.; Xu, D.; Li, Y.J.; Wang, C.; et al. Novel flavagline-like compounds with potent Fli-1 inhibitory activity suppress diverse types of leukemia. FEBS J. 2018, 285, 4631–4645. [Google Scholar] [CrossRef]
- Yilmaz, M.; Kantarjian, H.; Ravandi, F. Acute promyelocytic leukemia current treatment algorithms. Blood Cancer J. 2021, 11, 123. [Google Scholar] [CrossRef]
- Qin, T.; Wang, M.; Zhang, T.; Wang, Y.; Zhang, Y.; Hasnat, M.; Zhuang, Z.; Ding, Y.; Peng, Y. Total C-21 Steroidal Glycosides From Baishouwu Ameliorate Hepatic and Renal Fibrosis by Regulating IL-1β/MyD88 Inflammation Signaling. Front. Pharmacol. 2021, 12, 775730. [Google Scholar] [CrossRef]
- Wu, Z.; Wang, Y.; Meng, X.; Wang, X.; Li, Z.; Qian, S.; Wei, Y.; Shu, L.; Ding, Y.; Wang, P.; et al. Total C-21 steroidal glycosides, isolated from the root tuber of Cynanchum auriculatum Royle ex Wight, attenuate hydrogen peroxide-induced oxidative injury and inflammation in L02 cells. Int. J. Mol. Med. 2018, 42, 3157–3170. [Google Scholar] [CrossRef] [PubMed]
- Zhang, M.; Wang, D.; Li, B. Neuroprotection of two C21 steroidal glycosides from Cynanchum auriculatum against H2O2-induced damage on PC12 cells. Nat. Prod. Res. 2021, 35, 1752–1755. [Google Scholar] [CrossRef] [PubMed]
- Liu, M.; Zhou, T.; Zhang, J.; Liao, G.; Lu, R.; Yang, X. Identification of C21 Steroidal Glycosides from Gymnema sylvestre (Retz.) and Evaluation of Their Glucose Uptake Activities. Molecules 2021, 26, 6549. [Google Scholar] [CrossRef] [PubMed]
- Wang, Y.Q.; Zhang, S.J.; Lu, H.; Yang, B.; Ye, L.F.; Zhang, R.S. A C21-Steroidal Glycoside Isolated from the Roots of Cynanchum auriculatum Induces Cell Cycle Arrest and Apoptosis in Human Gastric Cancer SGC-7901 Cells. Evid. Based Complement. Alternat. Med. 2013, 2013, 180839. [Google Scholar] [CrossRef] [PubMed][Green Version]
- Zhang, L.; Yuefang, L.; Min, H.; Wenbo, C.; Duan, L.; Liu, Z.; Lu, L.; Zhang, R.R. Six C21 steroidal glycosides from Cynanchum wallichii Wight roots and their multidrug resistance reversal activities. Phytochemistry 2022, 199, 113172. [Google Scholar] [CrossRef] [PubMed]
- Sun, H.F.; Wang, H.; Yan, Y.; Yang, H. First report of Alternaria alternata causing leaf spot of Cynanchum atratum Bunge in China. Plant Dis. 2022, 107, 1226. [Google Scholar] [CrossRef] [PubMed]
- Zhang, Y.; Yang, Y.; Yan, C.; Li, J.; Zhang, P.; Liu, R.; He, J.; Chang, Y.X. A review of the ethnopharmacology, phytochemistry and pharmacology of Cynanchum atratum. J. Ethnopharmacol. 2022, 284, 114748. [Google Scholar] [CrossRef] [PubMed]
- Hu, G.; Hong, D.; Zhang, T.; Duan, H.; Wei, P.; Guo, X.; Mu, X. Cynatratoside-C from Cynanchum atratum displays anti-inflammatory effect via suppressing TLR4 mediated NF-κB and MAPK signaling pathways in LPS-induced mastitis in mice. Chem. Biol. Interact. 2018, 279, 187–195. [Google Scholar] [CrossRef]
- Zhang, Z.J.; Ding, M.L.; Tao, L.J.; Zhang, M.; Xu, X.H.; Zhang, C.F. Immunosuppressive C21 steroidal glycosides from the root of Cynanchum atratum. Fitoterapia 2015, 105, 194–201. [Google Scholar] [CrossRef]
- Choi, Y.Y.; Kim, M.H.; Lee, H.; Ahn, K.S.; Um, J.Y.; Lee, S.G.; Kim, J.; Yang, W.M. Cynanchum atratum inhibits the development of atopic dermatitis in 2,4-dinitrochlorobenzene-induced mice. Biomed. Pharmacother. 2017, 90, 321–327. [Google Scholar] [CrossRef]
- Yan, Y.; Zhang, J.X.; Liu, K.X.; Huang, T.; Yan, C.; Huang, L.J.; Liu, S.; Mu, S.Z.; Hao, X.J. Seco-pregnane steroidal glycosides from the roots of Cynanchum atratum and their anti-TMV activity. Fitoterapia 2014, 97, 50–63. [Google Scholar] [CrossRef]
- Yang, J.; Chen, L.; Yan, Y.; Qiu, J.; Chen, J.; Song, J.; Rao, Q.; Ben-David, Y.; Li, Y.; Hao, X. BW18, a C-21 steroidal glycoside, exerts an excellent anti-leukemia activity through inducing S phase cell cycle arrest and apoptosis via MAPK pathway in K562 cells. Biomed. Pharmacother. 2019, 112, 108603. [Google Scholar] [CrossRef]
- Su, R.; Dong, L.; Zou, D.; Zhao, H.; Ren, Y.; Li, F.; Yi, P.; Li, L.; Zhu, Y.; Ma, Y.; et al. microRNA-23a, -27a and -24 synergistically regulate JAK1/Stat3 cascade and serve as novel therapeutic targets in human acute erythroid leukemia. Oncogene 2016, 35, 6001–6014. [Google Scholar] [CrossRef]
- Hegde, S.; Ni, S.; He, S.; Yoon, D.; Feng, G.S.; Watowich, S.S.; Paulson, R.F.; Hankey, P.A. Stat3 promotes the development of erythroleukemia by inducing Pu.1 expression and inhibiting erythroid differentiation. Oncogene 2009, 28, 3349–3359. [Google Scholar] [CrossRef]
- Hu, M.; Varier, K.M.; Li, Z.; Qin, X.; Rao, Q.; Song, J.; Hu, A.; Hang, Y.; Yuan, C.; Gajendran, B.; et al. A natural acylphloroglucinol triggered antiproliferative possessions in HEL cells by impeding STAT3 signaling and attenuating angiogenesis in transgenic zebrafish model. Biomed. Pharmacother. 2021, 141, 111877. [Google Scholar] [CrossRef]
- Metzger Filho, O.; Giobbie-Hurder, A.; Mallon, E.; Gusterson, B.; Viale, G.; Winer, E.P.; Thürlimann, B.; Gelber, R.D.; Colleoni, M.; Ejlertsen, B.; et al. Relative Effectiveness of Letrozole Compared with Tamoxifen for Patients with Lobular Carcinoma in the BIG 1-98 Trial. J. Clin. Oncol. 2015, 33, 2772–2779. [Google Scholar] [CrossRef]
- Lee, S.H.R.; Yang, W.; Gocho, Y.; John, A.; Rowland, L.; Smart, B.; Williams, H.; Maxwell, D.; Hunt, J.; Yang, W.; et al. Pharmacotypes across the genomic landscape of pediatric acute lymphoblastic leukemia and impact on treatment response. Nat. Med. 2023, 29, 170–179. [Google Scholar] [CrossRef]
- Klein, E.; Ben-Bassat, H.; Neumann, H.; Ralph, P.; Zeuthen, J.; Polliack, A.; Vánky, F. Properties of the K562 cell line, derived from a patient with chronic myeloid leukemia. Int. J. Cancer 1976, 18, 421–431. [Google Scholar] [CrossRef]
- Martin, P.; Papayannopoulou, T. HEL cells: A new human erythroleukemia cell line with spontaneous and induced globin expression. Science 1982, 216, 1233–1235. [Google Scholar] [CrossRef]
- Drexler, H.G.; Matsuo, Y.; MacLeod, R.A. Malignant hematopoietic cell lines: In vitro models for the study of erythroleukemia. Leuk. Res. 2004, 28, 1243–1251. [Google Scholar] [CrossRef]
- Psaila, B.; Mead, A.J. Single-cell approaches reveal novel cellular pathways for megakaryocyte and erythroid differentiation. Blood 2019, 133, 1427–1435. [Google Scholar] [CrossRef] [PubMed]
- Chan, S.S.W.; Lee, S.Y. Acute Megakaryocytic Leukemia arising from Megakaryocyte/Erythroid Progenitor (MEP)-like cell. Int. J. Lab. Hematol. 2022, 44, 808–811. [Google Scholar] [CrossRef] [PubMed]
- Tatsumi, G.; Kawahara, M.; Yamamoto, R.; Hishizawa, M.; Kito, K.; Suzuki, T.; Takaori-Kondo, A.; Andoh, A. LSD1-mediated repression of GFI1 super-enhancer plays an essential role in erythroleukemia. Leukemia 2020, 34, 746–758. [Google Scholar] [CrossRef] [PubMed]
- Liang, L.; Peng, Y.; Zhang, J.; Zhang, Y.; Roy, M.; Han, X.; Xiao, X.; Sun, S.; Liu, H.; Nie, L.; et al. Deubiquitylase USP7 regulates human terminal erythroid differentiation by stabilizing GATA1. Haematologica 2019, 104, 2178–2187. [Google Scholar] [CrossRef] [PubMed]
- Valgeirsdóttir, S.; Paukku, K.; Silvennoinen, O.; Heldin, C.H.; Claesson-Welsh, L. Activation of Stat5 by platelet-derived growth factor (PDGF) is dependent on phosphorylation sites in PDGF beta-receptor juxtamembrane and kinase insert domains. Oncogene 1998, 16, 505–515. [Google Scholar] [CrossRef] [PubMed]
- Heldin, C.H. Targeting the PDGF signaling pathway in tumor treatment. Cell Commun. Signal. 2013, 11, 97. [Google Scholar] [CrossRef] [PubMed]
- Ostman, A.; Heldin, C.H. PDGF receptors as targets in tumor treatment. Adv. Cancer Res. 2007, 97, 247–274. [Google Scholar] [CrossRef] [PubMed]
- Ding, W.; Knox, T.R.; Tschumper, R.C.; Wu, W.; Schwager, S.M.; Boysen, J.C.; Jelinek, D.F.; Kay, N.E. Platelet-derived growth factor (PDGF)-PDGF receptor interaction activates bone marrow-derived mesenchymal stromal cells derived from chronic lymphocytic leukemia: Implications for an angiogenic switch. Blood 2010, 116, 2984–2993. [Google Scholar] [CrossRef] [PubMed]
- Zhai, P.F.; Wang, F.; Su, R.; Lin, H.S.; Jiang, C.L.; Yang, G.H.; Yu, J.; Zhang, J.W. The regulatory roles of microRNA-146b-5p and its target platelet-derived growth factor receptor α (PDGFRA) in erythropoiesis and megakaryocytopoiesis. J. Biol. Chem. 2014, 289, 22600–22613. [Google Scholar] [CrossRef]
- Jaśkiewicz, A.; Domoradzki, T.; Pająk, B. Targeting the JAK2/STAT3 Pathway-Can We Compare It to the Two Faces of the God Janus? Int. J. Mol. Sci. 2020, 21, 8261. [Google Scholar] [CrossRef]
- Agashe, R.P.; Lippman, S.M.; Kurzrock, R. JAK: Not Just Another Kinase. Mol. Cancer Ther. 2022, 21, 1757–1764. [Google Scholar] [CrossRef] [PubMed]
- Chen, C.; Lu, M.; Lin, S.; Qin, W. The nuclear gene rpl18 regulates erythroid maturation via JAK2-STAT3 signaling in zebrafish model of Diamond-Blackfan anemia. Cell Death Dis. 2020, 11, 135. [Google Scholar] [CrossRef] [PubMed]
- Yang, J.; Qiu, J.; Hu, Y.; Zhang, Y.; Chen, L.; Long, Q.; Chen, J.; Song, J.; Rao, Q.; Li, Y.; et al. A natural small molecule induces megakaryocytic differentiation and suppresses leukemogenesis through activation of PKCδ/ERK1/2 signaling pathway in erythroleukemia cells. Biomed. Pharmacother. 2019, 118, 109265. [Google Scholar] [CrossRef] [PubMed]
- Franceschini, A.; Szklarczyk, D.; Frankild, S.; Kuhn, M.; Simonovic, M.; Roth, A.; Lin, J.; Minguez, P.; Bork, P.; von Mering, C.; et al. STRING v9.1: Protein-protein interaction networks, with increased coverage and integration. Nucleic Acids Res. 2013, 41, D808–D815. [Google Scholar] [CrossRef] [PubMed]
- Kohl, M.; Wiese, S.; Warscheid, B. Cytoscape: Software for visualization and analysis of biological networks. Methods Mol. Biol. 2011, 696, 291–303. [Google Scholar] [CrossRef] [PubMed]
- Tripathi, S.; Pohl, M.O.; Zhou, Y.; Rodriguez-Frandsen, A.; Wang, G.; Stein, D.A.; Moulton, H.M.; DeJesus, P.; Che, J.; Mulder, L.C.; et al. Meta- and Orthogonal Integration of Influenza “OMICs” Data Defines a Role for UBR4 in Virus Budding. Cell Host Microbe 2015, 18, 723–735. [Google Scholar] [CrossRef]
- Gfeller, D.; Grosdidier, A.; Wirth, M.; Daina, A.; Michielin, O.; Zoete, V. SwissTargetPrediction: A web server for target prediction of bioactive small molecules. Nucleic Acids Res. 2014, 42, W32–W38. [Google Scholar] [CrossRef]







| Compound | Chemical Structure | IUPAC Name | Chemical Formula | Molecular Weight | IC50 (μM) |
|---|---|---|---|---|---|
| BW-2 | ![]() | (2aR,2a1R,6aS,6bR,8R,9R,12aR,14aS)-8,9-dihydroxy-2a,6b-dimethyl-1,2a,2a1,5,6,6a,6b,7,8,9,10,12,12a,14a-tetradecahydro-13H-2,3,14-trioxapentaleno[1′,6′:5,6,7]cyclonona[1,2-a]naphthalen-13-one | C21H28O6 | 376 | >20 |
| BW-12 | ![]() | (2aR,2a1R,6aS,6bR,8R,9R,12aR,14aS)-8-hydroxy-9-(((4S,5R,6R)-5-(((2S,4S,5S,6S)-5-(((2S,4S,5R,6R)-5-hydroxy-4-methoxy-6-methyltetrahydro-2H-pyran-2-yl)oxy)-4-methoxy-6-methyltetrahydro-2H-pyran-2-yl)oxy)-4-methoxy-6-methyltetrahydro-2H-pyran-2-yl)oxy)-2a,6b-dimethyl-1,2a,2a1,5,6,6a,6b,7,8,9,10,12,12a,14a-tetradecahydro-13H-2,3,14-trioxapentaleno[1′,6′:5,6,7]cyclonona[1,2-a]naphthalen-13-one | C42H64O15 | 808 | >20 |
| BW-15 | ![]() | (2aR,2a1R,6aS,6bR,9S,12aR,14aS)-9-(((2R,3R,5R,6R)-3,5-dihydroxy-4-methoxy-6-methyltetrahydro-2H-pyran-2-yl)oxy)-2a,6b-dimethyl-1,2a,2a1,5,6,6a,6b,7,8,9,10,12,12a,14a-tetradecahydro-13H-2,3,14-trioxapentaleno[1′,6′:5,6,7]cyclonona[1,2-a]naphthalen-13-one | C28H40O9 | 520 | >20 |
| BW-17 | ![]() | (2aR,2a1R,6aS,6bR,9S,12aR,14aS)-9-(((2R,5R,6R)-5-(((2R,4R,5S,6S)-5-(((2S,4S,5S,6S)-5-hydroxy-4-methoxy-6-methyltetrahydro-2H-pyran-2-yl)oxy)-4-methoxy-6-methyltetrahydro-2H-pyran-2-yl)oxy)-4-methoxy-6-methyltetrahydro-2H-pyran-2-yl)oxy)-2a,6b-dimethyl-1,2a,2a1,5,6,6a,6b,7,8,9,10,12,12a,14a-tetradecahydro-13H-2,3,14-trioxapentaleno[1′,6′:5,6,7]cyclonona[1,2-a]naphthalen-13-one | C42H64O14 | 792 | >20 |
| BW-18 | ![]() | (2aR,2a1R,6aS,6bR,9S,12aR,14aS)-9-(((4S,5R,6R)-5-(((2S,4S,5S,6R)-4,5-dihydroxy-6-methyltetrahydro-2H-pyran-2-yl)oxy)-4-methoxy-6-methyltetrahydro-2H-pyran-2-yl)oxy)-2a,6b-dimethyl-1,2a,2a1,5,6,6a,6b,7,8,9,10,12,12a,14a-tetradecahydro-13H-2,3,14-trioxapentaleno[1′,6′:5,6,7]cyclonona[1,2-a]naphthalen-13-one | C34H50O11 | 634 | 12.45 ± 0.82 |
| BW-31 | ![]() | (2aR,2a1R,6aS,6bR,9S,12S,12aS,14aS)-12-hydroxy-9-(((2R,5R,6R)-5-(((2R,4R,5R,6S)-4-hydroxy-5-(((2S,4R,5S,6S)-5-hydroxy-4-methoxy-6-methyltetrahydro-2H-pyran-2-yl)oxy)-6-methyltetrahydro-2H-pyran-2-yl)oxy)-4-methoxy-6-methyltetrahydro-2H-pyran-2-yl)oxy)-2a,6b-dimethyl-1,2a,2a1,5,6,6a,6b,7,8,9,10,12,12a,14a-tetradecahydro-13H-2,3,14-trioxapentaleno[1′,6′:5,6,7]cyclonona[1,2-a]naphthalen-13-one | C41H62O15 | 794 | >20 |
| BW-32 | ![]() | (2aR,2a1R,6aS,6bR,9S,12S,12aS,14aS)-9,12-dihydroxy-2a,6b-dimethyl-1,2a,2a1,5,6,6a,6b,7,8,9,10,12,12a,14a-tetradecahydro-13H-2,3,14-trioxapentaleno[1′,6′:5,6,7]cyclonona[1,2-a]naphthalen-13-one | C21H28O6 | 376 | >20 |
Disclaimer/Publisher’s Note: The statements, opinions and data contained in all publications are solely those of the individual author(s) and contributor(s) and not of MDPI and/or the editor(s). MDPI and/or the editor(s) disclaim responsibility for any injury to people or property resulting from any ideas, methods, instructions or products referred to in the content. |
© 2024 by the authors. Licensee MDPI, Basel, Switzerland. This article is an open access article distributed under the terms and conditions of the Creative Commons Attribution (CC BY) license (https://creativecommons.org/licenses/by/4.0/).
Share and Cite
Yang, J.; Pan, C.; Pan, Y.; Hu, A.; Zhao, P.; Chen, M.; Song, H.; Li, Y.; Hao, X. A Carbon 21 Steroidal Glycoside with Pregnane Skeleton from Cynanchum atratum Bunge Promotes Megakaryocytic and Erythroid Differentiation in Erythroleukemia HEL Cells through Regulating Platelet-Derived Growth Factor Receptor Beta and JAK2/STAT3 Pathway. Pharmaceuticals 2024, 17, 628. https://doi.org/10.3390/ph17050628
Yang J, Pan C, Pan Y, Hu A, Zhao P, Chen M, Song H, Li Y, Hao X. A Carbon 21 Steroidal Glycoside with Pregnane Skeleton from Cynanchum atratum Bunge Promotes Megakaryocytic and Erythroid Differentiation in Erythroleukemia HEL Cells through Regulating Platelet-Derived Growth Factor Receptor Beta and JAK2/STAT3 Pathway. Pharmaceuticals. 2024; 17(5):628. https://doi.org/10.3390/ph17050628
Chicago/Turabian StyleYang, Jue, Chaolan Pan, Yang Pan, Anlin Hu, Peng Zhao, Meijun Chen, Hui Song, Yanmei Li, and Xiaojiang Hao. 2024. "A Carbon 21 Steroidal Glycoside with Pregnane Skeleton from Cynanchum atratum Bunge Promotes Megakaryocytic and Erythroid Differentiation in Erythroleukemia HEL Cells through Regulating Platelet-Derived Growth Factor Receptor Beta and JAK2/STAT3 Pathway" Pharmaceuticals 17, no. 5: 628. https://doi.org/10.3390/ph17050628
APA StyleYang, J., Pan, C., Pan, Y., Hu, A., Zhao, P., Chen, M., Song, H., Li, Y., & Hao, X. (2024). A Carbon 21 Steroidal Glycoside with Pregnane Skeleton from Cynanchum atratum Bunge Promotes Megakaryocytic and Erythroid Differentiation in Erythroleukemia HEL Cells through Regulating Platelet-Derived Growth Factor Receptor Beta and JAK2/STAT3 Pathway. Pharmaceuticals, 17(5), 628. https://doi.org/10.3390/ph17050628







