Transcriptome Analysis Reveals the Mechanism of Y0-C10-HSL on Biofilm Formation and Motility of Pseudomonas aeruginosa
Abstract
1. Introduction
2. Results
2.1. Synthesis of Y0-C10-HSL
2.2. Growth Curves
2.3. The Effect of Y0-C10-HSL on Biofilm
2.4. The Effect of Y0-C10-HSL on Exopolysaccharides
2.5. The Effect of Y0-C10-HSL on the Motility
2.6. The Effect of Y0-C10-HSL on C. elegans Survival
2.7. Transcriptome Data Quality Analysis
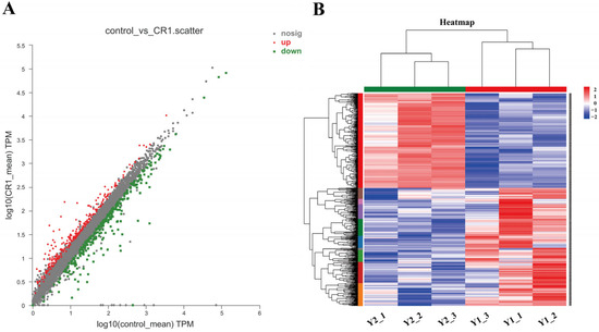
2.8. Transcriptome Analysis
3. Discussion
4. Materials and Methods
4.1. Chemical Reagent
4.2. Bacteria and Cultivation
4.3. Design and Synthesis of Y0-C10-HSL
4.4. Growth Curves
4.5. The Effect on Biofilm
4.5.1. Biofilm Formation
4.5.2. Dispersion of Pre-Formed Biofilm
4.5.3. Biofilm Structure
4.6. Exopolysaccharides Assay
4.7. The Motility Assay
4.7.1. Swimming Motility
4.7.2. Twitching Motility
4.8. C. elegans Survival Assay
4.9. Transcriptomic Analysis
4.9.1. RNA Extraction and cDNA Library Construction and Sequencing
4.9.2. Gene Expression Analysis
4.10. Statistical Analysis
Supplementary Materials
Author Contributions
Funding
Institutional Review Board Statement
Informed Consent Statement
Data Availability Statement
Conflicts of Interest
References
- Zhu, Y.; Huang, W.E.; Yang, Q. Clinical Perspective of Antimicrobial Resistance in Bacteria. Infect. Drug Resist. 2022, 15, 735–746. [Google Scholar] [CrossRef] [PubMed]
- Li, Q.; Mao, S.; Wang, H.; Ye, X. The Molecular Architecture of Pseudomonas aeruginosa Quorum-Sensing Inhibitors. Mar. Drugs 2022, 20, 488. [Google Scholar] [CrossRef] [PubMed]
- Juszczuk-Kubiak, E. Molecular Aspects of the Functioning of Pathogenic Bacteria Biofilm Based on Quorum Sensing (QS) Signal-Response System and Innovative Non-Antibiotic Strategies for Their Elimination. Int. J. Mol. Sci. 2024, 25, 2655. [Google Scholar] [CrossRef] [PubMed]
- Chen, J.; Wang, B.; Lu, Y.; Guo, Y.; Sun, J.; Wei, B.; Zhang, H.; Wang, H. Quorum Sensing Inhibitors from Marine Microorganisms and Their Synthetic Derivatives. Mar. Drugs 2019, 17, 80. [Google Scholar] [CrossRef] [PubMed]
- Abdulhaq, N.; Nawaz, Z.; Zahoor, M.A.; Siddique, A.B. Association of biofilm formation with multi drug resistance in clinical isolates of Pseudomonas aeruginosa. EXCLI J. 2020, 19, 201–208. [Google Scholar] [CrossRef]
- Wang, Y.; Yuan, Q.; Feng, W.; Pu, W.; Ding, J.; Zhang, H.; Li, X.; Yang, B.; Dai, Q.; Cheng, L.; et al. Targeted delivery of antibiotics to the infected pulmonary tissues using ROS-responsive nanoparticles. J. Nanobiotechnol. 2019, 17, 103. [Google Scholar] [CrossRef]
- Ye, X.; Mao, S.; Li, Y.; Yang, Z.; Du, A.; Wang, H. Design, Synthesis, and Biological Evaluation of Phenyloxadiazole Sulfoxide Derivatives as Potent Pseudomonas aeruginosa Biofilm Inhibitors. Molecules 2023, 28, 3879. [Google Scholar] [CrossRef]
- Thi, M.T.T.; Wibowo, D.; Rehm, B.H.A. Pseudomonas aeruginosa Biofilms. Int. J. Mol. Sci. 2020, 21, 8671. [Google Scholar] [CrossRef]
- D’Angelo, F.; Baldelli, V.; Halliday, N.; Pantalone, P.; Polticelli, F.; Fiscarelli, E.; Williams, P.; Visca, P.; Leoni, L.; Rampioni, G. Identification of FDA-Approved Drugs as Antivirulence Agents Targeting the pqs Quorum-Sensing System of Pseudomonas aeruginosa. Antimicrob. Agents Chemother. 2018, 62, e01296-18. [Google Scholar] [CrossRef]
- García-Reyes, S.; Soberón-Chávez, G.; Cocotl-Yanez, M. The third quorum-sensing system of Pseudomonas aeruginosa: Pseudomonas quinolone signal and the enigmatic PqsE protein. J. Med. Microbiol. 2020, 69, 25–34. [Google Scholar] [CrossRef]
- Yin, C.; Alam, M.Z.; Fallon, J.T.; Huang, W. Advances in Development of Novel Therapeutic Strategies against Multi-Drug Resistant Pseudomonas aeruginosa. Antibiotics 2024, 13, 119. [Google Scholar] [CrossRef] [PubMed]
- Flores-Percino, D.; Osorio-Llanes, E.; Sepulveda, Y.; Castellar-López, J.; Belón Madera, R.; Rosales, W.; Meléndez, C.M.; Mendoza-Torres, E. Mechanisms of the Quorum Sensing Systems of Pseudomonas Aeruginosa: Host and Bacteria. Curr. Med. Chem. 2023, 31, 5755–5767. [Google Scholar] [CrossRef] [PubMed]
- Reid, E.; Walters, R.W.; Destache, C.J. Beta-Lactam vs. Fluoroquinolone Monotherapy for Pseudomonas aeruginosa Infection: A Systematic Review and Meta-Analysis. Antibiotics 2021, 10, 1483. [Google Scholar] [CrossRef] [PubMed]
- Escolà-Vergé, L.; Pigrau, C.; Los-Arcos, I.; Arévalo, Á.; Viñado, B.; Campany, D.; Larrosa, N.; Nuvials, X.; Ferrer, R.; Len, O.; et al. Ceftolozane/tazobactam for the treatment of XDR Pseudomonas aeruginosa infections. Infection 2018, 46, 461–468. [Google Scholar] [CrossRef]
- Konstan, M.; Geller, D.; Minic, P.; Brockhaus, F.; Zhang, J.; Angyalosi, G. Effective treatment of chronic Pseudomonas aeruginosa (Pa) infection with tobramycin inhalation powder in CF patients. J. Cyst. Fibros. 2009, 8, S27. [Google Scholar] [CrossRef]
- Van Stormbroek, B.; Zampoli, M.; Morrow, B.M. Nebulized gentamicin in combination with systemic antibiotics for eradicating early Pseudomonas aeruginosa infection in children with cystic fibrosis. Pediatr. Pulmonol. 2019, 54, 393–398. [Google Scholar] [CrossRef]
- Chang, Y.; Wang, P.C.; Ma, H.M.; Chen, S.Y.; Fu, Y.H.; Liu, Y.Y.; Wang, X.; Yu, G.C.; Huang, T.; Hibbs, D.E.; et al. Design, synthesis and evaluation of halogenated furanone derivatives as quorum sensing inhibitors in Pseudomonas aeruginosa. Eur. J. Pharm. Sci. Off. J. Eur. Fed. Pharm. Sci. 2019, 140, 105058. [Google Scholar] [CrossRef]
- Mao, S.; Li, Q.; Yang, Z.; Li, Y.; Ye, X.; Wang, H. Design, synthesis, and biological evaluation of benzoheterocyclic sulfoxide derivatives as quorum sensing inhibitors in Pseudomonas aeruginosa. J. Enzym. Inhib. Med. Chem. 2023, 38, 2175820. [Google Scholar] [CrossRef]
- Sabir, S.; Das, T.; Kuppusamy, R.; Yu, T.T.; Willcox, M.D.; Black, D.S.; Kumar, N. Novel quinazolinone disulfide analogues as pqs quorum sensing inhibitors against Pseudomonas aeruginosa. Bioorg. Chem. 2023, 130, 106226. [Google Scholar] [CrossRef]
- Liu, H.; Gong, Q.; Luo, C.; Liang, Y.; Kong, X.; Wu, C.; Feng, P.; Wang, Q.; Zhang, H.; Wireko, M.A. Synthesis and Biological Evaluation of Novel L-Homoserine Lactone Analogs as Quorum Sensing Inhibitors of Pseudomonas aeruginosa. Chem. Pharm. Bull. 2019, 67, 1088–1098. [Google Scholar] [CrossRef]
- LaSarre, B.; Federle, M.J. Exploiting quorum sensing to confuse bacterial pathogens. Microbiol. Mol. Biol. Rev. MMBR 2013, 77, 73–111. [Google Scholar] [CrossRef] [PubMed]
- Modrzyński, J.J.; Christensen, J.H.; Brandt, K.K. Evaluation of dimethyl sulfoxide (DMSO) as a co-solvent for toxicity testing of hydrophobic organic compounds. Ecotoxicology 2019, 28, 1136–1141. [Google Scholar] [CrossRef] [PubMed]
- Welsh, M.A.; Eibergen, N.R.; Moore, J.D.; Blackwell, H.E. Small molecule disruption of quorum sensing cross-regulation in pseudomonas aeruginosa causes major and unexpected alterations to virulence phenotypes. J. Am. Chem. Soc. 2015, 137, 1510–1519. [Google Scholar] [CrossRef] [PubMed]
- Moradali, M.F.; Ghods, S.; Rehm, B.H. Pseudomonas aeruginosa Lifestyle: A Paradigm for Adaptation, Survival, and Persistence. Front. Cell. Infect. Microbiol. 2017, 7, 39. [Google Scholar] [CrossRef]
- Colvin, K.M.; Irie, Y.; Tart, C.S.; Urbano, R.; Whitney, J.C.; Ryder, C.; Howell, P.L.; Wozniak, D.J.; Parsek, M.R. The Pel and Psl polysaccharides provide Pseudomonas aeruginosa structural redundancy within the biofilm matrix. Environ. Microbiol. 2012, 14, 1913–1928. [Google Scholar] [CrossRef]
- Gheorghita, A.A.; Wozniak, D.J.; Parsek, M.R.; Howell, P.L. Pseudomonas aeruginosa biofilm exopolysaccharides: Assembly, function, and degradation. FEMS Microbiol. Rev. 2023, 47, fuad060. [Google Scholar] [CrossRef]
- Guibaud, G.; Comte, S.; Bordas, F.; Dupuy, S.; Baudu, M. Comparison of the complexation potential of extracellular polymeric substances (EPS), extracted from activated sludges and produced by pure bacteria strains, for cadmium, lead and nickel. Chemosphere 2005, 59, 629–638. [Google Scholar] [CrossRef]
- Guibaud, G.; Tixier, N.; Bouju, A.; Baudu, M. Relation between extracellular polymers’ composition and its ability to complex Cd, Cu and Pb. Chemosphere 2003, 52, 1701–1710. [Google Scholar] [CrossRef]
- Pejčić, M.; Stojanović-Radić, Z.; Genčić, M.; Dimitrijević, M.; Radulović, N. Anti-virulence potential of basil and sage essential oils: Inhibition of biofilm formation, motility and pyocyanin production of Pseudomonas aeruginosa isolates. Food Chem. Toxicol. Int. J. Publ. Br. Ind. Biol. Res. Assoc. 2020, 141, 111431. [Google Scholar] [CrossRef]
- O’Toole, G.A.; Kolter, R. Flagellar and twitching motility are necessary for Pseudomonas aeruginosa biofilm development. Mol. Microbiol. 1998, 30, 295–304. [Google Scholar] [CrossRef]
- Sánchez-Diener, I.; Zamorano, L.; López-Causapé, C.; Cabot, G.; Mulet, X.; Peña, C.; Del Campo, R.; Cantón, R.; Doménech-Sánchez, A.; Martínez-Martínez, L.; et al. Interplay among Resistance Profiles, High-Risk Clones, and Virulence in the Caenorhabditis elegans Pseudomonas aeruginosa Infection Model. Antimicrob. Agents Chemother. 2017, 61, e01586-17. [Google Scholar] [CrossRef] [PubMed]
- Kirienko, N.V.; Kirienko, D.R.; Larkins-Ford, J.; Wählby, C.; Ruvkun, G.; Ausubel, F.M. Pseudomonas aeruginosa disrupts Caenorhabditis elegans iron homeostasis, causing a hypoxic response and death. Cell Host Microbe 2013, 13, 406–416. [Google Scholar] [CrossRef] [PubMed]
- Robinson, L.A.; Collins, A.C.Z.; Murphy, R.A.; Davies, J.C.; Allsopp, L.P. Diversity and prevalence of type VI secretion system effectors in clinical Pseudomonas aeruginosa isolates. Front. Microbiol. 2022, 13, 1042505. [Google Scholar] [CrossRef] [PubMed]
- Cai, H.; Yu, J.; Qiao, Y.; Ma, Y.; Zheng, J.; Lin, M.; Yan, Q.; Huang, L. Effect of the Type VI Secretion System Secreted Protein Hcp on the Virulence of Aeromonas salmonicida. Microorganisms 2022, 10, 2307. [Google Scholar] [CrossRef]
- Sha, J.; Rosenzweig, J.A.; Kozlova, E.V.; Wang, S.; Erova, T.E.; Kirtley, M.L.; van Lier, C.J.; Chopra, A.K. Evaluation of the roles played by Hcp and VgrG type 6 secretion system effectors in Aeromonas hydrophila SSU pathogenesis. Microbiology 2013, 159, 1120–1135. [Google Scholar] [CrossRef]
- Hachani, A.; Wood, T.E.; Filloux, A. Type VI secretion and anti-host effectors. Curr. Opin. Microbiol. 2016, 29, 81–93. [Google Scholar] [CrossRef]
- Chen, L.; Zou, Y.; Kronfl, A.A.; Wu, Y. Type VI secretion system of Pseudomonas aeruginosa is associated with biofilm formation but not environmental adaptation. MicrobiologyOpen 2020, 9, e991. [Google Scholar] [CrossRef]
- Pachori, P.; Gothalwal, R.; Gandhi, P. Emergence of antibiotic resistance Pseudomonas aeruginosa in intensive care unit; a critical review. Genes Dis. 2019, 6, 109–119. [Google Scholar] [CrossRef]
- Ishida, T.; Ikeda, T.; Takiguchi, N.; Kuroda, A.; Ohtake, H.; Kato, J. Inhibition of quorum sensing in Pseudomonas aeruginosa by N-acyl cyclopentylamides. Appl. Environ. Microbiol. 2007, 73, 3183–3188. [Google Scholar] [CrossRef]
- Pang, Z.; Raudonis, R.; Glick, B.R.; Lin, T.J.; Cheng, Z. Antibiotic resistance in Pseudomonas aeruginosa: Mechanisms and alternative therapeutic strategies. Biotechnol. Adv. 2019, 37, 177–192. [Google Scholar] [CrossRef]
- Verdial, C.; Serrano, I.; Tavares, L.; Gil, S.; Oliveira, M. Mechanisms of Antibiotic and Biocide Resistance That Contribute to Pseudomonas aeruginosa Persistence in the Hospital Environment. Biomedicines 2023, 11, 1221. [Google Scholar] [CrossRef] [PubMed]
- Cherny, K.E.; Sauer, K. Pseudomonas aeruginosa Requires the DNA-Specific Endonuclease EndA to Degrade Extracellular Genomic DNA To Disperse from the Biofilm. J. Bacteriol. 2019, 201, e00059-19. [Google Scholar] [CrossRef] [PubMed]
- Sampedro, I.; Parales, R.E.; Krell, T.; Hill, J.E. Pseudomonas chemotaxis. FEMS Microbiol. Rev. 2015, 39, 17–46. [Google Scholar] [CrossRef] [PubMed]
- Mattick, J.S. Type IV pili and twitching motility. Annu. Rev. Microbiol. 2002, 56, 289–314. [Google Scholar] [CrossRef]
- Ozer, E.; Yaniv, K.; Chetrit, E.; Boyarski, A.; Meijler, M.M.; Berkovich, R.; Kushmaro, A.; Alfonta, L. An inside look at a biofilm: Pseudomonas aeruginosa flagella biotracking. Sci. Adv. 2021, 7, eabg8581. [Google Scholar] [CrossRef]
- Guo, S.; Wang, Y.; Dai, B.; Wang, W.; Hu, H.; Huang, X.; Zhang, X. PhzA, the shunt switch of phenazine-1,6-dicarboxylic acid biosynthesis in Pseudomonas chlororaphis HT66. Appl. Microbiol. Biotechnol. 2017, 101, 7165–7175. [Google Scholar] [CrossRef]
- Zani, A.C.B.; Almeida, É.J.R.; Furlan, J.P.R.; Pedrino, M.; Guazzaroni, M.E.; Stehling, E.G.; Andrade, A.R.; Reginatto, V. Electrobiochemical skills of Pseudomonas aeruginosa species that produce pyocyanin or pyoverdine for glycerol oxidation in a microbial fuel cell. Chemosphere 2023, 335, 139073. [Google Scholar] [CrossRef]
- Wang, T.; Qi, Y.; Wang, Z.; Zhao, J.; Ji, L.; Li, J.; Cai, Z.; Yang, L.; Wu, M.; Liang, H. Coordinated regulation of anthranilate metabolism and bacterial virulence by the GntR family regulator MpaR in Pseudomonas aeruginosa. Mol. Microbiol. 2020, 114, 857–869. [Google Scholar] [CrossRef]
- Lim, T.; Ham, S.Y.; Nam, S.; Kim, M.; Lee, K.Y.; Park, H.D.; Byun, Y. Recent Advance in Small Molecules Targeting RhlR of Pseudomonas aeruginosa. Antibiotics 2022, 11, 274. [Google Scholar] [CrossRef]
- Sarkar, S. Release mechanisms and molecular interactions of Pseudomonas aeruginosa extracellular DNA. Appl. Microbiol. Biotechnol. 2020, 104, 6549–6564. [Google Scholar] [CrossRef]
- He, Z.; Guan, M.M.; Xiong, L.T.; Li, X.; Zeng, Y.; Deng, X.; Herron, A.N.; Cui, Z.N. Discovery of novel amide derivatives as potent quorum sensing inhibitors of Pseudomonas aeruginosa. Eur. J. Med. Chem. 2024, 271, 116410. [Google Scholar] [CrossRef] [PubMed]
- Moore, J.D.; Rossi, F.M.; Welsh, M.A.; Nyffeler, K.E.; Blackwell, H.E. A Comparative Analysis of Synthetic Quorum Sensing Modulators in Pseudomonas aeruginosa: New Insights into Mechanism, Active Efflux Susceptibility, Phenotypic Response, and Next-Generation Ligand Design. J. Am. Chem. Soc. 2015, 137, 14626–14639. [Google Scholar] [CrossRef] [PubMed]
- Jia, T.; Liu, D.; Bi, X.; Li, M.; Cai, Z.; Fu, J.; Liu, Z.; Wu, P.; Ke, X.; Jia, A.; et al. The AhR ligand phthiocol and vitamin K analogs as Pseudomonas aeruginosa quorum sensing inhibitors. Front. Microbiol. 2022, 13, 896687. [Google Scholar] [CrossRef] [PubMed]
- Ye, Z.; Ye, L.; Li, D.; Lin, S.; Deng, W.; Zhang, L.; Liang, J.; Li, J.; Wei, Q.; Wang, K. Effects of daphnetin on biofilm formation and motility of Pseudomonas aeruginosa. Front. Cell. Infect. Microbiol. 2022, 12, 1033540. [Google Scholar] [CrossRef]
- Hadiseh, M.; Tabarek Abdulrazaq, A.; Somayeh Ataei-e, j.; Tooba, S.; Ali, S. Synergic Antibiofilm Effect of Thymol and Zinc Oxide Nanoparticles Conjugated with Thiosemicarbazone on Pathogenic Pseudomonas aeruginosa Strains. Arab. J. Sci. Eng. 2024, 49, 9089–9097. [Google Scholar] [CrossRef]
- Qu, L.; She, P.; Wang, Y.; Liu, F.; Zhang, D.; Chen, L.; Luo, Z.; Xu, H.; Qi, Y.; Wu, Y. Effects of norspermidine on Pseudomonas aeruginosa biofilm formation and eradication. MicrobiologyOpen 2016, 5, 402–412. [Google Scholar] [CrossRef]
- Brandão, I.S.L.; Oliveira-Moraes, H.; Souza Motta, C.M.; Oliveira, N.T.; Magalhães, O.M.C. Elastin increases biofilm and extracellular matrix production of Aspergillus fumigatus. Braz. J. Microbiol. 2018, 49, 675–682. [Google Scholar] [CrossRef]
- Tang, D.; Lin, Y.; Yao, H.; Liu, Y.; Xi, Y.; Li, M.; Mao, A. Effect of L-HSL on biofilm and motility of Pseudomonas aeruginosa and its mechanism. Appl. Microbiol. Biotechnol. 2024, 108, 418. [Google Scholar] [CrossRef]
- Shen, L.; Cheng, J.; Wang, J.; Cui, L.; Zhang, Y.; Liao, W.; Liu, Z.; Zhou, H.; Wu, X.; Li, J.; et al. Comparison of extraction methods for extracellular polymeric substances (EPS) and dynamic characterization of EPS from sessile microorganisms during pyrite bioleaching. J. Environ. Chem. Eng. 2022, 10, 107922. [Google Scholar] [CrossRef]
- Zhou, Y.; Nguyen, B.T.; Lai, Y.S.; Zhou, C.; Xia, S.; Rittmann, B.E. Using flow cytometry to evaluate thermal extraction of EPS from Synechocystis sp. PCC 6803. Algal Res. 2016, 20, 276–281. [Google Scholar] [CrossRef]
- Rasamiravaka, T.; Vandeputte, O.M.; Pottier, L.; Huet, J.; Rabemanantsoa, C.; Kiendrebeogo, M.; Andriantsimahavandy, A.; Rasamindrakotroka, A.; Stévigny, C.; Duez, P.; et al. Pseudomonas aeruginosa Biofilm Formation and Persistence, along with the Production of Quorum Sensing-Dependent Virulence Factors, Are Disrupted by a Triterpenoid Coumarate Ester Isolated from Dalbergia trichocarpa, a Tropical Legume. PLoS ONE 2015, 10, e0132791. [Google Scholar] [CrossRef] [PubMed]
- Rasamiravaka, T.; Ngezahayo, J.; Pottier, L.; Ribeiro, S.O.; Souard, F.; Hari, L.; Stévigny, C.; Jaziri, M.E.; Duez, P. Terpenoids from Platostoma rotundifolium (Briq.) A. J. Paton Alter the Expression of Quorum Sensing-Related Virulence Factors and the Formation of Biofilm in Pseudomonas aeruginosa PAO1. Int. J. Mol. Sci. 2017, 18, 1270. [Google Scholar] [CrossRef]
- Lv, J.; Zhao, F.; Feng, J.; Liu, Q.; Nan, F.; Xie, S. Extraction of extracellular polymeric substances (EPS) from a newly isolated self-flocculating microalga Neocystis mucosa SX with different methods. Algal Res. 2019, 40, 101479. [Google Scholar] [CrossRef]
- Lewis, K.A.; Baker, A.E.; Chen, A.I.; Harty, C.E.; Kuchma, S.L.; O’Toole, G.A.; Hogan, D.A. Ethanol Decreases Pseudomonas aeruginosa Flagellar Motility through the Regulation of Flagellar Stators. J. Bacteriol. 2019, 201, e00285-19. [Google Scholar] [CrossRef] [PubMed]
- Cai, Y.M.; Hutchin, A.; Craddock, J.; Walsh, M.A.; Webb, J.S.; Tews, I. Differential impact on motility and biofilm dispersal of closely related phosphodiesterases in Pseudomonas aeruginosa. Sci. Rep. 2020, 10, 6232. [Google Scholar] [CrossRef]
- Zhang, L.; Wang, Y.; Cao, C.; Zhu, Y.; Huang, W.; Yang, Y.; Qiu, H.; Liu, S.; Wang, D. Beneficial effect of Xuebijing against Pseudomonas aeruginosa infection in Caenorhabditis elegans. Front. Pharmacol. 2022, 13, 949608. [Google Scholar] [CrossRef]
- Ganesh, P.S.; Rai, R.V. Inhibition of quorum-sensing-controlled virulence factors of Pseudomonas aeruginosa by Murraya koenigii essential oil: A study in a Caenorhabditis elegans infectious model. J. Med. Microbiol. 2016, 65, 1528–1535. [Google Scholar] [CrossRef]










| System Category | Chemical Structure | Signal Molecule Name |
|---|---|---|
| Las | ![]() | N-3-oxo-dodecanoyl-L-hydroserine lactone (3-O-C12-HSL) |
| Rhl | ![]() | N-butyryl-L-hydroserine lactone (C4-HSL) |
| PQS | ![]() | 2-heptanyl-3-hydroxy-4-quinolone (PQS) |
| IQS | ![]() | 2-(2-hydroxyphenyl)-thiazol-4-aldehyde (IQS) |
| Description | Gene Name | Log2FC | Function Description |
|---|---|---|---|
| Quorum sensing | BGV84_RS03095 | −1.143050622 | ABC transporter permease |
| BGV84_RS03090 | −1.078897352 | ABC transporter substrate-binding protein | |
| BGV84_RS25465 | −0.617002839 | branched-chain amino acid ABC transporter substrate-binding protein | |
| BGV84_RS19945 | −0.774877297 | branched-chain amino acid ABC transporter substrate-binding protein | |
| pmrB | −0.758269466 | two-component system sensor histidine kinase PmrB | |
| livG | −0.651935974 | high-affinity branched-chain amino acid ABC transporter ATP-binding protein LivG | |
| BGV84_RS10805 | −1.214829414 | 3-deoxy-7-phosphoheptulonate synthase class II | |
| phzA | −1.214829414 | phenazine biosynthesis protein PhzA | |
| fadD1 | 0.952214648 | long-chain-fatty-acid–CoA ligase FadD1 | |
| BGV84_RS03100 | −0.742557348 | ABC transporter permease | |
| crp | −0.642262549 | cAMP-activated global transcriptional regulator CRP | |
| BGV84_RS17185 | −0.713945732 | AMP-binding protein | |
| potA | −0.190985405 | polyamine ABC transporter ATP-binding protein | |
| Flagellar assembly | fleP | −0.604913812 | pili length/flagellar attachment protein FleP |
| BGV84_RS01600 | −0.652319441 | cystine ABC transporter substrate-binding protein | |
| BGV84_RS23030 | −0.697947637 | RNA polymerase factor sigma-54 | |
| Biofilm formation | BGV84_RS17725 | −0.61142072 | Hcp family type VI secretion system effector |
| BGV84_RS13310 | −0.761199559 | Hcp family type VI secretion system effector | |
| tssC | −0.734929743 | Hcp family type VI secretion system effector | |
| crp | −0.642262549 | cAMP-activated global transcriptional regulator CRP |
Disclaimer/Publisher’s Note: The statements, opinions and data contained in all publications are solely those of the individual author(s) and contributor(s) and not of MDPI and/or the editor(s). MDPI and/or the editor(s) disclaim responsibility for any injury to people or property resulting from any ideas, methods, instructions or products referred to in the content. |
© 2024 by the authors. Licensee MDPI, Basel, Switzerland. This article is an open access article distributed under the terms and conditions of the Creative Commons Attribution (CC BY) license (https://creativecommons.org/licenses/by/4.0/).
Share and Cite
Tang, D.; Liu, Y.; Yao, H.; Lin, Y.; Xi, Y.; Li, M.; Mao, A. Transcriptome Analysis Reveals the Mechanism of Y0-C10-HSL on Biofilm Formation and Motility of Pseudomonas aeruginosa. Pharmaceuticals 2024, 17, 1719. https://doi.org/10.3390/ph17121719
Tang D, Liu Y, Yao H, Lin Y, Xi Y, Li M, Mao A. Transcriptome Analysis Reveals the Mechanism of Y0-C10-HSL on Biofilm Formation and Motility of Pseudomonas aeruginosa. Pharmaceuticals. 2024; 17(12):1719. https://doi.org/10.3390/ph17121719
Chicago/Turabian StyleTang, Deping, Yali Liu, Huihui Yao, Yanyan Lin, Yanpeng Xi, Mengjiao Li, and Aihong Mao. 2024. "Transcriptome Analysis Reveals the Mechanism of Y0-C10-HSL on Biofilm Formation and Motility of Pseudomonas aeruginosa" Pharmaceuticals 17, no. 12: 1719. https://doi.org/10.3390/ph17121719
APA StyleTang, D., Liu, Y., Yao, H., Lin, Y., Xi, Y., Li, M., & Mao, A. (2024). Transcriptome Analysis Reveals the Mechanism of Y0-C10-HSL on Biofilm Formation and Motility of Pseudomonas aeruginosa. Pharmaceuticals, 17(12), 1719. https://doi.org/10.3390/ph17121719





