Novel Dual Acetyl- and Butyrylcholinesterase Inhibitors Based on the Pyridyl–Pyridazine Moiety for the Potential Treatment of Alzheimer’s Disease
Abstract
1. Introduction
2. Results and Discussion
2.1. Chemistry
2.2. Biological Investigations
AChE and BuChE Inhibitory Activities
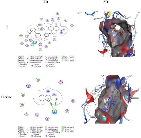
2.3. Docking Studies
Docking Study of Molecules
2.4. Molecular Dynamics of AChE and BuChE
2.5. In Silico Physicochemical, Pharmacokinetic, and Drug-Likeness Data of 5, 8, and 9 Compared to Donepezil
2.6. In Silico Physicochemical Properites of 5, 8, and 9 Compared to Donepezil
2.7. Modeling Drug Action Using Pharmacophores
2.8. Development of Pharmacophores
2.9. Structure–Activity Relationship (SAR)
3. Experimental Section
3.1. Synthetic Procedures
3.1.1. Materials and Methods
3.1.2. General Synthetic Procedure
Synthesis of Acetylated Sugars
Synthesis of Pyranosyl Bromide [69]
Azidation of Aceto-Bromo Sugars
Azidation of Alkyl Halides
Pyridazinone Synthesis
Thionation of Pyridazinone
Propagylation of Pyridazinethione
General Procedure for the Synthesis of Triazole-Linked Pyridazinethione Hybrids
Deacetylation of Synthesized Glycoconjugates Hybrids
3.1.3. Spectral Studies
3-(Prop-2-yn-1-ylthio)-6-(pyridin-2-yl)pyridazine (1)
(2R,3R,4S,5R,6R)-2-(Acetoxymethyl)-6-(4-(((6-(pyridin-2-yl)pyridazin-3-yl)thio)methyl)-1H-1,2,3-triazol-1-yl)tetrahydro-2H-pyran-3,4,5-triyltriacetate (3)
(2R,3S,4S,5R,6R)-2-(Acetoxymethyl)-6-(4-(((6-(pyridin-2-yl)pyridazin-3-yl)thio)methyl)-1H-1,2,3-triazol-1-yl)tetrahydro-2H-pyran-3,4,5-triyl triacetate (4)
(2S,3R,4S,5R)-2-(4-(((6-Phenylpyridazin-3-yl)thio)methyl)-1H-1,2,3-triazol-1-yl)tetrahydro-2H-pyran-3,4,5-triyl triacetate (5)
(2R,3R,4R,5R)-2-(Acetoxymethyl)-5-(4-(((6-(pyridin-2-yl)pyridazin-3-yl)thio)methyl)-1H-1,2,3-triazol-1-yl)tetrahydrofuran-3,4-diyl diacetate (6)
(2R,3S,4S,5R,6R)-2-(Hydroxymethyl)-6-(4-(((6-(pyridin-2-yl)pyridazin-3-yl)thio)methyl)-1H-1,2,3-triazol-1-yl)tetrahydro-2H-pyran-3,4,5-triol (7)
(2R,3S,4R,5R)-2-(Hydroxymethyl)-5-(4-(((6-(pyridin-2-yl)pyridazin-3-yl)thio)methyl)-1H-1,2,3-triazol-1-yl)tetrahydrofuran-3,4-diol (8)
2-(2-(4-(((6-Pyridin-2-yl)pyridazin-3-yl)thio)methyl)-1H-1,2,3-triazol-1-yl)ethoxy)ethan-1-ol (9)
2-(4-(((6-(Pyridin-2-yl)pyridazin-3-yl)thio)methyl)-1H-1,2,3-triazol-1-yl)ethan-1-ol (10)
2-(4-(((6-(Pyridin-2-yl)pyridazin-3-yl)thio)methyl)-1H-1,2,3-triazol-1-yl)ethan-1-amine (11)
3.2. Biology
In Vitro Cholinesterases Inhibition and Selectivity Assay
3.3. Molecular Docking of Compound 5 against Acetylcholinesterase and Butyrylcholinesterase
3.4. In Silico Pharmacokinetics and Toxicity Profile Prediction
3.5. Molecular Dynamics Simulation
4. Conclusions
Supplementary Materials
Author Contributions
Funding
Institutional Review Board Statement
Informed Consent Statement
Data Availability Statement
Acknowledgments
Conflicts of Interest
References
- Zempel, H.; Mandelkow, E. Lost after translation: Missorting of Tau protein and consequences for Alzheimer disease. Trends Neurosci. 2014, 37, 721–732. [Google Scholar] [CrossRef] [PubMed]
- Murphy, M.P.; LeVine, H., III. Alzheimer’s Disease and the β-Amyloid Peptide. J. Alzheimer’s Dis. 2010, 19, 311–323. [Google Scholar] [CrossRef] [PubMed]
- Chen, Z.; Zhong, C. Oxidative stress in Alzheimer’s disease. Neurosci. Bull. 2014, 30, 271–281. [Google Scholar] [CrossRef]
- Hensley, K. Neuroinflammation in Alzheimer’s Disease: Mechanisms, Pathologic Consequences, and Potential for Therapeutic Manipulation. J. Alzheimer’s Dis. 2010, 21, 1–14. [Google Scholar] [CrossRef]
- Francotte, P.; Graindorge, E.; Boverie, S.; Tullio, P.D.; Pirotte, B. New Trends in the Design of Drugs against Alzheimer’s Disease. Curr. Med. Chem. 2004, 11, 1757–1778. [Google Scholar] [CrossRef] [PubMed]
- Corrada, M.M.; Brookmeyer, R.; Berlau, D.; Hill, A.P.; Kawas, C.H. Prevalence of dementia after age 90: Results from the 90+ study. Neurology 2008, 71, 337–343. [Google Scholar] [CrossRef]
- EStrauss, V.; Viitanen, M.; Ronchi, D.D.; Winblad, B.; Fratiglioni, L. Aging and the occurrence of dementia: Findings from a population-based cohort with a large sample of nonagenarians. Arch. Neurol. 1999, 56, 587–592. [Google Scholar] [CrossRef]
- Lam, B.; Masellis, M.; Freedman, M.; Stuss, D.T.; Black, S.E. Clinical, imaging, and pathological heterogeneity of the Alzheimer’s disease syndrome. Alzheimer’s Res. Ther. 2013, 5, 1–14. [Google Scholar] [CrossRef]
- Joseph, L.; Wolfson, D.B.; Belisle, P.; Brooks, J.O.; Mortimer, J.A.; Tinklenberg, J.R.; Yesavage, J.A. Taking account of between-patient variability when modeling decline in Alzheimer’s disease. Am. J. Epidemiol. 1999, 149, 963–973. [Google Scholar] [CrossRef]
- Dong, A.; Toledo, J.B.; Honnorat, N.; Doshi, J.; Varol, E.; Sotiras, A.; Wolk, D.; Trojanowski, J.Q.; Davatzikos, C. Heterogeneity of neuroanatomical patterns in prodromal Alzheimer’s disease: Links to cognition, progression and biomarkers. Brain 2016, 140, 735–747. [Google Scholar] [CrossRef]
- Report, A.A. Alzheimer’s disease facts and fgures. Alzheimer’s Dement. 2020, 16, 391–460. [Google Scholar]
- Patel, D.V.; Patel, N.R.; Kanhed, A.M.; Teli, D.M.; Patel, K.B.; Gandhi, P.M.; Patel, S.P.; Chaudhary, B.N.; Shah, D.B.; Prajapati, N.K.; et al. Further studies on triazinoindoles as potential novel multitarget-directed anti-Alzheimer’s agents. ACS Chem. Neurosci. 2020, 11, 3557–3574. [Google Scholar] [CrossRef]
- Reddy, E.K.; Remya, C.; Mantosh, K.; Sajith, A.M.; Omkumar, R.V.; Sadasivan, C.; Anwar, S. Novel Tacrine Derivatives Exhibiting Improved Acetylcholinesterase Inhibition: Design, Synthesis and Biological Evaluation. Eur. J. Med. Chem. 2017, 139, 367–377. [Google Scholar] [CrossRef] [PubMed]
- Li, G.; Hong, G.; Li, X.; Zhang, Y.; Xu, Z.; Mao, L.; Feng, X.; Liu, T. Synthesis and Activity towards Alzheimer’s Disease In Vitro: Tacrine, Phenolic Acid and Ligustrazine Hybrids. Eur. J. Med. Chem. 2018, 148, 238–254. [Google Scholar] [CrossRef] [PubMed]
- Marucci, G.; Buccioni, M.; Ben, D.D.; Lambertucci, C.; Volpini, R.; Amenta, F. Efficacy of Acetylcholinesterase Inhibitors in Alzheimer’s Disease. Neuropharmacology 2021, 190, 108352. [Google Scholar] [CrossRef] [PubMed]
- Chen, R.; Chan, P.T.; Chu, H.; Lin, Y.C.; Chang, P.C.; Chen, C.Y.; Chou, K.R. Treatment Effects between Monotherapy of Donepezil versus Combination with Memantine for Alzheimer Disease: A Meta-Analysis. PLoS ONE 2017, 12, e0183586. [Google Scholar] [CrossRef]
- Hopkins, A.L. Network Pharmacology: The Next Paradigm in Drug Discovery. Nat. Chem. Biol. 2008, 4, 682–690. [Google Scholar] [CrossRef]
- Zhao, X.; Hu, Q.; Wang, X.; Li, C.; Chen, X.; Zhao, D.; Qiu, Y.; Xu, H.; Wang, J.; Ren, L.; et al. Dual-target inhibitors based on acetylcholinesterase: Novel agents for Alzheimer’s disease. Eur. J. Med. Chem. 2024, 279, 116810. [Google Scholar] [CrossRef]
- Meanwell, N.A. The pyridazine heterocycle in molecular recognition and drug discovery. Med. Chem. Res. 2023, 32, 1853–1921. [Google Scholar] [CrossRef]
- Asif, M. Various chemical and biological activities of pyridazinone derivatives. Cent. Eur. J. Exp. Biol. 2017, 5, 1–19. [Google Scholar]
- Asif, M. A brief review on triazin-pyridazinones: Synthesis and biological activities. Mong. J. Chem. 2016, 17, 28–33. [Google Scholar] [CrossRef][Green Version]
- Allam, H.A.; Kamel, A.A.; El-Daly, M.; George, R.F. Synthesis and vasodilator activity of some pyridazin-3(2H)-one based compounds. Future Med. Chem. 2020, 12, 37–50. [Google Scholar] [CrossRef] [PubMed]
- Dundar, Y.; Kuyrukcu, O.; Eren, G.; Senol Deniz, F.S.; Onkol, T.; Orhan, I.E. Novel pyridazinone derivatives as butyrylcholinesterase inhibitors. Bioorg. Chem. 2019, 92, 103304. [Google Scholar] [CrossRef] [PubMed]
- El Rayes, S.M.; Ali, I.A.I.; Fathalla, W. Convenient synthesis of some novel pyridazinone-bearing triazole moieties. J. Heterocycl. Chem. 2019, 56, 51–59. [Google Scholar] [CrossRef]
- Singh, J.; Sharma, D.; Bansal, R. Synthesis and biological evaluation of 2-substituted-6-(morpholinyl/piperidinyl) pyridazin-3(2H)-ones as potent and safer anti-inflammatory and analgesic agents. J. Heterocycl. Chem. 2017, 54, 2935–2945. [Google Scholar] [CrossRef]
- Sotelo, E.; Fraiz, N.; Yáñez, M.; Terrades, V.; Laguna, R.; Cano, E.; Raviña, E. Pyridazines. Part XXIX: Synthesis and platelet aggregation inhibition activity of 5-substituted-6-phenyl-3(2H)-pyridazinones. Novel aspects of their biological actions. Bioorg. Med. Chem. 2002, 10, 2873–2882. [Google Scholar] [CrossRef]
- Akhtar, W.; Shaquiquzzaman, M.; Akhter, M.; Verma, G.; Khan, M.F.; Alam, M.M. The therapeutic journey of pyridazinone. Eur. J. Med. Chem. 2016, 123, 256–281. [Google Scholar] [CrossRef]
- Dubey, S.; Bhosle, P.A. Pyridazinone: An important element of pharmacophore possessing broad spectrum of activity. Med. Chem. Res. 2015, 24, 3579–3598. [Google Scholar] [CrossRef]
- Akhtar, W.; Verma, G.; Khan, M.F.; Shaquiquzzaman, M.; Rana, A.; Anwer, T.; Akhter, M.; Alam, M.M. Synthesis of hybrids of dihydropyrimidine and pyridazinone as potential antibreast cancer agents. Mini Rev. Med. Chem. 2018, 18, 369–379. [Google Scholar] [CrossRef]
- Contreras, J.-M.; Rival, M.Y.; Chayer, S.; Bourguignon, J.-J.; Camille Wermuth, G. Aminopyridazines as Acetylcholinesterase Inhibitors. J. Med. Chem. 1999, 42, 730–741. [Google Scholar] [CrossRef]
- Sato, M. Effects of emorfazone on the nociceptive response induced by bradykinin in rats and dogs. Arch. Int. Pharmacodyn. Ther. 1982, 257, 200–212. [Google Scholar] [PubMed]
- Kips, J.C.; Joos, G.F.; Peleman, R.A.; Pauwels, R.A. The effect of zardaverine, an inhibitor of phosphodiesterase isoenzymes III and IV, on endotoxin-induced airway changes in rats. Clin. Exp. Allergy 1993, 23, 518–523. [Google Scholar] [CrossRef] [PubMed]
- Goldberg, A.D.; Nicklas, J.; Goldstein, S. Effectiveness of imazodan for treatment of chronic congestive heart failure. Am. J. Cardiol. 1991, 68, 631. [Google Scholar] [CrossRef] [PubMed]
- Kilic, B.; Gulcan, O.H.; Aksakal, F.; Ercetin, T.; Oruklu, N.; Bagriacik, E.U.; Deniz Dogruer, S. Design and synthesis of some new carboxamide and propanamide derivatives bearing phenylpyridazine as a core ring and the investigation of their inhibitory potential on in-vitro acetylcholinesterase and butyrylcholinesterase. Bioorg. Chem. 2018, 79, 235–249. [Google Scholar] [CrossRef] [PubMed]
- Zhou, Y.; Wang, S.; Zhang, Y. Catalytic reaction mechanism of acetylcholinesterase determined by born-oppenheimer AB initio QM/MM molecular dynamics simulations. J. Phys. Chem. B 2010, 114, 8817–8825. [Google Scholar] [CrossRef]
- Özçelika, A.B.; Özdemirb, Z.; Saric, S.; Utkud, S.; Uysala, M. A new series of pyridazinone derivatives as cholinesterases inhibitors: Synthesis, in vitro activity and molecular modeling studies. Pharmacol. Rep. 2019, 71, 1253–1263. [Google Scholar] [CrossRef]
- Xing, W.; Fu, Y.; Shi, Z.; Lu, D.; Zhang, H.; Hu, Y. Discovery of novel 2,6-disubstituted pyridazinone derivatives as acetylcholinesterase inhibitors. Eur. J. Med. Chem. 2013, 63, 95–103. [Google Scholar] [CrossRef]
- Prousky, J.E. Treating dementia with vitamin B3 and NADH. J. Orthomol. Med. 2011, 26, 163. [Google Scholar]
- Major, R.H. Classic Description of Disease, 3rd ed.; Charles C. Thomas Publisher: Springfield, IL, USA, 1978; pp. 607–612. [Google Scholar]
- Altaf, A.A.; Shahzad, A.; Gul, Z.; Rasool, N.; Badshah, A.; Lal, B.; Khan, E. A review on the medicinal importance of pyridine derivatives. J. Chem. 2015, 1, 1–11. [Google Scholar] [CrossRef]
- Lin, S.X.; Curtis, M.A.; Sperry, J. Pyridine alkaloids with activity in the central nervous system. Bioorg. Med. Chem. 2020, 28, 115820. [Google Scholar] [CrossRef]
- Kapková, P.; Alptüzün, V.; Frey, P.; Erciyas, E.; Holzgrabe, U. Search for dual-function inhibitors for Alzheimer’s disease: Synthesis and biological activity of acetylcholinesterase inhibitors of pyridinium-type and their Aβ fibril formation inhibition capacity. Bioorg. Med. Chem. 2006, 14, 472–478. [Google Scholar] [CrossRef] [PubMed]
- Vafadarnejad, F.; Mahdavi, M.; Karimpour-Razkenari, E.; Edraki, N.; Sameem, B.; Khanavi, M.; Saeedi, M.; Akbarzadeh, T. Design and synthesis of novel coumarin-pyridinium hybrids: In vitro cholinesterase inhibitory activity. Bioorg. Chem. 2018, 77, 311–319. [Google Scholar] [CrossRef] [PubMed]
- Mollazadeh, M.; Mohammadi-Khanaposhtani, M.; Zonouzi, A.; Nadri, H.; Najafi, Z.; Larijani, B.; Mahdavi, M. New benzyl pyridinium derivatives bearing 2,4-dioxochroman moiety as potent agents for treatment of Alzheimer’s disease: Design, synthesis, biological evaluation, and docking study. Bioorg. Chem. 2019, 87, 506–515. [Google Scholar] [CrossRef] [PubMed]
- Xing, X.; Chang, L.-C.; Kong, Q.; Colton, C.K.; Lai, L.; Glicksman, M.A.; Lin, C.-L.G.; Cuny, G.D. Structure-activity relationship study of pyridazine derivatives as glutamate transporter EAAT2 activators. Bioorg. Med. Chem. Lett. 2011, 21, 5774–5777. [Google Scholar] [CrossRef]
- Gulati, H.K.; Choudhary, S.; Kumar, N.; Ahmed, A.; Bhagat, K.; Singh, J.V.; Singh, A.; Kumar, A.; Bedi, P.M.S.; Singh, H.; et al. Synthesis, biological investigations and molecular interactions of triazole linked tacrine glycoconjugates as Acetylcholinesterase inhibitors with reduced hepatotoxicity. Bioorg. Chem. 2022, 118, 105479. [Google Scholar]
- Yin, L.; Wang, L.; Liu, X.J.; Cheng, F.C.; Shi, D.H.; Cao, Z.L.; Liu, W.W. Synthesis and bioactivity of novel C2-glycosyl triazole derivatives as acetylcholinesterase inhibitors. Heterocycl. Commun. 2017, 23, 231–236. [Google Scholar] [CrossRef]
- Liu, W.W.; Li, Q.X.; Shi, D.H. Synthesis, characterization, and biological evaluation of some novel glycosyl 1,3,4-thiadiazole derivatives as acetylcholinesterase inhibitors. Heterocycles 2015, 91, 275–286. [Google Scholar] [CrossRef]
- Fallah, Z.; Tajbakhsh, M.; Alikhani, M.; Larijani, B.; Faramarzi, M.A.; Hamedifar, H.; Mohammadi-Khanaposhtani, M.; Mahdavi, M. A review on synthesis, mechanism of action, and structure-activity relationships of 1,2,3-triazole-based α-glucosidase in-hibitors as promising anti-diabetic agents. J. Mol. Struct. 2022, 1255, 132469. [Google Scholar] [CrossRef]
- Jiali, M.; Chenghe, Z.; Xue, B. Advances in Triazole Antimicrobial Agents. Chin. J. Antibiot. 2010, 32, 587–593. [Google Scholar]
- Lass-Flörl, C. Triazole antifungal agents in invasive fungal infections. Drugs 2011, 71, 2405–2419. [Google Scholar] [CrossRef]
- Strzelecka, M. 4-Triazoles as important antibacterial agents. Pharmaceuticals 2021, 14, 224. [Google Scholar] [CrossRef] [PubMed]
- Liu, P.; Zhu, S.; Li, P.; Xie, W.; Jin, Y.; Sun, Q.; Wu, Q.; Sun, P.; Zhang, Y.; Yang, X. Synthesis and SAR studies of biaryloxy-substituted triazoles as antifungal agents. Bioorg. Med. Chem. Lett. 2008, 18, 3261–3265. [Google Scholar] [CrossRef] [PubMed]
- Zhang, S.; Xu, Z.; Gao, C.; Ren, Q.C.; Chang, L.; Lv, Z.S.; Feng, L.S. Triazole derivatives and their anti-tubercular activity. Eur. J. Med. Chem. 2017, 138, 501–513. [Google Scholar] [CrossRef]
- Al-Humaidi, J.Y.; Shaaban, M.M.; Rezki, N.; Aouad, M.R.; Zakaria, M.; Jaremko, M.; Hagar, M.; Elwakil, B.H. 3-Triazole-Benzofused Molecular Conjugates as Potential Antiviral Agents against SARS-CoV-2 Virus Variants. Life 2022, 12, 1341. [Google Scholar] [CrossRef]
- Huang, Y.; Huang, W.; Yang, G.; Wang, R.; Ma, L. Design and synthesis of novel diosgenin-triazole hybrids targeting inflammation as potential neuroprotective agents. Bioorg. Med. Chem. Lett. 2021, 43, 128092. [Google Scholar] [CrossRef] [PubMed]
- Kumbhare, R.M.; Kosurkar, U.B.; Ramaiah, M.J.; Dadmal, T.L.; Pushpavalli, S.; Pal-Bhadra, M. Synthesis and biological evaluation of novel triazoles and isoxazoles linked 2-phenyl benzothiazole as potential anticancer agents. Bioorg. Med. Chem Lett. 2012, 22, 5424–5427. [Google Scholar] [CrossRef] [PubMed]
- Aljohani, F.S.; Rezki, N.; Aouad, M.R.; Elwakil, B.H.; Hagar, M.; Sheta, E.; Mogahed, M.F.H.; Bardaweel, S.K.; Hagras, N.A.-E. Synthesis, Characterization and Nanoformulation of Novel Sulfonamide-1,2,3-triazole Molecular Conjugates as Potent Antiparasitic Agents. Int. J. Mol. Sci. 2022, 23, 4241. [Google Scholar] [CrossRef]
- Anil, D.A.; Aydin, B.O.; Demir, Y.; Turkmenoglu, B. Design, synthesis, biological evaluation and molecular docking studies of novel 1H-1,2,3-Triazole derivatives as potent inhibitors of carbonic anhydrase, acetylcholinesterase and aldose reductase. J. Mol. Struct. 2022, 1257, 132613. [Google Scholar] [CrossRef]
- İrem, B.M.; Gülce, T.O.; Burçin, T.; Şule, G.; Esra, D.F. Novel (p-Tolyl)-3(2H)-Pyridazinone Derivatives Containing Substituted-1,2,3-Triazole Moiety as New AntiAlzheimer Agents: Synthesis, In vitro and in silico Assays. J. Pharm. Sci. 2022, 47, 355–368. [Google Scholar]
- Hassan, N.A.; Hegab, M.I.; Rashad, A.E.; Fahmy, A.A.; Abdel-Megeid, F.M.E. Synthesis and Antimicrobial Activity of Some Cyclic and Acyclic Nucleosides of Thieno[2,3-d] Pyrimidines. Nucleosides Nucleotides Nucleic Acids 2007, 26, 379–390. [Google Scholar] [CrossRef]
- El-Sayed, H.A.; Moustafa, A.H.; Hassan, A.A.; El-Seadawy, N.A.; Pasha, S.H.; Shmiess, N.A.; Awad, H.M.; Hassan, N.A. Microwave synthesis, anti-oxidant and anti-tumor activity of some nucleosides derived 2-oxonicotinonitrile. Synth. Commun. 2019, 499, 3465–3474. [Google Scholar] [CrossRef]
- Khattab, R.R.; Alshamari, A.K.; Hassan, A.A.; Elganzory, H.H.; El-Sayed, W.A.; Awad, H.M.; Nossier, E.S.; Hassan, N.A. Click chemistry based synthesis, cytotoxic activity and molecular docking of novel triazole-thienopyrimidine hybrid glycosides targeting EGFR. J. Enzyme. Inhib. Med. Chem. 2021, 36, 504–516. [Google Scholar] [CrossRef] [PubMed]
- Basiony, E.A.; Hassan, A.A.; Al-Amshany, Z.M.; Abd-Rabou, A.A.; Abdel-Rahman, A.A.; Hassan, N.A.; El-Sayed, W.A. Synthesis and Cytotoxic Activity of New Thiazolopyrimidine Sugar Hydrazones and Their Derived Acyclic Nucleoside Analogues. Molecules 2020, 25, 399. [Google Scholar] [CrossRef] [PubMed]
- Tashkandi, N.Y.; Al-Amshany, Z.M.; Hassan, N.A. Design, synthesis, molecular docking and antimicrobial activities of novel triazole-ferulic acid ester hybrid carbohydrates. J. Mol. Struct. 2022, 1269, 133832. [Google Scholar] [CrossRef]
- Menga, X.; Lian, X.; Li, X.; Ya, Q.; Li, T.; Zhang, Y.; Yang, Y.; Zhang, Y. Synthesis of 2′-paclitaxel 2-deoxy-2-fluoro-glucopyranosyl carbonate for specific targeted delivery to cancer cells. Carbohydr. Res. 2020, 493, 108034. [Google Scholar] [CrossRef]
- Kumar, R.; Tiwari, P.; Maulik, P.R.; Misra, A.K. A Generalized Procedure for the One-Pot Preparation of Glycosyl Azides and Thioglycosides Directly from Unprotected Reducing Sugars under Phase-Transfer Reaction Conditions. Eur. J. Org. Chem. 2006, 1, 74–79. [Google Scholar] [CrossRef]
- Jha, A.K.; Jain, N. Synthesis of glucose-tagged triazolium ionic liquids and their application as solvent and ligand for copper(I) catalyzed amination. Tetrahedron Lett. 2013, 54, 4738–4741. [Google Scholar] [CrossRef]
- Sinha, J.; Sahoo, R.; Kumar, A. Processable, regioregular, and “Click” Able Monomer and Polymers Based on 3,4-Propylenedi-oxythiophene with Tunable Solubility. Macromolecules 2009, 42, 2015–2022. [Google Scholar] [CrossRef]
- Coates, W.J.; Mckillop, A. One-Pot Preparation of 6-Substituted 3(2h)-Pyridazinones from Ketones. Synth. Stuttg. 1993, 3, 334–342. [Google Scholar] [CrossRef]
- Chelini, A.; Brogi, S.; Paolino, M.; Di Capua, A.; Cappelli, A.; Giorgi, G.; Farzad, M.; Ghelardini, C.; Anzini, M. Synthesis and Biological Evaluation of Novel Neuroprotective Pyridazine Derivatives as Excitatory Amino Acid Transporter 2 (EAAT2) Activators. J. Med. Chem. 2017, 60, 5216–5221. [Google Scholar] [CrossRef]
- Van Der Spoel, D.; Lindahl, E.; Hess, B.; Groenhof, G.; Mark, A.E.; Berendsen, H.J. GROMACS: Fast, flexible, and free. J. Comput. Chem. 2005, 26, 1701–1718. [Google Scholar] [CrossRef] [PubMed]
- Daina, A.; Zoete, V. A BOILED-Egg to Predict Gastrointestinal Absorption and Brain Penetration of Small Molecules. Chem. Med. Chem. 2016, 11, 1117–1121. [Google Scholar] [CrossRef] [PubMed]
- Coin, A.; Pamio, M.V.; Alexopoulos, C.; Granziera, S.; Groppa, F.; de Rosa, G.; Girardi, A.; Sergi, G.; Manzato, E.; Padrini, R. Donepezil plasma concentrations; CYP2D6; CYP3A4 phenotypes, and cognitive outcome in Alzheimer’s disease. Eur. J. Clin. Pharmacol. 2016, 72, 711–717. [Google Scholar] [CrossRef] [PubMed]
- Yang, J.M.; Shen, T.W.; Chen, Y.F.; Chiu, Y.Y. An evolutionary approach with pharmacophore-based scoring functions for virtual database screening. In Genetic and Evolutionary Computation Conference; Springer: Berlin/Heidelberg, Germany, 2004; pp. 481–492. [Google Scholar]
- Mason, J.; Good, A.; Martin, E. 3-D Pharmacophores in Drug Discovery. Curr. Pharm. Des. 2001, 7, 567–597. [Google Scholar] [CrossRef] [PubMed]
- Lee, J.; Cheng, X.; Jo, S.; MacKerell, A.D.; Klauda, J.B.; Im, W. CHARMM-GUI input generator for NAMD, GROMACS, AMBER, OpenMM, and CHARMM/OpenMM simulations using the CHARMM36 additive force field. Biophys. J. 2016, 110, 641a. [Google Scholar] [CrossRef]
- Zhu, S. Validation of the generalized force fields GAFF, CGenFF, OPLS-AA, and PRODRGFF by testing against experimental osmotic coefficient data for small drug-like molecules. J. Chem. Inf. Model. 2019, 59, 4239–4247. [Google Scholar] [CrossRef]














| Compounds | AChE (µM) | BuChE (µM) | Selectivity Index (AChE/BuChE) |
|---|---|---|---|
| 1 | 11.54 ± 0.48 | 4.37 ± 0.14 | 2.64 |
| 3 | 8.70 ± 0.36 | 0.29 ± 0.01 | 29.32 |
| 4 | 11.86 ± 0.50 | 14.63 ± 0.48 | 0.81 |
| 5 | 0.26 ± 0.01 | 0.18 ± 0.01 | 1.41 |
| 6 | 9.15 ± 0.38 | 31.99 ± 1.05 | 0.29 |
| 7 | 3.14 ± 0.13 | 7.90 ± 0.26 | 0.39 |
| 8 | 0.64 ± 0.02 | 5.35 ± 0.17 | 0.12 |
| 9 | 0.64 ± 0.02 | 0.38 ± 0.01 | 1.68 |
| 10 | 1.84 ± 0.07 | 6.06 ± 0.20 | 0.30 |
| 11 | 14.63 ± 0.61 | 42.91 ± 1.52 | 0.34 |
| Donepezil | 0.17 ± 0.00 | 0.41 ± 0.01 | 0.43 |
| Tacrine | 0.44 ± 0.02 | 0.12 ± 0.01 | 3.47 |
| Rivastigmine | 2.76 ± 0.11 | 18.08 ± 0.59 | 0.15 |
| Compound | Binding Affinity (Kcal/mol) | Affinity Bond Strength (Kcal/mol) | Affinity Bond Length (in A° from the Main Residue) | Amino Acids | Ligand | Interaction |
|---|---|---|---|---|---|---|
| 1 | −6.35 | −0.0 | 3.70 | TRP 286 | 6-ring | pi–pi |
| −0.0 | 3.93 | TYR 341 | 6-ring | pi–pi | ||
| 3 | −7.28 | −1.4 | 3.34 | TYR 341 | C 29 | H–donor |
| −1.8 | 3.20 | SER 293 | O 51 | H–acceptor | ||
| −0.7 | 3.90 | TYR 337 | C 15 | H–pi | ||
| −0.0 | 3.95 | TRP 286 | 5-ring | pi–pi | ||
| 4 | −7.47 | −1.1 | 3.17 | ASP 74 | C 40 | H–donor |
| −0.6 | 3.52 | TYR 337 | C 67 | H–pi | ||
| 5 | −10.21 | −1.1 | 2.73 | TYR 124 | O 56 | H–acceptor |
| −0.9 | 3.92 | TYR 337 | C 37 | H–pi | ||
| −0.6 | 4.17 | TRP 86 | C 44 | H–pi | ||
| −0.0 | 3.83 | TYR 341 | 5-ring | pi–pi | ||
| 6 | −9.28 | −1.5 | 2.82 | GLY 121 | O 42 | H–acceptor |
| −1.3 | 2.81 | GLY 122 | O 42 | H–acceptor | ||
| −0.8 | 3.12 | TYR 124 | O 49 | H–acceptor | ||
| −0.6 | 4.32 | TYR 341 | C 6 | H–pi | ||
| −0.7 | 4.73 | TRP 286 | 6-ring | pi–H | ||
| −0.0 | 3.80 | TRP 286 | 6-ring | pi–pi | ||
| 7 | −7.62 | −0.9 | 3.22 | GLY 120 | O 43 | H–donor |
| −2.6 | 2.78 | HIS 447 | O 49 | H–donor | ||
| −0.0 | 3.99 | TYR 341 | 6-ring | pi–pi | ||
| 8 | −8.26 | −1.2 | 2.82 | GLY 120 | O 41 | H–donor |
| −1.4 | 3.04 | GLU 202 | O 43 | H–donor | ||
| −2.3 | 3.08 | GLU 202 | O 45 | H–donor | ||
| −0.6 | 4.43 | GLY 121 | 5-ring | pi–H | ||
| −0.0 | 3.55 | TYR 341 | 6-ring | pi–pi | ||
| 9 | −7.75 | −0.6 | 3.90 | VAL 294 | 6-ring | pi–H |
| −1.0 | 4.60 | PHE 295 | 6-ring | pi–H | ||
| 10 | −7.27 | −1.1 | 2.98 | GLU 202 | O 35 | H–donor |
| −1.0 | 4.02 | TYR 337 | C 3 | H–pi | ||
| −0.6 | 3.71 | TRP 86 | C 29 | H–pi | ||
| −1.3 | 3.81 | HIS 447 | 5-ring | pi–H | ||
| −0.0 | 3.78 | TYR 341 | 6-ring | pi–pi | ||
| 11 | −7.09 | −1.6 | 3.61 | ARG 296 | N 10 | H–acceptor |
| −0.0 | 3.62 | TYR 341 | 6-ring | pi–pi | ||
| −0.0 | 3.87 | TYR 337 | 6-ring | pi–pi | ||
| Donepezil | −8.65 | −0.9 | 3.66 | TRP 286 | C 17 | H–pi |
| −0.6 | 3.55 | TYR 341 | C 26 | H–pi | ||
| −0.0 | 3.68 | TRP 286 | 6-ring | pi–pi |
| Compound | Binding Energy (Kcal/mol) | Bond Strength (Kcal/mol) | Bond Length (in A° from the Main Residue) | Amino Acids | Ligand | Interaction |
|---|---|---|---|---|---|---|
| 5 | −13.84 | −2.2 | 3.37 | HIS 438 | S 18 | Donor |
| −0.0 | 3.93 | TYR 332 | 6-ring | pi–pi | ||
| Tacrine | −7.45 | −0.7 | 4.06 | TRP 82 | C 13 | H–pi |
| −0.0 | 3.58 | TRP 82 | 6-ring | pi–pi |
| Molecule | GI Absorption | BBB Permeant | Pgp Substrate | CYP1A2 Inhibitor | CYP2C19 Inhibitor | CYP2C9 Inhibitor | CYP2D6 Inhibitor | CYP3A4 Inhibitor |
|---|---|---|---|---|---|---|---|---|
| 5 | Low | No | No | No | No | No | No | Yes |
| 8 | Low | No | No | No | No | No | No | Yes |
| 9 | High | No | No | No | No | No | No | Yes |
| Donepezil | High | Yes | Yes | No | No | No | Yes | Yes |
| Molecule | MW ≤500 a | Log Po/w ≤ 5 b | HBA ≤10 c | HBD ≤5 d | TPSA Ǻ2 <160 e | NRB ≤10 f | #Heavy Atoms | Lipinski #Violations |
|---|---|---|---|---|---|---|---|---|
| 5 | 528.54 | 3.3 | 12 | 0 | 182.81 | 11 | 37 | 2 |
| 8 | 402.43 | 2.57 | 9 | 3 | 164.6 | 6 | 28 | 0 |
| 9 | 358.42 | 2.95 | 7 | 1 | 124.14 | 9 | 25 | 0 |
| Donepezil | 379.49 | 3.92 | 4 | 0 | 38.77 | 6 | 28 | 0 |
| Pharmacophoric Features | Structure Features | Compound | RMSD |
|---|---|---|---|
| F1: Hyd/Aro F2: ML/Acc/Don F3: Acc&ML | five heterocycles (triazole ring, tetrahydrofuran), six heterocycles (pyridazine ring), oxygen of pyran, -CH3, OH, -CH2. OH, -S-CH2. oxygen of pyran ring, nitrogen of triazole and pyridine ring. | 5 | 0.1363 |
| 8 | 0.2234 | ||
| 9 | 0.2468 |
Disclaimer/Publisher’s Note: The statements, opinions and data contained in all publications are solely those of the individual author(s) and contributor(s) and not of MDPI and/or the editor(s). MDPI and/or the editor(s) disclaim responsibility for any injury to people or property resulting from any ideas, methods, instructions or products referred to in the content. |
© 2024 by the authors. Licensee MDPI, Basel, Switzerland. This article is an open access article distributed under the terms and conditions of the Creative Commons Attribution (CC BY) license (https://creativecommons.org/licenses/by/4.0/).
Share and Cite
Elsawalhy, M.; Abdel-Rahman, A.A.-H.; Basiony, E.A.; Ellithy, S.A.; Hassan, A.A.; Abou-Amra, E.S.; Ismail, A.; Almehizia, A.A.; Al-Omar, M.A.; Naglah, A.M.; et al. Novel Dual Acetyl- and Butyrylcholinesterase Inhibitors Based on the Pyridyl–Pyridazine Moiety for the Potential Treatment of Alzheimer’s Disease. Pharmaceuticals 2024, 17, 1407. https://doi.org/10.3390/ph17101407
Elsawalhy M, Abdel-Rahman AA-H, Basiony EA, Ellithy SA, Hassan AA, Abou-Amra ES, Ismail A, Almehizia AA, Al-Omar MA, Naglah AM, et al. Novel Dual Acetyl- and Butyrylcholinesterase Inhibitors Based on the Pyridyl–Pyridazine Moiety for the Potential Treatment of Alzheimer’s Disease. Pharmaceuticals. 2024; 17(10):1407. https://doi.org/10.3390/ph17101407
Chicago/Turabian StyleElsawalhy, Mohamed, Adel A-H Abdel-Rahman, Ebtesam A. Basiony, Salma A. Ellithy, Allam A. Hassan, Eman S. Abou-Amra, Abdelhamid Ismail, Abdulrahman A. Almehizia, Mohamed A. Al-Omar, Ahmed M. Naglah, and et al. 2024. "Novel Dual Acetyl- and Butyrylcholinesterase Inhibitors Based on the Pyridyl–Pyridazine Moiety for the Potential Treatment of Alzheimer’s Disease" Pharmaceuticals 17, no. 10: 1407. https://doi.org/10.3390/ph17101407
APA StyleElsawalhy, M., Abdel-Rahman, A. A.-H., Basiony, E. A., Ellithy, S. A., Hassan, A. A., Abou-Amra, E. S., Ismail, A., Almehizia, A. A., Al-Omar, M. A., Naglah, A. M., & Hassan, N. A. (2024). Novel Dual Acetyl- and Butyrylcholinesterase Inhibitors Based on the Pyridyl–Pyridazine Moiety for the Potential Treatment of Alzheimer’s Disease. Pharmaceuticals, 17(10), 1407. https://doi.org/10.3390/ph17101407

