Exploration of NIR Squaraine Contrast Agents Containing Various Heterocycles: Synthesis, Optical Properties and Applications
Abstract
1. Introduction
2. Synthesis of Squaraine Dyes
3. Indole-Based Squaraine Dyes
3.1. Optical Properties of Indole-Based Dyes
| Dye | λabs (nm) | λem (nm) | ε (M−1 cm−1) | Stokes Shift (nm) | φf (%) | Solvent |
|---|---|---|---|---|---|---|
| 1 [4] | 624 | 633 | 168,600 | 9 | - | PBS |
| 2 [4] | 626 | 637 | 137,250 | 11 | 6 | PBS |
| 3 [4] | 633 | 638 | 157,300 | 5 | 9 | PBS |
| 4 [4] | 633 | 638 | 128,500 | 5 | 11 | PBS |
| 5 [38] | 636 | 653 | 149,000 | 17 | 32 | PBS |
| 6 [38] | 632 | 642 | 265,000 | 10 | 7 | PBS |
| 7 [41,42] | 656 A | 642 B | 295,000 [43] C | 8 [43] C | 12 [43] C | |
| 8 [41,42] | 659 A | 644 B | - | - | 0.8 B | |
| 9 [39] | 660 | 685 | - | 25 | - | DMSO |
| 10 [38] | 670 | 693 | 123,000 | 23 | 19 | PBS |
| 11 [38] | 667 | 685 | 188,000 | 18 | 7 | PBS |
| 12 [38] | 638 | 666 | 88,000 | 28 | 20 | PBS |
| 13 [38] | 627 | 650 | 150,000 | 23 | 5 | PBS |
| 14 [41,42] | 684 A | 669 B | - | - | 2.4 B | |
| 15 [41,42] | 686 A | 676 B | - | - | 0.1 B | |
| 16 [44] | 665 | 680 | 165,000 | 15 | 29.2 | PBS |
3.2. Applications of Indole-Based Dyes
4. Quinoline-Based Squaraine Dyes
4.1. Optical Properties of Quinoline-Based Dyes
4.2. Applications of Quinoline-Based Dyes
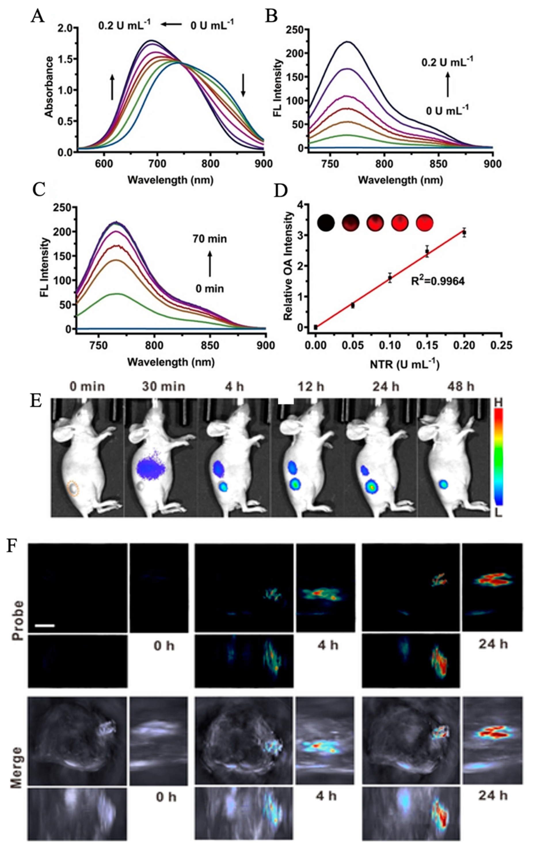
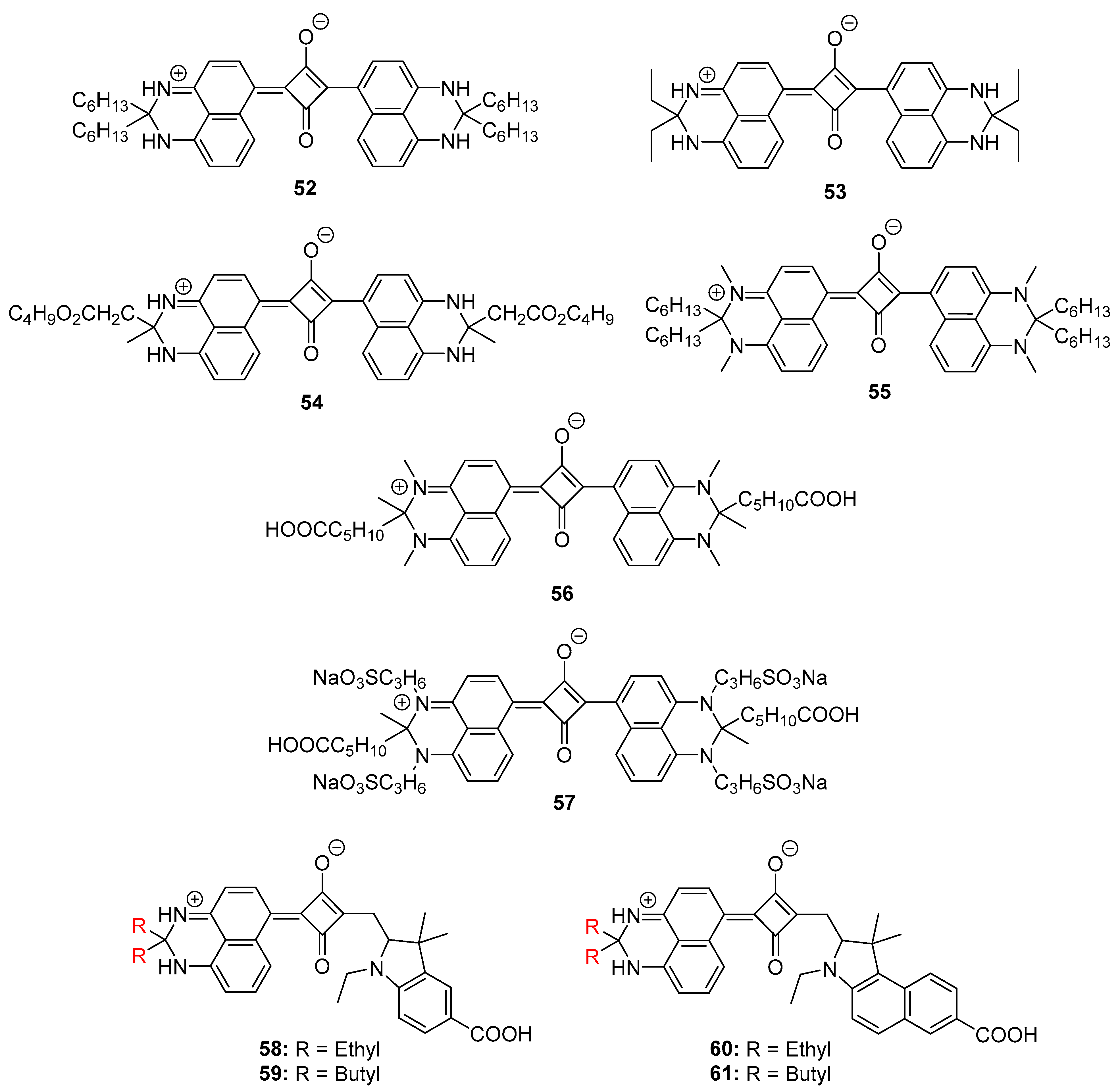
5. Perimidine-Based Squaraine Dye
5.1. Optical Properties of Perimidine-Based Dyes
5.2. Applications of Perimidine-Based Dyes
6. Conclusions
Author Contributions
Funding
Institutional Review Board Statement
Informed Consent Statement
Data Availability Statement
Conflicts of Interest
Abbreviations
References
- Bacher, E.P. Shedding New Light on Squaraines: Utilizing Squaraine Dyes as Effective Tools in Organic Synthesis; University of Notre Dame: Notre Dame, IN, USA, 2020. [Google Scholar]
- Sreejith, S.; Carol, P.; Chithra, P.; Ajayaghosh, A. Squaraine dyes: A mine of molecular materials. J. Mater. Chem. 2008, 18, 264–274. [Google Scholar] [CrossRef]
- Ajayaghosh, A. Chemistry of squaraine-derived materials: Near-IR dyes, low band gap systems, and cation sensors. Acc. Chem. Res. 2005, 38, 449–459. [Google Scholar] [CrossRef]
- Yadav, Y.; Owens, E.; Nomura, S.; Fukuda, T.; Baek, Y.; Kashiwagi, S.; Choi, H.S.; Henary, M. Ultrabright and Serum-Stable Squaraine Dyes. J. Med. Chem. 2020, 63, 9436–9445. [Google Scholar] [CrossRef]
- Devi, D.G.; Cibin, T.; Ramaiah, D.; Abraham, A. Bis (3, 5-diiodo-2, 4, 6-trihydroxyphenyl) squaraine: A novel candidate in photodynamic therapy for skin cancer models in vivo. J. Photochem. Photobiol. B Biol. 2008, 92, 153–159. [Google Scholar] [CrossRef] [PubMed]
- Park, J.; Barolo, C.; Sauvage, F.; Barbero, N.; Benzi, C.; Quagliotto, P.; Coluccia, S.; Di Censo, D.; Grätzel, M.; Nazeeruddin, M.K. Symmetric vs. asymmetric squaraines as photosensitisers in mesoscopic injection solar cells: A structure–property relationship study. Chem. Commun. 2012, 48, 2782–2784. [Google Scholar] [CrossRef] [PubMed]
- Fan, J.; Wang, Z.; Zhu, H.; Fu, N. A fast response squaraine-based colorimetric probe for detection of thiols in physiological conditions. Sens. Actuators B Chem. 2013, 188, 886–893. [Google Scholar] [CrossRef]
- Wang, Z.; Pradhan, A.; Kamarudin, M.A.; Pandey, M.; Pandey, S.S.; Zhang, P.; Ng, C.H.; Tripathi, A.S.; Ma, T.; Hayase, S. Passivation of grain boundary by squaraine zwitterions for defect passivation and efficient perovskite solar cells. ACS Appl. Mater. Interfaces 2019, 11, 10012–10020. [Google Scholar] [CrossRef]
- Friães, S.; Lima, E.; Boto, R.E.; Ferreira, D.; Fernandes, J.R.; Ferreira, L.F.; Silva, A.M.; Reis, L.V. Photophysicochemical properties and in vitro phototherapeutic effects of iodoquinoline-and benzothiazole-derived unsymmetrical squaraine cyanine dyes. Appl. Sci. 2019, 9, 5414. [Google Scholar] [CrossRef]
- Xiao, X.; Cheng, X.F.; Hou, X.; He, J.H.; Xu, Q.F.; Li, H.; Li, N.J.; Chen, D.Y.; Lu, J.M. Ion-in-conjugation: Squaraine as an ultrasensitive ammonia sensor material. Small 2017, 13, 1602190. [Google Scholar] [CrossRef]
- Zhang, F.; Tang, B.Z. Near-infrared luminescent probes for bioimaging and biosensing. Chem. Sci. 2021, 12, 3377–3378. [Google Scholar] [CrossRef]
- Shou, K.; Qu, C.; Sun, Y.; Chen, H.; Chen, S.; Zhang, L.; Xu, H.; Hong, X.; Yu, A.; Cheng, Z. Multifunctional biomedical imaging in physiological and pathological conditions using a NIR-II probe. Adv. Funct. Mater. 2017, 27, 1700995. [Google Scholar] [CrossRef]
- Yan, Z.; Guang, S.; Su, X.; Xu, H. Near-infrared absorbing squaraine dyes for solar cells: Relationship between architecture and performance. J. Phys. Chem. C 2012, 116, 8894–8900. [Google Scholar] [CrossRef]
- Escobedo, J.O.; Rusin, O.; Lim, S.; Strongin, R.M. NIR dyes for bioimaging applications. Curr. Opin. Chem. Biol. 2010, 14, 64–70. [Google Scholar] [CrossRef] [PubMed]
- Wainwright, M. Therapeutic applications of near-infrared dyes. Color. Technol. 2010, 126, 115–126. [Google Scholar] [CrossRef]
- Barolet, D.; Christiaens, F.; Hamblin, M.R. Infrared and skin: Friend or foe. J. Photochem. Photobiol. B Biol. 2016, 155, 78–85. [Google Scholar] [CrossRef] [PubMed]
- Qin, C.; Wong, W.Y.; Han, L. Squaraine Dyes for Dye-Sensitized Solar Cells: Recent Advances and Future Challenges. Chem. –Asian J. 2013, 8, 1706–1719. [Google Scholar] [CrossRef]
- Meng, D.; Zheng, R.; Zhao, Y.; Zhang, E.; Dou, L.; Yang, Y. Near-Infrared Materials: The Turning Point of Organic Photovoltaics. Adv. Mater. 2022, 34, 2107330. [Google Scholar] [CrossRef]
- He, Y.; Mei, J.; Zhou, M.; Zhang, Y.; Liang, Q.; Xu, S.; Li, Z. Colorimetric and fluorescent probe for highly selective and sensitive recognition of Cu2+ and Fe3+ based on asymmetric squaraine dye. Inorg. Chem. Commun. 2022, 142, 109592. [Google Scholar] [CrossRef]
- Jo, M.; Choi, S.; Jo, J.H.; Kim, S.-Y.; Kim, P.S.; Kim, C.H.; Son, H.-J.; Pac, C.; Kang, S.O. Utility of Squaraine Dyes for Dye-Sensitized Photocatalysis on Water or Carbon Dioxide Reduction. ACS Omega 2019, 4, 14272–14283. [Google Scholar] [CrossRef]
- Beverina, L.; Salice, P. Squaraine compounds: Tailored design and synthesis towards a variety of material science applications. Eur. J. Org. Chem. 2010, 2010, 1207–1225. [Google Scholar] [CrossRef]
- Lima, E.; Reis, L.V. ‘Lights, squaraines, action!’–the role of squaraine dyes in photodynamic therapy. Future Med. Chem. 2022, 14, 1375–1402. [Google Scholar] [CrossRef]
- Ilina, K.; MacCuaig, W.M.; Laramie, M.; Jeouty, J.N.; McNally, L.R.; Henary, M. Squaraine dyes: Molecular design for different applications and remaining challenges. Bioconjugate Chem. 2019, 31, 194–213. [Google Scholar] [CrossRef]
- Ronchi, E.; Ruffo, R.; Rizzato, S.; Albinati, A.; Beverina, L.; Pagani, G.A. Regioselective Synthesis of 1,2- vs 1,3-Squaraines. Org. Lett. 2011, 13, 3166–3169. [Google Scholar] [CrossRef]
- Sprenger, H.-E.; Ziegenbein, W. Condensation Products of Squaric Acid and Tertiary Aromatic Amines. Angew. Chem. Int. Ed. Engl. 1966, 5, 894. [Google Scholar] [CrossRef] [PubMed]
- Treibs, A.; Jacob, K. Cyclotrimethine Dyes Derived from Squaric Acid. Angew. Chem. Int. Ed. Engl. 1965, 4, 694. [Google Scholar] [CrossRef]
- Law, K.-Y.; Bailey, F.C.; Bluett, L.J. Squaraine chemistry. On the anomalous mass spectra of bis(4-dimethylaminophenyl)squaraine and its derivatives. Can. J. Chem. 1986, 64, 1607–1619. [Google Scholar] [CrossRef]
- Barbero, N.; Magistris, C.; Park, J.; Saccone, D.; Quagliotto, P.; Buscaino, R.; Medana, C.; Barolo, C.; Viscardi, G. Microwave-Assisted Synthesis of Near-Infrared Fluorescent Indole-Based Squaraines. Org. Lett. 2015, 17, 3306–3309. [Google Scholar] [CrossRef] [PubMed]
- Sprenger, H.-E.; Ziegenbein, W. Cyclobutenediylium Dyes. Angew. Chem. Int. Ed. Engl. 1968, 7, 530–535. [Google Scholar] [CrossRef]
- Treibs, A.; Jacob, K. Cyclobutenderivate der Pyrrolreihe, II1) Über Vierring-trimethin-Farbstoffe. Justus Liebigs Ann. Der Chem. 1968, 712, 123–137. [Google Scholar] [CrossRef]
- Law, K.-Y.; Bailey, F.C. Squaraine chemistry. A new approach to symmetrical and unsymmetrical photoconductive squaraines. Characterization and solid state properties of these materials. Can. J. Chem. 1993, 71, 494–505. [Google Scholar] [CrossRef]
- Keil, D.; Hartmann, H. Synthesis and characterization of a new class of unsymmetrical squaraine dyes. Dyes Pigment. 2001, 49, 161–179. [Google Scholar] [CrossRef]
- Terpetschnig, E.; Lakowicz, J.R. Synthesis and characterization of unsymmetrical squaraines: A new class of cyanine dyes. Dyes Pigment. 1993, 21, 227–234. [Google Scholar] [CrossRef]
- Cohen, S.; Cohen, S.G. Preparation and Reactions of Derivatives of Squaric Acid. Alkoxy-, Hydroxy-, and Aminocyclobutenediones1. J. Am. Chem. Soc. 1966, 88, 1533–1536. [Google Scholar] [CrossRef]
- Tatarets, A.L.; Fedyunyaeva, I.A.; Terpetschnig, E.; Patsenker, L.D. Synthesis of novel squaraine dyes and their intermediates. Dyes Pigment. 2005, 64, 125–134. [Google Scholar] [CrossRef]
- Owens, E.A.; Bruschi, N.; Tawney, J.G.; Henary, M. A microwave-assisted and environmentally benign approach to the synthesis of near-infrared fluorescent pentamethine cyanine dyes. Dyes Pigment. 2015, 113, 27–37. [Google Scholar] [CrossRef]
- Sundberg, R.J. Indoles; Elsevier: Amsterdam, The Netherlands, 1996. [Google Scholar]
- Umezawa, K.; Citterio, D.; Suzuki, K. Water-soluble NIR fluorescent probes based on squaraine and their application for protein labeling. Anal. Sci. 2008, 24, 213–217. [Google Scholar] [CrossRef] [PubMed][Green Version]
- Hovor, I.V.; Kolosova, O.S.; Sanin, E.V.; Obukhova, O.M.; Tatarets, A.L.; Terpetschnig, E.A.; Patsenker, L.D. Water-soluble norsquaraine dyes for protein labeling and pH-sensing applications. Dyes Pigment. 2019, 170, 107567. [Google Scholar] [CrossRef]
- Butnarasu, C.; Barbero, N.; Barolo, C.; Visentin, S. Squaraine dyes as fluorescent turn-on sensors for the detection of porcine gastric mucin: A spectroscopic and kinetic study. J. Photochem. Photobiol. B Biol. 2020, 205, 111838. [Google Scholar] [CrossRef] [PubMed]
- Butnarasu, C.; Barbero, N.; Barolo, C.; Visentin, S. Interaction of squaraine dyes with proteins: Looking for more efficient fluorescent turn-on probes. Dyes Pigment. 2021, 184, 108873. [Google Scholar] [CrossRef]
- Alberto, G.; Barbero, N.; Divieto, C.; Rebba, E.; Sassi, M.P.; Viscardi, G.; Martra, G. Solid silica nanoparticles as carriers of fluorescent squaraine dyes in aqueous media: Toward a molecular engineering approach. Colloids Surf. A Physicochem. Eng. Asp. 2019, 568, 123–130. [Google Scholar] [CrossRef]
- Jiang, X.; Rong, L.; Cao, J.; Fu, N. Near-infrared fluorescent probe for tracing diquat in aqueous solutions and bioimaging in vivo. Dyes Pigment. 2021, 191, 109375. [Google Scholar] [CrossRef]
- Park, Y.D.; Park, J.-E.; Kim, H.S.; Choi, S.-H.; Park, J.E.; Jeon, J.; Park, S.-H. Development of a Squaraine-Based Molecular Probe for Dual-Modal in Vivo Fluorescence and Photoacoustic Imaging. Bioconjugate Chem. 2020, 31, 2607–2617. [Google Scholar] [CrossRef] [PubMed]
- Casa, S.; Ersoy Ozmen, G.; Henary, M. (Z)-3-(Dicyanomethylene)-4-((5-fluoro-3,3-dimethyl-1-(3-phenylpropyl)-3H-indol-1-ium-2-yl) methylene)-2-(((E)-5-fluoro-3,3-dimethyl-1-(3-phenylpropyl)indolin-2-ylidene)methyl) cyclobut-1-en-1-olate. Molbank 2023, 2023, M1576. [Google Scholar] [CrossRef]
- Qin, C.; Numata, Y.; Zhang, S.; Yang, X.; Islam, A.; Zhang, K.; Chen, H.; Han, L. Novel Near-Infrared Squaraine Sensitizers for Stable and Efficient Dye-Sensitized Solar Cells. Adv. Funct. Mater. 2014, 24, 3059–3066. [Google Scholar] [CrossRef]
- Fukuda, T.; Yokomizo, S.; Casa, S.; Monaco, H.; Manganiello, S.; Wang, H.; Lv, X.; Ulumben, A.D.; Yang, C.; Kang, M.W. Fast and Durable Intraoperative Near-infrared Imaging of Ovarian Cancer Using Ultrabright Squaraine Fluorophores. Angew. Chem. 2022, 134, e202117330. [Google Scholar] [CrossRef]
- Ferdinandus; Tan, J.R.; Lim, J.H.; Arai, S.; Sou, K.; Lee, C.-L.K. Squaraine probes for the bimodal staining of lipid droplets and endoplasmic reticulum imaging in live cells. Analyst 2022, 147, 3570–3577. [Google Scholar] [CrossRef]
- Jachak, M.; Khopkar, S.; Mehta, V.; Bhise, R.; Shankarling, G. Synthesis of A2-D2-A1-D1 type red-emitting unsymmetrical squaraine dye: Influence of additional pyridine moiety on photophysical, electrochemical, photo and thermal stability. Spectrochim. Acta Part A Mol. Biomol. Spectrosc. 2022, 273, 121019. [Google Scholar] [CrossRef]
- Gassensmith, J.J.; Matthys, S.; Lee, J.J.; Wojcik, A.; Kamat, P.V.; Smith, B.D. Squaraine rotaxane as a reversible optical chloride sensor. Chem.–A Eur. J. 2010, 16, 2916–2921. [Google Scholar] [CrossRef]
- Johnson, J.R.; Fu, N.; Arunkumar, E.; Leevy, W.M.; Gammon, S.T.; Piwnica-Worms, D.; Smith, B.D. Squaraine rotaxanes: Superior substitutes for Cy-5 in molecular probes for near-infrared fluorescence cell imaging. Angew. Chem. Int. Ed. Engl. 2007, 46, 5528–5531. [Google Scholar] [CrossRef]
- Völker, S.F.; Dellermann, T.; Ceymann, H.; Holzapfel, M.; Lambert, C. Synthesis, electrochemical, and optical properties of low band gap homo-and copolymers based on squaraine dyes. J. Polym. Sci. Part A Polym. Chem. 2014, 52, 890–911. [Google Scholar] [CrossRef]
- Völker, S.F.; Uemura, S.; Limpinsel, M.; Mingebach, M.; Deibel, C.; Dyakonov, V.; Lambert, C. Polymeric squaraine dyes as electron donors in bulk heterojunction solar cells. Macromol. Chem. Phys. 2010, 211, 1098–1108. [Google Scholar] [CrossRef]
- Schreiber, C.L.; Zhai, C.; Dempsey, J.M.; McGarraugh, H.H.; Matthews, B.P.; Christmann, C.R.; Smith, B.D. Paired agent fluorescence imaging of cancer in a living mouse using preassembled squaraine molecular probes with emission wavelengths of 690 and 830 nm. Bioconjugate Chem. 2019, 31, 214–223. [Google Scholar] [CrossRef] [PubMed]
- Li, Z.; Liu, H.; Luo, X. Lipid droplet and its implication in cancer progression. Am. J. Cancer Res. 2020, 10, 4112. [Google Scholar]
- Liu, Z.; Wang, F.; Chen, X. Integrin alpha(v)beta(3)-Targeted Cancer Therapy. Drug Dev. Res. 2008, 69, 329–339. [Google Scholar] [CrossRef]
- Liu, X.; Li, N.; Xu, M.-M.; Wang, J.; Jiang, C.; Song, G.; Wang, Y. Specific colorimetric detection of Fe 3+ ions in aqueous solution by squaraine-based chemosensor. RSC Adv. 2018, 8, 34860–34866. [Google Scholar] [CrossRef] [PubMed]
- Wang, G.; Jiang, X.; Fu, N. Near-infrared squaraine fluorescent probe for imaging adenosine 5′-triphosphate in live cells. Dyes Pigment. 2019, 171, 107698. [Google Scholar] [CrossRef]
- Tabata, F.; Wada, Y.; Kawakami, S.; Miyaji, K. Serum Albumin Redox States: More Than Oxidative Stress Biomarker. Antioxidants 2021, 10, 503. [Google Scholar] [CrossRef]
- Gomes, V.S.; Gonçalves, H.M.; Boto, R.E.; Almeida, P.; Reis, L.V. Barbiturate squaraine dyes as fluorescent probes for serum albumins detection. J. Photochem. Photobiol. A Chem. 2020, 400, 112710. [Google Scholar] [CrossRef]
- Lima, E.; Ferreira, O.; Gomes, V.S.D.; Santos, A.O.; Boto, R.E.; Fernandes, J.R.; Almeida, P.; Silvestre, S.M.; Reis, L.V. Synthesis and in vitro evaluation of the antitumoral phototherapeutic potential of squaraine cyanine dyes derived from indolenine. Dyes Pigment. 2019, 167, 98–108. [Google Scholar] [CrossRef]
- Toksoy, A.; Sonkaya, Ö.; Erkan, D.S.; Gulen, R.B.; Algi, M.P.; Algi, F. Norsquaraine endowed with anticancer and antibacterial activities. Photodiagnosis Photodyn. Ther. 2022, 40, 103110. [Google Scholar] [CrossRef]
- Jain, S.; Chandra, V.; Kumar Jain, P.; Pathak, K.; Pathak, D.; Vaidya, A. Comprehensive review on current developments of quinoline-based anticancer agents. Arab. J. Chem. 2019, 12, 4920–4946. [Google Scholar] [CrossRef]
- Ilina, K.; Henary, M. Cyanine Dyes Containing Quinoline Moieties: History, Synthesis, Optical Properties, and Applications. Chem.–A Eur. J. 2021, 27, 4230–4248. [Google Scholar] [CrossRef]
- Leir, C.M. An improvement in the Doebner-Miller synthesis of quinaldines. J. Org. Chem. 1977, 42, 911–913. [Google Scholar] [CrossRef]
- Ram, V.J.; Sethi, A.; Nath, M.; Pratap, R. The Chemistry of Heterocycles: Nomenclature and Chemistry of Three to Five Membered Heterocycles; Elsevier: Amsterdam, The Netherlands, 2019. [Google Scholar]
- Shen, C.-A.; Stolte, M.; Kim, J.H.; Rausch, A.; Würthner, F. Double J-Coupling Strategy for Near Infrared Emitters. J. Am. Chem. Soc. 2021, 143, 11946–11950. [Google Scholar] [CrossRef] [PubMed]
- Mayerhöffer, U.; Fimmel, B.; Würthner, F. Bright Near-Infrared Fluorophores Based on Squaraines by Unexpected Halogen Effects. Angew. Chem. Int. Ed. 2012, 51, 164–167. [Google Scholar] [CrossRef] [PubMed]
- Jyothish, K.; Avirah, R.R.; Ramaiah, D. Synthesis of new cholesterol-and sugar-anchored squaraine dyes: Further evidence of how electronic factors influence dye formation. Org. Lett. 2006, 8, 111–114. [Google Scholar] [CrossRef]
- Piechowski, A.; Bird, G.; Morel, D.; Stogryn, E. Desirable properties of photovoltaic dyes. J. Phys. Chem. 1984, 88, 934–950. [Google Scholar] [CrossRef]
- Bisht, R.; Mele Kavungathodi, M.F.; Nithyanandhan, J. Indenoquinaldine-Based Unsymmetrical Squaraine Dyes for Near-Infrared Absorption: Investigating the Steric and Electronic Effects in Dye-Sensitized Solar Cells. Chem.–A Eur. J. 2018, 24, 16368–16378. [Google Scholar] [CrossRef]
- Cong, Z.; Li, Y.; Xia, G.; Shen, S.; Sun, J.; Xu, K.; Jiang, Z.; Jiang, L.; Chen, Y.; Yu, Q. Highly efficient crystal red fluorescent 1, 2-squaraine dyes with excellent biocompatibility and bioimaging. Dyes Pigment. 2019, 162, 654–661. [Google Scholar] [CrossRef]
- Chen, Y.; Li, Y.; Gao, X.; Cui, M. Squaraine dye based prostate-specific membrane antigen probes for near-infrared fluorescence imaging of prostate cancer. Dyes Pigment. 2022, 208, 110822. [Google Scholar] [CrossRef]
- Friães, S.; Silva, A.M.; Boto, R.E.; Ferreira, D.; Fernandes, J.R.; Souto, E.B.; Almeida, P.; Ferreira, L.F.V.; Reis, L.V. Synthesis, spectroscopic characterization and biological evaluation of unsymmetrical aminosquarylium cyanine dyes. Bioorganic Med. Chem. 2017, 25, 3803–3814. [Google Scholar] [CrossRef] [PubMed]
- Li, J.-Y.; Chen, C.-Y.; Ho, W.-C.; Chen, S.-H.; Wu, C.-G. Unsymmetrical squaraines incorporating quinoline for near infrared responsive dye-sensitized solar cells. Org. Lett. 2012, 14, 5420–5423. [Google Scholar] [CrossRef] [PubMed]
- Maeda, T.; Shima, N.; Tsukamoto, T.; Yagi, S.; Nakazumi, H. Unsymmetrical squarylium dyes with π-extended heterocyclic components and their application to organic dye-sensitized solar cells. Synth. Met. 2011, 161, 2481–2487. [Google Scholar] [CrossRef]
- El-Shishtawy, R.M.; Elroby, S.A.; Asiri, A.M.; Müllen, K. Optical absorption spectra and electronic properties of symmetric and asymmetric squaraine dyes for use in DSSC solar cells: DFT and TD-DFT studies. Int. J. Mol. Sci. 2016, 17, 487. [Google Scholar] [CrossRef] [PubMed]
- Bisht, R.; Sudhakar, V.; Mele Kavungathodi, M.F.; Karjule, N.; Nithyanandhan, J. Fused fluorenylindolenine-donor-based unsymmetrical squaraine dyes for dye-sensitized solar cells. ACS Appl. Mater. Interfaces 2018, 10, 26335–26347. [Google Scholar] [CrossRef]
- Saccone, D.; Galliano, S.; Barbero, N.; Quagliotto, P.; Viscardi, G.; Barolo, C. Polymethine dyes in hybrid photovoltaics: Structure–properties relationships. Eur. J. Org. Chem. 2016, 2016, 2244–2259. [Google Scholar] [CrossRef]
- Sujai, P.T.; Joseph, M.M.; Karunakaran, V.; Saranya, G.; Adukkadan, R.N.; Shamjith, S.; Thomas, R.; Nair, J.B.; Swathi, R.S.; Maiti, K.K. Biogenic cluster-encased gold nanorods as a targeted three-in-one theranostic nanoenvelope for SERS-guided photochemotherapy against metastatic melanoma. ACS Appl. Bio Mater. 2018, 2, 588–600. [Google Scholar] [CrossRef]
- Yano, S.; Hirohara, S.; Obata, M.; Hagiya, Y.; Ogura, S.-i.; Ikeda, A.; Kataoka, H.; Tanaka, M.; Joh, T. Current states and future views in photodynamic therapy. J. Photochem. Photobiol. C Photochem. Rev. 2011, 12, 46–67. [Google Scholar] [CrossRef]
- Wu, B.; Lin, Y.; Li, B.; Zhan, C.; Zeng, F.; Wu, S. Oligo (ethylene glycol)-functionalized squaraine fluorophore as a near-infrared-fluorescent probe for the in vivo detection of diagnostic enzymes. Anal. Chem. 2018, 90, 9359–9365. [Google Scholar] [CrossRef]
- Lin, Y.; Sun, L.; Zeng, F.; Wu, S. An Unsymmetrical Squaraine-Based Activatable Probe for Imaging Lymphatic Metastasis by Responding to Tumor Hypoxia with MSOT and Aggregation-Enhanced Fluorescent Imaging. Chem.–A Eur. J. 2019, 25, 16740–16747. [Google Scholar] [CrossRef]
- Zhu, D.; Xue, L.; Li, G.; Jiang, H. A highly sensitive near-infrared ratiometric fluorescent probe for detecting nitroreductase and cellular imaging. Sens. Actuators B Chem. 2016, 222, 419–424. [Google Scholar] [CrossRef]
- Chevalier, A.; Zhang, Y.; Khdour, O.M.; Kaye, J.B.; Hecht, S.M. Mitochondrial nitroreductase activity enables selective imaging and therapeutic targeting. J. Am. Chem. Soc. 2016, 138, 12009–12012. [Google Scholar] [CrossRef] [PubMed]
- Kawai, M.; Otake, Y.; Hara, Y. High-molecular-mass isoform of aminopeptidase N/CD13 in serum from cholestatic patients. Clin. Chim. Acta 2003, 330, 141–149. [Google Scholar] [CrossRef] [PubMed]
- Phillips, R.W.; Manildi, E.R. Isoenzymes of Serum Leucine Aminopeptidase (LAP)—Pattern in Hepatic Cirrhosis. Lab. Med. 1973, 4, 28–30. [Google Scholar] [CrossRef]
- Undheim, K.; Benneche, T. 6.02—Pyrimidines and their Benzo Derivatives. In Comprehensive Heterocyclic Chemistry II; Katritzky, A.R., Rees, C.W., Scriven, E.F.V., Eds.; Pergamon: Oxford, UK, 1996; pp. 93–231. [Google Scholar] [CrossRef]
- Sahiba, N.; Agarwal, S. Recent Advances in the Synthesis of Perimidines and their Applications. Top. Curr. Chem. 2020, 378, 44. [Google Scholar] [CrossRef]
- Anga, S.; Biswas, S.; Kottalanka, R.K.; Mallik, B.S.; Panda, T.K. Structural and mechanistic insights of substituted perimidine-experimental and computational studies. Can. Chem. Trans. 2014, 2, 72–82. [Google Scholar]
- Ernst, S.; Mistol, J.; Senns, B.; Hennig, L.; Keil, D. Synthesis and characterization of a new class of unsymmetrical squaraines with 2, 3-dihydro-1H-perimidine terminal groups. Dyes Pigment. 2018, 154, 216–228. [Google Scholar] [CrossRef]
- Bello, K.A.; Corns, S.N.; Griffiths, J. Near-infrared-absorbing squaraine dyes containing 2, 3-dihydroperimidine terminal groups. J. Chem. Soc. Chem. Commun. 1993, 5, 452–454. [Google Scholar] [CrossRef]
- Mistol, J.; Ernst, S.; Keil, D.; Hennig, L. Structural studies of squaraines containing 2, 3-dihydro-1H-perimidine terminal groups. Dyes Pigment. 2015, 118, 58–63. [Google Scholar] [CrossRef]
- Umezawa, K.; Citterio, D.; Suzuki, K. A squaraine-based near-infrared dye with bright fluorescence and solvatochromic property. Chem. Lett. 2007, 36, 1424–1425. [Google Scholar] [CrossRef]
- Renno, G.; Giordano, M.; Barbero, N.; Quagliotto, P.; Cravotto, G.; Viscardi, G.; Fin, A. NIR squaraine dyes for cell bilayer bioimaging: A structure-activity investigation. In Proceedings of the XXVII CONGRESSO NAZIONALE SCI, Online, 14–23 September 2021; p. IND-PO029. [Google Scholar]
- Busman, S.C.; Ellis, R.J.; Haubrich, J.E.; Ramsden, W.D.; Van Thien, T.; Cuny, G.D. Composition Comprising Photochemical Acid Progenitor and Specific Squarylium Dye. U.S. Patent Application 09/512,423, 16 September 2003. [Google Scholar]
- Chong, K.C.; Winnik, M.A.; Gong, L.-z.; Nowicki, J. The synthesis of a near infrared-sensitive tackifier. Dyes Pigment. 2008, 79, 200–204. [Google Scholar] [CrossRef]
- Kim, S.-H.; Kim, J.-H.; Cui, J.-Z.; Gal, Y.-S.; Jin, S.-H.; Koh, K. Absorption spectra, aggregation and photofading behaviour of near-infrared absorbing squarylium dyes containing perimidine moiety. Dyes Pigment. 2002, 55, 1–7. [Google Scholar] [CrossRef]
- Šimon, P.; Sekretar, S.; MacCraith, B.; Kvasnik, F. Near-infrared reagents for fibre-optic ammonia sensors. Sens. Actuators B Chem. 1997, 39, 252–255. [Google Scholar] [CrossRef]
- Citterio, D.; Rásonyi, S.; Spichiger, U.E. Development of new dyes for use in integrated optical sensors. Fresenius’ J. Anal. Chem. 1996, 354, 836–840. [Google Scholar] [CrossRef]
- Thien, T.V.; Patel, R.C. Thermal Dye Transfer. U.S. Patent 5360694A, 1 November 1994. [Google Scholar]






















![]() | ||||||||
|---|---|---|---|---|---|---|---|---|
| R1 | Y1 | R2 | Y2 | Trad. Rt (min) | MW Rt (min) | Trad. Yield (%) | MW Yield (%) | |
| Sym. | -C8H17 | -COOH | -C8H17 | -COOH | 1080 | 25 | 46 | 73 |
| -C10H21 | -COOH | -C10H21 | -COOH | 360 | 20 | 54 | 63 | |
| -C2H5 | -Br | -C2H5 | -Br | 1440 [35] | 30 | 84 [35] | 82 | |
| -C2H5 | -COOH | -C2H5 | -COOH | 1080 | 20 | 58 | 99 | |
| Unsym. | -C8H17 | -COOH | -C2H5 | Benzo-[c,d]indole | 180 | 60 | 10 | 15 |
| Dye | λabs (nm) | λem (nm) | ε (M−1 cm−1) | Stokes Shift (nm) | φf (%) | Solvent |
|---|---|---|---|---|---|---|
| 17 [43] | 635 | 645 | 245,500 | 10 | 15 | MeOH |
| 18 [43] | 631 | 639 | 32,360 | 8 | 2.3 | H2O |
| 19 [4] | 622 | 630 | 84,700 | 8 | 9 | PBS |
| 20 [47] | 636 | 650 | 99,800 | 14 | 65.07 | PBS w/5% BSA |
| 21 [4] | 621 | 632 | 75,050 | 11 | 10 | PBS |
| 22 [4] | 624 | 632 | 111,200 | 13 | 4 | PBS |
| 23 [4] | 624 | 634 | 107,100 | 10 | 4 | PBS |
| 24 [4] | 625 | 636 | 58,050 | 11 | 3 | PBS |
| 25 [48] | 631 | 661 | 101,000 | 30 | 45.5 | Octanol |
| 26 [49] | 676 | 683 | 191,870 | 7 | 14.1 | DMSO |
| 27 [49] | 659 | 670 | 190,100 | 11 | 9.9 | DMSO |
| Dye | λabs (nm) | λem (nm) | ε (M−1 cm−1) | Stokes Shift (nm) | φf (%) | Solvent |
|---|---|---|---|---|---|---|
| 32 [67] | 875 | 885 | 274,000 | 10 | 1.3 | CHCl3 |
| 33 [68] | 885 | 913 | 258,000 | 28 | 1.1 | CH2Cl2 |
| 34 [68] | 891 | 916 | 251,000 | 25 | 1.2 | CH2Cl2 |
| 35 [68] | 900 | 992 | 274,000 | 92 | 1.7 | CH2Cl2 |
| 36 [69] | 746 | >765 | 170,000 | >19 | - | CHCl3 |
| 37 [69] | 740 | >765 | 210,000 | >25 | - | CHCl3 |
| 38 [70] | 742 | - | 176,000 | - | - | Pyridine |
| 39 [70] | 745 | - | 132,000 | - | - | Pyridine |
| 40 [9] | 726 | - | 182,000 | - | 3 A | DMSO |
| 41 [9] | 677 | - | 178,000 | - | - | DMSO |
| 42 [9] | 705 | - | 148,000 | - | 3 A | DMSO |
| 43 [9] | 715 | - | 151,000 | - | 5 A | DMSO |
| 44 [69] | 743 | - | 280,000 | - | - | CHCl3 |
| 45 [71] | 754 | 781 | 135,000 | 27 | - | CH2Cl2 |
| 46 [72] | 509 | 588 | - | 79 | 0.1 | CH2Cl2 |
| 47 [72] | 511 | 586 | - | 75 | 0.1 | CH2Cl2 |
| Dye | λabs (nm) | λem (nm) | ε (M−1 cm−1) | Stokes Shift (nm) | φf (%) | Solvent |
|---|---|---|---|---|---|---|
| 52 [94] | 802 | 811 | 140,000 | 9 | 6.7 | Cyclohexane |
| 53 [92] | 808 | - | 155,000 | - | - | CH2Cl2 |
| 54 [92] | 800 | - | 189,000 | - | - | CH2Cl2 |
| 55 [94] | 737 | 751 | 200,000 | 14 | 56 | Cyclohexane |
| 56 [37] | >750 | 776 | 210,000 | <26 | 44 | Toluene |
| 57 [37] | 786 | 817 | - | 31 | - | PBS |
| 58 [95] | 746 | 778 | 109,635 | 32 | 0.97 | Ethanol |
| 59 [95] | 745 | 777 | 107,712 | 32 | 1.14 | Ethanol |
| 60 [95] | 749 | 783 | 103,029 | 34 | 1.43 | Ethanol |
| 61 [95] | 749 | 783 | 103,793 | 34 | 1.66 | Ethanol |
Disclaimer/Publisher’s Note: The statements, opinions and data contained in all publications are solely those of the individual author(s) and contributor(s) and not of MDPI and/or the editor(s). MDPI and/or the editor(s) disclaim responsibility for any injury to people or property resulting from any ideas, methods, instructions or products referred to in the content. |
© 2023 by the authors. Licensee MDPI, Basel, Switzerland. This article is an open access article distributed under the terms and conditions of the Creative Commons Attribution (CC BY) license (https://creativecommons.org/licenses/by/4.0/).
Share and Cite
Sarasiya, S.; Sarasiya, S.; Henary, M. Exploration of NIR Squaraine Contrast Agents Containing Various Heterocycles: Synthesis, Optical Properties and Applications. Pharmaceuticals 2023, 16, 1299. https://doi.org/10.3390/ph16091299
Sarasiya S, Sarasiya S, Henary M. Exploration of NIR Squaraine Contrast Agents Containing Various Heterocycles: Synthesis, Optical Properties and Applications. Pharmaceuticals. 2023; 16(9):1299. https://doi.org/10.3390/ph16091299
Chicago/Turabian StyleSarasiya, Shahir, Sara Sarasiya, and Maged Henary. 2023. "Exploration of NIR Squaraine Contrast Agents Containing Various Heterocycles: Synthesis, Optical Properties and Applications" Pharmaceuticals 16, no. 9: 1299. https://doi.org/10.3390/ph16091299
APA StyleSarasiya, S., Sarasiya, S., & Henary, M. (2023). Exploration of NIR Squaraine Contrast Agents Containing Various Heterocycles: Synthesis, Optical Properties and Applications. Pharmaceuticals, 16(9), 1299. https://doi.org/10.3390/ph16091299


