Synergistic Effect of Ginsenoside Rh2 Combines with Ionizing Radiation on CT26/luc Colon Carcinoma Cells and Tumor-Bearing Animal Model
Abstract
1. Introduction
2. Results
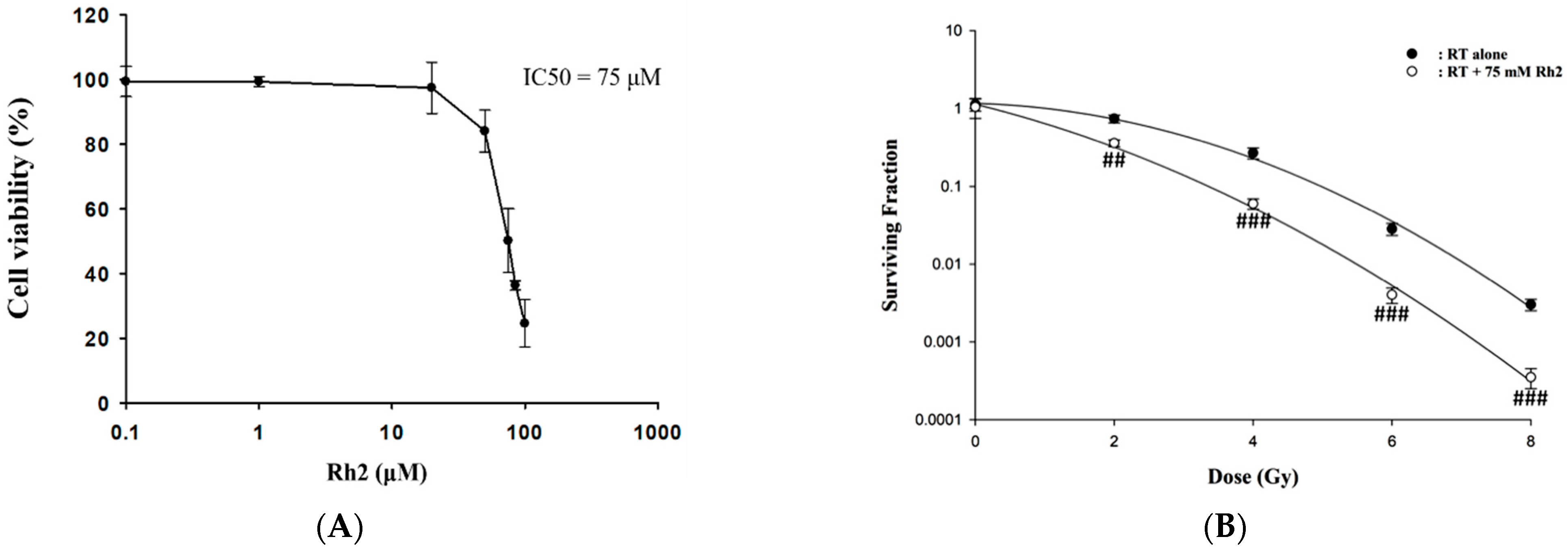
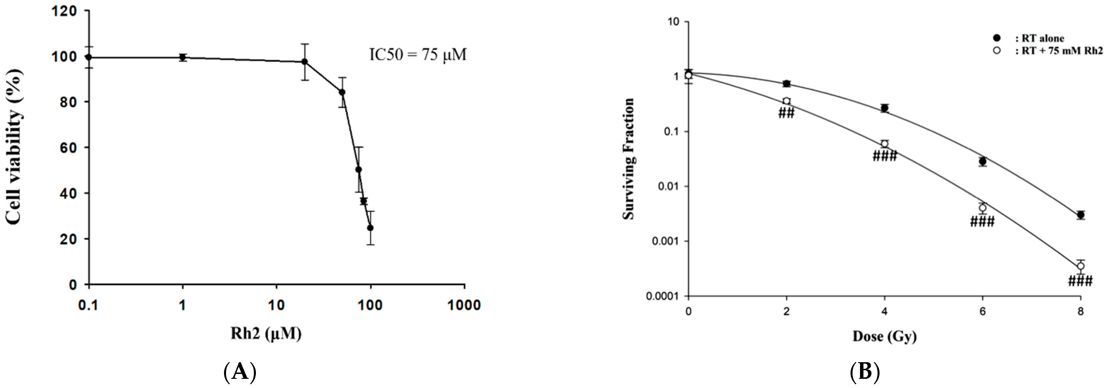
2.1. Cytotoxicity and Radiosensitization of Rh2 in CT26/luc Cells
2.2. Rh2 Induces G1 Arrest and Enhances G2/M Arrest When Combined with Radiation in CT26/luc Cells
2.3. Cytotoxicity of Rh2 Combines with Radiation
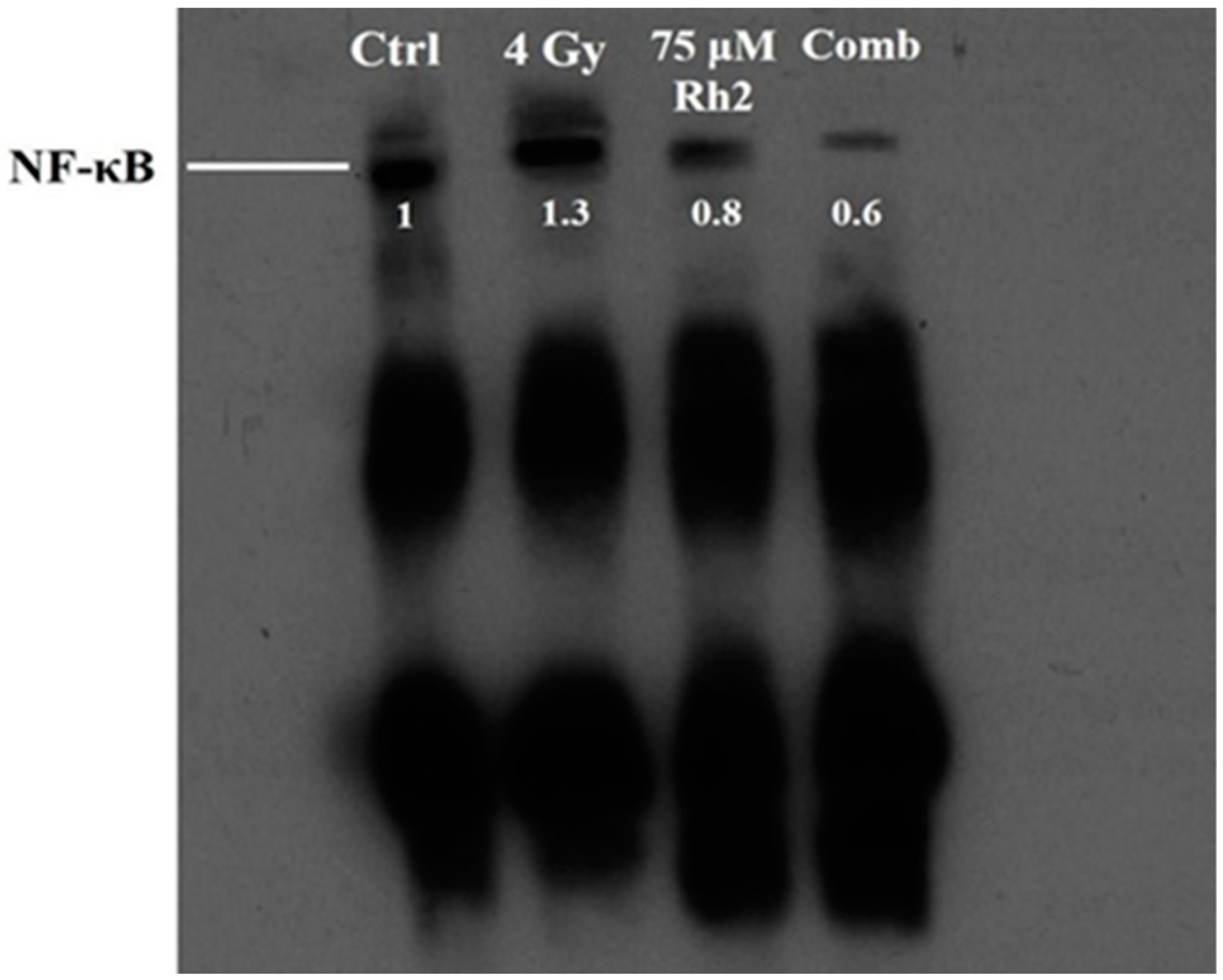
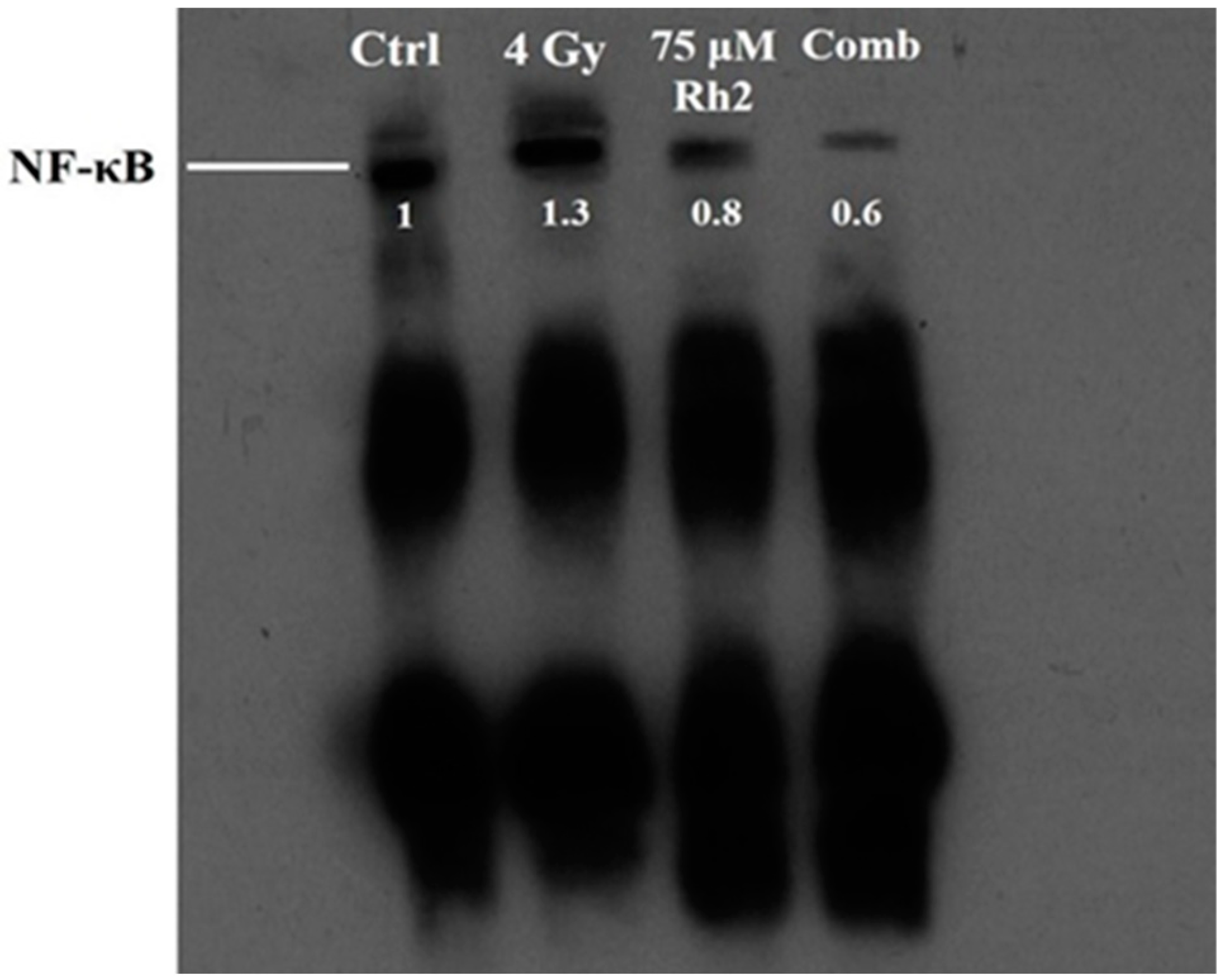
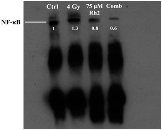
2.4. NF-κB Activity Induced by Radiation Is Suppressed by Rh2 in CT26/luc Cells
2.5. Rh2 Suppresses the Expressions of NF-κB Related Proteins in CT26/luc Cells Assayed by Western Blotting
2.6. Pretreatment with Rh2 Combined with Radiation Enhances Therapeutic Efficacy in CT26/luc Tumor-Bearing Mice
2.7. Rh2 Enhances Therapeutic Efficacy in a Tumor-Bearing Mouse Model via Modulating Expressions of Interleukin-12, Interleukin-18, and Interferon-γ
2.8. Spleen Index and Lymphocyte Subset Determination
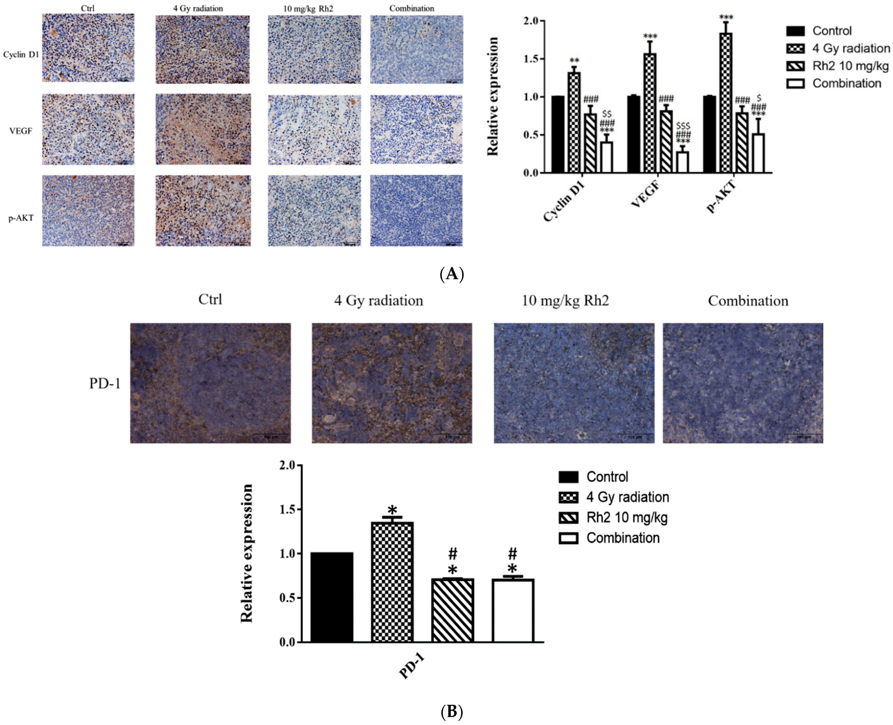
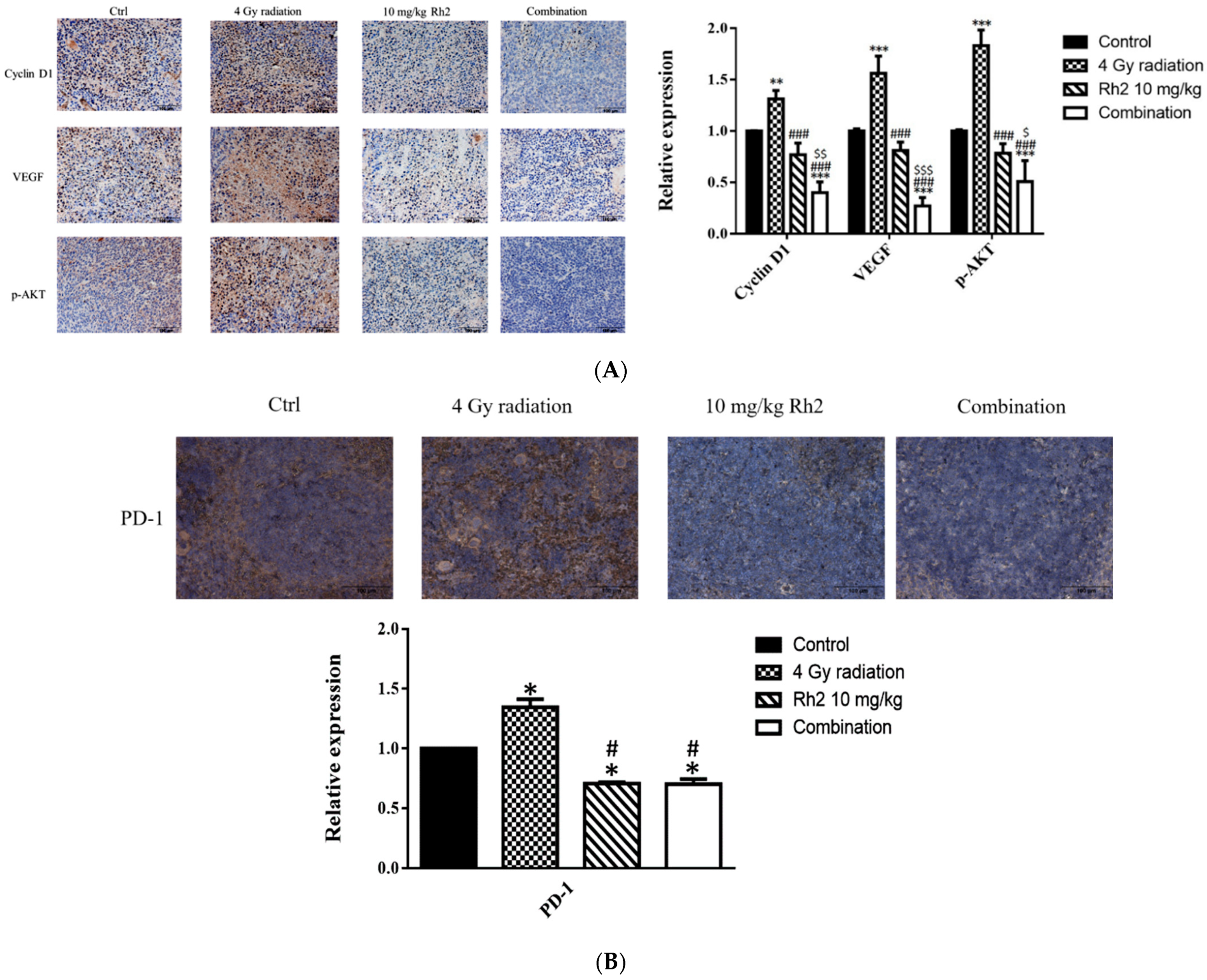
2.9. Immunohistochemical Staining for Proteins in Tumors and Spleens
2.10. Rh2 Shows No Toxicity in Mice by Biochemical Analysis and Histopathology
3. Discussion
4. Materials and Methods
4.1. Cell Lines and Cytotoxicity of Rh2 in CT26/luc Cells
4.2. Drug Preparation
4.3. Irradiation
4.4. Growth Curves of CT26 and CT26/luc Cells
4.5. Bioluminescent Imaging (BLI)
4.6. Cytotoxicity of Rh2 on CT26/luc Cells
4.7. Clonogenic Formation Assay
4.8. Cell Cycle Analysis by Flow Cytometry
4.9. Electrophoretic Mobility Shift Assay (EMSA)
4.10. Western Blot Analysis
4.11. Animals
4.12. Therapeutic Efficacy of Rh2 Combined with Radiotherapy in the Tumor-Bearing Animal Model
4.13. Determination of Interleukin-12, Interleukin-18, and Interferon-γ
4.14. Spleen Index
4.15. Biochemical Analysis
4.16. Tissue Preparation for Histopathology
4.17. Immunohistochemical (IHC) Staining
4.18. Statistics
5. Conclusions
Supplementary Materials
Author Contributions
Funding
Institutional Review Board Statement
Informed Consent Statement
Data Availability Statement
Acknowledgments
Conflicts of Interest
References
- Cancer Mortality Statistics in Taiwan; The Ministry of Health and Welfare: Taiwan, China, 2020.
- Lupattelli, M.; Matrone, F.; Gambacorta, M.A.; Osti, M.; Macchia, G.; Palazzari, E.; Nicosia, L.; Navarria, F.; Chiloiro, G.; Valentini, V.; et al. Preoperative intensity-modulated radiotherapy with a simultaneous integrated boost combined with capecitabine in locally advanced rectal cancer: Short-term results of a multicentric study. Radiat. Oncol. 2017, 12, 139. [Google Scholar] [CrossRef] [PubMed]
- Velenik, V.; Ocvirk, J.; Music, M.; Bracko, M.; Anderluh, F.; Oblak, I.; Edhemovic, I.; Brecelj, E.; Kropivnik, M.; Omejc, M. Neoadjuvant capecitabine, radiotherapy, and bevacizumab (CRAB) in locally advanced rectal cancer: Results of an open-label phase II study. Radiat. Oncol. 2011, 6, 105. [Google Scholar] [CrossRef] [PubMed]
- Suy, S.; Anderson, W.B.; Dent, P.; Chang, E.; Kasid, U. Association of Grb2 with Sos and Ras with Raf-1 upon gamma irradiation of breast cancer cells. Oncogene 1997, 15, 53–61. [Google Scholar] [CrossRef]
- Yacoub, A.; Park, J.S.; Qiao, L.; Dent, P.; Hagan, M.P. MAPK dependence of DNA damage repair: Ionizing radiation and the induction of expression of the DNA repair genes XRCC1 and ERCC1 in DU145 human prostate carcinoma cells in a MEK1/2 dependent fashion. Int. J. Radiat. Biol. 2001, 77, 1067–1078. [Google Scholar] [CrossRef] [PubMed]
- Hadian, K.; Krappmann, D. Signals from the nucleus: Activation of NF-kappaB by cytosolic ATM in the DNA damage response. Sci. Signal. 2011, 4, pe2. [Google Scholar] [CrossRef] [PubMed]
- Zhang, H.; Luo, H.; Jiang, Z.; Yue, J.; Hou, Q.; Xie, R.; Wu, S. Fractionated irradiation-induced EMT-like phenotype conferred radioresistance in esophageal squamous cell carcinoma. J. Radiat. Res. 2016, 57, 370–380. [Google Scholar] [CrossRef]
- Terzic, J.; Grivennikov, S.; Karin, E.; Karin, M. Inflammation and colon cancer. Gastroenterology 2010, 138, 2101–2114. [Google Scholar] [CrossRef]
- Eaden, J.A.; Abrams, K.R.; Mayberry, J.F. The risk of colorectal cancer in ulcerative colitis: A meta-analysis. Gut 2001, 48, 526–535. [Google Scholar] [CrossRef]
- Kim, S.; Iizuka, K.; Aguila, H.L.; Weissman, I.L.; Yokoyama, W.M. In vivo natural killer cell activities revealed by natural killer cell-deficient mice. Proc. Natl. Acad. Sci. USA 2000, 97, 2731–2736. [Google Scholar] [CrossRef]
- Colombo, M.P.; Trinchieri, G. Interleukin-12 in anti-tumor immunity and immunotherapy. Cytokine Growth Factor Rev. 2002, 13, 155–168. [Google Scholar] [CrossRef]
- Manetti, R.; Gerosa, F.; Giudizi, M.G.; Biagiotti, R.; Parronchi, P.; Piccinni, M.P.; Sampognaro, S.; Maggi, E.; Romagnani, S.; Trinchieri, G.; et al. Interleukin 12 induces stable priming for interferon gamma (IFN-gamma) production during differentiation of human T helper (Th) cells and transient IFN-gamma production in established Th2 cell clones. J. Exp. Med. 1994, 179, 1273–1283. [Google Scholar] [CrossRef] [PubMed]
- Hamza, T.; Barnett, J.B.; Li, B. Interleukin 12 a key immunoregulatory cytokine in infection applications. Int. J. Mol. Sci. 2010, 11, 789–806. [Google Scholar] [CrossRef] [PubMed]
- Wigginton, J.M.; Lee, J.K.; Wiltrout, T.A.; Alvord, W.G.; Hixon, J.A.; Subleski, J.; Back, T.C.; Wiltrout, R.H. Synergistic engagement of an ineffective endogenous anti-tumor immune response and induction of IFN-γ and Fas-ligand-dependent tumor eradication by combined administration of IL-18 and IL-2. J. Immunol. 2002, 169, 4467–4474. [Google Scholar] [CrossRef] [PubMed]
- Munk, R.B.; Sugiyama, K.; Ghosh, P.; Sasaki, C.Y.; Rezanka, L.; Banerjee, K.; Takahashi, H.; Sen, R.; Longo, D.L. Antigen-independent IFN-γ production by human naïve CD4+ T cells activated by IL-12 plus IL-18. PLoS ONE 2011, 6, e18553. [Google Scholar] [CrossRef]
- Lin, Y.H.; Chen, K.K.; Chiu, J.H. Coprescription of Chinese herbal medicine and western medications among prostate cancer patients: A population-based study in Taiwan. Evid. Based Complement. Altern. Med. 2012, 2012, 147015. [Google Scholar] [CrossRef]
- Attele, A.S.; Wu, J.A.; Yuan, C.S. Ginseng pharmacology: Multiple constituents and multiple actions. Biochem. Pharmacol. 1999, 58, 1685–1693. [Google Scholar] [CrossRef]
- Chung, K.S.; Cho, S.H.; Shin, J.S.; Kim, D.H.; Choi, J.H.; Choi, S.Y.; Rhee, Y.K.; Hong, H.D.; Lee, K.T. Ginsenoside Rh2 induces cell cycle arrest and differentiation in human leukemia cells by upregulating TGF-β expression. Carcinogenesis 2013, 34, 331–340. [Google Scholar] [CrossRef]
- Li, X.; Chu, S.; Lin, M.; Gao, Y.; Liu, Y.; Yang, S.; Zhou, X.; Zhang, Y.; Hu, Y.; Wang, H.; et al. Anticancer property of ginsenoside Rh2 from ginseng. Eur. J. Med. Chem. 2020, 203, 112627. [Google Scholar] [CrossRef]
- Li, M.; Zhang, D.; Cheng, J.; Liang, J.; Yu, F. Ginsenoside Rh2 inhibits proliferation but promotes apoptosis and autophagy by down-regulating microRNA-638 in human retinoblastoma cells. Exp. Mol. Pathol. 2019, 108, 17–23. [Google Scholar] [CrossRef]
- Shi, X.; Yang, J.; Wei, G. Ginsenoside 20(S)-Rh2 exerts anti-cancer activity through the Akt/GSK3beta signaling pathway in human cervical cancer cells. Mol. Med. Rep. 2018, 17, 4811–4816. [Google Scholar]
- Huang, Y.; Huang, H.; Han, Z.; Li, W.; Mai, Z.; Yuan, R. Ginsenoside Rh2 Inhibits angiogenesis in prostate cancer by targeting CNNM1. J. Naosci. Nanotechnol. 2019, 19, 1942–1950. [Google Scholar] [CrossRef] [PubMed]
- Huang, J.; Peng, K.; Wang, L.; Wen, B.; Zhou, L.; Luo, T.; Su, M.; Li, J.; Luo, Z. Ginsenoside Rh2 inhibits proliferation and induces apoptosis in human leukemia cells via TNF-α signaling pathway. Acta Biochim. Biophys. Sin. 2016, 48, 750–755. [Google Scholar] [CrossRef] [PubMed]
- Wang, M.; Yan, S.J.; Zhang, H.T.; Li, N.; Liu, T.; Zhang, Y.L.; Li, X.X.; Ma, Q.; Qiu, X.C.; Fan, Q.Y.; et al. Ginsenoside Rh2 enhances the antitumor immunological response of a melanoma mice model. Oncol. Lett. 2017, 13, 681–685. [Google Scholar] [CrossRef] [PubMed]
- Darvin, P.; Toor, S.M.; Sasidharan Nair, V.; Elkord, E. Immune checkpoint inhibitors: Recent progress and potential biomarkers. Exp. Mol. Med. 2018, 50, 165–175. [Google Scholar] [CrossRef] [PubMed]
- Callahan, M.K.; Wolchok, J.D. At the bedside: CTLA-4- and PD-1-blocking antibodies in cancer immunotherapy. J. Leukoc. Biol. 2013, 94, 41–53. [Google Scholar] [CrossRef] [PubMed]
- Overman, M.J.; Lonardi, S.; Wong, K.Y.M.; Lenz, H.J.; Gelsomino, F.; Aglietta, M.; Morse, M.A.; Cutsem, E.V.; McDermott, R.; Hill, A.; et al. Durable clinical benefit with nivolumab plus ipilimumab in DNA mismatch repair-deficient/microsatellite instability-high metastatic colorectal cancer. J. Clin. Oncol. 2018, 36, 773–779. [Google Scholar] [CrossRef]
- Guo, X.X.; Guo, Q.; Li, Y.; Lee, S.K.; Wei, X.N.; Jin, Y.H. Ginsenoside Rh2 induces human hepatoma cell apoptosis via bax/bak triggered cytochrome C release and caspase-9/caspase-8 activation. Int. J. Mol. Sci. 2012, 13, 15523–15535. [Google Scholar] [CrossRef]
- Wang, Y.S.; Lin, Y.; Li, H.; Li, Y.; Song, Z.; Jin, Y.H. The identification of molecular target of (20S) ginsenoside Rh2 for its anti-cancer activity. Sci. Rep. 2017, 7, 12408. [Google Scholar] [CrossRef]
- Chen, F.; Sun, Y.; Zheng, S.L.; Qin, Y.; McClements, D.J.; Hu, J.N.; Deng, Z.Y. Antitumor and immunomodulatory effects of ginsenoside Rh2 and its octyl ester derivative in H22 tumor-bearing mice. J. Funct. Foods 2017, 32, 382–390. [Google Scholar] [CrossRef]
- Chow, T.H.; Lin, Y.Y.; Hwang, J.J.; Wang, H.E.; Tseng, Y.L.; Pang, V.F.; Liu, R.S.; Lin, W.J.; Yang, C.S.; Ting, G. Therapeutic efficacy evaluation of 111In-labeled PEGylated liposomal vinorelbine in murine colon carcinoma with multimodalities of molecular imaging. J. Nucl. Med. 2009, 50, 2073–2081. [Google Scholar] [CrossRef]
- Bosset, J.F.; Calais, G.; Mineur, L.; Maingon, P.; Stojanovic-Rundic, S.; Bensadoun, R.J.; Bardet, E.; Beny, A.; Ollier, J.C.; Bolla, M.; et al. Fluorouracil-based adjuvant chemotherapy after preoperative chemoradiotherapy in rectal cancer. Lancet Oncol. 2014, 15, 184–190. [Google Scholar] [CrossRef]
- Chiang, I.T.; Liu, Y.C.; Hsu, F.T.; Chien, Y.C.; Kao, C.H.; Lin, W.J.; Chung, J.G.; Hwang, J.J. Curcumin synergistically enhances the radiosensitivity of human oral squamous cell carcinoma via suppression of radiation-induced NF-kappaB activity. Oncol. Rep. 2014, 31, 1729–1737. [Google Scholar] [CrossRef]
- Jia, W.W.; Bu, X.; Philips, D.; Yan, H.; Liu, G.; Chen, X.; Bush, J.A.; Li, G. Potential role of ginseng in the treatment of colorectal cancer. Am. J. Chin. Med. 2008, 36, 1019–1028. [Google Scholar] [CrossRef]
- Soleimani, A.; Rahmani, F.; Ferns, G.A.; Ryzhikov, M.; Avan, A.; Hayakawa, Y.; Hassanian, S.M. Role of the NF-κB signaling pathway in the pathogenesis of colorectal cancer. Gene 2020, 726, 144132. [Google Scholar] [CrossRef] [PubMed]
- Voboril, R.; Weberova-Voborilova, J. Constitutive NF-kappaB activity in colorectal cancer cells: Impact on radiation-induced NF-kappaB activity, radiosensitivity, and apoptosis. Neoplasma 2006, 53, 518–523. [Google Scholar]
- Hsu, F.T.; Liu, Y.C.; Chiang, I.T.; Liu, R.S.; Wang, H.E.; Lin, W.J.; Hwang, J.J. Sorafenib increases efficacy of vorinostat against human hepatocellular carcinoma through inhibition of vorinostat-induced ERK/NF-κB signaling transduction. Int. J. Oncol. 2014, 45, 177–188. [Google Scholar] [CrossRef]
- Chen, J.C.H.; Chuang, H.Y.; Hsu, F.T.; Chen, Y.C.; Chien, Y.C.; Hwang, J.J. Sorafenib pretreatment enhances radiotherapy through targeting MEK/ERK/NF-kB pathway in human hepatocellular carcinoma-bearing mouse model. Oncotarget 2016, 7, 85450–85463. [Google Scholar] [CrossRef] [PubMed][Green Version]
- Plewka, D.; Plewka, A.; Miskiewicz, A.; Morek, M.; Bogunia, E. Nuclear factor-kappa B as potential therapeutic target in human colon cancer. J. Cancer Res. Ther. 2018, 14, 516–520. [Google Scholar] [CrossRef]
- Dent, P.; Yacoub, A.; Fisher, P.B.; Hagan, M.P.; Grant, S. MAPK pathways in radiation responses. Oncogene 2003, 22, 5885–5896. [Google Scholar] [CrossRef] [PubMed]
- Lee, J.H.; Min, D.S.; Lee, C.W.; Song, K.H.; Kim, Y.S.; Kim, H.P. Ginsenosides from Korean Red Ginseng ameliorate lung inflammatory responses: Inhibition of the MAPKs/NF-kB/c-Fos pathways. J. Ginseng Res. 2018, 42, 476–484. [Google Scholar] [CrossRef]
- Hsieh, Y.H.; Deng, J.S.; Chang, Y.S.; Huang, G.J. Ginsenoside Rh2 ameliorates lipopolysaccharide-induced acute lung injury by regulating the TLR4/PI3K/Akt/mTOR, Raf-1/MEK/ERK, and Keap1/Nrf2/HO-1 signaling pathways in mice. Nutrients 2018, 10, 1208. [Google Scholar] [CrossRef]
- Walle, T.; Martinez Monge, R.; Cerwenka, A.; Ajona, D.; Melero, I.; Lecanda, F. Radiation effects on antitumor immune responses: Current perspectives and challenges. Ther. Adv. Med. Oncol. 2018, 10, 1758834017742575. [Google Scholar] [CrossRef]
- Kang, S.; Min, H. Ginseng, the ‘Immunity Boost’: The Effects of Panax ginseng on Immune System. J. Ginseng Res. 2012, 36, 354–368. [Google Scholar] [CrossRef] [PubMed]
- Sangro, B.; Melero, I.; Qian, C.; Prieto, J. Gene therapy of cancer based on interleukin 12. Curr. Gene Ther. 2005, 5, 573–581. [Google Scholar] [CrossRef] [PubMed]
- Hajibabaie, F.; Abedpoor, N.; Nazanin Assareh, N.; Tabatabaiefar, M.A.; Shariati, L.; Zarrabi, A. The importance of SNPs at miRNA binding sites as biomarkers of gastric and colorectal cancers: A systematic review. J. Pers. Med. 2022, 12, 456. [Google Scholar] [CrossRef] [PubMed]
- Abedpoor, N.; Taghian, F.; Hajibabaie, F. Cross brain–gut analysis highlighted hub genes and lncRNA networks differentially modified during leucine consumption and endurance exercise in mice with depression-like behaviors. Mol. Neurobiol. 2022, 59, 4106–4123. [Google Scholar] [CrossRef] [PubMed]










| Radiation (Gy) | SFR | SFR × SFC | SFR+C |
|---|---|---|---|
| 2 | 0.74 | 0.37 | 0.36 (synergism) |
| 4 | 0.26 | 0.13 | 0.06 (synergism) |
| 6 | 0.03 | 0.015 | 4 × 10−3 (synergism) |
| 8 | 3 × 10−3 | 1.5 × 10−3 | 3.5 × 10−4 (synergism) |
| Group | Number of Mice | Mean Tumor Growth Time a | Mean Tumor Growth Delay Time b | Mean Tumor Growth Inhibition Rate c | Combination Enhancement Ratio d |
|---|---|---|---|---|---|
| Control | 6 | 9 | n.a. e | n.a. | n.a. |
| Rh2 | 6 | 12 | 3 | 1.33 | 2.09 |
| Radiation | 6 | 16 | 7 | 1.78 | 1.56 |
| Combination | 6 | 25 | 16 | 2.78 | – |
| Group | Number of Mice | Mean Tumor Growth Inhibition Rate a (%) | Expected Tumor Growth Inhibition Rate b (%) | Combination Index c |
|---|---|---|---|---|
| Control | 6 | – | – | – |
| Rh2 | 6 | 33 | – | – |
| Radiation | 6 | 54 | – | – |
| Combination | 6 | 78 | 69 | 0.71 |
| Group | CD4+ T Cell (%) | CD8+ T Cell (%) |
|---|---|---|
| Normal | 24.1 ± 1.2 | 17.1 ± 0.6 |
| Control | 13.6 ± 0.8 *** | 11.5 ± 1.0 * |
| Radiation | 18.6 ± 1.9 # | 13.6 ± 0.4 |
| Rh2 | 21.9 ± 1.7 ##;$ | 17.8 ± 0.9 # |
| Combination | 24.8 ± 0.5 ###;$ | 20.5 ± 2.5 ##;$ |
| Items | Control | Radiation | Rh2 Alone | Combination | Reference Range |
|---|---|---|---|---|---|
| Liver function | |||||
| ALP (U/L) | 163 ± 12 | 195 ± 16 | 190 ± 14 | 193 ± 23 | 62–209 |
| ALB (g/dL) | 2.3 ± 0.2 | 2.4 ± 0.3 | 2.1 ± 0.1 | 2.5 ± 0.3 | 2.5–4.8 |
| ALT (U/L) | 46 ± 8 | 54 ± 28 | 26 ± 5 | 47 ± 9 | 28–132 |
| AST (U/L) | 251 ± 72 | 187 ± 61 | 129 ± 6 | 165 ± 37 | 59–247 |
| Kidney function | |||||
| BUN (mg/dL) | 33 ± 2 | 30 ± 2 | 31 ± 3 | 30 ± 3 | 18–29 |
| CRE (mg/dL) | 0.5 ± 0.06 | 0.5 ± 0.07 | 0.4 ± 0.04 | 0.4 ± 0.05 | 0.2–0.8 |
Disclaimer/Publisher’s Note: The statements, opinions and data contained in all publications are solely those of the individual author(s) and contributor(s) and not of MDPI and/or the editor(s). MDPI and/or the editor(s) disclaim responsibility for any injury to people or property resulting from any ideas, methods, instructions or products referred to in the content. |
© 2023 by the authors. Licensee MDPI, Basel, Switzerland. This article is an open access article distributed under the terms and conditions of the Creative Commons Attribution (CC BY) license (https://creativecommons.org/licenses/by/4.0/).
Share and Cite
Lee, S.-C.; Shen, C.-Y.; Wang, W.-H.; Lee, Y.-P.; Liang, K.-W.; Chou, Y.-H.; Tyan, Y.-S.; Hwang, J.-J. Synergistic Effect of Ginsenoside Rh2 Combines with Ionizing Radiation on CT26/luc Colon Carcinoma Cells and Tumor-Bearing Animal Model. Pharmaceuticals 2023, 16, 1188. https://doi.org/10.3390/ph16091188
Lee S-C, Shen C-Y, Wang W-H, Lee Y-P, Liang K-W, Chou Y-H, Tyan Y-S, Hwang J-J. Synergistic Effect of Ginsenoside Rh2 Combines with Ionizing Radiation on CT26/luc Colon Carcinoma Cells and Tumor-Bearing Animal Model. Pharmaceuticals. 2023; 16(9):1188. https://doi.org/10.3390/ph16091188
Chicago/Turabian StyleLee, Shan-Chih, Chao-Yu Shen, Wei-Hsun Wang, Yen-Po Lee, Keng-Wei Liang, Ying-Hsiang Chou, Yeu-Sheng Tyan, and Jeng-Jong Hwang. 2023. "Synergistic Effect of Ginsenoside Rh2 Combines with Ionizing Radiation on CT26/luc Colon Carcinoma Cells and Tumor-Bearing Animal Model" Pharmaceuticals 16, no. 9: 1188. https://doi.org/10.3390/ph16091188
APA StyleLee, S.-C., Shen, C.-Y., Wang, W.-H., Lee, Y.-P., Liang, K.-W., Chou, Y.-H., Tyan, Y.-S., & Hwang, J.-J. (2023). Synergistic Effect of Ginsenoside Rh2 Combines with Ionizing Radiation on CT26/luc Colon Carcinoma Cells and Tumor-Bearing Animal Model. Pharmaceuticals, 16(9), 1188. https://doi.org/10.3390/ph16091188

