Co-Delivery of 5-Fluorouracil and Paclitaxel in Mitochondria-Targeted KLA-Modified Liposomes to Improve Triple-Negative Breast Cancer Treatment
Abstract
1. Introduction
2. Results
2.1. Synthesis of DSPE-PEG-KLA
2.2. Preparation and Characterization of KLA-5-FU/PTX Lps
2.3. Stability of KLA-5-FU/PTX Lps
2.4. Hemolysis Assay of KLA-Modified Lps
2.5. Release of 5-FU and PTX from KLA-5-FU/PTX Lps In Vitro
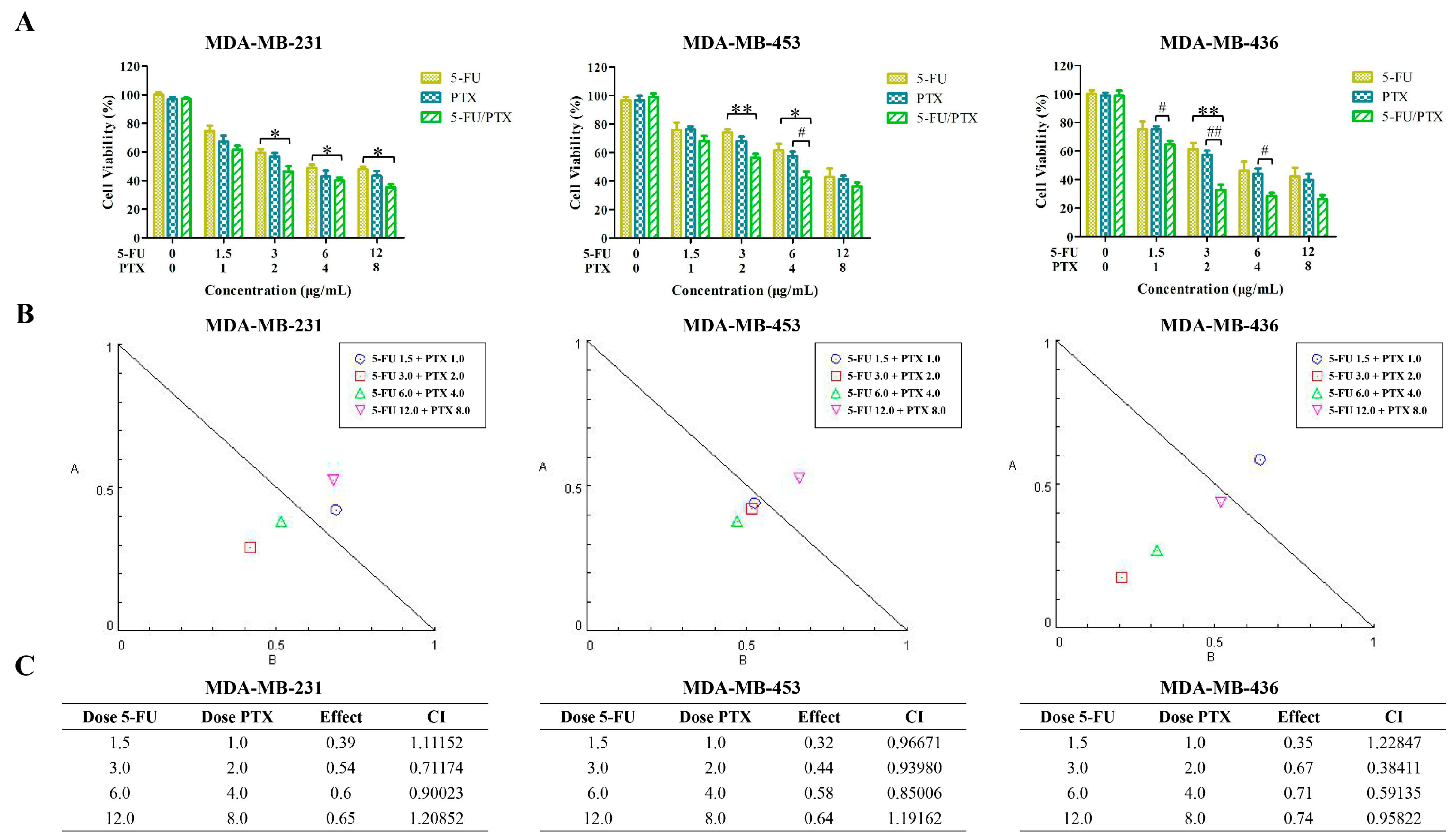
2.6. Synergistic Effect of 5-FU and PTX
2.7. In Vitro Cytotoxicity
2.8. Lps Uptake by Cells
2.9. Apoptosis
2.10. Mitochondrial Membrane Potential
2.11. Mitochondrial Targeting Ability of Lps
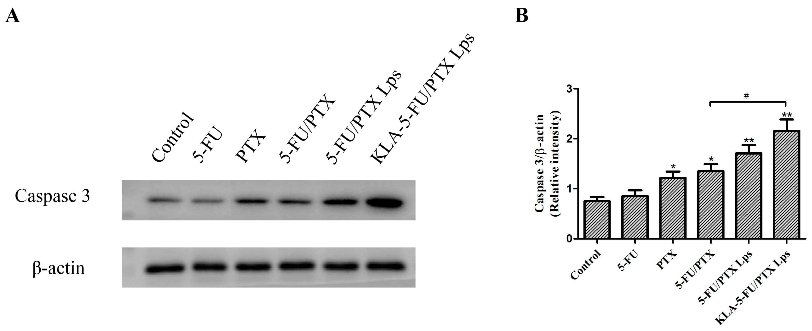
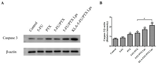
2.12. Caspase-3 Protein Expression
2.13. In Vivo Antitumor Activity
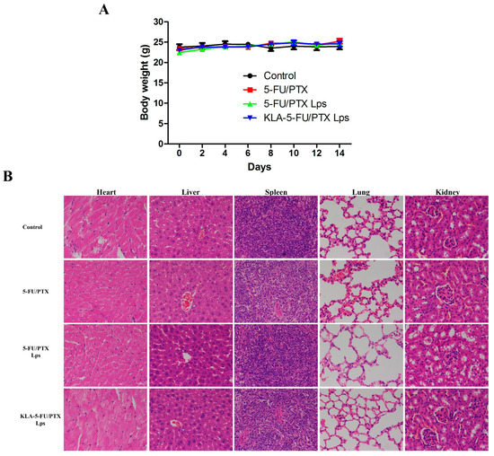
2.14. In Vivo Toxicity
3. Discussion
4. Materials and Methods
4.1. Materials
4.2. Cell Lines and Cultures
4.3. Synthesis of DSPE-PEG-KLA
4.4. Synthesis of KLA-5-FU/PTX Lps
4.5. Lps Characterization
4.5.1. Particle Size and Zeta Potential
4.5.2. Morphology
4.5.3. Entrapment and Drug Loading Efficiencies
4.6. Lps Stability In Vitro
4.7. Hemolysis Assay of Lps
4.8. Release of 5-FU and PTX from Lps In Vitro
4.9. Synergistic Effect of 5-FU and PTX
4.10. Lps Cytotoxicity In Vitro
4.11. Cell Uptake
4.12. Cell Apoptosis
4.13. Mitochondrial Membrane Potential
4.14. Mitochondrial Localization
4.15. Western Blotting
4.16. In Vivo Antitumor Activity
4.17. In Vivo Toxicity
4.18. Statistical Analysis
5. Conclusions
Author Contributions
Funding
Institutional Review Board Statement
Informed Consent Statement
Data Availability Statement
Conflicts of Interest
References
- Medina, M.A.; Oza, G.; Sharma, A.; Arriaga, L.G.; Hernández, J.M.; Rotello, V.M.; Ramirez, J.T. Triple-Negative Breast Cancer: A Review of Conventional and Advanced Therapeutic Strategies. J. Environ. Res. Public Health 2020, 17, 2078. [Google Scholar] [CrossRef]
- Yao, H.; He, G.C.; Yan, S.C.; Chen, C.; Song, L.J.; Rosol, T.J.; Deng, X.Y. Triple-negative breast cancer: Is there a treatment on the horizon? Oncotarget 2017, 8, 1913–1924. [Google Scholar] [CrossRef] [PubMed]
- Wahba, H.A.; El-Hadaad, H.A. Current approaches in treatment of triple-negative breast cancer. Cancer Biol. Med. 2015, 12, 106–116. [Google Scholar] [PubMed]
- Mediratta, K.; El-Sahli, S.; D’Costa, V.; Wang, L.S. Current Progresses and Challenges of Immunotherapy in Triple-Negative Breast Cancer. Cancers 2020, 12, 3529. [Google Scholar] [CrossRef] [PubMed]
- Chowdhury, P.; Ghosh, U.; Samanta, K.; Jaggi, M.; Chauhan, S.C.; Yallapu, M.M. Bioactive nanotherapeutic trends to combat triple negative breast cancer. Bioact. Mater. 2021, 6, 3269–3287. [Google Scholar] [CrossRef]
- Chen, T.; Jiang, Y.; Wang, C.; Cai, Z.; Chen, H.; Zhu, J.; Tao, P.; Wu, M. The pH-triggered drug release and simultaneous carrier decomposition of effervescent SiO2-drug-Na2CO3 composite nanoparticles: To improve the antitumor activity of hydrophobic drugs. RSC Adv. 2021, 11, 5335–5347. [Google Scholar] [CrossRef]
- Lin, C.C.; Cheng, A.L.; Hsu, C.H.; Lu, Y.S.; Hsu, C.; Yeh, K.H.; Wu, C.Y.; Huang, C.S.; Yang, C.H. A phase II trial of weekly paclitaxel and high-dose 5-fluorouracil plus leucovorin in patients with chemotherapy-pretreated metastatic breast cancer. Anticancer Res. 2007, 27, 641–645. [Google Scholar]
- Ranieri, G.; Marech, I.; Porcelli, M.; Giotta, F.; Palmiotti, G.; Laricchia, G.; Fazio, V.; Gadaleta, C.D. Complete response in a patient with liver metastases from breast cancer employing hepatic arterial infusion 5-fluorouracil based chemotherapy plus systemic nab-paclitaxel. Oncotarget 2017, 9, 8197–8203. [Google Scholar] [CrossRef]
- Que, W.C.; Huang, Y.F.; Lin, X.Y.; Lan, Y.Q.; Gao, X.Y.; Wang, X.L.; Wu, R.P.; Du, B.; Huang, X.B.; Qiu, H.Q.; et al. Paclitaxel, 5-fluorouracil, and leucovorin combination chemotherapy as first-line treatment in patients with advanced gastric cancer. Anticancer Drugs 2019, 30, 302–307. [Google Scholar] [CrossRef]
- Kang, H.J.; Chang, H.M.; Kim, T.W.; Ryu, M.H.; Sohn, H.J.; Yook, J.H.; Oh, S.T.; Kim, B.S.; Lee, J.S.; Kang, Y.K. A phase II study of paclitaxel and capecitabine as a first-line combination chemotherapy for advanced gastric cancer. Br. J. Cancer 2008, 98, 316–322. [Google Scholar] [CrossRef][Green Version]
- Lan, Y.Q.; Wu, R.P.; Huang, X.B.; Wang, X.L.; Zhong, D.T.; Huang, C.Y.; Song, J.T. Paclitaxel, oxaliplatin, 5-fluorouracil and leucovorin combination chemotherapy in patients with recurrent or metastatic gastric cancer. Tumori 2018, 104, 22–29. [Google Scholar] [CrossRef] [PubMed]
- Nistico, C.; Bria, E.; Agostara, B.; Barni, S.; Colella, E.; Frontini, L.; D’Ottavio, A.M.; Cuppone, F.; Valenza, R.; Sperduti, I.; et al. Weekly paclitaxel, 5-fluorouracil and folinic acid with granulocyte colony-stimulating factor support in metastatic breast cancer patients: A phase II study. Anticancer Drugs 2006, 17, 345–351. [Google Scholar] [CrossRef] [PubMed]
- Collichio, F.A.; Amamoo, M.A.; Fogleman, J.; Griggs, J.; Graham, M. Phase II study of low-dose infusional 5-fluorouracil and paclitaxel (Taxol) given every 2 weeks in metastatic breast cancer. Am. J. Clin. Oncol. 2002, 25, 194–197. [Google Scholar] [CrossRef] [PubMed]
- Shizuku, M.; Shibata, M.; Shimizu, Y.; Takeuchi, D.; Mizuno, Y. Clinical outcomes of neoadjuvant chemotherapy for patients with breast cancer: Tri-weekly nanoparticle albumin-bound paclitaxel followed by 5-fluorouracil, epirubicin, and cyclophosphamide: A retrospective observational study. Nagoya J. Med. Sci. 2020, 82, 457–467. [Google Scholar]
- Tokunaga, S.; Takashima, T.; Kashiwagi, S.; Noda, S.; Kawajiri, H.; Tokumoto, M.; Nishimura, S.; Nishimori, T.; Ikeda, K.; Ogawa, Y.; et al. Neoadjuvant Chemotherapy with Nab-paclitaxel Plus Trastuzumab Followed by 5-Fluorouracil/Epirubicin/Cyclophosphamide for HER2-positive Operable Breast Cancer: A Multicenter Phase II Trial. Anticancer Res. 2019, 39, 2053–2059. [Google Scholar] [CrossRef]
- Berruti, A.; Bitossi, R.; Gorzegno, G.; Bottini, A.; Generali, D.; Milani, M.; Katsaros, D.; Longrais, I.A.; Bellino, R.; Donadio, M.; et al. Paclitaxel, vinorelbine and 5-fluorouracil in breast cancer patients pretreated with adjuvant anthracyclines. Br. J. Cancer 2005, 92, 634–638. [Google Scholar] [CrossRef][Green Version]
- Haritha, N.H.; Nawab, A.; Vijayakurup, V.; Anto, N.P.; Liju, V.B.; Alex, V.V.; Amrutha, A.N.; Aiswarya, S.U.; Swetha, M.; Vinod, B.S.; et al. Targeting Thymidylate Synthase Enhances the Chemosensitivity of Triple-Negative Breast Cancer Towards 5-FU-Based Combinatorial Therapy. Front. Oncol. 2021, 11, 656804. [Google Scholar] [CrossRef]
- Duarte, D.; Cardoso, A.; Vale, N. Synergistic Growth Inhibition of HT-29 Colon and MCF-7 Breast Cancer Cells with Simultaneous and Sequential Combinations of Antineoplastics and CNS Drugs. Int. J. Mol. Sci. 2021, 22, 7408. [Google Scholar] [CrossRef]
- Mirza, S.; Sharma, G.; Pandya, P.; Ralhan, R. Demethylating agent 5-aza-2-deoxycytidine enhances susceptibility of breast cancer cells to anticancer agents. Mol. Cell Biochem. 2010, 342, 101–109. [Google Scholar] [CrossRef]
- Kang, L.; Gao, Z.; Huang, W.; Jin, M.; Wang, Q. Nanocarrier-mediated co-delivery of chemotherapeutic drugs and gene agents for cancer treatment. Acta Pharm. Sin. B 2015, 5, 169–175. [Google Scholar] [CrossRef]
- Sawdon, A.J.; Zhang, J.; Wang, X.; Peng, C.A. Enhanced Anticancer Activity of 5’-DFUR-PCL-MPEG Polymeric Prodrug Micelles Encapsulating Chemotherapeutic Drugs. Nanomaterials 2018, 8, 1041. [Google Scholar] [CrossRef] [PubMed]
- Zhang, R.; Zhang, L.; Ran, H.; Li, P.; Huang, J.; Tan, M.; Yang, Y.; Wang, Z. A mitochondria-targeted anticancer nanoplatform with deep penetration for enhanced synergistic sonodynamic and starvation therapy. Biomater. Sci. 2020, 8, 4581–4594. [Google Scholar] [CrossRef] [PubMed]
- Jiang, L.; Zhou, S.; Zhang, X.; Li, C.; Ji, S.; Mao, H.; Jiang, X. Mitochondrion-specific dendritic lipopeptide liposomes for targeted sub-cellular delivery. Nat. Commun. 2021, 12, 2390. [Google Scholar] [CrossRef] [PubMed]
- Zununi, S.V.; Salehi, R.; Davaran, S.; Sharifi, S. Liposome-based drug co-delivery systems in cancer cells. Mater. Sci. Eng. C Mater. Biol. Appl. 2017, 71, 1327–1341. [Google Scholar] [CrossRef]
- Ma, Z.; Fan, Y.; Wu, Y.; Kebebe, D.; Zhang, B.; Lu, P.; Pi, J.; Liu, Z. Traditional Chinese medicine-combination therapies utilizing nanotechnology-based targeted delivery systems: A new strategy for antitumor treatment. Int. J. Nanomed. 2019, 14, 2029–2053. [Google Scholar] [CrossRef]
- Eftekhari, R.B.; Maghsoudnia, N.; Samimi, S.; Zamzami, A.; Dorkoosh, F.A. Co-Delivery Nanosystems for Cancer Treatment: A Review. Pharm. Nanotechnol. 2019, 7, 90–112. [Google Scholar] [CrossRef]
- Rajendran, L.; Knölker, H.J.; Simons, K. Subcellular targeting strategies for drug design and delivery. Nat. Rev. Drug Discov. 2010, 9, 29–42. [Google Scholar] [CrossRef]
- Mo, R.; Sun, Q.; Xue, J.; Li, N.; Li, W.; Zhang, C.; Ping, Q. Multistage pH-responsive liposomes for mitochondrial-targeted anticancer drug delivery. Adv. Mater. 2012, 24, 3659–3665. [Google Scholar] [CrossRef]
- Yamada, Y.; Akita, H.; Kogure, K.; Kamiya, H.; Harashima, H. Mitochondrial drug delivery and mitochondrial disease therapy—An approach to liposome-based delivery targeted to mitochondria. Mitochondrion 2007, 7, 63–71. [Google Scholar] [CrossRef]
- Sun, J.; Jiang, L.; Lin, Y.; Gerhard, E.M.; Jiang, X.; Li, L.; Yang, J.; Gu, Z. Enhanced anticancer efficacy of paclitaxel through multistage tumor-targeting liposomes modified with RGD and KLA peptides. Int. J. Nanomed. 2017, 12, 1517–1537. [Google Scholar] [CrossRef]
- Fulda, S.; Galluzzi, L.; Kroemer, G. Targeting mitochondria for cancer therapy. Nat. Rev. Drug Discov. 2010, 9, 447–464. [Google Scholar] [CrossRef] [PubMed]
- Riaz, M.K.; Riaz, M.A.; Zhang, X.; Lin, C.; Wong, K.H.; Chen, X.; Zhang, G.; Lu, A.; Yang, Z. Surface Functionalization and Targeting Strategies of Liposomes in Solid Tumor Therapy: A Review. Int. J. Mol. Sci. 2018, 19, 195. [Google Scholar] [CrossRef] [PubMed]
- Shi, M.; Zhang, J.; Li, X.; Pan, S.; Li, J.; Yang, C.; Hu, H.; Qiao, M.; Chen, D.; Zhao, X. Mitochondria-targeted delivery of doxorubicin to enhance antitumor activity with HER-2 peptide-mediated multifunctional pH-sensitive DQAsomes. Int. J. Nanomed. 2018, 13, 4209–4226. [Google Scholar] [CrossRef]
- Ellerby, H.M.; Arap, W.; Ellerby, L.M.; Kain, R.; Andrusiak, R.; Rio, G.D.; Krajewski, S.; Lombardo, C.R.; Rao, R.; Ruoslahti, E.; et al. Anti-cancer activity of targeted pro-apoptotic peptides. Nat. Med. 1999, 5, 1032–1038. [Google Scholar] [CrossRef]
- Agemy, L.; Friedmann-Morvinski, D.; Kotamraju, V.R.; Roth, L.; Sugahara, K.N.; Girard, O.M.; Mattrey, R.F.; Verma, I.M.; Ruoslahti, E. Targeted nanoparticle enhanced proapoptotic peptide as potential therapy for glioblastoma. Proc. Natl. Acad. Sci. USA 2011, 108, 17450–17455. [Google Scholar] [CrossRef]
- Jiang, L.; Li, L.; He, X.; Yi, Q.; He, B.; Cao, J.; Pan, W.; Gu, Z. Overcoming drug-resistant lung cancer by paclitaxel loaded dual-functional liposomes with mitochondria targeting and pH-response. Biomaterials 2015, 52, 126–139. [Google Scholar] [CrossRef] [PubMed]
- Green, D.R.; Reed, J.C. Mitochondria and apoptosis. Science 1998, 281, 1309–1312. [Google Scholar] [CrossRef]
- Li, l.; Song, H.M.; Luo, K.; He, B.; He, B.; Nie, Y.; Yang, Y.; Wu, Y.; Gu, Z. Gene transfer efficacies of serum-resistant amino acids-based cationic lipids: Dependence on headgroup, lipoplex stability and cellular uptake. Int. J. Pharm. 2011, 408, 183–190. [Google Scholar] [CrossRef]
- Oehlke, J.; Lorenz, D.; Wiesner, B.; Bienert, M. Studies on the cellular uptake of substance P and lysine-rich, KLA-derived model peptides. J. Mol. Recognit. 2005, 18, 50–59. [Google Scholar] [CrossRef]
- Ly, J.D.; Grubb, D.R.; Lawen, A. The mitochondrial membrane potential (deltapsi(m)) in apoptosis; an update. Apoptosis 2003, 8, 115–128. [Google Scholar] [CrossRef]
- Liu, X.; Zou, H.; Slaughter, C.; Wang, X. DFF, a heterodimeric protein that functions downstream of caspase-3 to trigger DNA fragmentation during apoptosis. Cell 1997, 89, 175–184. [Google Scholar] [CrossRef]
- Longley, D.B.; Harkin, D.P.; Johnston, P.G. 5-fluorouracil: Mechanisms of action and clinical strategies. Nat. Rev. Cancer 2003, 3, 330–338. [Google Scholar] [CrossRef] [PubMed]
- Ezrahi, S.; Aserin, A.; Garti, N. Basic principles of drug delivery systems—The case of paclitaxel. Adv. Colloid Interface Sci. 2019, 263, 95–130. [Google Scholar] [CrossRef] [PubMed]
- Gisbert-Garzarán, M.; Lozano, D.; Vallet-Regí, M. Mesoporous Silica Nanoparticles for Targeting Subcellular Organelles. Int. J. Mol. Sci. 2020, 21, 9696. [Google Scholar] [CrossRef]
- Jeena, M.T.; Kim, S.; Jin, S.; Ryu, J.H. Recent Progress in Mitochondria-Targeted Drug and Drug-Free Agents for Cancer Therapy. Cancers 2019, 12, 4. [Google Scholar] [CrossRef]
- Zhang, X.; Yang, X.; Ji, J.; Liu, A.; Zhai, G. Tumor targeting strategies for chitosan-based nanoparticles. Colloids Surf. B Biointerfaces 2016, 148, 460–473. [Google Scholar] [CrossRef]
- Devarajan, P.V.; Jindal, A.B.; Patil, R.R.; Mulla, F.; Gaikwad, R.V.; Samad, A. Particle shape: A new design parameter for passive targeting in splenotropic drug delivery. J. Pharm. Sci. 2010, 99, 2576–2581. [Google Scholar] [CrossRef]
- Golombek, S.K.; May, J.N.; Theek, B.; Appold, L.; Drude, N.; Kiessling, F.; Lammers, T. Tumor targeting via EPR: Strategies to enhance patient responses. Adv. Drug Deliv. Rev. 2018, 130, 17–38. [Google Scholar] [CrossRef]
- Osaka, T.; Nakanishi, T.; Shanmugam, S.; Takahama, S.; Zhang, H. Effect of surface charge of magnetite nanoparticles on their internalization into breast cancer and umbilical vein endothelial cells. Colloids Surf. B Biointerfaces 2009, 71, 325–330. [Google Scholar] [CrossRef]
- Wang, Y.; Han, X.; Cui, Z.; Shi, D. Bioelectricity, Its Fundamentals, Characterization Methodology, and Applications in Nano-Bioprobing and Cancer Diagnosis. Adv. Biosyst. 2019, 3, e1900101. [Google Scholar] [CrossRef]
- Kurtoglu, M.; Lampidis, T.J. From delocalized lipophilic cations to hypoxia: Blocking tumor cell mitochondrial function leads to therapeutic gain with glycolytic inhibitors. Mol. Nutr. Food Res. 2009, 53, 68–75. [Google Scholar] [CrossRef] [PubMed]
- Li, J.; Hu, K.; Chen, H.; Wu, Y.; Chen, L.; Yin, F.; Tian, Y.; Li, Z. An in-tether chiral center modulates the proapoptotic activity of the KLA peptide. Chem. Commun. 2017, 53, 10452–10455. [Google Scholar] [CrossRef] [PubMed]
- Johnson, K.R.; Wang, L.; Miller, M.C.; Willingham, M.C.; Fan, W. 5-Fluorouracil interferes with paclitaxel cytotoxicity against human solid tumor cells. Clin. Cancer Res. 1997, 3, 1739–1745. [Google Scholar] [PubMed]
- Kano, Y.; Akutsu, M.; Tsunoda, S.; Ando, J.; Matsui, J.; Suzuki, K.; Ikeda, T.; Inoue, Y.; Adachi, K. Schedule-dependent interaction between paclitaxel and 5-fluorouracil in human carcinoma cell lines in vitro. Br. J. Cancer 1996, 74, 704–710. [Google Scholar] [CrossRef] [PubMed][Green Version]
- Haney, M.J.; Zhao, Y.; Jin, Y.S.; Li, S.M.; Bago, J.R.; Klyachko, N.L.; Kabanov, A.V.; Batrakova, E.V. Macrophage-Derived Extracellular Vesicles as Drug Delivery Systems for Triple Negative Breast Cancer (TNBC) Therapy. J. Neuroimmune Pharmacol. 2020, 15, 487–500. [Google Scholar] [CrossRef]
- Su, Z.; Dong, S.; Zhao, S.C.; Liu, K.; Tan, Y.; Jiang, X.; Assaraf, Y.G.; Qin, B.; Chen, Z.S.; Zou, C. Novel nanomedicines to overcome cancer multidrug resistance. Drug Resist. Update 2021, 58, 100777. [Google Scholar] [CrossRef]
- Thakur, V.; Kutty, R.V. Recent advances in nanotheranostics for triple negative breast cancer treatment. J. Exp. Clin. Cancer Res. 2019, 38, 430. [Google Scholar] [CrossRef]
- Bakrania, A.K.; Variya, B.C.; Patel, S.S. Novel targets for paclitaxel nano formulations: Hopes and hypes in triple negative breast cancer. Pharmacol. Res. 2016, 111, 577–591. [Google Scholar] [CrossRef]
- Jiang, K.; Shen, M.; Xu, W. Arginine, glycine, aspartic acid peptide-modified paclitaxel and curcumin co-loaded liposome for the treatment of lung cancer: In vitro/vivo evaluation. Int. J. Nanomed. 2018, 13, 2561–2569. [Google Scholar] [CrossRef]












| Liposomes | Size/nm | PDI | Zeta Potential/mV | EE%/DL% (5-FU) | EE%/DL% (PTX) |
|---|---|---|---|---|---|
| Blank Lps | 123.68 ± 4.63 | 0.243 ± 0.015 | −17.87 ± 2.56 | - | - |
| 5-FU/PTX Lps | 125.27 ± 2.08 | 0.154 ± 0.009 | −16.51 ± 3.62 | 84.75 ± 1.24/ 8.61 ± 1.68 | 82.36 ± 3.82/ 6.92 ± 1.54 |
| KLA-5-FU/PTX Lps | 130.56 ± 3.14 | 0.238 ± 0.011 | 16.83 ± 1.95 | 82.81 ± 2.16/ 7.99 ± 1.36 | 80.47 ± 2.39/ 6.53 ± 1.03 |
| Cell lines | IC50 (µg/mL) | ||||
|---|---|---|---|---|---|
| 5-FU | PTX | 5-FU/PTX | 5-FU/PTX Lps | KLA-5-FU/PTX Lps | |
| MDA-MB-231 | 7.66 ± 0.54 | 5.17 ± 0.51 | 2.97 ± 0.47 | 1.62 ± 0.23 | 0.85 ± 0.07 |
| MDA-MB-453 | 9.54 ± 0.76 | 8.10 ± 0.74 | 4.44 ± 0.66 | 2.47 ± 0.12 | 2.10 ± 0.04 |
| MDA-MB-436 | 6.24 ± 0.69 | 5.35 ± 0.72 | 2.14 ± 0.18 | 1.64 ± 0.15 | 1.24 ± 0.06 |
Publisher’s Note: MDPI stays neutral with regard to jurisdictional claims in published maps and institutional affiliations. |
© 2022 by the authors. Licensee MDPI, Basel, Switzerland. This article is an open access article distributed under the terms and conditions of the Creative Commons Attribution (CC BY) license (https://creativecommons.org/licenses/by/4.0/).
Share and Cite
Chen, T.; Chen, H.; Jiang, Y.; Yan, Q.; Zheng, S.; Wu, M. Co-Delivery of 5-Fluorouracil and Paclitaxel in Mitochondria-Targeted KLA-Modified Liposomes to Improve Triple-Negative Breast Cancer Treatment. Pharmaceuticals 2022, 15, 881. https://doi.org/10.3390/ph15070881
Chen T, Chen H, Jiang Y, Yan Q, Zheng S, Wu M. Co-Delivery of 5-Fluorouracil and Paclitaxel in Mitochondria-Targeted KLA-Modified Liposomes to Improve Triple-Negative Breast Cancer Treatment. Pharmaceuticals. 2022; 15(7):881. https://doi.org/10.3390/ph15070881
Chicago/Turabian StyleChen, Tianyu, Hui Chen, Yichun Jiang, Qi Yan, Shuling Zheng, and Min Wu. 2022. "Co-Delivery of 5-Fluorouracil and Paclitaxel in Mitochondria-Targeted KLA-Modified Liposomes to Improve Triple-Negative Breast Cancer Treatment" Pharmaceuticals 15, no. 7: 881. https://doi.org/10.3390/ph15070881
APA StyleChen, T., Chen, H., Jiang, Y., Yan, Q., Zheng, S., & Wu, M. (2022). Co-Delivery of 5-Fluorouracil and Paclitaxel in Mitochondria-Targeted KLA-Modified Liposomes to Improve Triple-Negative Breast Cancer Treatment. Pharmaceuticals, 15(7), 881. https://doi.org/10.3390/ph15070881

