Exploring the Effective Components and Mechanism of Action of Japanese Ardisia in the Treatment of Autoimmune Hepatitis Based on Network Pharmacology and Experimental Verification
Abstract
1. Introduction
2. Results
2.1. Screening of Active Compounds
2.2. Compound Target Interaction Network
2.3. Core Genes of the PPI Network
2.4. Network Pharmacology Visualization of Japanese Ardisia
2.5. GO Functional Enrichment Analysis
2.6. KEGG Pathway Enrichment Analysis
2.7. Molecular Docking
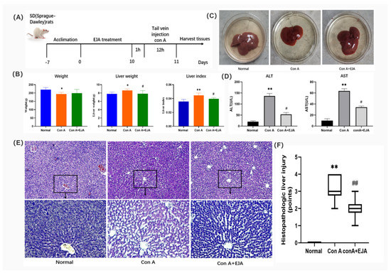
2.8. Animal Experiments
2.8.1. Validation of the Therapeutic Effectiveness of Japanese Ardisia
2.8.2. The Effect of Japanese Ardisia on AKT1, CASP3, and IL-6 Protein Levels
3. Discussion
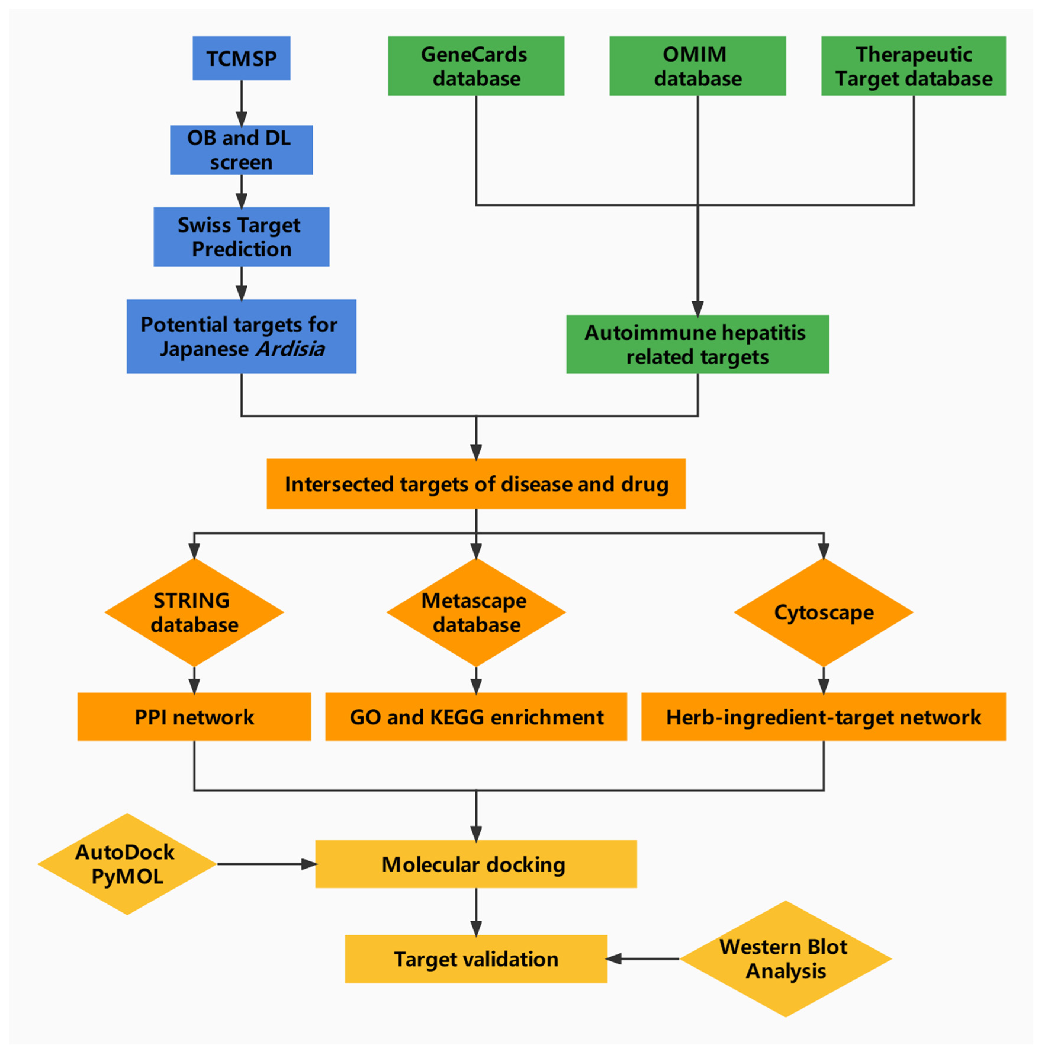
4. Materials and Methods
4.1. Databases
4.2. Screening of Active Ingredients of Japanese Ardisia
4.3. Screening of Target Diseases
4.4. Target Protein Localization and Interaction Analysis
4.5. Construction of a Component-Target-Disease Interaction Network of Japanese Ardisia with Autoimmune Hepatitis
4.6. Gene Ontology and Kyoto Encyclopedia of Genes and Genomes Pathway Enrichment Analysis
4.7. Molecular Docking
4.8. Animal Experiments
4.8.1. Drug
4.8.2. Animal Grouping and Drug Administration
4.8.3. Histopathological Section Analysis of Liver
4.8.4. Western Blot
4.9. Statistical Analysis
5. Conclusions
Author Contributions
Funding
Institutional Review Board Statement
Informed Consent Statement
Data Availability Statement
Acknowledgments
Conflicts of Interest
References
- Van Gerven, N.M.F.; Verwer, B.J.; Witte, B.I.; van Erpecum, K.J.; van Buuren, H.R.; Maijers, I.; Visscher, A.P.; Verschuren, E.C.; van Hoek, B.; Coenraad, M.J.; et al. Epidemiology and clinical characteristics of autoimmune hepatitis in the Netherlands. Scand. J. Gastroenterol. 2014, 49, 1245–1254. [Google Scholar] [CrossRef] [PubMed]
- Ngu, J.H.; Bechly, K.; Chapman, B.A.; Burt, M.J.; Barclay, M.L.; Gearry, R.B.; Stedman, C.A.M. Population-based epidemiology study of autoimmune hepatitis: A disease of older women? J. Gastroenterol. Hepatol. 2010, 25, 1681–1686. [Google Scholar] [CrossRef] [PubMed]
- Medina, J.; Garcia-Buey, L.; Moreno-Otero, R. Hepatitis C virus-related extra-hepatic—Aetiopathogenesis and management. Aliment. Pharmacol. Ther. 2004, 20, 129–141. [Google Scholar] [CrossRef] [PubMed]
- Zachou, K.; Muratori, P.; Koukoulis, G.K.; Granito, A.; Gatselis, N.; Fabbri, A.; Dalekos, G.N.; Muratori, L. Review article: Autoimmune hepatitis—Current management and challenges. Aliment. Pharmacol. Ther. 2013, 38, 887–913. [Google Scholar] [CrossRef]
- Longhi, M.S.; Ma, Y.; Mieli-Vergani, G.; Vergani, D. Aetiopathogenesis of autoimmune hepatitis. J. Autoimmun. 2010, 34, 7–14. [Google Scholar] [CrossRef]
- Vergani, D.; Mieli-Vergani, G. Aetiopathogenesis of autoimmune hepatitis. World J. Gastroenterol. 2008, 14, 3306–3312. [Google Scholar] [CrossRef]
- Kirstein, M.M.; Seibel, E.; Manns, M.P.; Vogel, A. Prediction of short- and long-term outcome in patients with autoimmune hepatitis. J. Hepatol. 2014, 60, S200. [Google Scholar] [CrossRef]
- Taubert, R.; Hardtke-Wolenski, M.; Noyan, F.; Lalanne, C.; Jonigk, D.; Schlue, J.; Krech, T.; Lichtinghagen, R.; Falk, C.S.; Schlaphoff, V.; et al. Hyperferritinemia and hypergammaglobulinemia predict the treatment response to standard therapy in autoimmune hepatitis. PLoS ONE 2017, 12, 15. [Google Scholar] [CrossRef]
- Suriawinata, A.A.; Thung, S.N. Acute and chronic hepatitis. Semin. Diagn. Pathol. 2006, 23, 132–148. [Google Scholar] [CrossRef]
- Torgutalp, M.; Efe, C.; Babaoglu, H.; Kav, T. Relationship between serum adenosine deaminase levels and liver histology in autoimmune hepatitis. World J. Gastroenterol. 2017, 23, 3876–3882. [Google Scholar] [CrossRef]
- Sun, Q.; Xu, X.; Yang, X.; Weng, D.; Wang, J.S.; Zhang, J.F. Salecan protected against concanavalin A-induced acute liver injury by modulating T cell immune responses and NMR-based metabolic profiles. Toxicol. Appl. Pharmacol. 2017, 317, 63–72. [Google Scholar] [CrossRef] [PubMed]
- Lohse, A.W.; Chazouilleres, O.; Dalekos, G.; Drenth, J.; Heneghan, M.; Hofer, H.; Lammert, F.; Lenzi, M.; European Association for the Study of the Liver. EASL Clinical Practice Guidelines: Autoimmune hepatitis. J. Hepatol. 2015, 63, 1543–1544. [Google Scholar]
- Yu, K.Y.; Wu, W.; Li, S.Z.; Dou, L.L.; Liu, L.L.; Li, P.; Liu, E.H. A new compound, methylbergenin along with eight known compounds with cytotoxicity and anti-inflammatory activity from Ardisia japonica. Nat. Prod. Res. 2017, 31, 2581–2586. [Google Scholar] [CrossRef] [PubMed]
- Yu, K.Y.; Gao, W.; Li, S.Z.; Wu, W.; Li, P.; Dou, L.L.; Wang, Y.Z.; Liu, E.H. Qualitative and quantitative analysis of chemical constituents in Ardisiae Japonicae Herba. J. Sep. Sci. 2017, 40, 4347–4356. [Google Scholar] [CrossRef]
- Chen, Y.; Du, K.Z.; Li, J.; Bai, Y.; An, M.R.; Tan, Z.J.; Chang, Y.X. A Green and Efficient Method for the Preconcentration and Determination of Gallic Acid, Bergenin, Quercitrin, and Embelin from Ardisia japonica Using Nononic Surfactant Genapol X-080 as the Extraction Solvent. Int. J. Anal. Chem. 2018, 2018, 1707853. [Google Scholar] [CrossRef]
- Li, Q.; Li, W.; Hui, L.P.; Zhao, C.Y.; He, L.; Koike, K. 13,28-Epoxy triterpenoid saponins from Ardisia japonica selectively inhibit proliferation of liver cancer cells without affecting normal liver cells. Bioorg. Med. Chem. Lett. 2012, 22, 6120–6125. [Google Scholar] [CrossRef]
- Lee, I.S.; Cho, D.H.; Kim, K.S.; Kim, K.H.; Park, J.; Kim, Y.; Jung, J.H.; Kim, K.; Jung, H.J.; Jang, H.J. Anti-inflammatory effects of embelin in A549 cells and human asthmatic airway epithelial tissues. Immunopharmacol. Immunotoxicol. 2018, 40, 83–90. [Google Scholar] [CrossRef]
- Hopkins, A.L. Network pharmacology. Nat. Biotechnol. 2007, 25, 1110–1111. [Google Scholar] [CrossRef]
- Daina, A.; Michielin, O.; Zoete, V. SwissADME: A free web tool to evaluate pharmacokinetics, drug-likeness and medicinal chemistry friendliness of small molecules. Sci. Rep. 2017, 7, 42717. [Google Scholar] [CrossRef]
- Ma, C.; Wang, L.R.; Xie, X.Q. GPU Accelerated Chemical Similarity Calculation for Compound Library Comparison. J. Chem. Inf. Model. 2011, 51, 1521–1527. [Google Scholar] [CrossRef]
- Lanini, S.; Ustianowski, A.; Pisapia, R.; Zumla, A.; Ippolito, G. Viral Hepatitis Etiology, Epidemiology, Transmission, Diagnostics, Treatment, and Prevention. Infect. Dis. Clin. N. Am. 2019, 33, 1045–1062. [Google Scholar] [CrossRef] [PubMed]
- Zhu, J.L.; Wang, J.F.; Sheng, Y.; Zou, Y.; Bo, L.L.; Wang, F.; Lou, J.S.; Fan, X.H.; Bao, R.; Wu, Y.P.; et al. Baicalin Improves Survival in a Murine Model of Polymicrobial Sepsis via Suppressing Inflammatory Response and Lymphocyte Apoptosis. PLoS ONE 2012, 7, e35523. [Google Scholar] [CrossRef] [PubMed]
- Lohse, A.W.; Wiegard, C. Diagnostic criteria for autoimmune hepatitis. Best Pract. Res. Clin. Gastroenterol. 2011, 25, 665–671. [Google Scholar] [CrossRef] [PubMed]
- Hao, D.C.; Xiao, P.G. Network Pharmacology: A Rosetta Stone for Traditional Chinese Medicine. Drug Dev. Res. 2014, 75, 299–312. [Google Scholar] [CrossRef] [PubMed]
- Zhang, R.Z.; Zhu, X.; Bai, H.; Ning, K. Network Pharmacology Databases for Traditional Chinese Medicine: Review and Assessment. Front. Pharmacol. 2019, 10, 123. [Google Scholar] [CrossRef] [PubMed]
- Zhou, Z.C.; Chen, B.; Chen, S.M.; Lin, M.Q.; Chen, Y.; Jin, S.; Chen, W.Y.; Zhang, Y.Y. Applications of Network Pharmacology in Traditional Chinese Medicine Research. Evid. Based Complement. Altern. Med. 2020, 2020, 1646905. [Google Scholar] [CrossRef]
- Harrison, B.C.; Leinwand, L.A. Fighting fat with muscle: Bulking up to slim down. Cell Metab. 2008, 7, 97–98. [Google Scholar] [CrossRef][Green Version]
- Narazaki, M.; Tanaka, T.; Kishimoto, T. The role and therapeutic targeting of IL-6 in rheumatoid arthritis. Expert Rev. Clin. Immunol. 2017, 13, 535–551. [Google Scholar] [CrossRef]
- Tanaka, T.; Kishimoto, T. The Biology and Medical Implications of Interleukin-6. Cancer Immunol. Res. 2014, 2, 288–294. [Google Scholar] [CrossRef]
- Shakiba, E.; Ramezani, M.; Sadeghi, M. Evaluation of serum interleukin-6 levels in hepatocellular carcinoma patients: A systematic review and meta-analysis. Clin. Exp. Hepatol. 2018, 4, 182–190. [Google Scholar] [CrossRef]
- Zhang, H.Z.; Liu, L.S.; Jiang, C.M.; Pan, K.Q.; Deng, J.; Wan, C.Y. MMP9 protects against LPS-induced inflammation in osteoblasts. Innate Immun. 2020, 26, 259–269. [Google Scholar] [CrossRef] [PubMed]
- Pop, C.; Salvesen, G.S. Human Caspases: Activation, Specificity, and Regulation. J. Biol. Chem. 2009, 284, 21777–21781. [Google Scholar] [CrossRef] [PubMed]
- Kuo, W.T.; Shen, L.; Zuo, L.; Shashikanth, N.; Ong, M.; Wu, L.C.; Zha, J.M.; Edelblum, K.L.; Wang, Y.T.; Wang, Y.M.; et al. Inflammation-induced Occludin Downregulation Limits Epithelial Apoptosis by Suppressing Caspase-3 Expression. Gastroenterology 2019, 157, 1323–1337. [Google Scholar] [CrossRef] [PubMed]
- Perry, C.J.; Munoz-Rojas, A.R.; Meeth, K.M.; Kellman, L.N.; Amezquita, R.A.; Thakral, D.; Du, V.Y.; Wang, J.X.; Damsky, W.; Kuhlmann, A.L.; et al. Myeloid-targeted immunotherapies act in synergy to induce inflammation and antitumor immunity. J. Exp. Med. 2018, 215, 877–893. [Google Scholar] [CrossRef] [PubMed]
- Yang, Y.X.; Zhang, P.; Wang, Y.Y.; Wei, S.Z.; Zhang, L.; Wang, J.B.; Lu, X.H.; Zhou, H.Q.; Li, R.S.; Wen, J.X.; et al. Hepatoprotective Effect of San-Cao Granule on Con A-Induced Liver Injury in Mice and Mechanisms of Action Exploration. Front. Pharmacol. 2018, 9, 624. [Google Scholar] [CrossRef]
- Furman, D.; Campisi, J.; Verdin, E.; Carrera-Bastos, P.; Targ, S.; Franceschi, C.; Ferrucci, L.; Gilroy, D.W.; Fasano, A.; Miller, G.W.; et al. Chronic inflammation in the etiology of disease across the life span. Nat. Med. 2019, 25, 1822–1832. [Google Scholar] [CrossRef]
- de Medeiros, M.C.; Frasnelli, S.C.T.; Bastos, A.D.; Orrico, S.R.P.; Rossa, C. Modulation of cell proliferation, survival and gene expression by RAGE and TLR signaling in cells of the innate and adaptive immune response: Role of p38 MAPK and NF-KB. J. Appl. Oral Sci. 2014, 22, 185–193. [Google Scholar] [CrossRef]
- Bradley, J.R. TNF-mediated inflammatory disease. J. Pathol. 2008, 214, 149–160. [Google Scholar] [CrossRef]
- Morris, C.J.; Della Corte, D. Using molecular docking and molecular dynamics to investigate protein-ligand interactions. Mod. Phys. Lett. B 2021, 35, 2130002. [Google Scholar] [CrossRef]
- Caballero, J. The latest automated docking technologies for novel drug discovery. Expert Opin. Drug Discov. 2021, 16, 625–645. [Google Scholar] [CrossRef]
- Berman, H.M.; Battistuz, T.; Bhat, T.N.; Bluhm, W.F.; Bourne, P.E.; Burkhardt, K.; Iype, L.; Jain, S.; Fagan, P.; Marvin, J.; et al. The Protein Data Bank. Acta Crystallogr. Sect. D Struct. Biol. 2002, 58, 899–907. [Google Scholar] [CrossRef] [PubMed]
- Tanaka, Y.; Mola, E.M. IL-6 targeting compared to TNF targeting in rheumatoid arthritis: Studies of olokizumab, sarilumab and sirukumab. Ann. Rheum. Dis. 2014, 73, 1595–1597. [Google Scholar] [CrossRef] [PubMed]
- Yu, X.A.; Azietaku, J.T.; Li, J.; Wang, H.; Zheng, F.; Hao, J.; Chang, Y.X. Simultaneous Quantification of Gallic Acid, Bergenin, Epicatechin, Epicatechin Gallate, Isoquercitrin, and Quercetin-3-Rhamnoside in Rat Plasma by LC-MS/MS Method and Its Application to Pharmacokinetics after Oral Administration of Ardisia japonica Extract. Evid. Based Complement. Altern. Med. 2018, 2018, 4964291. [Google Scholar] [CrossRef] [PubMed]
- Feng, S.X.; Han, X.X.; Zhao, D.; Li, R.R.; Liu, X.F.; Tian, Y.G.; Li, J.S. Simultaneous quantitation of 31 bioactive components in different parts of Ardisiae Japonicae Herba from different regions by UPLC-Orbitrap Fusion MS. J. Liq. Chromatogr. Relat. Technol. 2021, 44, 649–662. [Google Scholar] [CrossRef]









| MOL ID | MOL Name | OB | DL |
|---|---|---|---|
| MOL010934 | Ardisianoside K | 31.98 | 0.63 |
| MOL010953 | Triterpenoid glycoside 1 | 34.11 | 0.63 |
| MOL010964 | Maesanin | 42.77 | 0.35 |
| MOL010973 | Rapanone | 34.15 | 0.24 |
| MOL010974 | Tri-O-methylnorbergenin | 33.17 | 0.41 |
| MOL010976 | Triterpene glycoside 4 | 41.4 | 0.63 |
| MOL010981 | Triterpenoid glycoside 3 | 44.04 | 0.6 |
| MOL010982 | 2,5-dihydroxy-3-[(10Z)-pentadec-10-en-1-yl][1,4] benzoquinone | 34.74 | 0.6 |
| MOL010983 | 2,5-Dihydroxy-3-[(10Z)-pentadec-10-en-1-yl] cyclohexa-2,5-diene-1,4-dione | 37.3 | 0.32 |
| MOL010985 | 2-hydroxy-5-methoxy-3-pentadecaenylbenzoquinone | 41.61 | 0.32 |
| MOL011002 | 5-ethoxy-2-hydroxy-3-[(10Z)-pentadec-10-en-1-yl][1,4] Benzoquinone | 42.77 | 0.38 |
| MOL011003 | 5-ethoxy-2-hydroxy-3-[(8Z)-tridec-8-en-1-yl][1,4] benzoquinone | 43.23 | 0.3 |
| MOL011019 | Ardisianone A | 44.22 | 0.25 |
| MOL011020 | Ardisianone B | 60.9 | 0.2 |
| MOL001663 | (4aS,6aR,6aS,6bR,8aR,10R,12aR,14bS)-10-hydroxy-2,2,6a,6b,9,9,12a-heptamethyl-1,3,4,5,6,6a,7,8,8a,10,11,12,13,14b-tetradecahydropicene-4a-carboxylic acid | 32.03 | 0.76 |
| MOL002879 | Diop | 43.59 | 0.39 |
| MOL000422 | Kaempferol | 41.88 | 0.24 |
| MOL009278 | Laricitrin | 35.38 | 0.34 |
| MOL000098 | Quercetin | 46.43 | 0.28 |
| MOL ID | Ingredients | Drug-Acting Targets of Disease |
|---|---|---|
| MOL010934 | Ardisianoside K | NR3C1 |
| MOL010964 | Maesanin (C23H36O4) | ACHE |
| MOL010974 | Tri-O-methylnorbergenin | PRSS1 |
| MOL011003 | 5-ethoxy-2-hydroxy-3-[(8Z)-tridec-8-en-1-yl][1,4] benzoquinone | ACHE |
| MOL011020 | Ardisianone B | GABRA1, NCOA2 |
| MOL002879 | Diop | CHRM3 |
| MOL000422 | Kaempferol | PTGS1, AR, PPARG, NCOA2, PRSS1, PGR, CHRM1, ACHE, CHRM2, GABRA1, F7, RELA, IKBKB, BCL2, AHSA1, CASP3, MAPK8, PPARG, CYP3A4, CYP1A1, ICAM1, SELE, VCAM1, CYP1B1, ALOX5, GSTP1, AHR, PSMD3, SLC2A4, NR1I3, DIO1, GSTM1, GSTM2, AKR1C3 |
| MOL009278 | Laricitrin | ESR1, AR, PPARG, ESR2, GSK3B, PRSS1, PTGS1, NCOA2 |
| MOL000098 | Quercetin | PTGS1, AR, PPARG, NCOA2, AKR1B1, PRSS1, F7, ACHE, GABRA1, RELA, EGFR, VEGFA, CCND1, BCL2, FOS, EIF6, CASP9, PLAU, RB1, IL6, AHSA1, CASP3, TP63, ELK1, NFKBIA, POR, CASP8, RAF1, PRKCA, HIF1A, RUNX1T1, ERBB2, PPARG, ACACA, CYP3A4, CAV1, MYC, CYP1A1, ICAM1, SELE, VCAM1, PTGER3, BIRC5, DUOX2, NOS3, HSPB1, MGAM, CYP1B1, CCNB1, ALOX5, GSTP1, NFE2L2, NQO1, PARP1, AHR, PSMD3, SLC2A4, COL3A1, DCAF5, NR1I3, CHEK2, HSF1, CRP, RUNX2, RASSF1, CTSD, IGFBP3, IGF2, IRF1, ERBB3, PON1, DIO1, NPEPPS, HK2, RASA1, GSTM1, GSTM2 |
| Target Molecules | AKT1 | IL6 | VEGFA | CASP3 |
|---|---|---|---|---|
| MOL000098 (Quercetin) | −4.91 | −5.75 | −4.86 | −5.89 |
| MOL000422 (Kaempferol) | −5.6 | −6.42 | −5.04 | −5.12 |
Publisher’s Note: MDPI stays neutral with regard to jurisdictional claims in published maps and institutional affiliations. |
© 2022 by the authors. Licensee MDPI, Basel, Switzerland. This article is an open access article distributed under the terms and conditions of the Creative Commons Attribution (CC BY) license (https://creativecommons.org/licenses/by/4.0/).
Share and Cite
Fu, T.; Chen, Y.; Li, J.; Zhu, P.; He, H.; Zhang, W.; Yung, K.K.L.; Wu, W. Exploring the Effective Components and Mechanism of Action of Japanese Ardisia in the Treatment of Autoimmune Hepatitis Based on Network Pharmacology and Experimental Verification. Pharmaceuticals 2022, 15, 1457. https://doi.org/10.3390/ph15121457
Fu T, Chen Y, Li J, Zhu P, He H, Zhang W, Yung KKL, Wu W. Exploring the Effective Components and Mechanism of Action of Japanese Ardisia in the Treatment of Autoimmune Hepatitis Based on Network Pharmacology and Experimental Verification. Pharmaceuticals. 2022; 15(12):1457. https://doi.org/10.3390/ph15121457
Chicago/Turabian StyleFu, Tian, Yifei Chen, Junkui Li, Peili Zhu, Huajuan He, Wei Zhang, Ken Kin Lam Yung, and Wei Wu. 2022. "Exploring the Effective Components and Mechanism of Action of Japanese Ardisia in the Treatment of Autoimmune Hepatitis Based on Network Pharmacology and Experimental Verification" Pharmaceuticals 15, no. 12: 1457. https://doi.org/10.3390/ph15121457
APA StyleFu, T., Chen, Y., Li, J., Zhu, P., He, H., Zhang, W., Yung, K. K. L., & Wu, W. (2022). Exploring the Effective Components and Mechanism of Action of Japanese Ardisia in the Treatment of Autoimmune Hepatitis Based on Network Pharmacology and Experimental Verification. Pharmaceuticals, 15(12), 1457. https://doi.org/10.3390/ph15121457

