Novel Fault Diagnosis Technology Based on Integrated Spectral Kurtosis for Gearboxes
Abstract
1. Introduction
- An integrated spectral kurtosis technology that is conceptualized for fault diagnosis.
- The experimental diagnosis results related to the proposed technology.
- A comparison of the ISK technology and conventional SK technology.
- A comparison of the ISK technology and motor current signature analysis (MCSA) technology.
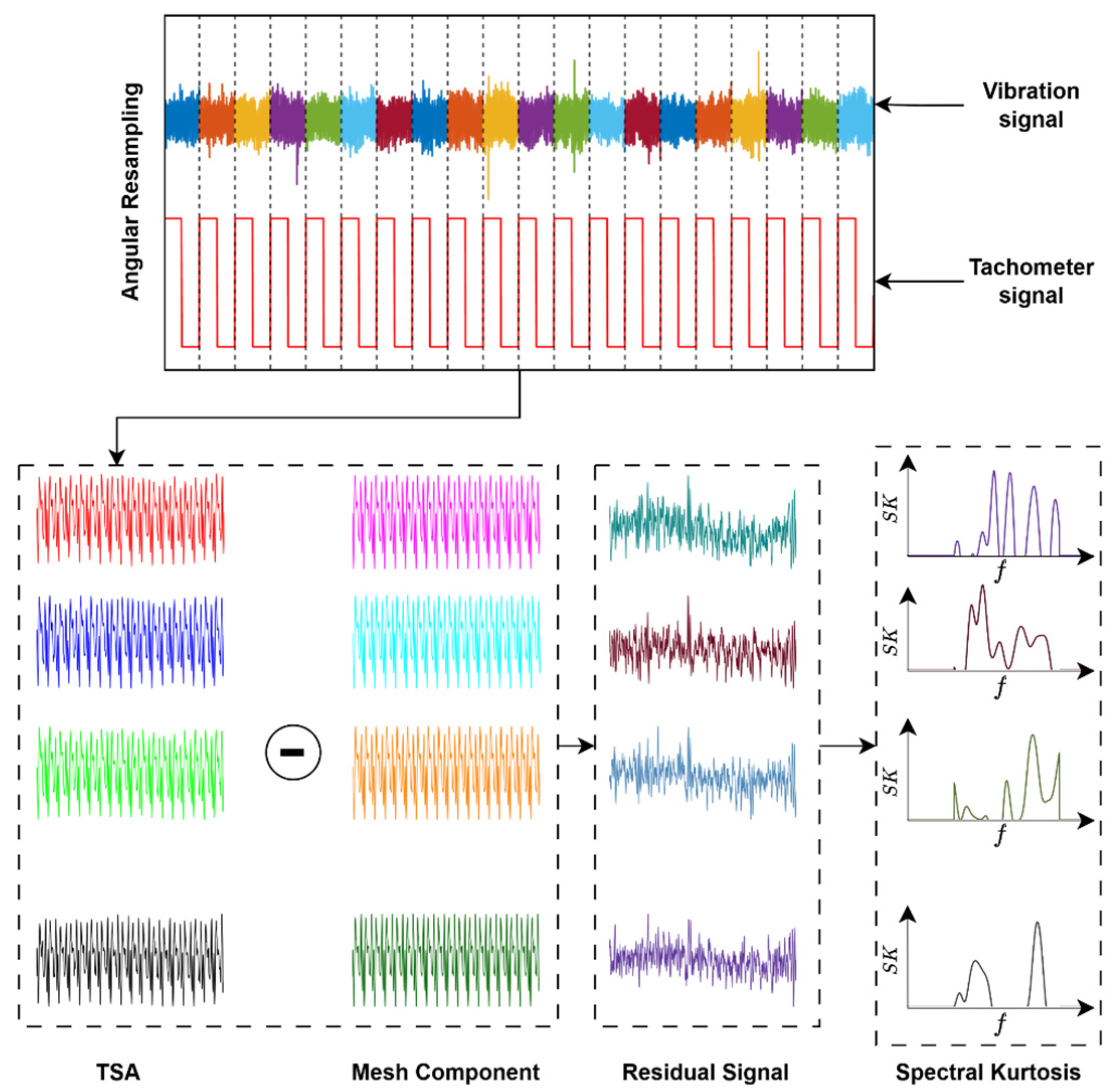
2. Theoretical Analysis
2.1. Vibration-Based Technologies
2.1.1. Spectral Kurtosis Technology
2.1.2. Integrated Spectral Kurtosis (ISK) Technology
2.1.3. Time Synchronous Averaging (TSA)
2.1.4. Classical Residual Signal
2.1.5. Squared Envelope
2.2. Motor Current-Based Technology
3. Methodology
4. Experimental Setup
5. Diagnosis Results and Discussion
5.1. Vibration Technology Results
5.2. Motor Current Technology Results
6. Conclusions and Future Work
- For vibration gearbox diagnostics, the ISK technology outperforms the SK technology by integrating only the threshold-exceeding SK values. For pinion 1 the diagnostics has a 91.5% TPCD, and for gear 1 the diagnostics has a 96.1% TPCD. The traditional SK technology remains at a maximum 80% TPCD, confirming its limited diagnostic capability. The gains in the total error probability of diagnosis are 2.4 times and 5.1 times.
- For motor current diagnostics, for gear 1 the diagnostics shows borderline separability, reaching a maximum 90% TPCD, which is lower than the 96.1% TPCD using the ISK technology (Fisher’s exact test criterion is p = 7.32 × 10−49). The gain in the total error probability of diagnosis is 2.6 times.
- These diagnosis results will open the door for the wide industrial implementation of the novel ISK technology for various rotating machinery.
- The integrated spectral kurtosis (ISK) technology achieves a higher TPCD compared to the SK vibration technology and the MCSA technology.
- The results of this study are essential for fault diagnosis. The proposed ISK technology presents a novel conceptualization and will make a considerable impact on fault diagnosis in electrical and mechanical engineering via motor current signature analysis, vibration analysis, ultrasound analysis, etc.
- Despite the effective diagnosis results, this study is comprehensively validated only for the tested industrial gearbox under typical operating conditions.
Author Contributions
Funding
Institutional Review Board Statement
Informed Consent Statement
Data Availability Statement
Acknowledgments
Conflicts of Interest
Appendix A
















References
- Sharma, V.; Parey, A. A Review of Gear Fault Diagnosis Using Various Condition Indicators. Procedia Eng. 2016, 144, 253–263. [Google Scholar] [CrossRef]
- Choy, F.K.; Polyshchuk, V.; Zakrajsek, J.J.; Handschuh, R.F.; Townsend, D.P. Analysis of the Effects of Surface Pitting and Wear on the Vibration of a Gear Transmission System. Tribol. Int. 1996, 29, 77–83. [Google Scholar] [CrossRef]
- Kripak, D.A. Condition Monitoring Diagnosis Methods of Helicopter Units. Mech. Syst. Signal Process. 2000, 14, 613–624. [Google Scholar] [CrossRef]
- El Badaoui, M.; Cahouet, V.; Guillet, F.; Daniere, J.; Velex, P. Modeling and Detection of Localized Tooth Defects in Geared Systems. J. Mech. Des. 2001, 123, 422–430. [Google Scholar] [CrossRef]
- Tandon, N.; Choudhury, A. A Review of Vibration and Acoustic Measurement Methods for the Detection of Defects in Rolling Element Bearings. Tribol. Int. 1999, 32, 469–480. [Google Scholar] [CrossRef]
- Sun, B.; Sheng, Z.; Song, P.; Sun, H.; Wang, F.; Sun, X.; Liu, J. State-of-the-Art Detection and Diagnosis Methods for Rolling Bearing Defects: A Comprehensive Review. Appl. Sci. 2025, 15, 1001. [Google Scholar] [CrossRef]
- McFadden, P.D. Detecting Fatigue Cracks in Gears by Amplitude and Phase Demodulation of the Meshing Vibration. ASME J. Vib. Acoust. Stress Reliab. 1986, 108, 165–170. [Google Scholar] [CrossRef]
- Braun, S.; Saunders, H. Mechanical Signature Analysis—Theory and Applications. ASME J. Vib. Acoust. Stress Reliab. 1988, 110, 418–419. [Google Scholar] [CrossRef]
- Kolbe, S. Novel Adaptation of the Spectral Kurtosis for Vibration Diagnosis of Gearboxes in Non-Stationary Conditions. Insight-Non-Destr. Test. Cond. Monit. 2017, 59, 434–439. [Google Scholar] [CrossRef]
- Combet, F. Vibration Detection of Local Gear Damage by Advanced Demodulation and Residual Techniques. Proc. Inst. Mech. Eng. Part G J. Aerosp. Eng. 2009, 223, 507–514. [Google Scholar] [CrossRef]
- McFadden, P.D. Examination of a Technique for the Early Detection of Failure in Gears by Signal Processing of the Time Domain Average of the Meshing Vibration. Mech. Syst. Signal Process. 1987, 1, 173–183. [Google Scholar] [CrossRef]
- Stewart, R.M. Some Useful Data Analysis Techniques for Gearbox Diagnostic; University of Southampton: Southampton, UK, 1977. [Google Scholar]
- Combet, F.; Gelman, L. An Automated Methodology for Performing Time Synchronous Averaging of a Gearbox Signal without Speed Sensor. Mech. Syst. Signal Process. 2007, 21, 2590–2606. [Google Scholar] [CrossRef]
- Soliński, K. Novel Higher-Order Spectral Cross-Correlation Technologies for Vibration Sensor-Based Diagnosis of Gearboxes. Sensors 2020, 20, 5131. [Google Scholar] [CrossRef]
- Klepka, A. Triple Correlation for Detection of Damage-Related Nonlinearities in Composite Structures. Nonlinear Dyn. 2015, 81, 453–468. [Google Scholar] [CrossRef][Green Version]
- Ciszewski, T. Current-Based Higher-Order Spectral Covariance as a Bearing Diagnostic Feature for Induction Motors. Insight-Non-Destr. Test. Cond. Monit. 2016, 58, 431–434. [Google Scholar] [CrossRef]
- Murray, B. Vibration Diagnostics of Rolling Bearings by Novel Nonlinear Non-Stationary Wavelet Bicoherence Technology. Eng. Struct. 2014, 80, 514–520. [Google Scholar] [CrossRef]
- Petrunin, I.; Parrish, C.; Walters, M. Novel Health Monitoring Technology for In-Service Diagnostics of Intake Separation in Aircraft Engines. Struct. Control Health Monit. 2020, 27, e2479. [Google Scholar] [CrossRef]
- Zhao, D. Vibration Health Monitoring of Rolling Bearings Under Variable Speed Conditions by Novel Demodulation Technique. Struct. Control Health Monit. 2021, 28, e2672. [Google Scholar] [CrossRef]
- Dwyer, R. Detection of Non-Gaussian Signals by Frequency Domain Kurtosis Estimation. In Proceedings of the ICASSP’83, IEEE International Conference on Acoustics, Speech, and Signal Processing, Boston, MA, USA, 14–16 April 1983; IEEE: Boston, MA, USA, 1983; Volume 8, pp. 607–610. [Google Scholar]
- Nita, G.M. Spectral Kurtosis Statistics of Transient Signals. Mon. Not. R. Astron. Soc. 2016, 458, 2530–2540. [Google Scholar] [CrossRef]
- Gelman, L.; Patel, T.H. Novel Intelligent Data Processing Technology, Based on Nonstationary Nonlinear Wavelet Bispectrum, for Vibration Fault Diagnosis. IAENG Int. J. Comput. Sci. 2023, 50. [Google Scholar]
- Combet, F.; Gelman, L. Optimal Filtering of Gear Signals for Early Damage Detection Based on the Spectral Kurtosis. Mech. Syst. Signal Process. 2009, 23, 652–668. [Google Scholar] [CrossRef]
- Wang, Y.; Xiang, J.; Markert, R.; Liang, M. Spectral Kurtosis for Fault Detection, Diagnosis and Prognostics of Rotating Machines: A Review with Applications. Mech. Syst. Signal Process. 2016, 66–67, 679–698. [Google Scholar] [CrossRef]
- Wang, T.; Chu, F.; Han, Q.; Kong, Y. Compound Faults Detection in Gearbox via Meshing Resonance and Spectral Kurtosis Methods. J. Sound Vib. 2017, 392, 367–381. [Google Scholar] [CrossRef]
- Wang, Z.; Zhou, J.; Wang, J.; Du, W.; Wang, J.; Han, X.; He, G. A Novel Fault Diagnosis Method of Gearbox Based on Maximum Kurtosis Spectral Entropy Deconvolution. IEEE Access 2019, 7, 29520–29532. [Google Scholar] [CrossRef]
- Wang, C.; Li, H.; Ou, J.; Hu, R.; Hu, S.; Liu, A. Identification of Planetary Gearbox Weak Compound Fault Based on Parallel Dual-Parameter Optimized Resonance Sparse Decomposition and Improved MOMEDA. Measurement 2020, 165, 108079. [Google Scholar] [CrossRef]
- Kong, Y.; Wang, T.; Li, Z.; Chu, F. Fault Feature Extraction of Planet Gear in Wind Turbine Gearbox Based on Spectral Kurtosis and Time Wavelet Energy Spectrum. Front. Mech. Eng. 2017, 12, 406–419. [Google Scholar] [CrossRef]
- Liu, H.; Huang, W.; Wang, S.; Zhu, Z. Adaptive Spectral Kurtosis Filtering Based on Morlet Wavelet and Its Application for Signal Transients Detection. Signal Process. 2014, 96, 118–124. [Google Scholar] [CrossRef]
- Rahmoune, C.; Benazzouz, D. Early Detection of Pitting Failure in Gears Using a Spectral Kurtosis Analysis. Mech. Ind. 2012, 13, 245–254. [Google Scholar] [CrossRef]
- Shanbr, S.; Elasha, F.; Elforjani, M.; Teixeira, J. Detection of Natural Crack in Wind Turbine Gearbox. Renew. Energy 2018, 118, 172–179. [Google Scholar] [CrossRef]
- Gelman, L.; Chandra, N.H.; Kurosz, R.; Pellicano, F.; Barbieri, M.; Zippo, A. Novel Spectral Kurtosis Technology for Adaptive Vibration Condition Monitoring of Multi-Stage Gearboxes. Insight-Non-Destr. Test. Cond. Monit. 2016, 58, 409–416. [Google Scholar] [CrossRef]
- Gelman, L.; Persin, G. Novel Fault Diagnosis of Bearings and Gearboxes Based on Simultaneous Processing of Spectral Kurtoses. Appl. Sci. 2022, 12, 9970. [Google Scholar] [CrossRef]
- Hashim, S.; Shakya, P. A Spectral Kurtosis Based Blind Deconvolution Approach for Spur Gear Fault Diagnosis. ISA Trans. 2023, 142, 492–500. [Google Scholar] [CrossRef] [PubMed]
- Kolbe, S. Novel Prediction of Diagnosis Effectiveness for Adaptation of the Spectral Kurtosis Technology to Varying Operating Conditions. Sensors 2021, 21, 6913. [Google Scholar] [CrossRef] [PubMed]
- Gelman, L.; Patel, T.H. Novel Rolling Bearing Diagnosis Technology Using Spectral Kurtosis and the Wavelet Higher-Order Spectra. Insight-Non-Destr. Test. Cond. Monit. 2015, 5. [Google Scholar] [CrossRef]
- Patel, T.H. Novel Technology Based on the Spectral Kurtosis and Wavelet Transform for Rolling Bearing Diagnosis. Int. J. Progn. Health Manag. 2013, 4. [Google Scholar] [CrossRef]
- Gelman, L.; Ottley, M. New Processing Techniques for Transient Signals with Non-Linear Variation of the Instantaneous Frequency in Time. Mech. Syst. Signal Process. 2006, 20, 1254–1262. [Google Scholar] [CrossRef]
- Feng, Z.; Zuo, M.J. Vibration Signal Models for Fault Diagnosis of Planetary Gearboxes. J. Sound Vib. 2012, 331, 4919–4939. [Google Scholar] [CrossRef]
- Gelman, L.; Kırlangıç, A.S. Novel Vibration Structural Health Monitoring Technology for Deep Foundation Piles by Non-Stationary Higher Order Frequency Response Function. Struct. Control Health Monit. 2020, 27, e2526. [Google Scholar] [CrossRef]
- Braun, S. The optimal usage of the Fourier Transform for Pattern Recognition. Mech. Syst. Signal Process. 2001, 15, 641–645. [Google Scholar] [CrossRef]
- Farhat, M.H. Novel Fault Diagnosis of a Conveyor Belt Mis-Tracking via Motor Current Signature Analysis. Sensors 2023, 23, 3652. [Google Scholar] [CrossRef]
- Ao, S.-I. Advances in Machine Learning for Sensing and Condition Monitoring. Appl. Sci. 2022, 12, 12392. [Google Scholar] [CrossRef]
- Li, Y.; Gu, F.; Harris, G.; Ball, A.; Bennett, N.; Travis, K. The Measurement of Instantaneous Angular Speed. Mech. Syst. Signal Process. 2005, 19, 786–805. [Google Scholar] [CrossRef]
- Gryllias, K.C. Local Damage Diagnosis in Gearboxes Using Novel Wavelet Technology. Insight-Non-Destr. Test. Cond. Monit. 2010, 52, 437–442. [Google Scholar] [CrossRef]
- Fisher, R.A. On the Interpretation of χ2 from Contingency Tables, and the Calculation of P. J. R. Stat. Soc. 1922, 85, 87–94. [Google Scholar] [CrossRef]















| Component | Incorrect (Version 1) | Incorrect (Version 2) | Gain |
|---|---|---|---|
| Pinion 1 | 0.24 | 0.08 | 2.81 |
| Gear 1 | 0.1 | 0.04 | 2.7 |
| Component | 1st Harmonic | 2nd Harmonic | 3rd Harmonic | 4th Harmonic |
|---|---|---|---|---|
| First stage | <90% | 90% | <90% | 90% |
| Diagnostic Technology | Signal Type | Diagnostic Feature | Pinion 1 TPCD (%) | Gear 1 TPCD (%) |
|---|---|---|---|---|
| Integrated Spectral Kurtosis (ISK) | Vibration | Integrated threshold-exceeding SK (scalar) | 92.0 | 96.1 |
| Conventional SK Squared Envelope (SK-SE) | Vibration | SK-based squared envelope | ≤80.0 | ≤80.0 |
| Motor Current Signature Analysis (MCSA) | Stator current | Unnormalized mesh harmonic amplitude (UMHA) | 90.0 | |
Disclaimer/Publisher’s Note: The statements, opinions and data contained in all publications are solely those of the individual author(s) and contributor(s) and not of MDPI and/or the editor(s). MDPI and/or the editor(s) disclaim responsibility for any injury to people or property resulting from any ideas, methods, instructions or products referred to in the content. |
© 2026 by the authors. Licensee MDPI, Basel, Switzerland. This article is an open access article distributed under the terms and conditions of the Creative Commons Attribution (CC BY) license.
Share and Cite
Gelman, L.; Kerrouche, R.; Abdullahi, A.O. Novel Fault Diagnosis Technology Based on Integrated Spectral Kurtosis for Gearboxes. Sensors 2026, 26, 2185. https://doi.org/10.3390/s26072185
Gelman L, Kerrouche R, Abdullahi AO. Novel Fault Diagnosis Technology Based on Integrated Spectral Kurtosis for Gearboxes. Sensors. 2026; 26(7):2185. https://doi.org/10.3390/s26072185
Chicago/Turabian StyleGelman, Len, Rami Kerrouche, and Abdulmumeen Onimisi Abdullahi. 2026. "Novel Fault Diagnosis Technology Based on Integrated Spectral Kurtosis for Gearboxes" Sensors 26, no. 7: 2185. https://doi.org/10.3390/s26072185
APA StyleGelman, L., Kerrouche, R., & Abdullahi, A. O. (2026). Novel Fault Diagnosis Technology Based on Integrated Spectral Kurtosis for Gearboxes. Sensors, 26(7), 2185. https://doi.org/10.3390/s26072185

