Vibration Compensation for a High-Precision Atomic Gravimeter Based on an Improved Whale Optimization Algorithm
Highlights
- With no vibration isolation, IWOA minimizes the RMSE of fringe-fitting and outperforms the common coefficient-search method in both speed and accuracy.
- With vibration isolation, IWOA maximizes the Pearson correlation between the atomic signal and calculated phase, outperforming the value of 0.94 reported by Le et al.
- The IWOA framework advances fast and accurate algorithmic vibration compensation in cold-atom gravimetry, enabling robust phase restoration and parameter optimization for improved gravity sensitivity.
Abstract
1. Introduction
2. Principles and Methods
2.1. Vibration Compensation Method
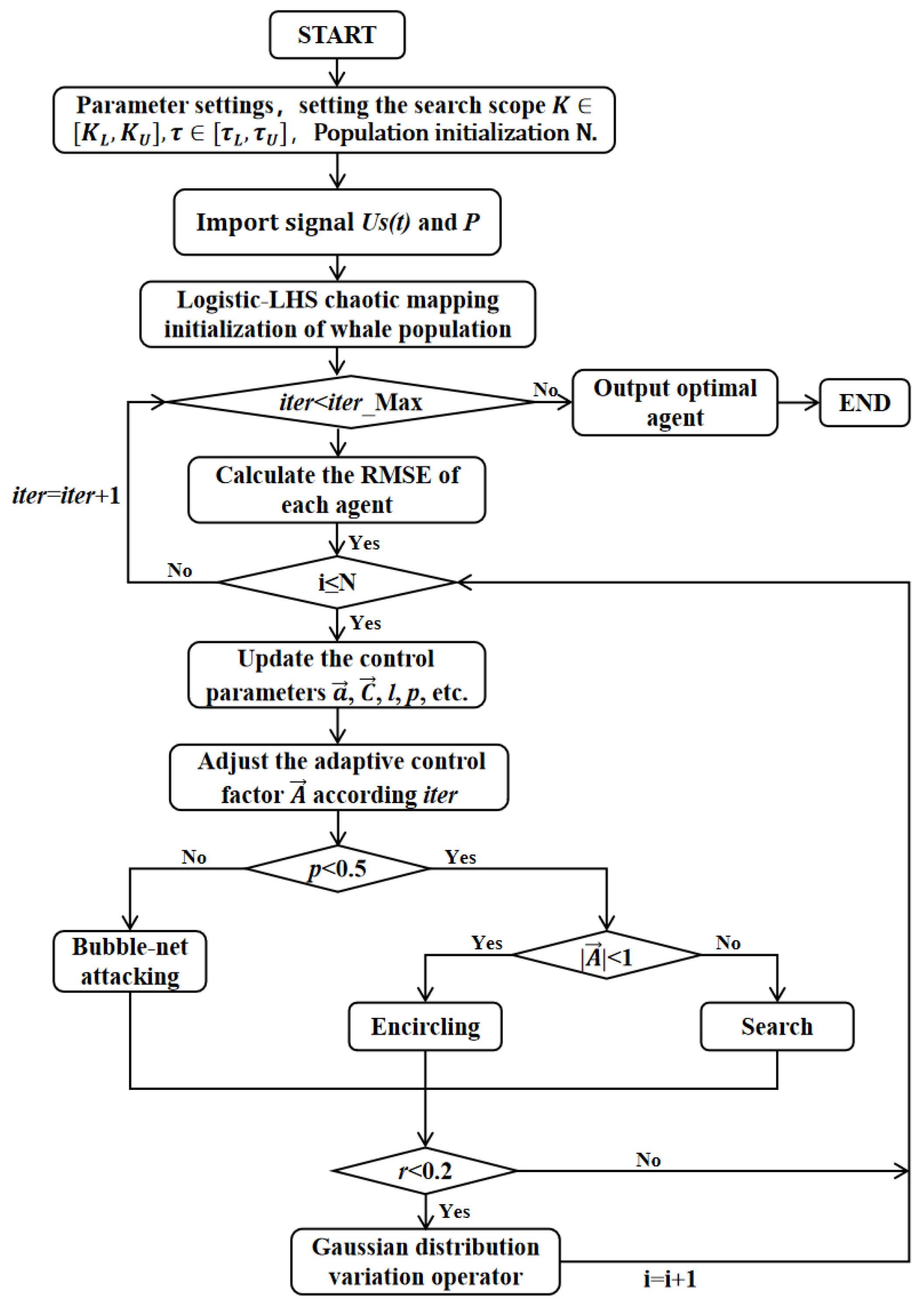
2.2. Improved Whale Optimization Algorithm (IWOA)
| Algorithm 1. Pseudo-code of Improved Whale Optimization Algorithm (IWOA) |
| 1. and P |
| 2. Initialize the whales population with Logistic-LHS strategy by Equation (18) |
| 3. While iter < iter_Max |
| 4. For |
| 5. Calculate the RMSE of all agents and select the optimal agent |
| 6. End for |
| 7. For i ≤ N |
| 8. , l and p |
| 9. according iter by Equations (9)–(11) |
| 10. If1 p < 0.5 |
| 11. < 1 |
| 12. Update the position of the current search agent by Equation (7) |
| 13. ≥ 1 |
| 14. |
| 15. Update the position of the current search agent by Equation (16) |
| 16. End if2 |
| 17. Else if1 p ≥ 0.5 |
| 18. Update the position of the current search by Equation (13) |
| 19. End if1 |
| 20. If3 r < 0.2 |
| 21. Add Gaussian distribution variation operator by Equation (19) |
| 22. End if3 |
| 23. End for |
| 24. Check if any search agent goes beyond the search space and amend it |
| 25. if there is a better solution |
| 26. iter = iter + 1 |
| 27. End while |
| 28. |
3. Simulation
4. Experiments
4.1. Experiment Setup
4.2. Results
5. Conclusions
Author Contributions
Funding
Data Availability Statement
Acknowledgments
Conflicts of Interest
References
- Kasevich, M.; Chu, S. Atomic interferometry using stimulated Raman transitions. Phys. Rev. Lett. 1991, 67, 181. [Google Scholar] [CrossRef] [PubMed]
- Peters, A.; Chung, K.Y.; Chu, S. High-precision gravity measurements using atom interferometry. Metrologia 2001, 38, 25. [Google Scholar] [CrossRef]
- Gillot, P.; Francis, O.; Landragin, A.; Dos Santos, F.P.; Merlet, S. Stability comparison of two absolute gravimeters: Optical versus atomic interferometers. Metrologia 2014, 51, L15. [Google Scholar] [CrossRef]
- Bidel, Y.; Zahzam, N.; Blanchard, C.; Bonnin, A.; Cadoret, M.; Bresson, A.; Rouxel, D.; Lequentrec-Lalancette, M.F. Absolute marine gravimetry with matter-wave interferometry. Nat. Commun. 2018, 9, 627. [Google Scholar] [CrossRef]
- Wu, X.; Pagel, Z.; Malek, B.S.; Nguyen, T.H.; Zi, F.; Scheirer, D.S.; Müller, H. Gravity surveys using a mobile atom interferometer. Sci. Adv. 2019, 5, eaax0800. [Google Scholar] [CrossRef]
- Yao, J.-M.; Zhuang, W.; Feng, J.-Y.; Wang, Q.-Y.; Zhao, Y.; Wang, S.-K.; Wu, S.-Q.; Li, T.-C. A coefficient searching based vibration correction method. Acta Phys. Sin. 2022, 71, 407–423. [Google Scholar] [CrossRef]
- Le Gouët, J.; Mehlstäubler, T.; Kim, J.; Merlet, S.; Clairon, A.; Landragin, A.; Dos Santos, F.P. Limits to the sensitivity of a low noise compact atomic gravimeter. Appl. Phys. B 2008, 92, 133–144. [Google Scholar] [CrossRef]
- Merlet, S.; Le Gouët, J.; Bodart, Q.; Clairon, A.; Landragin, A.; Santos, F.P.D. Vibration rejection on atomic gravimeter signal using a seismometer. In Proceedings of the Gravity, Geoid and Earth Observation: IAG Commission 2: Gravity Field, Chania, Crete, Greece, 23–27 June 2008; Springer: Berlin/Heidelberg, Germany, 2010; pp. 115–121. [Google Scholar] [CrossRef]
- Hauth, M.; Freier, C.; Schkolnik, V.; Senger, A.; Schmidt, M.; Peters, A. First gravity measurements using the mobile atom interferometer GAIN. Appl. Phys. B-Lasers Opt. 2013, 113, 49–55. [Google Scholar] [CrossRef]
- Freier, C.; Hauth, M.; Schkolnik, V.; Leykauf, B.; Schilling, M.; Wziontek, H.; Scherneck, H.-G.; Müller, J.; Peters, A. Mobile quantum gravity sensor with unprecedented stability. In Journal of Physics: Conference Series, Volume 723, 8th Symposium on Frequency Standards and Metrology 2015 12–16 October 2015, Potsdam, Germany; IOP Publishing: Bristol, UK, 2016; Volume 723, p. 012050. [Google Scholar] [CrossRef]
- Huang, P.-W.; Tang, B.; Chen, X.; Zhong, J.-Q.; Xiong, Z.-Y.; Zhou, L.; Wang, J.; Zhan, M.-S. Accuracy and stability evaluation of the 85Rb atomic gravimeter WAG-H5-1 at the 2017 International Comparison of Absolute Gravimeters. Metrologia 2019, 56, 045012. [Google Scholar] [CrossRef]
- Canuteson, E.; Zumberge, M.; Hanson, J. An absolute method of vertical seismometer calibration by reference to a falling mass with application to the measurement of the gain. Bull. Seismol. Soc. Am. 1997, 87, 484–493. [Google Scholar] [CrossRef]
- Brown, J.M.; Niebauer, T.M.; Klingele, E. Towards a dynamic absolute gravity system. In Gravity, Geoid and Geodynamics 2000: GGG2000 IAG International Symposium Banff, Alberta, Canada July 31–August 4, 2000; Springer: Berlin/Heidelberg, Germany, 2001; pp. 223–228. [Google Scholar] [CrossRef]
- Qian, J.; Wang, G.; Wu, K.; Wang, L. A vibration correction method for free-fall absolute gravimeters. Meas. Sci. Technol. 2018, 29, 025005. [Google Scholar] [CrossRef]
- Wang, G.; Hu, H.; Wu, K.; Wang, L. Correction of vibration for classical free-fall gravimeters with correlation-analysis. Meas. Sci. Technol. 2017, 28, 035001. [Google Scholar] [CrossRef]
- Xu, A.P. The Restraint of the Common-Mode Noise in the Atom Interferometry Gravimeter. Ph.D. Thesis, Zhejiang University, Hangzhou, China, 2015. [Google Scholar]
- Xu, A.; Kong, D.; Fu, Z.; Wang, Z.; Lin, Q. Vibration compensation of an atomic gravimeter. Chin. Opt. Lett. 2019, 17, 070201. [Google Scholar] [CrossRef]
- Guo, M.; Bai, J.; Hu, D.; Tang, Z.; You, J.; Chen, R.; Wang, Y. A vibration correction system for cold atomic gravimeter. Meas. Sci. Technol. 2023, 35, 035011. [Google Scholar] [CrossRef]
- Gong, W.; Li, A.; Luo, J.; Che, H.; Ma, J.; Qin, F. A vibration compensation approach for atom gravimeter based on improved sparrow search algorithm. IEEE Sens. J. 2023, 23, 5911–5919. [Google Scholar] [CrossRef]
- Che, H.; Li, A.; Zhou, Z.; Gong, W.; Ma, J.; Qin, F. An approach of vibration compensation for atomic gravimeter under complex vibration environment. Sensors 2023, 23, 3535. [Google Scholar] [CrossRef]
- Wang, S.-K.; Zhao, Y.; Zhuang, W.; Li, T.-C.; Wu, S.-Q.; Feng, J.-Y.; Li, C.-J. Shift evaluation of the atomic gravimeter NIM-AGRb-1 and its comparison with FG5X. Metrologia 2018, 55, 360. [Google Scholar] [CrossRef]
- Wei, P.; Hu, C.; Hu, J.; Li, Z.; Qin, W.; Gan, J.; Chen, T.; Shu, H.; Shang, M. A Novel Black Widow Optimization Algorithm Based on Lagrange Interpolation Operator for ResNet18. Biomimetics 2025, 10, 361. [Google Scholar] [CrossRef]
- Galaktionov, I.; Toporovsky, V. Performance Analysis of an Optical System for FSO Communications Utilizing Combined Stochastic Gradient Descent Optimization Algorithm. Appl. Syst. Innov. 2025, 8, 143. [Google Scholar] [CrossRef]
- Weyrauch, T.; Vorontsov, M.A.; Gowens, J.; Bifano, T.G. Fiber coupling with adaptive optics for free-space optical communication. In Free-Space Laser Communication and Laser Imaging; SPIE: Berlin, Germany, 2002; Volume 4489, pp. 177–184. [Google Scholar] [CrossRef]
- Mirjalili, S.; Lewis, A. The whale optimization algorithm. Adv. Eng. Softw. 2016, 95, 51–67. [Google Scholar] [CrossRef]
- Peterson, J.R. Observations and Modeling of Seismic Background Noise; No. 93-322; US Geological Survey: Reston, VA, USA, 1993. [CrossRef]
- Qiao, Z.-K.; Shen, Z.-H.; Hu, R.; Li, L.-L.; Yuan, P.; Wu, G.-C.; Yuan, Y.; Zhou, Y.; Wu, B.; Lin, Q. A vibration compensation approach for shipborne atomic gravimeter based on particle swarm optimization. Sci. Rep. 2025, 15, 8864. [Google Scholar] [CrossRef]















| Original | Coefficient | GA | IWOA | |
|---|---|---|---|---|
| Computation time/s | - | 76 | 21 | 15 |
| Fitted phase parameter uncertainty/mrad | 49 | 27 | 23 | 16 |
| Gravity measurement uncertainty/μGal | 48 | 26 | 22 | 16 |
| Original | Coefficient | GA | WOA | IWOA | |
|---|---|---|---|---|---|
| Resolution/(μGal@160s) | 6 | 7 | 6 | 3 | 2 |
| Sensitivity/(μGal/) | 94 | 91 | 70 | 51 | 47 |
| Error bar/(μGal@160s) | 3 | 3 | 7 | 4 | 3 |
Disclaimer/Publisher’s Note: The statements, opinions and data contained in all publications are solely those of the individual author(s) and contributor(s) and not of MDPI and/or the editor(s). MDPI and/or the editor(s) disclaim responsibility for any injury to people or property resulting from any ideas, methods, instructions or products referred to in the content. |
© 2026 by the authors. Licensee MDPI, Basel, Switzerland. This article is an open access article distributed under the terms and conditions of the Creative Commons Attribution (CC BY) license.
Share and Cite
Guo, X.; Zhang, Y.; Liu, Z.; Wang, Y.; Wang, S. Vibration Compensation for a High-Precision Atomic Gravimeter Based on an Improved Whale Optimization Algorithm. Sensors 2026, 26, 2133. https://doi.org/10.3390/s26072133
Guo X, Zhang Y, Liu Z, Wang Y, Wang S. Vibration Compensation for a High-Precision Atomic Gravimeter Based on an Improved Whale Optimization Algorithm. Sensors. 2026; 26(7):2133. https://doi.org/10.3390/s26072133
Chicago/Turabian StyleGuo, Xingyue, Yiyang Zhang, Zhennan Liu, Yi Wang, and Shaokai Wang. 2026. "Vibration Compensation for a High-Precision Atomic Gravimeter Based on an Improved Whale Optimization Algorithm" Sensors 26, no. 7: 2133. https://doi.org/10.3390/s26072133
APA StyleGuo, X., Zhang, Y., Liu, Z., Wang, Y., & Wang, S. (2026). Vibration Compensation for a High-Precision Atomic Gravimeter Based on an Improved Whale Optimization Algorithm. Sensors, 26(7), 2133. https://doi.org/10.3390/s26072133

