Optimizing Session Frequency in EEG Biofeedback: A Comparative Study of Protocol Dynamics and Neuromuscular Adaptation in Elite Judo Athletes
Highlights
- Daily EEG biofeedback protocols produced superior neuromuscular and cortical adaptations in elite judo athletes compared to every-other-day and every-third-day protocols, with the highest post-intervention values in Frontal Alpha Index (FAI), strength (Sth_SUM), and fatigue resistance (MF_drop = −2.15 Hz), demonstrating a clear dose–response relationship for session frequency.
- EMG amplitude (RMS) magnitude alone does not reflect adaptation quality: the low-frequency group exhibited the largest pre–post RMS increase (+17.44 μV) yet demonstrated inferior strength gains, fatigue resistance, and maladaptive EMG–load dynamics (r = −0.14) compared to daily training, indicating that neuromuscular efficiency rather than signal amplitude determines functional outcomes.
- For high-performance sport applications, short daily neurofeedback sessions (5 min) are preferable to less frequent protocols when targeting strength, power, and fatigue resistance, enabling practitioners to maximize return on neurotechnological investment while minimizing training time disruption in elite athletic environments.
- Integrated wireless EEG-EMG biosensor systems with active electrode technology, high temporal synchronization (±2 ms precision), and real-time signal quality monitoring (SNR > 18 dB, artifact rejection < 10%) are technically feasible for elite athletic populations, providing a validated methodological framework for next-generation wearable performance monitoring platforms requiring multi-modal sensor fusion, motion artifact suppression, and field-deployable architectures.
Abstract
1. Introduction
2. Materials and Methods
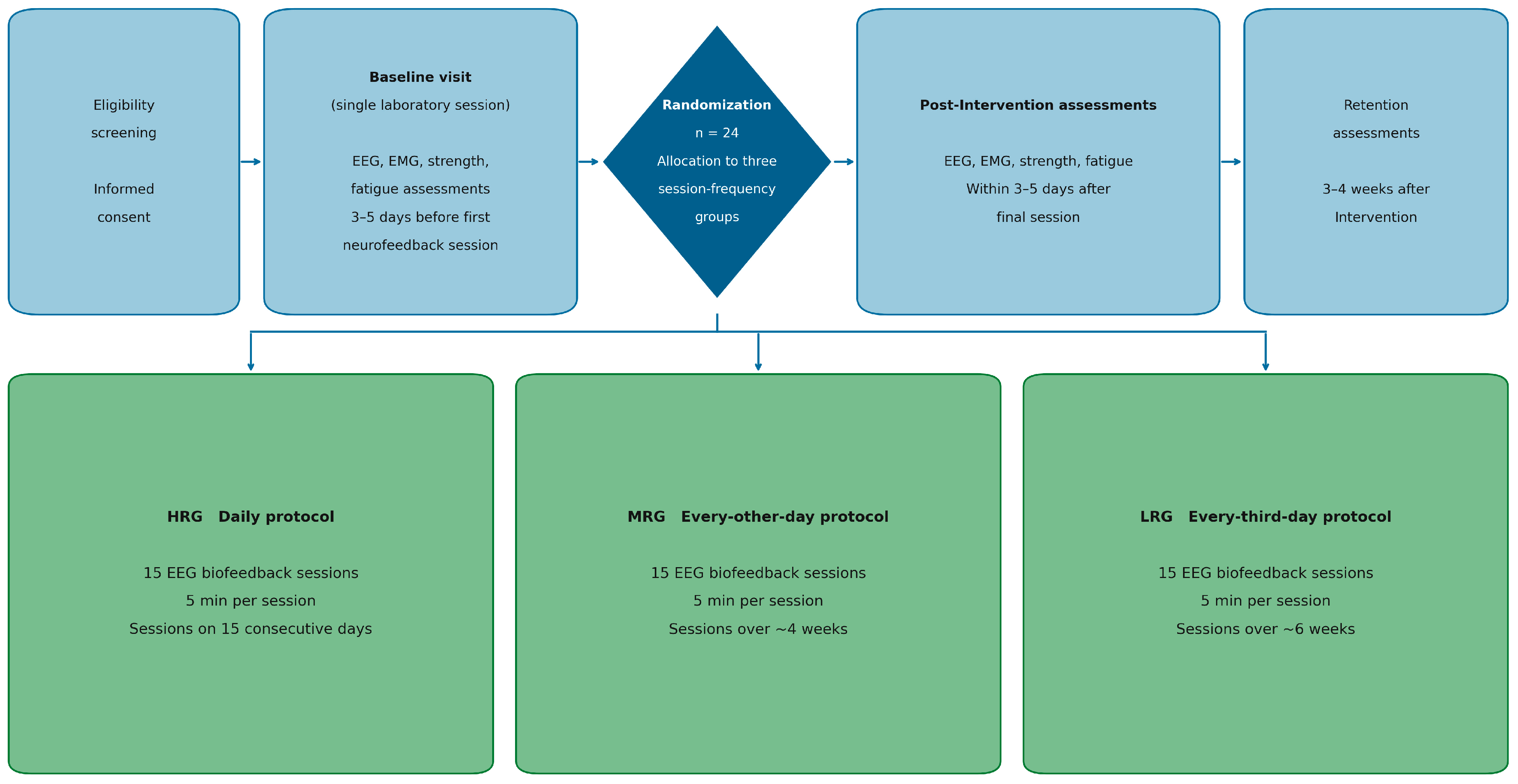
2.1. Study Design
2.2. Participants
2.3. Intervention Protocol
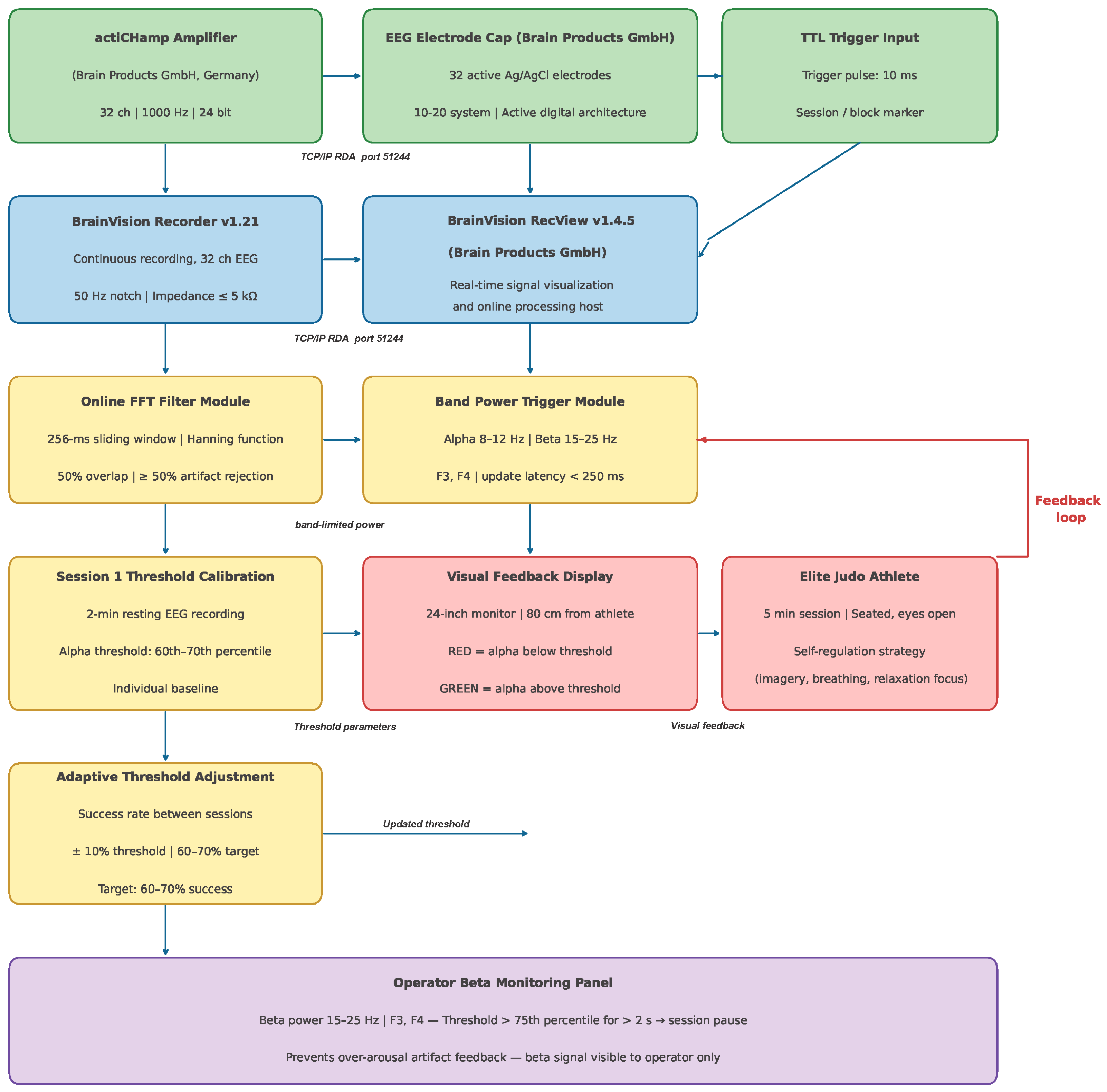
2.4. Biosensor System Overview
2.5. Data Acquisition
2.6. Data Processing and Quality Control
2.7. Statistical Analysis
3. Results
3.1. Pre–Post Changes in Strength, Power, and EEG Indices
3.2. Protocol Effectiveness—Direct Group Comparisons
3.3. Dynamics of EMG–External Load Relationship
3.4. Individual Variability in EMG–Load Adaptation
3.5. Fatigue Indices and Retention Effects
3.6. Visualization of Protocol Effects and Individual Variability
4. Discussion
4.1. Sensor Performance and Technical Validation
4.2. Dissociation Between RMS Magnitude and Functional Outcomes
4.3. Dose–Response and Mechanistic Insights
4.4. Novel Contribution and Study Distinctions
4.5. Individual Variability and Responder Status
4.6. Practical Implications
4.7. Implications for Wearable Biosensor Development
4.8. Study Limitations
5. Conclusions
Supplementary Materials
Author Contributions
Funding
Institutional Review Board Statement
Informed Consent Statement
Data Availability Statement
Acknowledgments
Conflicts of Interest
Abbreviations
| Abbreviation | Full Form |
| EEG | Electroencephalography/Electroencephalographic |
| EMG | Electromyography/Electromyographic |
| FAI | Frontal Alpha Index |
| RMS | Root Mean Square |
| MVC | Maximal Voluntary Contraction |
| SENIAM | Surface Electromyography for the Non-Invasive Assessment of Muscles |
| ICA | Independent Component Analysis |
| FFT | Fast Fourier Transform |
| HRG | High-Responder Group |
| MRG | Medium-Responder Group |
| LRG | Low-Responder Group |
| MF | Median Frequency |
| Sth_SUM | Strength Sum (corrected) |
| EEG_SUM | EEG Summary Index |
| %ΔEMG | Percentage Change in EMG |
| SNR | Signal-to-Noise Ratio |
| CMRR | Common-Mode Rejection Ratio |
| Ag/AgCl | Silver/Silver Chloride |
| TTL | Transistor–Transistor Logic |
| SOP | Standard Operating Procedure |
| ICC | Intraclass Correlation Coefficient |
| DOI | Digital Object Identifier |
| ANOVA | Analysis of Variance |
| CI | Confidence Interval |
| FDR | False Discovery Rate |
| SD | Standard Deviation |
| GDPR | General Data Protection Regulation |
| HIPAA | Health Insurance Portability and Accountability Act |
| IMU | Inertial Measurement Unit |
| AI | Artificial Intelligence |
| BDNF | Brain-Derived Neurotrophic Factor |
| fMRI | Functional Magnetic Resonance Imaging |
| RF | Radio Frequency |
| ISM | Industrial, Scientific and Medical |
| Hz | Hertz |
| dB | Decibel |
| ms | Millisecond |
| μV | Microvolt |
| kΩ | Kiloohm |
| MΩ | Megaohm |
| GΩ | Gigaohm |
| GHz | Gigahertz |
References
- Yu, C.B.; Cheng, M.; An, X.; Chueh, T.; Wu, J.; Wang, K.; Hung, T. The Effect of EEG Neurofeedback Training on Sport Performance: A Systematic Review and Meta-Analysis. Scand. J. Med. Sci. Sports 2025, 35, e70055. [Google Scholar] [CrossRef]
- Cheng, M.; Yu, C.; An, X.; Wang, L.; Tsai, C.; Qi, F.; Wang, K. Evaluating EEG neurofeedback in sport psychology: A systematic review of RCT studies for insights into mechanisms and performance improvement. Front. Psychol. 2024, 15, 1331997. [Google Scholar] [CrossRef]
- Skalski, D.; Łosińska, K.; Prończuk, M.; Tyrała, F.; Trybek, G.; Cięszczyk, P.; Kuliś, S.; Maszczyk, A.; Pietraszewski, P. Effects of real-time EEG neurofeedback training on cognitive, mental, and motor performance in elite athletes: A systematic review and meta-analysis. Biomed. Hum. Kinet. 2025, 17, 249–260. [Google Scholar] [CrossRef]
- Lizama, E.; Lorenzon, L.; Pereira, C.; Serrano, M. Enhancing Neural Efficiency in Competitive Golfers: Effects of Slow Cortical Potential Neurofeedback on Modulation of Beta Activity—An Exploratory Randomized Controlled Trial. NeuroSci 2025, 6, 104. [Google Scholar] [CrossRef]
- Kodama, M.; Iwama, S.; Morishige, M.; Ushiba, J. Thirty-minute motor imagery exercise aided by EEG sensorimotor rhythm neurofeedback enhances morphing of sensorimotor cortices: A double-blind sham-controlled study. Cereb. Cortex 2023, 33, 5571–5583. [Google Scholar] [CrossRef] [PubMed]
- Prończuk, M.; Trybek, G.; Terbalyan, A.; Markowski, J.; Pilch, J.; Krzysztofik, M.; Kostrzewa, M.; Mostowik, A.; Maszczyk, A. The Effects of EEG Biofeedback Training on Visual Reaction Time in Judo Athletes. J. Hum. Kinet. 2023, 89, 247–258. [Google Scholar] [CrossRef] [PubMed]
- Tosti, B.; Corrado, S.; Mancone, S.; Di Libero, T.; Carissimo, C.; Cerro, G.; Rodio, A.; Da Silva, V.; Coimbra, D.; Andrade, A.; et al. Neurofeedback Training Protocols in Sports: A Systematic Review of Recent Advances in Performance, Anxiety, and Emotional Regulation. Brain Sci. 2024, 14, 1036. [Google Scholar] [CrossRef]
- Rydzik, Ł.; Wąsacz, W.; Ambroży, T.; Javdaneh, N.; Brydak, K.; Kopańska, M. The Use of Neurofeedback in Sports Training: Systematic Review. Brain Sci. 2023, 13, 660. [Google Scholar] [CrossRef]
- Corrado, S.; Tosti, B.; Mancone, S.; Di Libero, T.; Rodio, A.; Andrade, A.; Diotaiuti, P. Improving Mental Skills in Precision Sports by Using Neurofeedback Training: A Narrative Review. Sports 2024, 12, 70. [Google Scholar] [CrossRef]
- Gong, A.; Gu, F.; Nan, W.; Qu, Y.; Jiang, C.; Fu, Y. A Review of Neurofeedback Training for Improving Sport Performance from the Perspective of User Experience. Front. Neurosci. 2021, 15, 638369. [Google Scholar] [CrossRef]
- Nagy, G.; Csukonyi, C. Application of Neurofeedback Devices in Cognitive Performance Enhancement and Tracking Learning Patterns in Sports. Stad. Hung. J. Sport Sci. 2025, 8. [Google Scholar] [CrossRef]
- De Brito, M.; Fernandes, J.; Esteves, N.; Müller, V.; Alexandria, D.; Pérez, D.; Slimani, M.; Brito, C.; Bragazzi, N.; Miarka, B. The Effect of Neurofeedback on the Reaction Time and Cognitive Performance of Athletes: A Systematic Review and Meta-Analysis. Front. Hum. Neurosci. 2022, 16, 868450. [Google Scholar] [CrossRef]
- Brambilla, C.; Pirovano, I.; Mira, R.; Rizzo, G.; Scano, A.; Mastropietro, A. Combined Use of EMG and EEG Techniques for Neuromotor Assessment in Rehabilitative Applications: A Systematic Review. Sensors 2021, 21, 7014. [Google Scholar] [CrossRef] [PubMed]
- Del Vecchio, A.; Negro, F.; Felici, F.; Farina, D. Associations between motor unit action potential parameters and surface EMG features. J. Appl. Physiol. 2017, 123, 835–843. [Google Scholar] [CrossRef] [PubMed]
- Liu, Z.; Chen, J.; Lin, Z. Neuromuscular control and biomechanical adaptations in strength training: Implications for improved athletic performance. Mol. Cell. Biomech. 2025, 22, 1709. [Google Scholar] [CrossRef]
- Farina, D.; Holobar, A. Characterization of Human Motor Units from Surface EMG Decomposition. Proc. IEEE 2016, 104, 353–373. [Google Scholar] [CrossRef]
- Monteiro, L.; Massuça, L.; Ramos, S.; Garcia-Garcia, J. Neuromuscular Performance of World-Class Judo Athletes on Bench Press, Prone Row and Repeated Jump Tests. Appl. Sci. 2024, 14, 2904. [Google Scholar] [CrossRef]
- Choi, S.; Song, Y. Comparing the seoi-nage skill of elite and non-elite judo athletes. Sci. Rep. 2023, 13, 49188. [Google Scholar] [CrossRef]
- Van Vossel, K.; Hardeel, J.; Van De Casteele, F.; Van Der Stede, T.; Weyns, A.; Boone, J.; Blemker, S.; Lievens, E.; Derave, W. Can muscle typology explain the inter-individual variability in resistance training adaptations? J. Physiol. 2023, 601, 5673–5689. [Google Scholar] [CrossRef]
- Sylta, Ø.; Tønnessen, E.; Hammarström, D.; Danielsen, J.; Skovereng, K.; Ravn, T.; Rønnestad, B.; Sandbakk, Ø.; Seiler, S. The Effect of Different High-Intensity Periodization Models on Endurance Adaptations. Med. Sci. Sports Exerc. 2016, 48, 2165–2174. [Google Scholar] [CrossRef]
- Dai, L.; Xie, B. Adaptations to Optimized Interval Training in Soccer Players: A Comparative Analysis of Standardized Methods for Individualizing Interval Interventions. J. Sports Sci. Med. 2023, 22, 760–768. [Google Scholar] [CrossRef]
- Wang, C.; Ye, M. Individualizing Basketball-Specific Interval Training Using Anaerobic Speed Reserve: Effects on Physiological and Hormonal Adaptations. Int. J. Sports Physiol. Perform. 2024, 19, 365–374. [Google Scholar] [CrossRef]
- Skalski, D.; Kostrzewa, M.; Prończuk, M.; Markowski, J.; Pilch, J.; Żak, M.; Maszczyk, A. The Effect of EEG Biofeedback Training Frequency and Environmental Conditions on Simple and Complex Reaction Times. Bioengineering 2024, 11, 1208. [Google Scholar] [CrossRef]
- Ho, P.; Yeh, H.; Li, F.; Ho, C.; Yang, C.; Kuo, Y.; Hsu, C.; Ho, C. Effects of judo-specific intermittent training on lower-limb impulse and specific performance in judokas. PeerJ 2025, 13, e19491. [Google Scholar] [CrossRef] [PubMed]
- Cerone, G.; Giangrande, A.; Ghislieri, M.; Gazzoni, M.; Piitulainen, H.; Botter, A. Design and Validation of a Wireless Body Sensor Network for Integrated EEG and HD-sEMG Acquisitions. IEEE Trans. Neural Syst. Rehabil. Eng. 2022, 30, 61–71. [Google Scholar] [CrossRef]
- Zhao, Q.; Yang, R.; Zhu, X.; Li, C.; Gao, X.; Li, Y.; Yu, H.; Wang, J.; An, J.; Tan, Z.; et al. Systematic Comparison of Signal Quality in Portable and Wearable Wireless EEG Devices: Methods and Standards. Ergon. Des. 2024, 129, 75–85. [Google Scholar] [CrossRef]
- Boyer, M.; Bouyer, L.; Roy, J.; Campeau-Lecours, A. Reducing Noise, Artifacts and Interference in Single-Channel EMG Signals: A Review. Sensors 2023, 23, 2927. [Google Scholar] [CrossRef]
- Nemes, Á.; Gyulai, Á.; Szarvas, Á.; Németh, E.; Tajti, K.; Tóth, V.; Eigner, G. Temporal Coupling of Brain Signals and Fine Motor Output Using Affordable EEG. IEEE Access 2025, 13, 128314–128324. [Google Scholar] [CrossRef]
- Miziara, I.; Fallon, N.; Marshall, A.; Lakany, H. A comparative study to assess synchronisation methods for combined simultaneous EEG and TMS acquisition. Sci. Rep. 2025, 15, 97225. [Google Scholar] [CrossRef]
- Affinito, S.; Eteson, B.; Karakostis, F. Integrating EEG and EMG data: A novel statistical pipeline for investigating brain-muscle interaction in experimental neuroarchaeology. Brain Struct. Funct. 2025, 230, 2961. [Google Scholar] [CrossRef]
- Inafuco, A.; Machoski, P.; Campos, D.; Pichorim, S.; Mendes, J. MOT: A Low-Latency, Multichannel Wireless Surface Electromyography Acquisition System Based on the AD8232 Front-End. Sensors 2025, 25, 3600. [Google Scholar] [CrossRef]
- Ngo, C.; Munoz, C.; Lueken, M.; Hülkenberg, A.; Bollheimer, L.; Briko, A.; Kobelev, A.; Shchukin, S.; Leonhardt, S. A Wearable, Multi-Frequency Device to Measure Muscle Activity Combining Simultaneous Electromyography and Electrical Impedance Myography. Sensors 2022, 22, 1941. [Google Scholar] [CrossRef]
- Lecce, E.; Conti, A.; Del Vecchio, A.; Felici, F.; Scotto di Palumbo, A.; Sacchetti, M.; Bazzucchi, I. Cross-education: Motor unit adaptations mediate the strength increase in non-trained muscles following 8 weeks of unilateral resistance training. Front. Physiol. 2024, 15, 1512309. [Google Scholar] [CrossRef]
- Lecce, E.; Del Vecchio, A.; Nuccio, S.; Felici, F.; Bazzucchi, I. Higher dominant muscle strength is mediated by motor unit discharge rates and proportion of common synaptic inputs. Sci. Rep. 2025, 15, 8269. [Google Scholar] [CrossRef]
- Sebastián-Romagosa, M.; Cho, W.; Ortner, R.; Sieghartsleitner, S.; Von Oertzen, T.J.; Kamada, K.; Laureys, S.; Allison, B.Z.; Guger, C. Brain–computer interface treatment for gait rehabilitation in stroke patients. Front. Neurosci. 2023, 17, 1256077. [Google Scholar] [CrossRef]
- Ahmedy, F.; Hashim, N.; Lago, H.; Plijoly, L.; Ahmedy, I.; Idris, M.; Gani, A.; Shah, S.; Chia, Y. Comparing Neuroplasticity Changes Between High and Low Frequency Gait Training in Subacute Stroke: Protocol for a Randomized, Single-Blinded, Controlled Study. JMIR Res. Protoc. 2022, 11, e27935. [Google Scholar] [CrossRef] [PubMed]
- Hortobágyi, T.; Větrovský, T.; Balbim, G.; Silva, N.; Manca, A.; Deriu, F.; Kolmos, M.; Kruuse, C.; Liu-Ambrose, T.; Radák, Z.; et al. The impact of aerobic and resistance training intensity on markers of neuroplasticity in health and disease. Ageing Res. Rev. 2022, 80, 101698. [Google Scholar] [CrossRef]
- Luca, I.; Vučković, A. How are opposite neurofeedback tasks represented at cortical and corticospinal tract levels? J. Neural Eng. 2025, 22, 026031. [Google Scholar] [CrossRef]
- Hanna, M.; Maarrawi, S.; Malak, R.; Merhy, R.; Maarrawi, J. Mu down regulation EEG-neurofeedback training combined to motor imagery facilitates early consolidation in a sequential finger tapping task. J. Neural Eng. 2024, 21, 066026. [Google Scholar] [CrossRef] [PubMed]
- Zhou, Q.; Cheng, R.; Yao, L.; Ye, X.; Xu, K. Neurofeedback Training of Alpha Relative Power Improves the Performance of Motor Imagery Brain-Computer Interface. Front. Hum. Neurosci. 2022, 16, 831995. [Google Scholar] [CrossRef] [PubMed]
- Matta, P.; Baurès, R.; Duclay, J.; Alamia, A. Modulation of beta oscillatory dynamics in motor and frontal areas during physical fatigue. Commun. Biol. 2025, 8, 687. [Google Scholar] [CrossRef] [PubMed]
- Aslam, S.; Habyarimana, J.D.D.; Bin, S.Y. Neuromuscular adaptations to resistance training in elite versus recreational athletes. Front. Physiol. 2025, 16, 1598149. [Google Scholar] [CrossRef]
- Cardellicchio, P.; Borgomaneri, S. Level of M1 GABA_B predicts micro offline consolidation of motor learning during wakefulness. Sci. Learn. 2025, 10, 10. [Google Scholar] [CrossRef]
- Trenado, C.; Mendez-Balbuena, I.; Manjarrez, E.; Ziemann, U. Enhanced corticomuscular coherence by external stochastic noise. Front. Hum. Neurosci. 2014, 8, 325. [Google Scholar] [CrossRef] [PubMed]







| Parameter | EEG System (actiCHamp) | EMG System (TeleMyo 2400T) |
|---|---|---|
| Manufacturer | Brain Products GmbH, Germany | Noraxon, Scottsdale, AZ, USA |
| Channels | 32 | 16 (8 differential pairs) |
| Sampling Rate | 1000 Hz | 2000 Hz |
| Resolution | 24-bit | 16-bit |
| Input Impedance | >10 GΩ | >100 MΩ |
| CMRR | >90 dB | >100 dB |
| Noise Level | <1 μV RMS | <2 μV RMS |
| Bandpass Filter | 0.1–100 Hz | 20–450 Hz |
| Wireless Range | — | Up to 300 m |
| Group | FAI_PRE | FAI_POST | F3_PRE | F3_POST | F4_PRE | F4_POST | STH_SUM _PRE | STH_SUM _POST | RMS_PRE | RMS_POST |
|---|---|---|---|---|---|---|---|---|---|---|
| HRG | −0.018 | 0.051 | 4.36 | 4.67 | 4.59 | 4.85 | 2.16 | 2.28 | 113.44 | 129.98 |
| MRG | 0.023 | 0.040 | 4.53 | 4.53 | 4.72 | 4.95 | 1.90 | 2.00 | 111.10 | 127.42 |
| LRG | 0.013 | 0.016 | 4.61 | 4.49 | 4.94 | 4.51 | 1.88 | 1.96 | 109.18 | 126.62 |
| Outcome | HRG (Δ Pre–Post) | MRG (Δ Pre–Post) | LRG (Δ Pre–Post) |
|---|---|---|---|
| FAI | +0.069 | +0.017 | +0.003 |
| F4 | +0.26 | +0.23 | −0.43 |
| STH_SUM | +0.12 | +0.10 | +0.08 |
| RMS | +16.54 | +16.32 | +17.44 |
| Group | Mean Correlation (RMS–Load) |
|---|---|
| HRG | 0.06 |
| MRG | 0.16 |
| LRG | −0.14 |
| Group | MF_Drop (Δ Pre–Post) | Fatigue_Index_% (Δ) | RMS_Retention | MF_Retention |
|---|---|---|---|---|
| HRG | −2.15 | −1.90 | 141.87 | 72.17 |
| MRG | −1.12 | −0.87 | 139.63 | 70.36 |
| LRG | −0.24 | −0.21 | 138.28 | 68.13 |
Disclaimer/Publisher’s Note: The statements, opinions and data contained in all publications are solely those of the individual author(s) and contributor(s) and not of MDPI and/or the editor(s). MDPI and/or the editor(s) disclaim responsibility for any injury to people or property resulting from any ideas, methods, instructions or products referred to in the content. |
© 2026 by the authors. Licensee MDPI, Basel, Switzerland. This article is an open access article distributed under the terms and conditions of the Creative Commons Attribution (CC BY) license.
Share and Cite
Markiel, A.; Skalski, D.; Łosińska, K.; Żak, M.; Maszczyk, A. Optimizing Session Frequency in EEG Biofeedback: A Comparative Study of Protocol Dynamics and Neuromuscular Adaptation in Elite Judo Athletes. Sensors 2026, 26, 2077. https://doi.org/10.3390/s26072077
Markiel A, Skalski D, Łosińska K, Żak M, Maszczyk A. Optimizing Session Frequency in EEG Biofeedback: A Comparative Study of Protocol Dynamics and Neuromuscular Adaptation in Elite Judo Athletes. Sensors. 2026; 26(7):2077. https://doi.org/10.3390/s26072077
Chicago/Turabian StyleMarkiel, Alicja, Dariusz Skalski, Kinga Łosińska, Marcin Żak, and Adam Maszczyk. 2026. "Optimizing Session Frequency in EEG Biofeedback: A Comparative Study of Protocol Dynamics and Neuromuscular Adaptation in Elite Judo Athletes" Sensors 26, no. 7: 2077. https://doi.org/10.3390/s26072077
APA StyleMarkiel, A., Skalski, D., Łosińska, K., Żak, M., & Maszczyk, A. (2026). Optimizing Session Frequency in EEG Biofeedback: A Comparative Study of Protocol Dynamics and Neuromuscular Adaptation in Elite Judo Athletes. Sensors, 26(7), 2077. https://doi.org/10.3390/s26072077

