High-Resolution OFDR with All Grating Fiber Combining Phase Demodulation and Cross-Correlation Methods
Abstract
1. Introduction
2. Measurement Principle and Experimental Setup
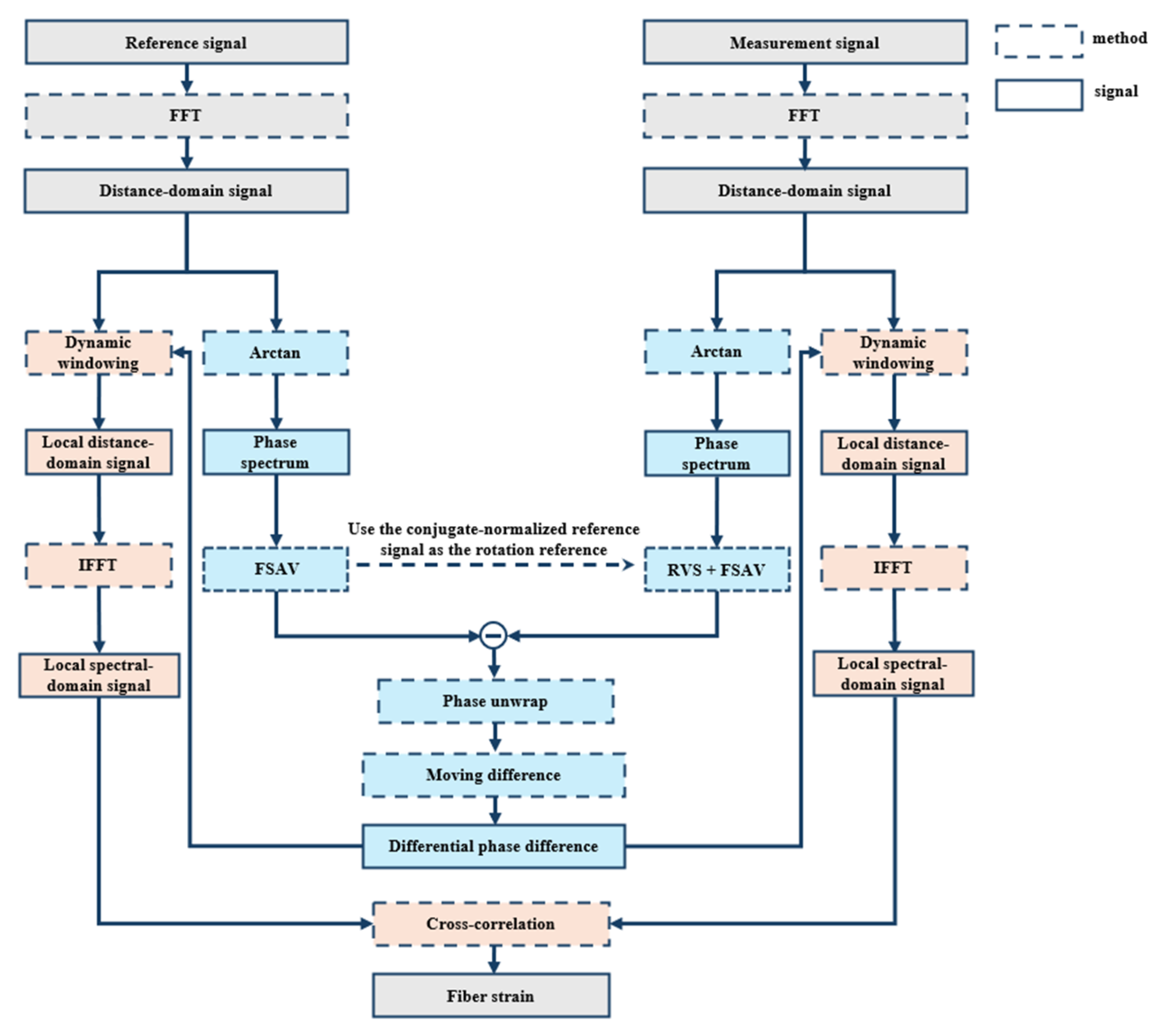
2.1. Measurement Principle
2.2. Experimental Setup
3. Results and Discussion
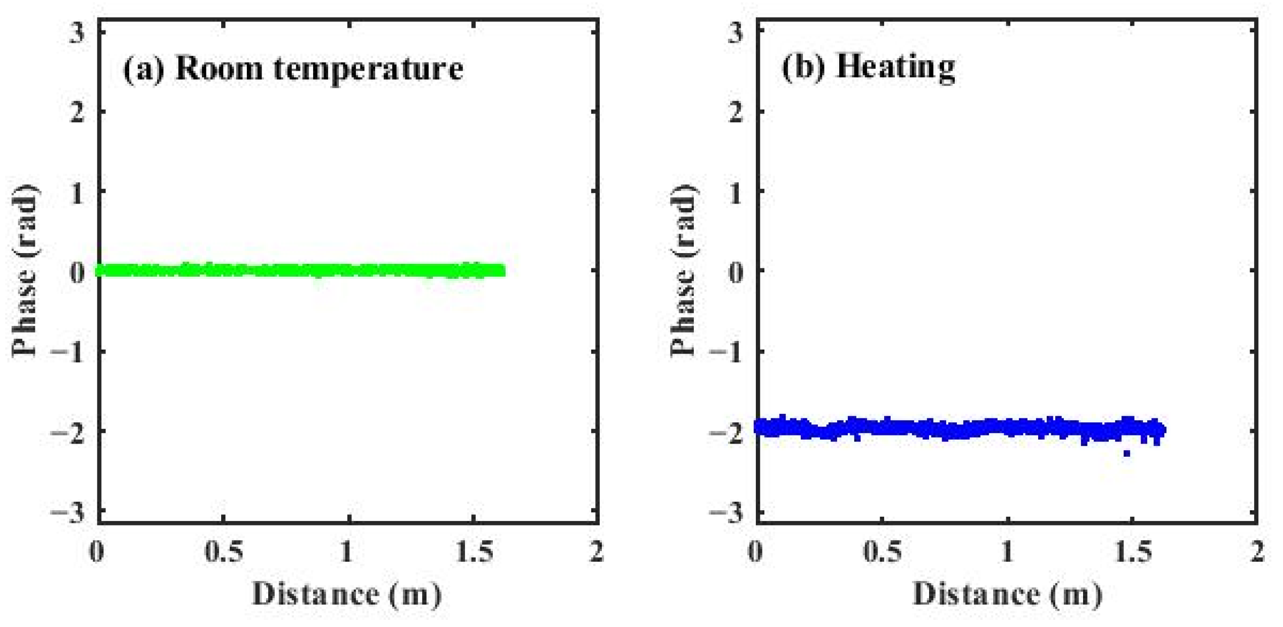
3.1. Amplitude Profile of the Distance-Domain Signal
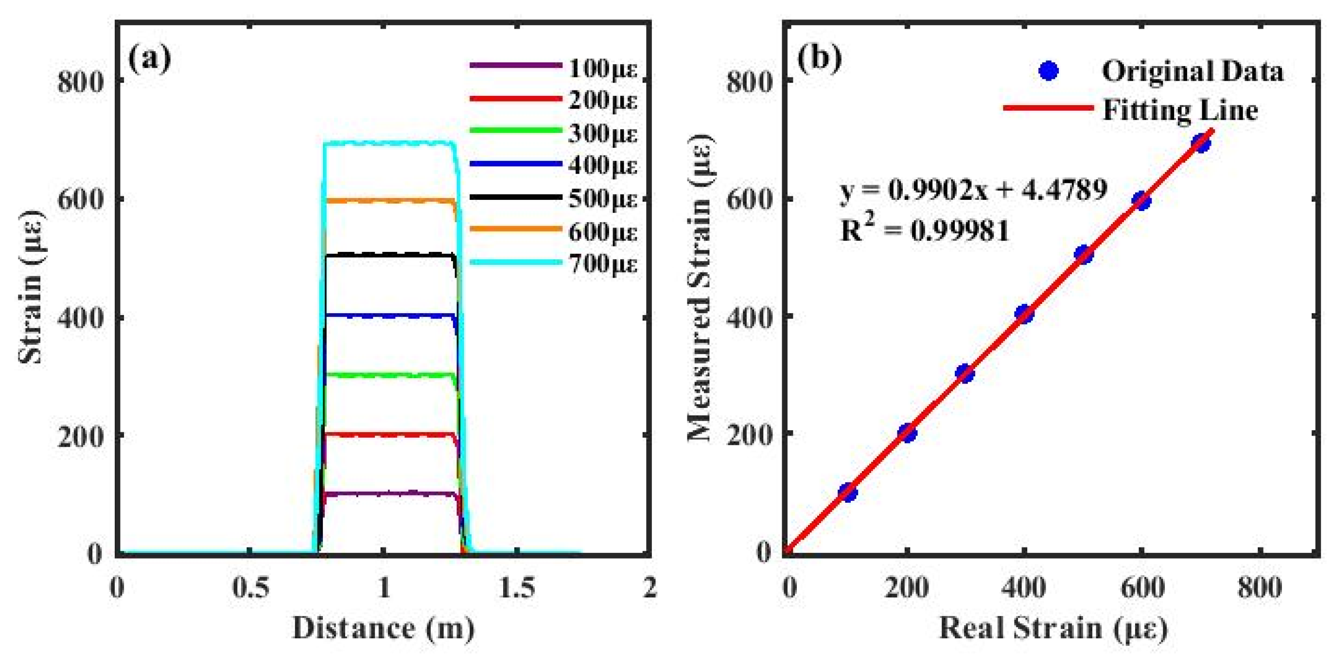
3.2. Strain Measurements
4. Discussion
5. Conclusions
Author Contributions
Funding
Institutional Review Board Statement
Informed Consent Statement
Data Availability Statement
Acknowledgments
Conflicts of Interest
References
- Wang, C.; Zheng, S.; Liu, J.; Wu, J.; Cheng, Y.; Yang, H.; Sun, P.; Zhang, B. High Accuracy Distributed Strain Sensing Based on Fractional Cyclic Shift with Non-Destructive Phase Unwrapping in OFDR. IEEE Sens. J. 2025, 25, 19290–19301. [Google Scholar] [CrossRef]
- Cheng, L.; Sun, Y.; Wang, Z.; Gao, W.; Li, Z.; Xu, Z.; Hu, J. Distributed Fiber Optic Strain Sensing Technology for Monitoring Soil Deformation Induced by Leakage in Buried Water Pipelines: A Model Test Study. Sensors 2025, 25, 320. [Google Scholar] [CrossRef] [PubMed]
- Ren, L.; Jiang, T.; Jia, Z.; Li, D.; Yuan, C.; Li, H. Pipeline Corrosion and Leakage Monitoring Based on the Distributed Optical Fiber Sensing Technology. Measurement 2018, 122, 57–65. [Google Scholar] [CrossRef]
- Chen, B.; Yang, J.; Zhang, D.; Liu, W.; Li, J.; Zhang, M.; Li, A.; Wang, Z. The Method and Experiment of Detecting the Strength of Structural Components Utilizing the Distributed Strain of Sensing Optical Fibers Demodulated by OFDR. Sensors 2024, 24, 5212. [Google Scholar] [CrossRef]
- Abedin, S.; Biondi, A.M.; Wu, R.; Cao, L.; Wang, X. Structural Health Monitoring Using a New Type of Distributed Fiber Optic Smart Textiles in Combination with Optical Frequency Domain Reflectometry (OFDR): Taking a Pedestrian Bridge as Case Study. Sensors 2023, 23, 1591. [Google Scholar] [CrossRef]
- Zhang, A.; Zhang, W.; Cheng, L.; Zou, D.; Guo, P.; Hu, J.; Feng, K.; Xiao, Y.; Li, J.; Chen, G.J.; et al. DDSSnet: A Fast Strain Demodulation Approach for OFDR-Based Fiber Shape Reconstruction. Opt. Express 2025, 33, 14640–14654. [Google Scholar] [CrossRef]
- Shan, R.; Fu, C.; Meng, Y.; Zhong, H.; Liang, W.; Xiao, S.; Kong, Y.; Peng, Z.; Bao, W.; Xu, Y.; et al. High-Spatial-Resolution 2D Shape Sensing Based on OFDR Using Adaptive Spectrum Method with Narrow Sweep Range. Opt. Express 2025, 33, 29626–29634. [Google Scholar] [CrossRef]
- Francoeur, J.; Kashyap, R.; Kadoury, S.; Kim, J.S.; Iordachita, I. Evaluation of Fiber Optic Shape Sensing Models for Minimally Invasive Prostate Needle Procedures Using OFDR Data. IEEE Sens. J. 2025, 25, 42829–42841. [Google Scholar] [CrossRef]
- Hua, P.; Ding, Z.; Liu, K.; Guo, H.; Pan, M.; Zhang, T.; Li, S.; Jiang, J.; Liu, T. Distributed Optical Fiber Biosensor Based on Optical Frequency Domain Reflectometry. Biosens. Bioelectron. 2023, 228, 115184. [Google Scholar] [CrossRef]
- Parent, F.; Gerard, M.; Monet, F.; Loranger, S.; Soulez, G.; Kashyap, R.; Kadoury, S. Intra-Arterial Image Guidance with Optical Frequency Domain Reflectometry Shape Sensing. IEEE Trans. Med. Imaging 2019, 38, 482–492. [Google Scholar] [CrossRef]
- Guo, H.; Hua, P.; Liu, K.; Liu, J.; Deng, J.; Wang, H.; Jiang, J.; Liu, T.; Ding, Z. Micrometer Level Distributed Cancer Biomarker Biosensing Based on Optical Frequency Domain Reflectometry. Opt. Laser Technol. 2025, 192, 113630. [Google Scholar] [CrossRef]
- Liu, K.; Yin, G.; Zhang, Z.; Yang, P.; Lu, H.; Li, D.; Zhu, T. High-Resolution and High-Precision Φ-OFDR Strain Sensing Scheme Based on Adaptive Phase Unwrapping and Wavelet Packet Denoising. J. Light. Technol. 2024, 42, 891–897. [Google Scholar] [CrossRef]
- Yang, K.; Liu, J.; Ke, C.; Gui, Z.; Xv, Z.; Liu, D. Distributed Strain Sensing with Phase Unwrapping Error Suppression Based on ϕ-OFDR. J. Light. Technol. 2024, 42, 3030–3038. [Google Scholar] [CrossRef]
- Feng, W.; Wang, M.; Jia, H.; Xie, K.; Tu, G. High Precision Phase-OFDR Scheme Based on Fading Noise Suppression. J. Light. Technol. 2022, 40, 900–908. [Google Scholar] [CrossRef]
- Guo, Z.; Yan, J.; Han, G.; Yu, Y.; Greenwood, D.; Marco, J. High-Resolution φ-OFDR Using Phase Unwrap and Nonlinearity Suppression. J. Light. Technol. 2023, 41, 2885–2891. [Google Scholar] [CrossRef]
- Qu, S.; Qin, Z.; Xu, Y.; Cong, Z.; Wang, Z.; Yang, W.; Liu, Z. High Spatial Resolution Investigation of OFDR Based on Image Denoising Methods. IEEE Sens. J. 2021, 21, 18871–18876. [Google Scholar] [CrossRef]
- Liang, C.; Zhou, X.; Wang, Y.; Gao, Y.; Zhang, H.; Jin, B.; Bai, Q. Sensing Distance Enhancement in OFDR Using Multi-Arms Interferometer Phase Noise Compensation Method. J. Light. Technol. 2024, 43, 2371–2378. [Google Scholar] [CrossRef]
- Ogu, R.; Tanimura, D.; Zhang, C.; Ito, F.; Yoshimura, Y.; Aoshika, H.; Imai, M. Long Range Static and Dynamic Strain Measurement by Using Phase-Noise-Compensated OFDR. J. Light. Technol. 2024, 42, 6240–6245. [Google Scholar] [CrossRef]
- Wang, C.; Liu, K.; Ding, Z.; Jiang, J.; Chen, Z.; Feng, Y.; Zheng, Y.; Liu, Q.; Liu, T. High Sensitivity Distributed Static Strain Sensing Based on Differential Relative Phase in Optical Frequency Domain Reflectometry. J. Light. Technol. 2020, 38, 5825–5836. [Google Scholar] [CrossRef]
- Richter, B.; Ulbrich, L.; Herbers, M.; Marx, S. Advances in Data Pre-Processing Methods for Distributed Fiber Optic Strain Sensing. Sensors 2024, 24, 7454. [Google Scholar] [CrossRef]
- Zhao, S.; Cui, J.; Wu, Z.; Wang, Z.; Tan, J. Distributed Fiber Deformation Measurement by High-Accuracy Phase Detection in OFDR Scheme. J. Light. Technol. 2021, 39, 4101–4108. [Google Scholar] [CrossRef]
- Lv, Y.; Li, H.; Ai, K.; Sun, Z.; Ai, T.; Yan, Z.; Sun, Q. Ultra-High Resolution ϕ-OFDR Strain Sensor Based on BEOF and PMC-OPC Scheme. J. Light. Technol. 2024, 43, 2363–2370. [Google Scholar] [CrossRef]
- Zhang, H.; Xia, Y.; Zhang, Z.; Zhang, Y.; Zhang, X.; Wang, F. Location Deviation Correction Method Based on Cross-Correlation Spectrum in OFDR. Appl. Opt. 2023, 62, 7798–7804. [Google Scholar] [CrossRef]
- Yang, Q.; Xie, W.; Wang, C.; Li, B.; Li, X.; Zheng, X.; Wei, W.; Dong, Y. Dynamic Strain Sensing Using Doppler-Shift-Immune Phase-Sensitive OFDR with Ultra-Weak Reflection Array and Frequency-Tracking. Opt. Express 2024, 32, 44816–44828. [Google Scholar] [CrossRef]
- Ding, Z.; Wang, C.; Liu, K.; Jiang, J.; Yang, D.; Pan, G.; Pu, Z.; Liu, T. Distributed Optical Fiber Sensors Based on Optical Frequency Domain Reflectometry: A Review. Sensors 2018, 18, 1072. [Google Scholar] [CrossRef] [PubMed]
- Wang, M.; Feng, W.; Xie, K.; Jia, H.; Lin, J.; Tu, G. Wide Measurement Range Distributed Strain Sensing with Phase-Accumulation Optical Frequency Domain Reflectometry. J. Light. Technol. 2022, 40, 5307–5315. [Google Scholar] [CrossRef]
- Roselló-Mechó, X.; Delgado-Pinar, M.; Díez, A.; Andrés, M.V. Measurement of Pockels’ Coefficients and Demonstration of the Anisotropy of the Elasto-Optic Effect in Optical Fibers under Axial Strain. Opt. Lett. 2016, 41, 2934–2937. [Google Scholar] [CrossRef] [PubMed]
- Li, M.; Liu, K.; Yin, G.; Zhong, Z.; Zhu, T. High Spatial Resolution φ-OFDR Based on Frequency-Shift Averaging and Rotating Vector Summation. Opt. Express 2024, 32, 42709–42721. [Google Scholar] [CrossRef]













Disclaimer/Publisher’s Note: The statements, opinions and data contained in all publications are solely those of the individual author(s) and contributor(s) and not of MDPI and/or the editor(s). MDPI and/or the editor(s) disclaim responsibility for any injury to people or property resulting from any ideas, methods, instructions or products referred to in the content. |
© 2026 by the authors. Licensee MDPI, Basel, Switzerland. This article is an open access article distributed under the terms and conditions of the Creative Commons Attribution (CC BY) license.
Share and Cite
Liu, Y.; Luo, Y.; Xiao, X.; Yan, Z.; Qin, Y.; Shen, Y.; Wang, F. High-Resolution OFDR with All Grating Fiber Combining Phase Demodulation and Cross-Correlation Methods. Sensors 2026, 26, 1004. https://doi.org/10.3390/s26031004
Liu Y, Luo Y, Xiao X, Yan Z, Qin Y, Shen Y, Wang F. High-Resolution OFDR with All Grating Fiber Combining Phase Demodulation and Cross-Correlation Methods. Sensors. 2026; 26(3):1004. https://doi.org/10.3390/s26031004
Chicago/Turabian StyleLiu, Yanlin, Yang Luo, Xiangpeng Xiao, Zhijun Yan, Yu Qin, Yichun Shen, and Feng Wang. 2026. "High-Resolution OFDR with All Grating Fiber Combining Phase Demodulation and Cross-Correlation Methods" Sensors 26, no. 3: 1004. https://doi.org/10.3390/s26031004
APA StyleLiu, Y., Luo, Y., Xiao, X., Yan, Z., Qin, Y., Shen, Y., & Wang, F. (2026). High-Resolution OFDR with All Grating Fiber Combining Phase Demodulation and Cross-Correlation Methods. Sensors, 26(3), 1004. https://doi.org/10.3390/s26031004
