An Attention-Based Bidirectional Feature Fusion Algorithm for Insulator Detection
Abstract
1. Introduction
- An effective multi-scale attention-based convolutional fusion module is proposed. It employs a parallel multi-scale convolutional branch structure to extract features at different scales. Through an attention mechanism, it adaptively assigns weights to features across scales, performs weighted summation across the entire branch, and applies residual projection. This approach enhances more meaningful features while suppressing irrelevant ones, thereby improving feature effectiveness.
- A novel cross-context feature fusion module is proposed, designed to guide and adaptively adjust contextual information during multi-scale feature fusion. Through the SCDAM attention mechanism, the module captures and leverages crucial contextual information during feature fusion, thereby enhancing the effectiveness of feature representations. This effectively guides the model to learn information about detection targets, improving detection accuracy. Simultaneously, through weighted feature re-organisation operations, the module enhances the discriminative capability of feature maps.
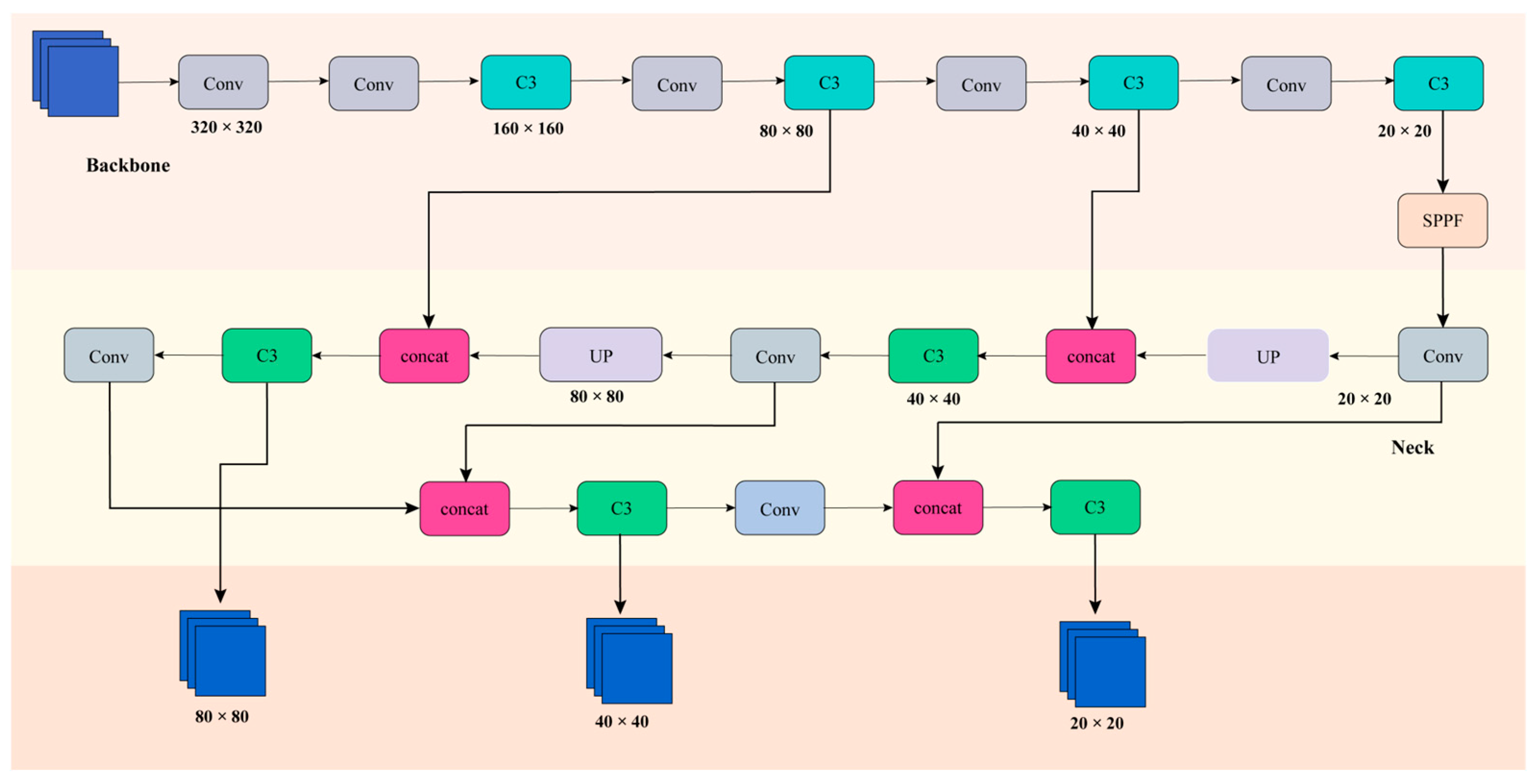
2. YOLOv5 Architecture
3. MC-YOLO Model Architecture
3.1. Multi-Scale Attention Convolution Fusion (MACF) Module
3.2. Cross-Context Fusion Module (CCFM)
Spatial-Channel Dual Attention Module (SCDAM)
4. Experimental Results and Analysis
4.1. Experimental Environment
4.2. Experimental Dataset
4.3. Evaluation Metrics
4.4. Analysis of Experimental Results
4.5. Visual Analysis
5. Conclusions
Author Contributions
Funding
Institutional Review Board Statement
Informed Consent Statement
Data Availability Statement
Acknowledgments
Conflicts of Interest
References
- Li, B.; Zhang, J.; Bu, X. Insulator Detection from Arbitrary Angles in Aerial Photography Based on Neighborhood Information Interaction. Electron. Meas. Technol. 2023, 46, 117–122. [Google Scholar]
- Long, Y.; Wei, W.; Shu, Y.; Zhang, Z.; Wang, D.; Li, F. Defect Detection Method for Rotating Insulators Based on Adaptive Keypoints. Comput. Eng. 2023, 49, 272–278. [Google Scholar]
- Yin, L.; Hu, J.; Wang, W.; He, L.; Zhou, K.; Su, Z.; Yan, L.; Liu, R.; Wang, B.; Tu, Y. Study on the Effect of Environmental Conditions on the Zero-Value Insulator Detection Criterion Based on UAV Infrared Inspection. Electr. Porcelain Arresters 2023, 171–177. [Google Scholar] [CrossRef]
- Li, Y.; Zhang, Z.; Huang, Y. Welding Fixture and Welding Method for High-Voltage Power Transmission and Transformation Insulators: CN202310870871.8. Patent CN116586881A, 27 February 2024. [Google Scholar]
- Jiang, W.; Yang, Q. Transformative Impact of Industrial Intelligence Based on Deep Learning on Economic Development. J. Yulin Univ. 2023, 33, 62–68. [Google Scholar]
- Ross, G. Fast R-CNN. In Proceedings of the IEEE International Conference on Computer Vision (ICCV), Santiago, Chile, 7–13 December 2015; pp. 1440–1448. [Google Scholar] [CrossRef]
- Ren, S.; He, K.; Girshick, R.; Sun, J. Faster R-CNN: Towards Real-Time Object Detection with Region Proposal Networks. IEEE Trans. Pattern Anal. Mach. Intell. 2017, 39, 1137–1149. [Google Scholar] [CrossRef]
- Cai, Z.; Vasconcelos, N. Cascade R-CNN: Delving into high quality object detection. In Proceedings of the 2018 IEEE/CVF Conference on Computer Vision and Pattern Recognition, Salt Lake City, UT, USA, 18–23 June 2018; pp. 6154–6162. [Google Scholar]
- Redmon, J.; Divvala, S.; Girshick, R.; Farhadi, A. You Only Look Once: Unified, Real-Time Object Detection. In Proceedings of the 2016 IEEE Conference on Computer Vision and Pattern Recognition (CVPR), Las Vegas, NV, USA, 27–30 June 2016. [Google Scholar] [CrossRef]
- Ge, Z.; Liu, S.; Wang, F.; Li, Z.; Sun, J. Yolox: Exceeding yolo series in 2021. arXiv 2021, arXiv:2107.08430. [Google Scholar] [CrossRef]
- Long, X.; Deng, K.; Wang, G.; Zhang, Y.; Dang, Q.; Gao, Y.; Shen, H.; Ren, J.; Han, S.; Ding, E.; et al. PP-YOLO: An Effective and Efficient Implementation of Object Detector. arXiv 2020. [Google Scholar] [CrossRef]
- Wang, C.Y.; Bochkovskiy, A.; Liao, H.Y.M. YOLOv7: Trainable bag-of-freebies sets new state-of-the-art for real-time object detectors. arXiv 2022. [Google Scholar] [CrossRef]
- Liu, W.; Dragomir, A.; Erhn, D.; Szegedy, C.; Reed, S.; Fu, C.-Y. SSD: Single Shot MultiBox Detector. In Proceedings of the 14th European Conference on Computer Vision (ECCV), Amsterdam, The Netherlands, 11–14 October 2016; Volume 9905, pp. 21–37. [Google Scholar]
- Hu, X.; Li, Y. Hybrid Insulator Fault Detection Based on Improved Faster R-CNN and U-net. Telev. Technol. 2021, 45, 6. [Google Scholar] [CrossRef]
- Guo, Y.; Ma, M.; Li, D. Lightweight Insulator Surface Defect Detection Based on Improved YOLOv5. Laser Optoelectron. Prog. 2023, 60, 2412007. [Google Scholar]
- Wang, X.; Wu, H.; Zhao, J. Study on Dynamic Differential Defect Detection Method for Glass Insulators. J. China Jiliang Univ. 2014, 25, 6. [Google Scholar] [CrossRef]
- Ma, J.; Bai, Y. Lightweight YOLOv4 for Insulator Defect Detection. Electron. Meas. Technol. 2022, 45, 123–130. [Google Scholar]
- Jia, X.; Yu, Y.; Guo, Y.; Huang, Y.; Zhao, B. Lightweight Detection Method for Self-Explosion Defects of Insulators in Aerial Photography. High Volt. Eng. 2023, 49, 294–300. [Google Scholar]
- Woo, S.; Park, J.; Lee, J.Y.; Kweon, I.S. CBAM: Convolutional Block Attention Module. In Proceedings of the 15th European Conference, Munich, Germany, 8–14 September 2018; Springer: Cham, Switzerland, 2018. [Google Scholar] [CrossRef]
- Ouyang, D.; He, S.; Zhang, G.; Luo, M.; Guo, H.; Zhan, J.; Huang, Z. Efficient Multi-Scale Attention Module with Cross-Spatial Learning. arXiv 2023, arXiv:2305.13563. [Google Scholar]
- Hu, J.; Shen, L.; Sun, G. Squeeze-and-Excitation Networks. In Proceedings of the 2018 IEEE/CVF Conference on Computer Vision and Pattern Recognition, Salt Lake City, UT, USA, 18–23 June 2018; pp. 7132–7141. [Google Scholar]
- Hou, Q.; Zhou, D.; Feng, J. Coordinate Attention for Efficient Mobile Network Design. arXiv 2021, arXiv:2103.02907. [Google Scholar] [CrossRef]
- Li, C.; Li, L.; Jiang, H.; Weng, K.; Geng, Y.; Li, L.; Ke, Z.; Li, Q.; Cheng, M.; Nie, W.; et al. YOLOv6:a single-stage object detection framework for industrial applications. arXiv 2022, arXiv:2209.02976. [Google Scholar]
- Liu, C.; Wu, Y.; Liu, J.; Sun, Z.; Xu, H. Insulator faults detection in aerial images from high-voltage transmission lines based on deep learning model. Appl. Sci. 2021, 11, 4647. [Google Scholar] [CrossRef]
- Akdoğan, C.; Özer, T.; Oğuz, Y. PP-YOLO: Deep learning based detection model to detect apple and cherry trees in orchard based on Histogram and Wavelet preprocessing techniques. Comput. Electron. Agric. 2025, 232, 110052. [Google Scholar] [CrossRef]
- Kang, S.; Hu, Z.; Liu, L.; Zhang, K.; Cao, Z. Object detection YOLO algorithms and their industrial applications: Overview and comparative analysis. Electronics 2025, 14, 1104. [Google Scholar] [CrossRef]
- Tang, Q.; Su, C.; Tian, Y.; Zhao, S.; Yang, K.; Hao, W.; Feng, X.; Xie, M. YOLO-SS: Optimizing YOLO for enhanced small object detection in remote sensing imagery. J. Supercomput. 2025, 81, 303. [Google Scholar] [CrossRef]
- Li, X.; Chen, L.; Huang, T.; Yang, A.; Liu, W. YOLO-edge: Real-time vehicle detection for edge devices. Clust. Comput. 2025, 28, 289. [Google Scholar] [CrossRef]
- Priadana, A.; Nguyen, D.-L.; Vo, X.-T.; Choi, J.; Ashraf, R.; Jo, K. HFD-YOLO: Improved YOLO Network Using Efficient Attention Modules for Real-Time One-Stage Human Fall Detection. IEEE Access 2025, 13, 41248–41258. [Google Scholar] [CrossRef]
- Hu, Y.; Jiang, X.; Guo, S.; Xian, R.; Zong, C.; Yang, Z.; Han, X. Influence of snow accretion on arc flashover gradient for various types of insulators. IET Gener. Transm. Distrib. 2020, 14, 2361–2367. [Google Scholar] [CrossRef]
- Liu, C.; Wu, Y.; Liu, J.; Han, J. MTI-YOLO: A light-weight and real-time deep neural network for insulator detection in complex aerial images. Energies 2021, 14, 1426. [Google Scholar] [CrossRef]
- Lu, Y.; Li, D.; Li, D.; Li, X.; Gao, Q.; Yu, X. A lightweight insulator defect detection model based on drone images. Drones 2024, 8, 431. [Google Scholar] [CrossRef]











| Name | Parameters |
|---|---|
| GPU | RTX 3060 |
| CPU | 6 x E5-2680 v4 |
| Operating System | Linux ubuntu22.04 |
| CUDA | 11.1 |
| Programming Language | Python 3.10 |
| Pytorch | 2.0.1 |
| MACF | CCFM | Precision | Recall | Parameters | GFLOPs | mAP@0.5 | mAP@50:95 | FPS |
|---|---|---|---|---|---|---|---|---|
| 0.719 | 0.622 | 7,018,216 | 16.0 | 0.633 | 0.411 | 169 | ||
| √ | 0.711 | 0.671 | 7,804,776 | 17.6 | 0.665 | 0.432 | 125 | |
| √ | √ | 0.722 | 0.660 | 8,215,536 | 19.0 | 0.674 | 0.436 | 121 |
| Model | Defect | GFLOPs | Params | Precision | Recall | mAP@0.5 | mAP@50:95 |
|---|---|---|---|---|---|---|---|
| YOLOv5 | Normal | 16.0 | 7,018,216 | 0.97 | 0.954 | 0.975 | 0.745 |
| Damage | 16.0 | 7,018,216 | 0.645 | 0.552 | 0.558 | 0.275 | |
| Flashover | 16.0 | 7,018,216 | 0.543 | 0.389 | 0.365 | 0.223 | |
| YOLOv5 + MACF | Normal | 17.6 | 7,804,776 | 0.953 | 0.95 | 0.978 | 0.734 |
| Damage | 17.6 | 7,804,776 | 0.660 | 0.587 | 0.595 | 0.299 | |
| Flashover | 17.6 | 7,804,776 | 0.519 | 0.475 | 0.423 | 0.243 | |
| MC-YOLO | Normal | 19.0 | 8,215,536 | 0.963 | 0.956 | 0.980 | 0.746 |
| Damage | 19.0 | 8,215,536 | 0.662 | 0.571 | 0.600 | 0.302 | |
| Flashover | 19.0 | 8,215,536 | 0.542 | 0.456 | 0.449 | 0.260 |
| Model | Params (M) | GFLOPs | mAP@0.5 | mAP@0.5:0.95 |
|---|---|---|---|---|
| YOLOv5 | 7.02 | 16.0 | 0.633 | 0.411 |
| SCDAM | 8.19 | 19.0 | 0.674 | 0.436 |
| EMA [20] | 8.17 | 19.4 | 0.671 | 0.435 |
| SE [21] | 8.16 | 18.8 | 0.668 | 0.432 |
| CBMA [22] | 8.16 | 18.8 | 0.659 | 0.427 |
| CA [23] | 8.16 | 19.0 | 0.656 | 0.430 |
| Model | Params (M) | mAP@0.5 | FPS |
|---|---|---|---|
| YOLOv5s | 7.1 | 0.633 | 169 |
| YOLOv6s [24] | 4.2 | 0.597 | 276 |
| YOLOv7 | 37.4 | 0.551 | 50 |
| YOLOv7-tiny | 6.1 | 0.476 | 126 |
| YOLOv8n | 3.2 | 0.664 | 270 |
| YOLOv9c | 25.3 | 0.711 | 57 |
| YOLOv10 | 8.1 | 0.617 | 65 |
| YOLOv11 | 9.4 | 0.667 | 182 |
| YOLOv12 | 9.2 | 0.651 | 133 |
| Ours | 8.2 | 0.674 | 121 |
Disclaimer/Publisher’s Note: The statements, opinions and data contained in all publications are solely those of the individual author(s) and contributor(s) and not of MDPI and/or the editor(s). MDPI and/or the editor(s) disclaim responsibility for any injury to people or property resulting from any ideas, methods, instructions or products referred to in the content. |
© 2026 by the authors. Licensee MDPI, Basel, Switzerland. This article is an open access article distributed under the terms and conditions of the Creative Commons Attribution (CC BY) license.
Share and Cite
Gao, B.; Guo, J.; Wang, Y.; Li, D.; Jia, X. An Attention-Based Bidirectional Feature Fusion Algorithm for Insulator Detection. Sensors 2026, 26, 584. https://doi.org/10.3390/s26020584
Gao B, Guo J, Wang Y, Li D, Jia X. An Attention-Based Bidirectional Feature Fusion Algorithm for Insulator Detection. Sensors. 2026; 26(2):584. https://doi.org/10.3390/s26020584
Chicago/Turabian StyleGao, Binghao, Jinyu Guo, Yongyue Wang, Dong Li, and Xiaoqiang Jia. 2026. "An Attention-Based Bidirectional Feature Fusion Algorithm for Insulator Detection" Sensors 26, no. 2: 584. https://doi.org/10.3390/s26020584
APA StyleGao, B., Guo, J., Wang, Y., Li, D., & Jia, X. (2026). An Attention-Based Bidirectional Feature Fusion Algorithm for Insulator Detection. Sensors, 26(2), 584. https://doi.org/10.3390/s26020584

