Trusted Energy-Aware Hierarchical Routing (TEAHR) for Wireless Sensor Networks
Abstract
1. Introduction
2. Related Studies
2.1. Types of Attacks
- Bad-mouthing attack [8]: This attack involves malicious nodes attempting to undermine the credibility of trustworthy nodes or enhance the credibility of malicious nodes through the dissemination of dishonest suggestions.
- Ballot stuffing attack [2]: A Confederate node enhances its reputation by supplying a substantial quantity of successful interaction data to the other side. To address such assaults, it is essential to decrease the weight of the indirect trust value offered by the neighboring Node.
- On-off attack [9,10]: In an on-off assault, malicious nodes exhibit intermittent performance, alternating between periods of satisfactory and unsatisfactory behavior. Malicious nodes can retain trust values even if they exhibit subpar performance. To effectively counter-switching attacks, older behavioral observations must carry a different level of significance than the more current behavioral observations.
- Selfish attack [11]: The self-node will only delete the consent without reserving the resources to send the trust reply upon receipt of the trust request.
- Sybil attack [12]: The utilization of ID authentication and centralized trust models is a viable strategy to protect against Sybil attacks. These approaches not only enable the accurate identification of nodes but it also facilitate the detection of many false identities associated with malicious nodes through the network sink node or base station (BS).
- Sinkhole attack [13]: The assailant establishes a deceptive aggregation node to divert all data within the vicinity of the fraudulent sink node.
- Reputation time-varying attack [14]: A time-varying attack is a cyberattack strategy that changes its characteristics over time to evade detection and bypass security measures. These attacks exploit the vulnerabilities in systems designed to detect static attack patterns. By constantly changing their tactics, time-varying attacks can remain undetected for more extended periods, potentially causing more damage.
2.2. Trust Models and Their Classification
2.3. Hierarchical Routing
2.4. Problem with Existing Schemes
3. Proposed Studies
3.1. Research Contribution
- Energy Trust: Energy trust refers to the evaluation of a node’s remaining energy levels as a measure of its operational trustworthiness and expected lifespan. In WSNs, energy efficiency plays a critical role due to the limited power resources of sensor nodes, which are often powered by tiny batteries. Nodes with higher energy reserves are more likely to continue functioning reliably, making them more trustworthy within the network.
- Forwarding Trust: Forwarding Trust assesses a node’s effectiveness in forwarding packets to their intended destination. In a WSN, the ability of a node to reliably forward data is crucial for maintaining data integrity and ensuring that information reaches the intended recipients. A node’s forwarding Trust is determined by monitoring its packet forwarding history, including metrics such as the number of successfully forwarded packets, packet loss rates, and transmission delays. Nodes that demonstrate consistency and trustworthiness in forwarding behavior are assigned higher trust scores, which make them more favorable for inclusion in routing paths.
- Consistency Trust: The level of consistency in a node’s behavior over time, particularly in relation to packet forwarding, is evaluated by consistency trust. This metric helps detect deviations that may signal potential malignancy or hardware failure. Inconsistencies in a node’s behavior, such as sudden drops in forwarding success rates or erratic energy consumption, can indicate that the Node has been compromised or is experiencing technical issues. TEAHR can identify nodes that may pose a risk to the network and adjust routing decisions accordingly to maintain overall network stability.
- Behavioral Trust: Behavioral Trust examines a node’s adherence to network protocols and its past activity patterns to detect anomalies or potential security breaches. This metric is critical for identifying nodes that may be engaging in malicious activities, such as data tampering, unauthorized access, or collusion with other compromised nodes. Behavioral Trust is assessed by analyzing a node’s interaction with other nodes, its response to protocol commands, and any deviations from expected behavior. Nodes that exhibit suspicious or non-compliant behavior are assigned lower trust scores and may be excluded from critical network functions.
- Anomaly Detection: a vital feature of the TEAHR framework, enabling the identification and isolation of malicious nodes within the network. When a node’s trust score falls below a certain threshold due to suspicious behavior, it is flagged as potentially compromised. The TEAHR system then takes proactive measures to manage the anomaly, such as restricting the Node’s access to the network or isolating it entirely. This approach ensures that the impact of malicious nodes is minimized and that the network remains secure and operational. Additionally, the system continuously monitors the trust scores of all nodes, allowing for dynamic adjustments based on real-time behavior.
- Energy Efficiency: TEAHR improves energy efficiency across the network by using energy metrics in trust computation. Nodes that are more energy-efficient are rated positively in trust evaluations, which incentivizes the use of energy-saving practices among nodes. This focus on energy efficiency not only extends the operational life of the network but also enhances its overall performance by reducing the likelihood of node failures due to energy depletion.
- Enhanced Security: By incorporating multiple trust metrics, including energy, forwarding, consistency, and behavioral Trust, TEAHR provides a comprehensive approach to identifying and mitigating security threats. This multifaceted trust evaluation process makes it more difficult for malicious nodes to evade detection, thereby enhancing the overall security of the network.
- Optimized Energy Consumption: The integration of energy trust into the routing process ensures that nodes with sufficient energy reserves are prioritized, reducing the likelihood of network disruptions due to node failures. This focus on energy efficiency helps to extend the lifespan of the network and reduces the need for frequent maintenance or node replacement.
- Improved Network trustworthiness: TEAHR’s emphasis on forwarding trust and consistency trust ensures that data are transmitted through reliable and consistent nodes, which enhances the integrity of the data and reduces the likelihood of packet loss or delays. This improved trustworthiness is essential in critical applications where accurate and timely data transmission is essential.
- Scalability: The hierarchical nature of the TEAHR framework allows it to efficiently manage trust and routing decisions in large-scale WSNs. The system can scale to accommodate networks with a large number of nodes without compromising on performance or security, making it suitable for deployment in diverse and expansive environments.
- Dynamic Trust Management: TEAHR’s ability to dynamically assess and adjust trust scores based on real-time behavior ensures that the network can quickly respond to emerging threats and changes in node behavior. This adaptability is crucial in environments where network conditions and node behavior can change rapidly, such as in battlefield or disaster response scenarios.
3.2. Proposed Algorithm
| Algorithm 1: Cluster Head Selection |
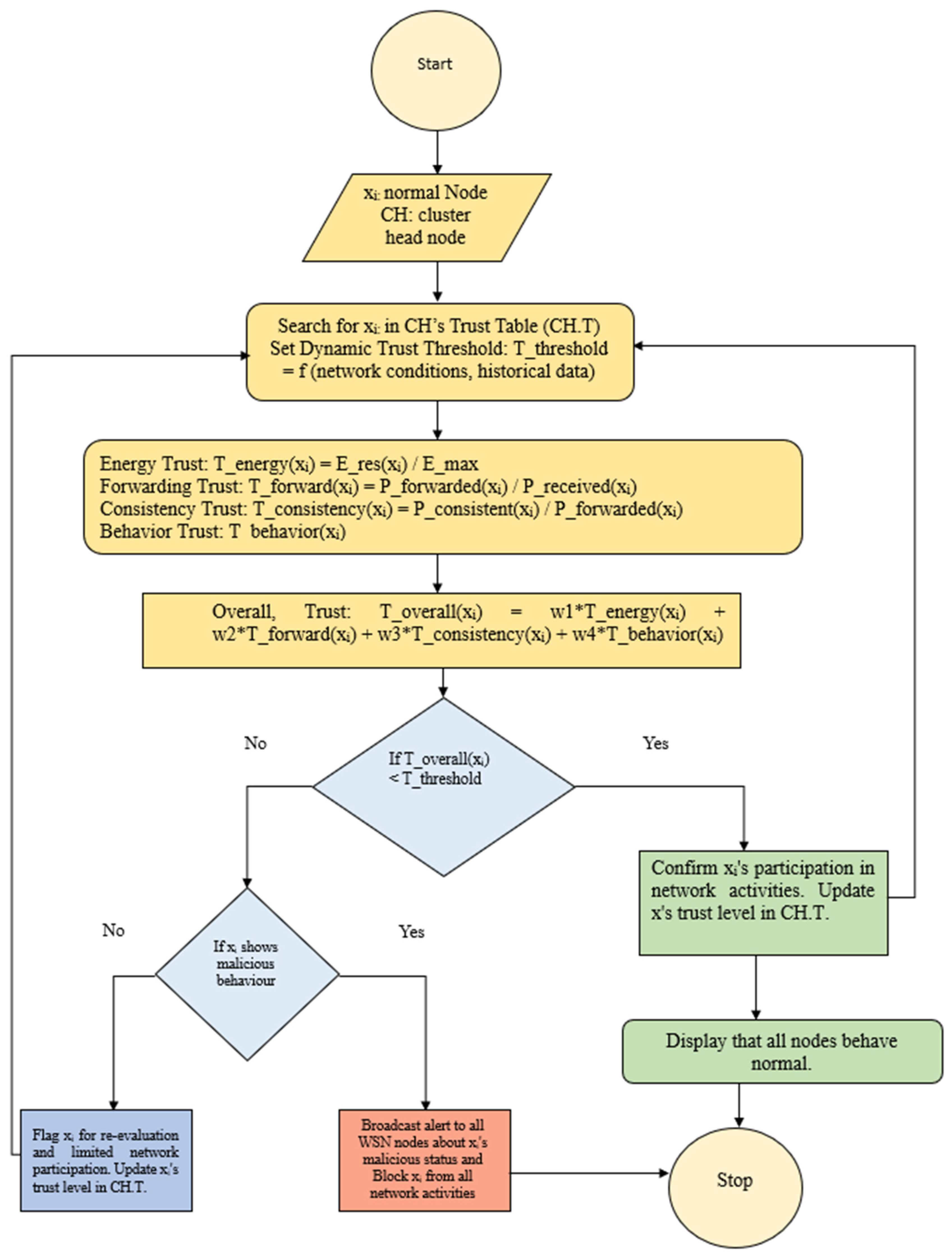
| Input: xi represents the normal Node, and CH represents a Cluster-Head node. Output: Cluster head selection 1: function cluster_head_selection(N, CH) 2: for each xi in CH’s cluster do 3: if xi in CH.T then 4: T_energy(xi) ⇐ E_res(xi)/E_max 5: T_forward(xi) ⇐ P_forwarded(xi)/P_received(xi) 6: 7: T_behavior(xi) ⇐ evaluate_behavior(xi) 8: T_overall(xi) ⇐ w1*T_energy(xi) + w2*T_forward(xi) + w3*T_consistency(xi) + w4*T_behavior(xi) 9: T_threshold ⇐ set_dynamic_trust_threshold() 10: if T_overall(xi) < T_threshold then 11: if is_malicious(xi) then 12: broadcast_alert(xi) 13: block_node(xi) 14: else 15: flag_for_re_evaluation(xi) 16: update_trust_level(CH.T, xi) 17: end if 18: else 19: confirm_participation(xi) 20: update_trust_level(CH.T, xi) 21: end if 22: end if 23: end for 24: end function |
| Algorithm 2: Setup Dynamic Trust Thresholds |
| Input: xi represents a normal node, and CH denotes a cluster-head node managing a cluster of nodes. Output: Dynamic threshold value 1: function setup_dynamic_trust_thresholds(N, CH) 2: for each xi in CH’s cluster do 3: T_threshold ⇐ calculate_initial_threshold(xi) 4: continuously_update_threshold(T_threshold) 5: end for 6: for each xi in N do 7: if xi in CH.T then 8: T_energy(xi) ⇐ E_res(xi)/E_max 9: T_forward(xi) ⇐ P_forwarded(xi)/P_received(xi) 10: T_consistency(xi) P_consistent(xi)/P_forwarded(xi) 11: T_behavior(xi) ⇐ evaluate_behavior(xi) 12: T_overall(xi) ⇐ w1*T_energy(xi) + w2*T_forward(xi) + w3*T_consistency(xi) + w4*T_behavior(xi) 13: adjust_routes_based_on_trust(T_overall(xi), T_threshold) 14: if T_overall(xi) < T_threshold then 15: redirect_critical_communications(xi) 16: end if 17: end if 18: end for 19: for each new_node in N do 20: if new_node meets_or_exceeds T_threshold then 21: integrate_node(new_node) 22: else 23: if probation_needed(new_node) then 24: extend_probation(new_node) 25: else 26: remove_node(new_node) 27: end if 28: end if 29: end for 30: periodically_recalculate_thresholds() 31: for each significant_event in network_events do 32: recalculate_T_threshold() 33: set_thresholds_using_predictive_analytics() 34: end for 35: for each xi in N do 36: if T_overall(xi) < T_threshold and is_malicious(xi), then 37: isolate_and_remove(xi) 38: broadcast_alerts(xi) 39: quarantine_node(xi) 40: end if 41: update_CH_T() 42: end for 43: end function |
| Algorithm 3: Trust-Based Hierarchical Routing |
| Input: N—Set of normal nodes, CH—Set of Cluster Heads, BS—Base Station Output: Efficient and secure routing of data based on Trust 1: function initialize_network(N, CH, and BS) 2: Deploy N sensor nodes randomly in the network area 3: Divide N into M clusters using a clustering algorithm 4: Select initial CHs using cluster_head_selection(N and CH) 5: Initialize trust levels for all nodes in N and CHs in CH 6: Set up initial routing tables for each Node and CH 7: end function 8: function trust_based_routing_setup(N, CH, and BS) 9: for each node xi in N do 10: Identify the closest Cluster Head CHi based on minimum energy cost 11: if T_overall(xi) ≥ T_threshold then 12: Assign node xi to cluster CHi 13: Update routing table of xi to CHi 14: else 15: Flag xi for re-evaluation and assign to probationary CH 16: end if 17: end for 18: end function 19: function trust_based_data_transmission(N, CH, and BS) 20: for each Cluster Head CHi in CH do 21: Aggregate data from all nodes in CHi’s cluster 22: Calculate Chi _Trust based on T_overall values of nodes in the cluster 23: if CHi_trust >= T_threshold then 24: Transmit aggregated data to BS using shortest path routing 25: else 26: Redirect data transmission to secondary or neighboring CH 27: Trigger cluster_head_selection(N and CH) for re-election of CH 28: end if 29: end for 30: end function 31: function dynamic_trust_management(N, CH, and BS) 32: for each node xi in N do 33: Recalculate T_overall(xi) using updated parameters 34: Adjust cluster membership based on T_overall(xi) 35: if T_overall(xi) < T_threshold then 36: Trigger re-evaluation or isolate xi based on severity 37: Update routing tables accordingly 38: end if 39: end for 40: Update dynamic trust thresholds using setup_dynamic_trust_thresholds(N and CH) 41: Adjust routes based on updated trust values and thresholds 42: end function 43: function secure_data_transmission(N, CH, and BS) 44: for each Cluster Head CHi in CH do 45: Verify T_overall(CHi) and establish a secure communication link 46: Transmit data to BS via trusted CHs or multi-hop routing if required 47: if link failure or malicious behavior is detected, then 48: Isolate and reroute data through alternative CH or path 49: end if 50: end for 51: Periodically monitor the network for any malicious(anomaly) activities 52: end function 53: function maintain_network(N, CH, and BS) 54: for each node xi in N do 55: Monitor energy levels and T_overall(xi) 56: Re-elect CHs based on residual energy and trust levels using cluster_head_selection(N, CH) 57: end for 58: for each Cluster Head CHi in CH do 59: Evaluate performance and reassign nodes if necessary 60: end for 61: Perform periodic network maintenance and recalibrate trust parameters 62: end function |
3.2.1. Theoretical Analysis of TEAHR
Formal Proof of TEAHR’s Robustness in Trust Evaluation
Complexity Analysis of TEAHR
- Trust Score Computation: Each node computes its trust score using a weighted sum of metrics (Energy Trust, Forwarding Trust, Consistency Trust, Behavioral Trust). Time Complexity: O(1) per node.
- Cluster Head Selection: CHs are selected based on energy levels and trust scores. Worst-case Complexity: O(N log N) (sorting-based selection).
- Anomaly Detection:
- ○
- Sliding window-based detection: O(1) per node.
- ○
- Statistical deviation-based anomaly detection: O(N) time.
- Trust Exchange (Node-to-CH): O(1) per node, O(N) per cluster.
- CH-to-CH Trust Verification: O(log N) per CH.
- Global Network Trust Aggregation (Base Station processing): O(log N).
TEAHR Under Adversarial Conditions
- i.
- Cluster Member-to-Cluster Member (CM-to-CM) Trust Estimation
- No Interaction (CM x and CM y):
- ○
- Ux,y C, D (Δt) + Sx,y C, D (Δt) = 0 → Trust is computed by CH, ensuring robustness.
- If Ux,y C, D (Δt) ≥ 1 and Sx,y C, D (Δt) = 0:
- ○
- TEAHR assigns Tx,y C, D (Δt) = 0, preventing malicious deception.
- If Ux,y C, D (Δt) ≥ Sx,y C, D (Δt):
- ○
- Trust score Tx,y C, D (Δt) < Θ, flagging the node as malicious.
- ii.
- Prevention of Common WSN Attacks
- Sybil Attack Prevention
- ○
- TEAHR enforces ID authentication and anomaly detection.
- ○
- Nodes with multiple IDs are flagged when behavioral discrepancies are detected.
- On-Off Attack Defense
- ○
- TEAHR introduces trust decay factors.
- ○
- Nodes alternating between good and bad behavior face exponential trust score decay, preventing cyclic exploitation.
- Bad-Mouthing and Ballot-Stuffing Attack Mitigation
- ○
- TEAHR cross-verifies recommendations from multiple sources.
- ○
- Weighted averaging of indirect trust prevents a group of malicious nodes from unfairly penalizing others.
- Blackhole and Wormhole Attack Prevention
- ○
- TEAHR flags nodes dropping packets at an abnormally high rate.
- ○
- If a CH fails multiple integrity checks, it is demoted, isolated, and replaced.
4. Result and Discussion
4.1. Trusted Energy Aware Hierarchical Routing (TEAHR)
4.2. Initialization
4.3. Integrating New Cluster Members
4.4. Simulation Environment
4.5. Deployment of Sensor Nodes
4.6. Analysis of TEAHR
5. Conclusions
Author Contributions
Funding
Institutional Review Board Statement
Informed Consent Statement
Data Availability Statement
Acknowledgments
Conflicts of Interest
References
- Ye, Z.; Wen, T.; Liu, Z.; Song, X.; Fu, C. An Efficient Dynamic Trust Evaluation Model for Wireless Sensor Networks. J. Sens. 2017, 2017, 7864671. [Google Scholar] [CrossRef]
- Fang, W.; Zhang, W.; Chen, W.; Pan, T.; Ni, Y.; Yang, Y. Trust-Based Attack and Defense in Wireless Sensor Networks: A Survey. Wirel. Commun. Mob. Comput. 2020, 2020, 2643546. [Google Scholar] [CrossRef]
- Chen, Z.; Tian, L.; Lin, C. Trust Model of Wireless Sensor Networks and Its Application in Data Fusion. Sensors 2017, 17, 703. [Google Scholar] [CrossRef]
- Vikas; Sagar, B.B.; Munjul, M. Security issues in wireless sensor network—A survey. J. Discret. Math. Sci. Cryptogr. 2021, 24, 1415–1427. [Google Scholar] [CrossRef]
- Fang, W.; Cui, N.; Chen, W.; Zhang, W.; Chen, Y. A Trust-Based Security System for Data Collection in Smart City. IEEE Trans. Ind. Inf. 2021, 17, 4131–4140. [Google Scholar] [CrossRef]
- Djedjig, N.; Tandjaoui, D.; Romdhani, I.; Medjek, F. Trust Management in the Internet of Things. In Security and Privacy in Smart Sensor Networks; IGI Global: Hershey, PA, USA, 2018; pp. 122–146. [Google Scholar] [CrossRef]
- Mon, S.F.A.; Winster, S.G.; Ramesh, R. Trust Model for IoT Using Cluster Analysis: A Centralized Approach. Wirel. Pers. Commun. 2022, 127, 715–736. [Google Scholar] [CrossRef]
- Prathap, U.; Shenoy, P.D.; Venugopal, K.R. PCAD: Power control attack detection in wireless sensor networks. In Proceedings of the 2016 IEEE International Conference on Advanced Networks and Telecommunications Systems (ANTS), Bangalore, India, 6–9 November 2016; pp. 1–6. [Google Scholar] [CrossRef]
- Chae, Y.; DiPippo, L.C.; Sun, Y.L. Trust Management for Defending On-Off Attacks. IEEE Trans. Parallel Distrib. Syst. 2015, 26, 1178–1191. [Google Scholar] [CrossRef]
- Gangwani, P.; Perez-Pons, A.; Upadhyay, H. Evaluating Trust Management Frameworks for Wireless Sensor Networks. Sensors 2024, 24, 2852. [Google Scholar] [CrossRef]
- Wagh, S.; More, A.; Khavnekar, A. Identification of selfish attack in cognitive radio ad-hoc networks. In Proceedings of the 2015 IEEE International Conference on Computational Intelligence and Computing Research (ICCIC), Madurai, India, 10–12 December 2015; IEEE: Piscataway, NJ, USA, 2015; pp. 1–4. [Google Scholar] [CrossRef]
- Dong, W.; Liu, X. Robust and Secure Time-Synchronization Against Sybil Attacks for Sensor Networks. IEEE Trans. Ind. Inf. 2015, 11, 1482–1491. [Google Scholar] [CrossRef]
- Ajaykumar, N.; Sarvagya, M.; Parandkar, P. A novel security algorithm ECC-L for wireless sensor network. Internet Technol. Lett. 2020, 3, e150. [Google Scholar] [CrossRef]
- Fang, W.; Zhang, W.; Yang, Y.; Liu, Y.; Chen, W. A resilient trust management scheme for defending against reputation time-varying attacks based on BETA distribution. Sci. China Inf. Sci. 2017, 60, 040305. [Google Scholar] [CrossRef]
- Feng, R.; Han, X.; Liu, Q.; Yu, N. A Credible Bayesian-Based Trust Management Scheme for Wireless Sensor Networks. Int. J. Distrib. Sens. Netw. 2015, 11, 678926. [Google Scholar] [CrossRef]
- Wahi, C.; Chakraverty, S.; Bhattacherjee, V. A trust-based secure AODV routing scheme for MANET. Int. J. Ad. Hoc Ubiquitous Comput. 2021, 38, 231. [Google Scholar] [CrossRef]
- Alshehri, M.D.; Hussain, F.K. A fuzzy security protocol for trust management in the internet of things (Fuzzy-IoT). Computing 2019, 101, 791–818. [Google Scholar] [CrossRef]
- Reddy, V.B.; Venkataraman, S.; Negi, A. Communication and Data Trust for Wireless Sensor Networks Using D–S Theory. IEEE Sens. J. 2017, 17, 3921–3929. [Google Scholar] [CrossRef]
- Prabha, V.R.; Latha, P. Fuzzy Trust Protocol for Malicious Node Detection in Wireless Sensor Networks. Wirel. Pers. Commun. 2017, 94, 2549–2559. [Google Scholar] [CrossRef]
- Patra, M.; Acharya, S. A Fuzzy Logic-Based Trust Management Scheme for Wireless Sensor Network. In Advances in Distributed Computing and Machine Learning: Proceedings of ICADCML 2022; Springer Nature: Singapore, 2022; pp. 155–166. [Google Scholar] [CrossRef]
- Han, D.; Du, X.; Wang, L.; Liu, X.; Tian, X. Trust-Aware and Fuzzy Logic-Based Reliable Layering Routing Protocol for Underwater Acoustic Networks. Sensors 2023, 23, 9323. [Google Scholar] [CrossRef]
- Patel, R.; Acharya, S. A Fuzzy Logic Based Trust Evaluation Model for IoT. In International Conference on Machine Learning, IoT and Big Data; Springer Nature: Singapore, 2024; pp. 147–156. [Google Scholar] [CrossRef]
- Abdalzaher, M.; Seddik, K.; Elsabrouty, M.; Muta, O.; Furukawa, H.; Abdel-Rahman, A. Game Theory Meets Wireless Sensor Networks Security Requirements and Threats Mitigation: A Survey. Sensors 2016, 16, 1003. [Google Scholar] [CrossRef]
- Abdalzaher, M.S.; Samy, L.; Muta, O. Non-zero-sum game-based trust model to enhance wireless sensor networks security for IoT applications. IET Wirel. Sens. Syst. 2019, 9, 218–226. [Google Scholar] [CrossRef]
- Adnan, M.; Yang, T.; Das, S.K.; Ahmad, T. Utility of Game Theory in Defensive Wireless Sensor Networks (WSNs). In International Conference on Innovative Computing and Communications: Proceedings of ICICC 2020, Volume 1; Springer: Singapore, 2021; pp. 895–904. [Google Scholar] [CrossRef]
- Wang, E.K.; Chen, C.-M.; Zhao, D.; Ip, W.H.; Yung, K.L. A dynamic trust model in internet of things. Soft Comput. 2020, 24, 5773–5782. [Google Scholar] [CrossRef]
- Yu, X.; Li, F.; Li, T.; Wu, N.; Wang, H.; Zhou, H. Trust-based secure directed diffusion routing protocol in WSN. J. Ambient. Intell. Humaniz. Comput. 2022, 13, 1405–1417. [Google Scholar] [CrossRef]
- Parvathi, C.; Talanki, S. Energy Saving Hierarchical Routing Protocol in WSN. In Wireless Sensor Networks—Design, Deployment and Applications; IntechOpen: London, UK, 2021. [Google Scholar] [CrossRef]
- Palan, N.G.; Barbadekar, B.V.; Patil, S. Low energy adaptive clustering hierarchy (LEACH) protocol: A retrospective analysis. In Proceedings of the 2017 International Conference on Inventive Systems and Control (ICISC), Coimbatore, India, 19–20 January 2017; pp. 1–12. [Google Scholar] [CrossRef]
- Lindsey, S.; Raghavendra, C.S. PEGASIS: Power-efficient gathering in sensor information systems. In Proceedings, IEEE Aerospace Conference; IEEE: Big Sky, MT, USA, 2002; p. 3. [Google Scholar] [CrossRef]
- Perkins, C.E.; Royer, E.M. Ad-hoc on-demand distance vector routing. In Proceedings WMCSA’99. Second IEEE Workshop on Mobile Computing Systems and Applications; IEEE: New Orleans, LA, USA, 1999; pp. 90–100. [Google Scholar] [CrossRef]
- Bao, F.; Chen, I.-R.; Chang, M.; Cho, J.-H. Hierarchical Trust Management for Wireless Sensor Networks and its Applications to Trust-Based Routing and Intrusion Detection. IEEE Trans. Netw. Serv. Manag. 2012, 9, 169–183. [Google Scholar] [CrossRef]
- Wang, L.; Petrova, K.; Yang, M.L. Trust Models in Wireless Sensor Networks for Defending Against Denial-of-Service Attacks: A Literature Review. Appl. Sci. 2025, 15, 3075. [Google Scholar] [CrossRef]
- Babu, S.S.; Geethanjali, N. Lifetime improvement of wireless sensor networks by employing Trust Index Optimized Cluster Head Routing (TIOCHR). Meas. Sens. 2024, 32, 101068. [Google Scholar] [CrossRef]
- Mostafaei, H. Energy-Efficient Algorithm for Reliable Routing of Wireless Sensor Networks. IEEE Trans. Ind. Electron. 2019, 66, 5567–5575. [Google Scholar] [CrossRef]
- Li, X.; Keegan, B.; Mtenzi, F.; Weise, T.; Tan, M. Energy-Efficient Load Balancing Ant Based Routing Algorithm for Wireless Sensor Networks. IEEE Access 2019, 7, 113182–113196. [Google Scholar] [CrossRef]











| Feature/ Aspect | Probability Trust Model | Weighted Trust Model | Fuzzy Logic Trust Model | Game Theory-Based Trust Model | Directed Graph-Based Trust Models | Undirected Graph-Based Trust Models | TEAHR (Proposed) |
|---|---|---|---|---|---|---|---|
| Trust Calculation Method | Updates trust based on Bayesian inference; uses past behavior to adjust trust scores. | Aggregates various trust metrics with weighted importance factors | Uses fuzzy logic to combine various metrics; Trust is determined by fuzzy inference rules | Models trust as a game where nodes interact and adjust strategies based on outcomes | Trust is calculated by summing the weights of incoming edges from other nodes | Trust is calculated based on the average weight of connected edges | Dynamic trust updates based on multiple metrics |
| Inputs Considered | Previous trust values, successful interactions, and total interactions | Metrics like packet forwarding ratio, data trustworthiness, energy levels | Message success rate, elapsed time, correctness, fairness | The payoff, node actions, utility functions | Weights of edges in the directed graph | Weights of edges in the undirected graph | Energy, Forwarding, Consistency, Behavioral |
| Handling of Uncertainty | Incorporates prior probabilities to handle uncertainty | Handles uncertainty by adjusting weights dynamically | Fuzzy logic manages uncertainty by handling imprecise input values | Game theory models interactions under uncertainty and evolves strategies over time | Directly handles asymmetric trust relationships | Handles symmetric trust relationships | Adaptive trust thresholds, anomaly detection |
| Applicability | Suitable for scenarios with historical behavior data | Best for networks where multiple trust metrics are relevant | Ideal for networks with complex, multifaceted trust metrics | Effective in dynamic and adversarial environments where strategies evolve | Useful in networks where Trust is not reciprocal or equal between nodes | Applicable in scenarios where mutual Trust is required between nodes | Dynamic adjustment based on network conditions |
| Strengths | Adjusts well to new data, incorporates past behaviors | Flexible and adaptable with various trust metrics | Handles complex and vague data inputs effectively | Encourages cooperative behavior, handles adversarial nodes well | Effective for modeling directed trust relationships | Provides a clear model for mutual Trust in networks | High security, energy efficiency |
| Weaknesses | It can be computationally intensive, requires a lot of historical data | Requires careful selection of weights; might be sensitive to metric importance | Complexity in defining fuzzy rules and membership functions | Requires sophisticated modeling; might be complex to implement | May not handle symmetric relationships well | It may not represent asymmetric trust relationships effectively | Computationally intensive for very large-scale networks |
| Notation | Description |
|---|---|
| The fundamental trust score of Node I is based on its residual energy relative to a reference energy level. | |
| Normalized trust score of nodes i relative to the maximum residual energy in the network. | |
| The weighted trust score of nodes considers energy-based Trust and additional factors like centrality or mobility. | |
| Updated CH probability for node j based on residual energy and the average residual energy of neighboring nodes. | |
| Suitability metric for selecting a tentative CH based on residual energy, distance, and CH probability. | |
| A composite metric for selecting the most suitable CH based on energy, distance, and communication cost. | |
| Dynamic trust threshold that adapts based on network conditions and historical data. | |
| The new trust value for Node i at time t was adjusted based on observed actions and initial Trust. |
| S.No. | Parameter | Description | Typical Values or Ranges |
|---|---|---|---|
| 1 | Trustworthiness (TB(xi)) | Range from 0 (untrustworthy) to 1 (fully trustworthy), with thresholds for roles based on value. | >0.7 for Trust, <0.7 to >0.3 for partial Trust, <0.3 for untrust |
| 2 | Packet Forwarding Rate (PFR) | Part of PxiF() indicates trustworthiness in forwarding packets; closer to 1 is better. | Close to 1 |
| 3 | Anomaly Factor (AF) | It reflects a deviation from expected behavior, part of AF(xi); being closer to 0 indicates normal behavior. | Close to 0 |
| 4 | Residual Energy for CH Selection | Nodes with more than a specified percentage of their initial energy (e.g., >50%) are eligible for CH selection. | >50% |
| 5 | Trust Level for CH Selection | A minimum trust level (e.g., >0.7) is required for a node to be considered for CH selection. | >0.7 |
| 6 | Malicious Threshold (TB(xi)) | Nodes with a trust level below a certain threshold (e.g., <0.3) are considered malicious and blocked. | <0.3 |
| 7 | Key Refresh Interval | The frequency of cryptographic key refreshes depends on security requirements (e.g., every 24 h). | Every 24 h or as needed |
| 8 | Trust Evaluation Interval | Frequency of trust evaluations, adjusted based on environment stability (e.g., every hour in stable environments). | Every hour to every 10 min |
| 9 | New Node Trust Initialization | A neutral initial trust level is assigned to new nodes until enough behavioral data are collected (e.g., 0.5). | 0.5 |
| 10 | Cluster Size Range | Adjustable range based on network density and area, typically 5 to 20 nodes per CH. | 5 to 20 nodes per CH |
| Metric | Value |
|---|---|
| Computation Time (sec) | 0.006 |
| Memory Usage Before (MB) | 2.60 |
| Memory Usage After (MB) | 2.53 |
| Overhead (MB) | 0.076 |
| Num Nodes | Num Anomaly | Anomaly Percentage | Pre Attack Excluded | Pre Attack Anomaly Excluded | Pre Attack Detection Rate | Post Attack Excluded | Post Attack Anomaly Excluded | Post Attack Detection Rate | Spoofing Success Rate |
|---|---|---|---|---|---|---|---|---|---|
| 500 | 145 | 29 | 253 | 84 | 57.93 | 238 | 69 | 47.58 | 52.41 |
| 1000 | 292 | 29.2 | 508 | 157 | 53.76 | 487 | 136 | 46.57 | 53.42 |
| 2000 | 585 | 29.25 | 1007 | 307 | 52.47 | 958 | 258 | 44.10 | 55.89 |
Disclaimer/Publisher’s Note: The statements, opinions and data contained in all publications are solely those of the individual author(s) and contributor(s) and not of MDPI and/or the editor(s). MDPI and/or the editor(s) disclaim responsibility for any injury to people or property resulting from any ideas, methods, instructions or products referred to in the content. |
© 2025 by the authors. Licensee MDPI, Basel, Switzerland. This article is an open access article distributed under the terms and conditions of the Creative Commons Attribution (CC BY) license (https://creativecommons.org/licenses/by/4.0/).
Share and Cite
Vikas; Wahi, C.; Sagar, B.B.; Manjul, M. Trusted Energy-Aware Hierarchical Routing (TEAHR) for Wireless Sensor Networks. Sensors 2025, 25, 2519. https://doi.org/10.3390/s25082519
Vikas, Wahi C, Sagar BB, Manjul M. Trusted Energy-Aware Hierarchical Routing (TEAHR) for Wireless Sensor Networks. Sensors. 2025; 25(8):2519. https://doi.org/10.3390/s25082519
Chicago/Turabian StyleVikas, Charu Wahi, Bharat Bhushan Sagar, and Manisha Manjul. 2025. "Trusted Energy-Aware Hierarchical Routing (TEAHR) for Wireless Sensor Networks" Sensors 25, no. 8: 2519. https://doi.org/10.3390/s25082519
APA StyleVikas, Wahi, C., Sagar, B. B., & Manjul, M. (2025). Trusted Energy-Aware Hierarchical Routing (TEAHR) for Wireless Sensor Networks. Sensors, 25(8), 2519. https://doi.org/10.3390/s25082519

