The Effect of Deep Sedation with High Flow Nasal Oxygen Therapy on the Transcutaneous CO2 and Mitochondrial Oxygenation: A Single-Center Observational Study
Abstract
1. Introduction
2. Materials and Methods
2.1. Perioperative Management
2.2. tcPCO2 Measurements
2.3. mitoPO2 Measurements
2.4. mitoVO2 Measurements
2.5. Preparation and After Care
2.6. Baseline Characteristics and Intra- and Postoperative Data
2.7. Sample Size
2.8. Statistical Analysis
3. Results
3.1. Patient Characteristics
3.2. Effect of DS with HFNOT on tcPCO2
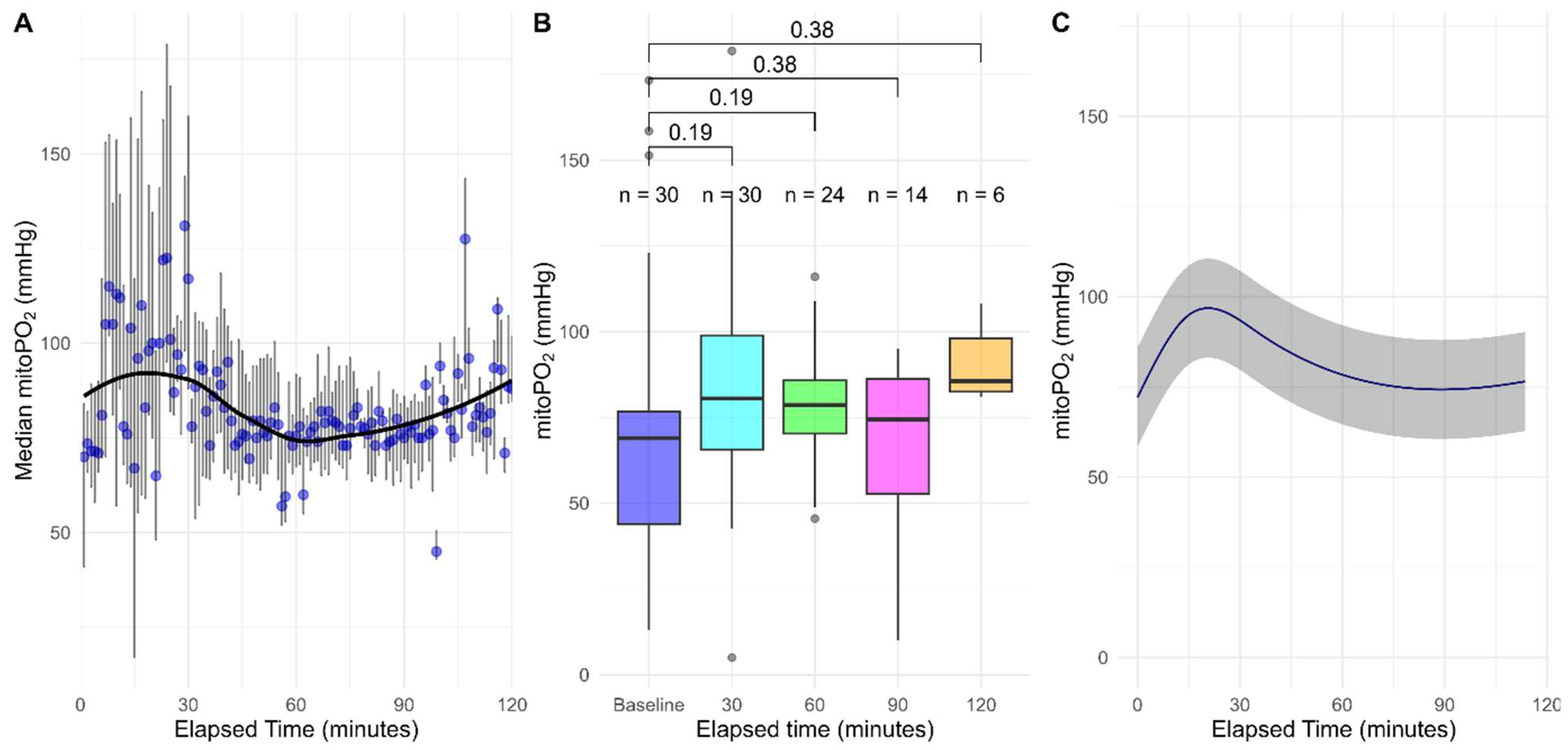
3.3. Effect of DS with HFNOT on mitoPO2
3.4. Effect of DS with HFNOT on mitoVO2
4. Discussion
Strengths & Limitations
5. Conclusions
Supplementary Materials
Author Contributions
Funding
Institutional Review Board Statement
Informed Consent Statement
Data Availability Statement
Acknowledgments
Conflicts of Interest
Abbreviations
| ABG | Arterial blood gas |
| AF | Atrium fibrillation |
| ALA | 5-aminolevulinic acid |
| COMET | Cellular Oxygen METabolism |
| COPD | Chronic obstructive pulmonary disease |
| DS | Deep Sedation |
| DVT | Deep venous thrombosis |
| ECG | Electrocardiogram |
| etCO2 | End-tidal CO2 |
| FiO2 | Inspiratory oxygen fraction |
| HFNOT | High Flow Nasal Oxygen Therapy |
| IQR | Interquartile range |
| LOESS | Locally Estimated Scatterplot Smoothing |
| MI | Myocardial infarction |
| min | Minutes |
| mitoPO2 | Mitochondrial oxygen tension |
| mitoVO2 | Mitochondrial oxygen consumption |
| mmHg | Millimeters of mercury |
| NIBP | Non-invasive blood pressure |
| OR | Operation room |
| OSAS | Obstructive sleep apnea syndrome |
| PaO2 | Partial pressure of arterial oxygen |
| PIF | Patient information |
| PpIX-TSLT | Protoporphyrin IX Triplet State Lifetime technique |
| PVD | Peripheral vascular disease |
| Q1 | First inter quartile range |
| Q3 | Third interquartile range |
| RFA | Radiofrequency ablation |
| SD | Standard deviation |
| SpO2 | Oxygen saturation |
| tcPCO2 | Transcutaneous CO2 |
| TIPS | Transhepatic intrajugular portosystemic shunt |
| Vmax | Maximal oxygen consumption |
References
- Krauss, B.; Green, S.M. Procedural sedation and analgesia in children. Lancet 2006, 367, 766–780. [Google Scholar] [CrossRef]
- Committee on Quality Management and Departmental Administration. Statement on Continuum of Depth of Sedation: Definition of General Anesthesia and Levels of Sedation/Analgesia. Available online: https://www.asahq.org/standards-and-practice-parameters/statement-on-continuum-of-depth-of-sedation-definition-of-general-anesthesia-and-levels-of-sedation-analgesia (accessed on 10 October 2025).
- Ramsay, M.A.; Savege, T.M.; Simpson, B.R.; Goodwin, R. Controlled sedation with alphaxalone-alphadolone. Br. Med. J. 1974, 2, 656–659. [Google Scholar] [CrossRef]
- Nederlandse Vereniging voor Anesthesiologie. Sedatie en Analgesie bij Volwassenen. Available online: https://richtlijnendatabase.nl/richtlijn/sedatie_en_analgesie_bij_volwassenen/startpagina_sedatie_en_analgesie_bij_volwassenen_2024.html (accessed on 18 March 2025).
- Noordzij, P. Klinische Anesthesiologie; De Tijdstroom: Utrecht, The Netherlands, 2017; Volume 3. [Google Scholar]
- Droog, W.; Grace, V.; Droog, L.; Hendriks, R.H.; van Oers, L.; Stolker, R.J.; Galvin, E.M. Substantiating ‘green’ healthcare decisions: An explorative life cycle assessment study to identify differences in greenhouse gas emissions between general vs. regional anaesthesia for upper extremity surgery. Eur. J. Anaesthesiol. 2024, 41, 455–460. [Google Scholar] [CrossRef] [PubMed]
- Al-Husinat, L.; Jouryyeh, B.; Rawashdeh, A.; Alenaizat, A.; Abushehab, M.; Amir, M.W.; Al Modanat, Z.; Battaglini, D.; Cinnella, G. High-Flow Oxygen Therapy in the Perioperative Setting and Procedural Sedation: A Review of Current Evidence. J. Clin. Med. 2023, 12, 6685. [Google Scholar] [CrossRef]
- Thiruvenkatarajan, V.; Sekhar, V.; Wong, D.T.; Currie, J.; Van Wijk, R.; Ludbrook, G.L. Effect of high-flow nasal oxygen on hypoxaemia during procedural sedation: A systematic review and meta-analysis. Anaesthesia 2023, 78, 81–92. [Google Scholar] [CrossRef]
- Möller, W.; Celik, G.; Feng, S.; Bartenstein, P.; Meyer, G.; Oliver, E.; Schmid, O.; Tatkov, S. Nasal high flow clears anatomical dead space in upper airway models. J. Appl. Physiol. 2015, 118, 1525–1532. [Google Scholar] [CrossRef] [PubMed]
- Ottolenghi, S.; Sabbatini, G.; Brizzolari, A.; Samaja, M.; Chiumello, D. Hyperoxia and oxidative stress in anesthesia and critical care medicine. Minerva Anestesiol. 2020, 86, 64–75. [Google Scholar] [CrossRef] [PubMed]
- Oldman, A.H.; Martin, D.S.; Feelisch, M.; Grocott, M.P.W.; Cumpstey, A.F. Effects of perioperative oxygen concentration on oxidative stress in adult surgical patients: A systematic review. Br. J. Anaesth. 2021, 126, 622–632. [Google Scholar] [CrossRef]
- Ubbink, R.; Bettink, M.A.W.; Janse, R.; Harms, F.A.; Johannes, T.; Münker, F.M.; Mik, E.G. A monitor for Cellular Oxygen METabolism (COMET): Monitoring tissue oxygenation at the mitochondrial level. J. Clin. Monit. Comput. 2017, 31, 1143–1150. [Google Scholar] [CrossRef]
- Mik, E.G.; Stap, J.; Sinaasappel, M.; Beek, J.F.; Aten, J.A.; van Leeuwen, T.G.; Ince, C. Mitochondrial PO2 measured by delayed fluorescence of endogenous protoporphyrin IX. Nat. Methods 2006, 3, 939–945. [Google Scholar] [CrossRef]
- de Wijs, C.J.; Streng, L.; Stolker, R.J.; Ter Horst, M.; Hoorn, E.J.; Mahtab, E.A.F.; Mik, E.G.; Harms, F.A. Mitochondrial oxygenation monitoring and acute kidney injury risk in cardiac surgery: A prospective cohort study. J. Clin. Anesth. 2025, 101, 111715. [Google Scholar] [CrossRef]
- Hilderink, B.N.; Crane, R.F.; Baysan, M.; Arbous, S.M.; van den Bogaard, B.; Mik, E.G.; Ince, C.; Pillay, J.; Juffermans, N.P. A simulation of skin mitochondrial Po2 in circulatory shock. J. Appl. Physiol. 2023, 134, 1165–1176. [Google Scholar] [CrossRef]
- Harms, F.A.; Mik, E.G. In Vivo Assessment of Mitochondrial Oxygen Consumption. In Methods in Molecular Biology; Springer: Berlin/Heidelberg, Germany, 2021; Volume 2277, pp. 175–185. [Google Scholar] [CrossRef]
- Saunders, R.; Struys, M.; Pollock, R.F.; Mestek, M.; Lightdale, J.R. Patient safety during procedural sedation using capnography monitoring: A systematic review and meta-analysis. BMJ Open 2017, 7, e013402. [Google Scholar] [CrossRef] [PubMed]
- Aarrestad, S.; Tollefsen, E.; Kleiven, A.L.; Qvarfort, M.; Janssens, J.P.; Skjønsberg, O.H. Validity of transcutaneous PCO2 in monitoring chronic hypoventilation treated with non-invasive ventilation. Respir. Med. 2016, 112, 112–118. [Google Scholar] [CrossRef] [PubMed]
- Janssens, J.P.; Perrin, E.; Bennani, I.; de Muralt, B.; Titelion, V.; Picaud, C. Is continuous transcutaneous monitoring of PCO2 (TcPCO2) over 8 h reliable in adults? Respir. Med. 2001, 95, 331–335. [Google Scholar] [CrossRef]
- Lermuzeaux, M.; Meric, H.; Sauneuf, B.; Girard, S.; Normand, H.; Lofaso, F.; Terzi, N. Superiority of transcutaneous CO2 over end-tidal CO2 measurement for monitoring respiratory failure in nonintubated patients: A pilot study. J. Crit. Care 2016, 31, 150–156. [Google Scholar] [CrossRef] [PubMed]
- De Oliveira, G.S., Jr.; Ahmad, S.; Fitzgerald, P.C.; McCarthy, R.J. Detection of hypoventilation during deep sedation in patients undergoing ambulatory gynaecological hysteroscopy: A comparison between transcutaneous and nasal end-tidal carbon dioxide measurements. Br. J. Anaesth. 2010, 104, 774–778. [Google Scholar] [CrossRef] [PubMed]
- von Elm, E.; Altman, D.G.; Egger, M.; Pocock, S.J.; Gøtzsche, P.C.; Vandenbroucke, J.P. Strengthening the Reporting of Observational Studies in Epidemiology (STROBE) statement: Guidelines for reporting observational studies. BMJ 2007, 335, 806–808. [Google Scholar] [CrossRef] [PubMed]
- Eberhard, P. The design, use, and results of transcutaneous carbon dioxide analysis: Current and future directions. Anesth. Analg. 2007, 105, S48–S52. [Google Scholar] [CrossRef] [PubMed]
- Mik, E.G. Special article: Measuring mitochondrial oxygen tension: From basic principles to application in humans. Anesth. Analg. 2013, 117, 834–846. [Google Scholar] [CrossRef]
- Mik, E.G.; Johannes, T.; Zuurbier, C.J.; Heinen, A.; Houben-Weerts, J.H.; Balestra, G.M.; Stap, J.; Beek, J.F.; Ince, C. In Vivo mitochondrial oxygen tension measured by a delayed fluorescence lifetime technique. Biophys. J. 2008, 95, 3977–3990. [Google Scholar] [CrossRef]
- Harms, F.A.; Stolker, R.J.; Mik, E. Cutaneous Respirometry as Novel Technique to Monitor Mitochondrial Function: A Feasibility Study in Healthy Volunteers. PLoS ONE 2016, 11, e0159544. [Google Scholar] [CrossRef]
- Harms, F.A.; Streng, L.; Wefers Bettink, M.A.; de Wijs, C.J.; Römers, L.H.; Janse, R.; Stolker, R.J.; Mik, E.G. Monitoring of mitochondrial oxygen tension in the operating theatre: An observational study with the novel COMET® monitor. PLoS ONE 2023, 18, e0278561. [Google Scholar] [CrossRef] [PubMed]
- Harms, F.A.; Ubbink, R.; de Wijs, C.J.; Ligtenberg, M.P.; Ter Horst, M.; Mik, E.G. Mitochondrial Oxygenation During Cardiopulmonary Bypass: A Pilot Study. Front. Med. 2022, 9, 785734. [Google Scholar] [CrossRef]
- Neu, C.; Baumbach, P.; Plooij, A.K.; Skitek, K.; Götze, J.; von Loeffelholz, C.; Schmidt-Winter, C.; Coldewey, S.M. Non-invasive Assessment of Mitochondrial Oxygen Metabolism in the Critically Ill Patient Using the Protoporphyrin IX-Triplet State Lifetime Technique-A Feasibility Study. Front. Immunol. 2020, 11, 757. [Google Scholar] [CrossRef] [PubMed]
- Standke, A.; Neu, C.; Baumbach, P.; Plooij, A.K.; Skitek, K.; Götze, J.; Coldewey, S.M. Reversible impairment of non-invasively assessed mitochondrial oxygen metabolism in the long-term course of patients with sepsis: A prospective monocentric cohort study. Intensive Care Med. Exp. 2025, 13, 114. [Google Scholar] [CrossRef]
- Zaid Al-Kaylani, A.H.A.; Schuurmann, R.C.L.; Slart, R.; Bokkers, R.P.H.; de Vries, J.P.M. Detecting Mitochondrial Oxygen Tension as a Measure of Local Tissue Oxygenation in Patients With Peripheral Arterial Disease Before and After Endovascular Therapy. J. Endovasc. Ther. 2025, 15266028251344791. [Google Scholar] [CrossRef]
- de Wijs, C.J.; Behr, J.R.; Streng, L.; van der Graaf, M.E.; Harms, F.A.; Mik, E.G. Automated mitochondrial oxygen consumption (mitoVO2) analysis via a bi-directional long short-term memory neural network. J. Clin. Monit. Comput. 2025, 39, 947–956. [Google Scholar] [CrossRef]
- Harms, F.A.; de Boon, W.M.; Balestra, G.M.; Bodmer, S.I.; Johannes, T.; Stolker, R.J.; Mik, E.G. Oxygen-dependent delayed fluorescence measured in skin after topical application of 5-aminolevulinic acid. J. Biophotonics 2011, 4, 731–739. [Google Scholar] [CrossRef]
- Faul, F.; Erdfelder, E.; Buchner, A.; Lang, A.G. Statistical power analyses using G*Power 3.1: Tests for correlation and regression analyses. Behav. Res. Methods 2009, 41, 1149–1160. [Google Scholar] [CrossRef] [PubMed]
- R Core Team. R: A Language and Environment for Statistical Computing, Version 4.3.1; R Foundation for Statistical Computing: Vienna, Austria, 2023. [Google Scholar]
- Benjamini, Y.; Hochberg, Y. Controlling the False Discovery Rate: A Practical and Powerful Approach to Multiple Testing. J. R. Stat. Soc. Ser. B (Methodol.) 1995, 57, 289–300. [Google Scholar] [CrossRef]
- Dahan, A.; Nieuwenhuijs, D.J.; Olofsen, E. Influence of propofol on the control of breathing. In Advances in Experimental Medicine and Biology; Springer: Berlin/Heidelberg, Germany, 2003; Volume 523, pp. 81–92. [Google Scholar] [CrossRef]
- Bouillon, T.; Bruhn, J.; Radu-Radulescu, L.; Andresen, C.; Cohane, C.; Shafer, S.L. A model of the ventilatory depressant potency of remifentanil in the non-steady state. Anesthesiology 2003, 99, 779–787. [Google Scholar] [CrossRef]
- Olofsen, E.; Boom, M.; Nieuwenhuijs, D.; Sarton, E.; Teppema, L.; Aarts, L.; Dahan, A. Modeling the non-steady state respiratory effects of remifentanil in awake and propofol-sedated healthy volunteers. Anesthesiology 2010, 112, 1382–1395. [Google Scholar] [CrossRef]
- Almanza-Hurtado, A.; Polanco Guerra, C.; Martínez-Ávila, M.C.; Borré-Naranjo, D.; Rodríguez-Yanez, T.; Dueñas-Castell, C. Hypercapnia from Physiology to Practice. Int. J. Clin. Pract. 2022, 2022, 2635616. [Google Scholar] [CrossRef] [PubMed]
- Pattullo, G.G.; Culwick, M.D.; Endlich, Y.; MacPherson, R.D. Hypercarbia and high-flow nasal oxygen use during anaesthesia—Risking a failure to thrive? Anaesth. Intensive Care 2023, 51, 400–407. [Google Scholar] [CrossRef] [PubMed]
- Smit, B.; Smulders, Y.M.; Eringa, E.C.; Oudemans-van Straaten, H.M.; Girbes, A.R.J.; Wever, K.E.; Hooijmans, C.R.; Spoelstra-de Man, A.M.E. Effects of hyperoxia on vascular tone in animal models: Systematic review and meta-analysis. Crit. Care 2018, 22, 189. [Google Scholar] [CrossRef]
- Farquhar, H.; Weatherall, M.; Wijesinghe, M.; Perrin, K.; Ranchord, A.; Simmonds, M.; Beasley, R. Systematic review of studies of the effect of hyperoxia on coronary blood flow. Am. Heart J. 2009, 158, 371–377. [Google Scholar] [CrossRef]
- Rousseau, A.; Steinwall, I.; Woodson, R.D.; Sjöberg, F. Hyperoxia decreases cutaneous blood flow in high-perfusion areas. Microvasc. Res. 2007, 74, 15–22. [Google Scholar] [CrossRef] [PubMed]
- Hilderink, B.N.; Crane, R.F.; van den Bogaard, B.; Pillay, J.; Juffermans, N.P. Hyperoxemia and hypoxemia impair cellular oxygenation: A study in healthy volunteers. Intensive Care Med. Exp. 2024, 12, 37. [Google Scholar] [CrossRef] [PubMed]
- Baumbach, P.; Neu, C.; Derlien, S.; Bauer, M.; Nisser, M.; Buder, A.; Coldewey, S.M. A pilot study of exercise-induced changes in mitochondrial oxygen metabolism measured by a cellular oxygen metabolism monitor (PICOMET). Biochim. Biophys. Acta Mol. Basis Dis. 2019, 1865, 749–758. [Google Scholar] [CrossRef] [PubMed]
- Ubbink, R.; Wefers Bettink, M.A.; van Weteringen, W.; Mik, E.G. Mitochondrial oxygen monitoring with COMET: Verification of calibration in man and comparison with vascular occlusion tests in healthy volunteers. J. Clin. Monit. Comput. 2021, 35, 1357–1366. [Google Scholar] [CrossRef] [PubMed]
- Flick, M.; Vokuhl, C.; Bergholz, A.; Boutchkova, K.; Nicklas, J.Y.; Saugel, B. Personalized intraoperative arterial pressure management and mitochondrial oxygen tension in patients having major non-cardiac surgery: A pilot substudy of the IMPROVE trial. J. Clin. Monit. Comput. 2025, 39, 813–820. [Google Scholar] [CrossRef]
- Meyhoff, C.S.; Jorgensen, L.N.; Wetterslev, J.; Christensen, K.B.; Rasmussen, L.S. Increased long-term mortality after a high perioperative inspiratory oxygen fraction during abdominal surgery: Follow-up of a randomized clinical trial. Anesth. Analg. 2012, 115, 849–854. [Google Scholar] [CrossRef] [PubMed]
- Hilderink, B.N.; Crane, R.F.; Arbous, S.M.; van den Bogaard, B.; Pillay, J.; Juffermans, N.P. Low postoperative mitochondrial oxygen tension is an early marker of acute kidney injury after cardiac surgery: A prospective observational study. J. Crit. Care 2025, 88, 155088. [Google Scholar] [CrossRef] [PubMed]
- Liu, H.Y.; Tam, K.W.; Loh, E.W.; Liu, W.C.; Kuo, H.C.; Li, C.C.; Cherng, Y.G.; Chen, J.T.; Tai, Y.H. High-flow nasal oxygenation reduces the risk of desaturation in adults receiving procedural sedation: A meta-analysis of randomized controlled trials. Perioper. Med. 2021, 10, 41. [Google Scholar] [CrossRef] [PubMed]
- Koers, L.; Eberl, S.; Cappon, A.; Bouwman, A.; Schlack, W.; Hermanides, J.; Preckel, B. Safety of moderate-to-deep sedation performed by sedation practitioners: A national prospective observational study. Eur. J. Anaesthesiol. 2018, 35, 659–666. [Google Scholar] [CrossRef] [PubMed]



| Overall | Overall | ||
| (n = 30) | (n = 30) | ||
| Male | 21 (70.0%) | Diabetes Mellitus | 6 (20.0%) |
| Age (years) | 60.0 ± 12.0 | Neurodegenerative disease | 1 (3.3%) |
| BMI (kg/m2) | 27.7 ± 4.8 | Cerebrovascular disease | 2 (6.7%) |
| Smoking history | 14 (46.7%) | Hypercholesterolemia | 1 (3.3%) |
| Former | 12 (40.0%) | Respiratory disease | 6 (20.0%) |
| Current | 2 (6.7%) | Cardiovascular disease | 15 (50.0%) |
| Alcohol use | 24 (80.0%) | AF | 3 (10.0%) |
| Former | 7 (23.3%) | Arrhythmias | 2 (6.7%) |
| Current | 16 (53.3%) | DVT | 2 (6.7%) |
| Missing | 1 (3.3%) | MI | 2 (6.7%) |
| Respiratory disease | 6 (20.0%) | Heart valve disease | 1 (3.3%) |
| OSAS | 1 (3.3%) | PVD | 1 (3.3%) |
| COPD | 4 (13.3%) | Other | 4 (13.3%) |
| Asthma | 1 (3.3%) | Procedure type | |
| Oncologic disease | 23 (76.7%) | Endoscopy | 1 (3.3%) |
| Breast | 2 (6.7%) | Colonoscopy | 3 (10.0%) |
| Bladder | 1 (3.3%) | Gastro intervention | 2 (6.7%) |
| Colon/rectal | 7 (23.3%) | Colon intervention | 2 (6.7%) |
| Renal | 4 (13.3%) | RFA kidney | 3 (10.0%) |
| Liver | 4 (13.3%) | RFA liver | 9 (30.0%) |
| Lung | 1 (3.3%) | TIPS | 2 (6.7%) |
| Prostate | 1 (3.3%) | Stenting | 4 (13.3%) |
| Other | 3 (10.0%) | Other | 4 (13.3%) |
| Hypertension | 16 (53.3%) | High Flow Nasal Oxygen Therapy duration (min) | 80 (63–111) |
| Length of hospital stay (days) | 1 (0–1.8) | tcPCO2 measurement time (min) | 96 (62–116) |
| Adverse events | 2 (6.7%) | mitoPO2 measurement time (min) | 104 (71–116) |
| Sedation duration (min) | 89 (61–106) | ||
| Oxygen saturation (%) | 98 (96–99) |
| Timepoint | Sample Size | Median | Q1–Q3 | p-Value |
|---|---|---|---|---|
| tcPCO2 (mmHg) | ||||
| Baseline | 30 | 37.3 | 34.5–45.5 | |
| 30 min | 29 | 55.5 * | 34.5–61.9 | <0.001 |
| 60 min | 25 | 54.8 * | 52.5–62.2 | <0.001 |
| 90 min | 16 | 56.5 * | 53.1–69.3 | <0.001 |
| 120 min | 7 | 55.8 * | 50.7–56.6 | 0.02 |
| mitoPO2 (mmHg) | ||||
| Baseline | 30 | 69.6 | 43.9–76.7 | |
| 30 min | 30 | 80.5 | 65.7–98.9 | 0.19 |
| 60 min | 24 | 78.6 | 70.3–85.8 | 0.19 |
| 90 min | 14 | 74.4 | 52.7–86.3 | 0.38 |
| 120 min | 6 | 85.6 | 82.5–98.0 | 0.38 |
| Estimate | Confidence Interval | |
|---|---|---|
| tcPCO2 (mmHg) | ||
| Intercept | 36.9 | 33.5–40.3 |
| Spline (time 1) | 11.9 * | 11.8–12.1 |
| Spline (time 2) | 44.6 * | 44.4–44.9 |
| Spline (time 3) | 12.3 * | 12.1–12.4 |
| mitoPO2 (mmHg) | ||
| Intercept | 72.1 | 63.9–80.3 |
| Spline (time 1) | −21.3 * | −25.3–−17.3 |
| Spline (time 2) | 30.0 * | 25.1–34.9 |
| Spline (time 3) | −2.0 | −7.0–2.9 |
Disclaimer/Publisher’s Note: The statements, opinions and data contained in all publications are solely those of the individual author(s) and contributor(s) and not of MDPI and/or the editor(s). MDPI and/or the editor(s) disclaim responsibility for any injury to people or property resulting from any ideas, methods, instructions or products referred to in the content. |
© 2025 by the authors. Licensee MDPI, Basel, Switzerland. This article is an open access article distributed under the terms and conditions of the Creative Commons Attribution (CC BY) license (https://creativecommons.org/licenses/by/4.0/).
Share and Cite
van Smaalen, A.M.; de Wijs, C.J.; Hoeks, S.E.; Mik, E.G.; Harms, F.A. The Effect of Deep Sedation with High Flow Nasal Oxygen Therapy on the Transcutaneous CO2 and Mitochondrial Oxygenation: A Single-Center Observational Study. Sensors 2025, 25, 7573. https://doi.org/10.3390/s25247573
van Smaalen AM, de Wijs CJ, Hoeks SE, Mik EG, Harms FA. The Effect of Deep Sedation with High Flow Nasal Oxygen Therapy on the Transcutaneous CO2 and Mitochondrial Oxygenation: A Single-Center Observational Study. Sensors. 2025; 25(24):7573. https://doi.org/10.3390/s25247573
Chicago/Turabian Stylevan Smaalen, Annika M., Calvin J. de Wijs, Sanne E. Hoeks, Egbert G. Mik, and Floor A. Harms. 2025. "The Effect of Deep Sedation with High Flow Nasal Oxygen Therapy on the Transcutaneous CO2 and Mitochondrial Oxygenation: A Single-Center Observational Study" Sensors 25, no. 24: 7573. https://doi.org/10.3390/s25247573
APA Stylevan Smaalen, A. M., de Wijs, C. J., Hoeks, S. E., Mik, E. G., & Harms, F. A. (2025). The Effect of Deep Sedation with High Flow Nasal Oxygen Therapy on the Transcutaneous CO2 and Mitochondrial Oxygenation: A Single-Center Observational Study. Sensors, 25(24), 7573. https://doi.org/10.3390/s25247573

