Enhancing Microparticle Separation Efficiency in Acoustofluidic Chips via Machine Learning and Numerical Modeling
Abstract
1. Introduction
2. Materials and Methods
- Numpy: The primary library for working with multi-dimensional arrays and performing numerical computations in Python. It is used for mathematical operations in data preparation and modeling.
- Pandas: A tool for working with tabular data (DataFrames) and analyzing large datasets. It is employed for preparing and analyzing data from numerical modeling in COMSOL.
- Scikit-learn: A popular machine learning library for implementing fundamental algorithms. It is used to create basic AI models for predicting the behavior of systems in lab-on-a-chip devices.
- XGBoost: A fast and efficient gradient boosting algorithm suitable for working with large datasets. It is used to build accurate models for predicting lab-on-a-chip parameters.
- TensorFlow-GPU: A library for creating and training deep learning models that utilize GPUs to accelerate computations. It is used to develop deep learning models that predict the behavior of fluids or other physical processes within lab-on-a-chip devices.
Design of the Lab-Chip Structure
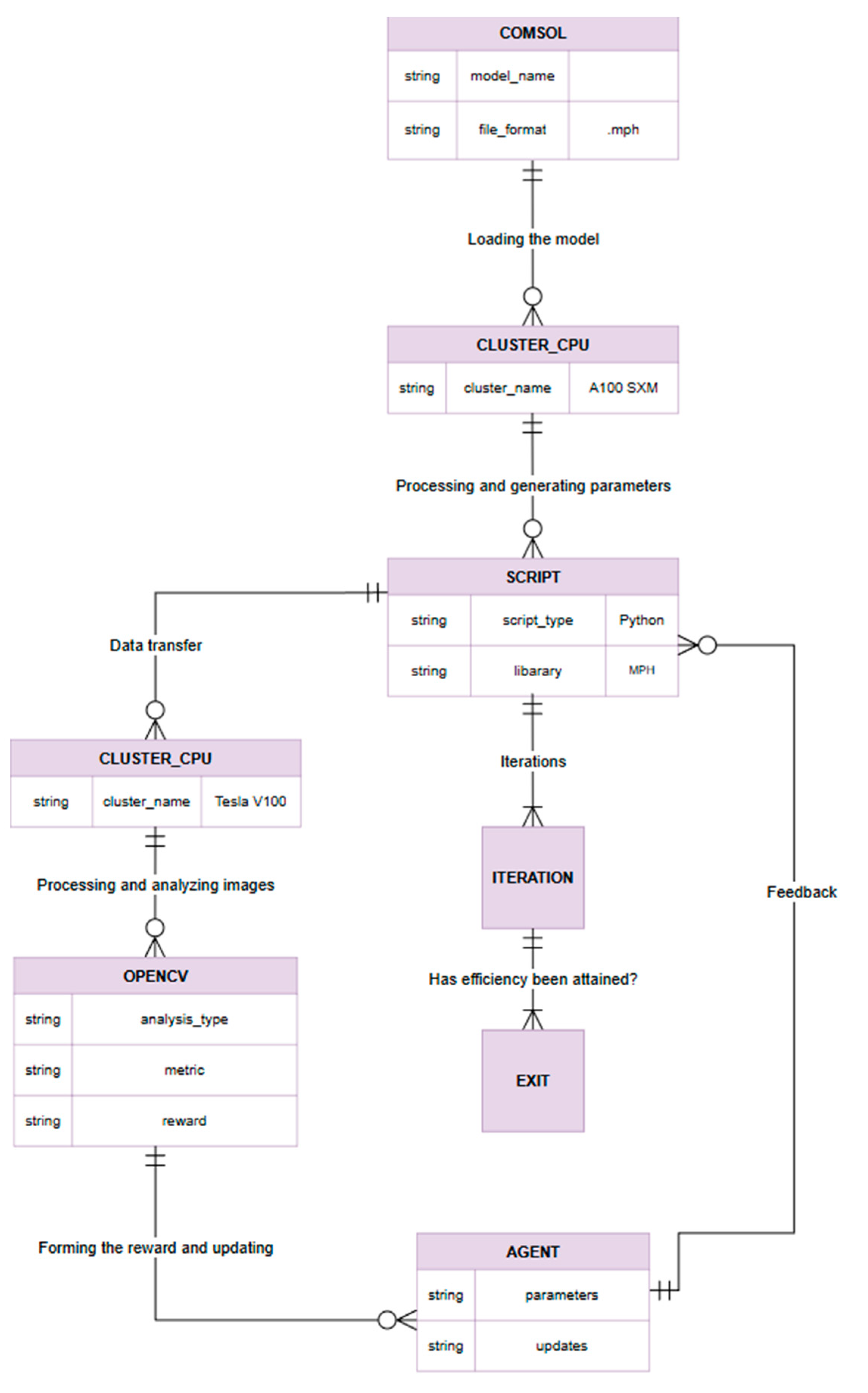
3. Computational Workflow for COMSOL-Based RL Using Python and LiveLink
3.1. COMSOL and Python Integration via LiveLink
- Model Initialization: A detailed COMSOL model of the microfluidic device is constructed with specified initial input parameters (e.g., fluid flow rates, acoustic wave frequency), establishing the baseline configuration for simulation.
- HPC Deployment: The COMSOL model is deployed and executed on a high-performance computing resource (the Dardel CPU cluster) to handle the computationally intensive simulations efficiently.
- Automated Parameter Control: A Python control script (using the COMSOL–Python LiveLink via MPh) loads the model and programmatically varies the input parameters to explore different operating conditions. Each new parameter set is fed into the COMSOL solver automatically.
- Data Transfer for Analysis: The simulation outputs—including any generated data or images of particle distributions—are collected and transferred to a GPU-accelerated environment (the Alvis GPU cluster) for rapid data processing.
- Performance Evaluation: A computer vision module (built with OpenCV) analyzes the COMSOL output to extract performance metrics (for instance, the degree of particle separation or sorting efficiency). From these metrics, a quantitative reward value is computed, reflecting how well the current simulation met the desired objectives.
- Agent Update: The reinforcement learning agent receives the computed reward (and relevant state data) and uses this feedback to update its policy. Based on the updated policy, the agent selects a new set of control parameters for the next experiment (i.e., it generates the next candidate input values to test on the COMSOL model).
- Iterative Learning Cycle: Steps 3–6 are repeated iteratively, forming a closed learning loop. With each cycle, the agent refines the control strategy and the COMSOL simulation moves closer to the optimal separation performance. This iterative process continues until the microfluidic system achieves the targeted particle separation criteria or other convergence conditions are satisfied.
3.2. Learning Process
3.3. Training Process
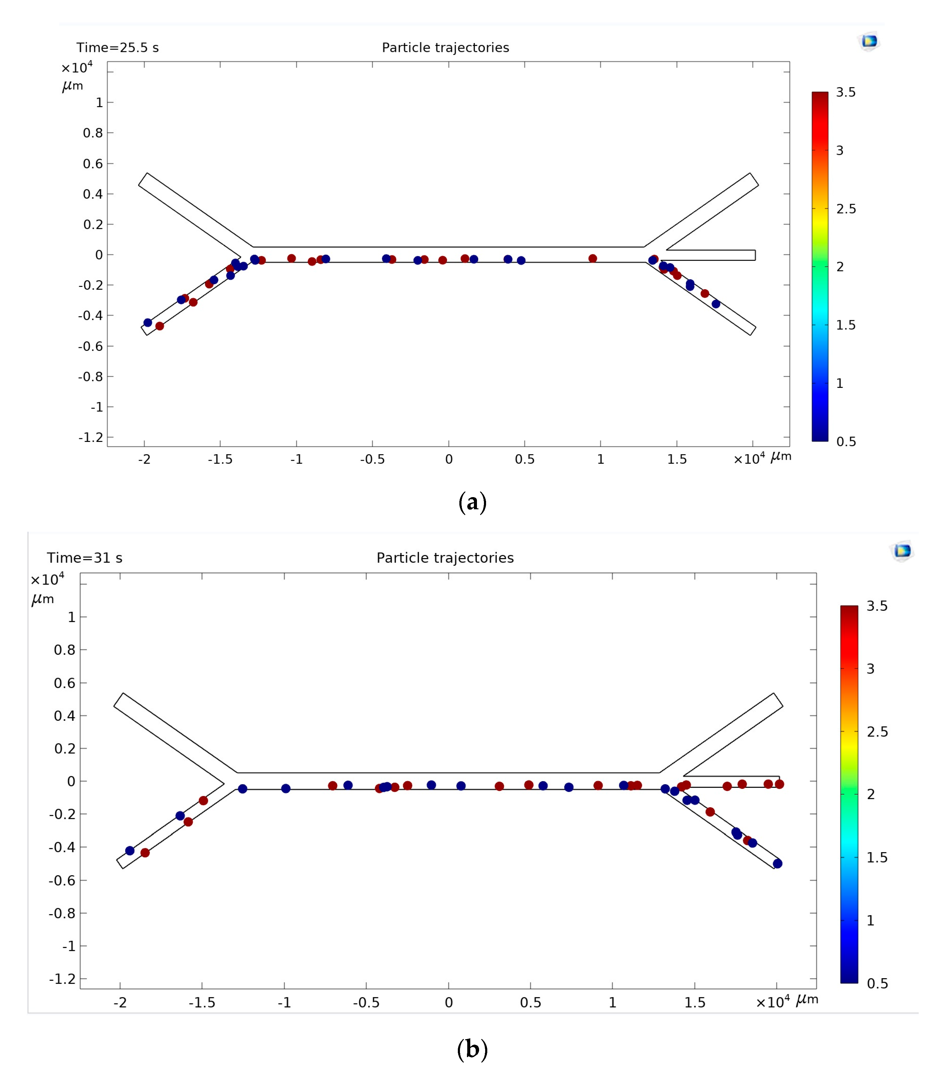
4. Results
5. Discussion
6. Conclusions
Author Contributions
Funding
Data Availability Statement
Conflicts of Interest
References
- Godary, T.; Binkley, B.; Liu, Z.; Awoyemi, O.; Overby, A.; Yuliantoro, H.; Fike, B.J.; Anderson, S.; Li, P. Acoustofluidics: Technology Advances and Applications from 2022 to 2024. Anal. Chem. 2025, 97, 6847–6870. [Google Scholar] [CrossRef] [PubMed]
- Fuchsluger, A.; De Pastina, A.; Mitteramskogler, T.; Ecker, R.; Voglhuber-Brunnmaier, T.; Andrianov, N.; Shatalov, A.; Cselyuszka, N.; Moridi, M.; Jakoby, B. Concept and Proof of Principle of an Acoustofluidic Single-Particle Sorting Device Using a Spatially Confined Acoustic Active Region. Proceedings 2024, 97, 41. [Google Scholar] [CrossRef]
- Zhang, P.; Chen, C.; Guo, F.; Philippe, J.; Gu, Y.; Tian, Z.; Bachman, H.; Ren, L.; Yang, S.; Zhong, Z.; et al. Contactless, programmable acoustofluidic manipulation of objects on water. Lab Chip 2019, 19, 3397–3404. [Google Scholar] [CrossRef]
- Wang, Z.; Wang, H.; Becker, R.; Rufo, J.; Yang, S.; Mace, B.E.; Wu, M.; Zou, J.; Laskowitz, D.T.; Huang, T.J. Acoustofluidic separation enables early diagnosis of traumatic brain injury based on circulating exosomes. Microsyst. Nanoeng. 2021, 7, 20. [Google Scholar] [CrossRef]
- Fan, Y.; Wang, X.; Ren, J.; Lin, F.; Wu, J. Recent advances in acoustofluidic separation technology in biology. Microsyst. Nanoeng. 2022, 8, 94. [Google Scholar] [CrossRef]
- Wu, D.; Baresch, D.; Cook, C.; Ma, Z.; Duan, M.; Malounda, D.; Maresca, D.; Abundo, M.P.; Lee, J.; Shivaei, S.; et al. Biomolecular actuators for genetically selective acoustic manipulation of cells. Sci. Adv. 2023, 9, eadd9186. [Google Scholar] [CrossRef]
- Wu, Z.; Ao, Z.; Cai, H.; Li, X.; Chen, B.; Tu, H.; Wang, Y.; Lu, R.O.; Gu, M.; Cheng, L.; et al. Acoustofluidic assembly of primary tumor-derived organotypic cell clusters for rapid evaluation of cancer immunotherapy. J. Nanobiotechnol. 2023, 21, 40. [Google Scholar] [CrossRef]
- Wei, W.; Wang, Y.; Wang, Z.; Duan, X. Microscale acoustic streaming for biomedical and bioanalytical applications. TrAC Trends Anal. Chem. 2023, 160, 116958. [Google Scholar] [CrossRef]
- Wang, Z.; Rich, J.; Hao, N.; Gu, Y.; Chen, C.; Yang, S.; Zhang, P.; Huang, T.J. Acoustofluidics for simultaneous nanoparticle-based drug loading and exosome encapsulation. Microsyst. Nanoeng. 2022, 8, 45. [Google Scholar] [CrossRef] [PubMed]
- Mehta, M.; Bui, T.A.; Yang, X.; Aksoy, Y.; Goldys, E.M.; Deng, W. Lipid-Based Nanoparticles for Drug/Gene Delivery: An Overview of the Production Techniques and Difficulties Encountered in Their Industrial Development. ACS Mater. Au 2023, 3, 600–619. [Google Scholar] [CrossRef] [PubMed] [PubMed Central]
- Surappa, S.; Pavagada, S.; Soto, F.; Akin, D.; Wei, C.; Degertekin, F.L.; Demirci, U. Dynamically reconfigurable acoustofluidic metasurface for subwavelength particle manipulation and assembly. Nat. Commun. 2025, 16, 494. [Google Scholar] [CrossRef] [PubMed]
- Ferreira, M.; Carvalho, V.; Ribeiro, J.; Lima, R.A.; Teixeira, S.; Pinho, D. Advances in Microfluidic Systems and Numerical Modeling in Biomedical Applications: A Review. Micromachines 2024, 15, 873. [Google Scholar] [CrossRef]
- Carvalho, V.; Rodrigues, R.O.; Lima, R.A.; Teixeira, S. Computational Simulations in Advanced Microfluidic Devices: A Review. Micromachines 2021, 12, 1149. [Google Scholar] [CrossRef]
- Chen, C.; Gu, Y.; Philippe, J.; Zhang, P.; Bachman, H.; Zhang, J.; Mai, J.; Rufo, J.; Rawls, J.F.; Davis, E.E.; et al. Acoustofluidic Rotational Tweezing Enables High-Speed Contactless Morphological Phenotyping of Zebrafish Larvae. Nat. Commun. 2021, 12, 1118. [Google Scholar] [CrossRef] [PubMed]
- Shen, L.; Tian, Z.; Yang, K.; Rich, J.; Xia, J.; Upreti, N.; Zhang, J.; Chen, C.; Hao, N.; Pei, Z.; et al. Joint Subarray Acoustic Tweezers Enable Controllable Cell Translation, Rotation, and Deformation. Nat. Commun. 2024, 15, 9059. [Google Scholar] [CrossRef] [PubMed]
- Rezaei, N.T.; Kumar, H.; Liu, H.; Lee, S.S.; Park, S.S.; Kim, K. Recent Advances in Organ-on-Chips Integrated with Bioprinting Technologies for Drug Screening. Adv. Healthc. Mater. 2023, 12, e2203172. [Google Scholar] [CrossRef]
- Wu, Q.; Liu, J.; Wang, X.; Feng, L.; Wu, J.; Zhu, X.; Wen, W.; Gong, X. Organ-on-a-chip: Recent breakthroughs and future prospects. Biomed. Eng. Online 2020, 19, 9. [Google Scholar] [CrossRef]
- Damir, S.; Suyash, S.; Probst, J.; deMello, A.; Stavrakis, S. Harnessing Synergies between Combinatorial Microfluidics and Machine Learning for Chemistry, Biology, and Fluidic Design. Chem. Methods 2025, 5, 202500069. [Google Scholar] [CrossRef]
- Clement, N.D.; Simpson, A.H.R.W. Artificial intelligence in orthopaedics. Bone Jt. Res. 2023, 12, 494–496. [Google Scholar] [CrossRef]
- Mak, K.-K.; Pichika, M.R. Artificial intelligence in drug development: Present status and future prospects. Drug Discov. Today 2019, 24, 773–780. [Google Scholar] [CrossRef]
- Ramanathan, A.; Ma, H.; Parvatikar, A.; Chennubhotla, S.C. Artificial intelligence techniques for integrative structural biology of intrinsically disordered proteins. Curr. Opin. Struct. Biol. 2021, 66, 216–224. [Google Scholar] [CrossRef]
- Shah, P.; Kendall, F.; Khozin, S.; Goosen, R.; Hu, J.; Laramie, J.; Ringel, M.; Schork, N. Artificial intelligence and machine learning in clinical development: A translational perspective. NPJ Digit. Med. 2019, 2, 69. [Google Scholar] [CrossRef] [PubMed]
- Yu, Z.; Tang, D. Artificial neural network-assisted wearable flexible sweat patch for drug management in Parkinson’s patients based on vacancy-engineered processing of g-C~3~N~4~. Anal. Chem. 2022, 94, 18000–18008. [Google Scholar] [CrossRef]
- Yu, Z.; Gong, H.; Li, M.; Tang, D. Hollow prussian blue nanozyme-richened liposome for artificial neural network-assisted multimodal colorimetric-photothermal immunoassay on smartphone. Biosens. Bioelectron. 2022, 218, 114751. [Google Scholar] [CrossRef] [PubMed]
- CA23131—ISO Compatible, Efficient and Reproducible Protocols/Equipment for mICro-nanoPLASTIC Detection Through Machine-Learning (ICPLASTI). Available online: https://www.cost.eu/actions/CA23131 (accessed on 7 October 2025).
- Shahab, M.; Rengaswamy, R. Reinforcement-Learning designs droplet microfluidic networks. Comput. Chem. Eng. 2022, 161, 107787. [Google Scholar] [CrossRef]
- Dressler, O.J.; Howes, P.D.; Choo, J.; deMello, A.J. Reinforcement Learning for Dynamic Microfluidic Control. ACS Omega 2018, 3, 10084–10091. [Google Scholar] [CrossRef]
- Chen, Y.; Sun, T.; Liu, Z.; Zhang, Y.; Wang, J. Towards Design Automation of Microfluidic Mixers: Leveraging Reinforcement Learning and Artificial Neural Networks. Micromachines 2024, 15, 901. [Google Scholar] [CrossRef] [PubMed] [PubMed Central]
- Liu, M.; Hu, H.; Cui, Y.; Song, J.; Ma, L.; Yuan, Z.; Wang, K.; Luo, G. Modeling and analysis of droplet generation in microchannels using interpretable machine learning methods. Chem. Eng. J. 2025, 511, 161972. [Google Scholar] [CrossRef]
- Zhang, Y.; Wu, Y.; Shao, H.; Zhang, W.; Takayama, S.; Gu, W.; Li, Z.; Wang, X.; Zhang, X.; Wang, T.-H. Applications of machine learning in microfluidics. Lab Chip 2021, 21, 2175–2196. [Google Scholar]
- Liu, H.; Nan, L.; Chen, F.; Zhao, Y.; Zhao, Y. Functions and applications of artificial intelligence in droplet microfluidics. Lab Chip 2023, 23, 2497–2513. [Google Scholar] [CrossRef]
- Takaaki, A.; Shinsuke, O.; Yoshiaki, U. Integration of deep reinforcement learning to simple microfluidic system toward intelligent control: Demonstration of simultaneous microbeads manipulation. Sens. Actuators B Chem. 2023, 397, 134636. [Google Scholar] [CrossRef]
- Park, J.; Kim, Y.W.; Jeon, H.-J. Machine Learning-Driven Innovations in Microfluidics. Biosensors 2024, 14, 613. [Google Scholar] [CrossRef]
- Wu, L.; Wen, Y.; Leng, D.; Zhang, Q.; Dai, C.; Wang, Z.; Liu, Z.; Yan, B.; Zhang, Y.; Wang, J. Machine learning methods, databases and tools for drug combination prediction. Brief. Bioinf. 2022, 23, bbab355. [Google Scholar] [CrossRef]
- Kalasin, S.; Surareungchai, W. Challenges of emerging wearable sensors for remote monitoring toward telemedicine healthcare. Anal. Chem. 2023, 95, 1773–1784. [Google Scholar] [CrossRef]
- Bhuiyan, N.H.; Hong, J.H.; Uddin, M.J.; Shim, J.S. Artificial intelligence-controlled microfluidic device for fluid automation and bubble removal of immunoassay operated by a smartphone. Anal. Chem. 2022, 94, 3872–3880. [Google Scholar] [CrossRef] [PubMed]
- Wang, L.; Jia, P.; Huang, T.; Duan, S.; Yan, J.; Wang, L. A novel optimization technique to improve gas recognition by electronic noses based on the enhanced krill herd algorithm. Sensors 2016, 16, 1275. [Google Scholar] [CrossRef]
- Zare Harofte, S.; Soltani, M.; Siavashy, S.; Raahemifar, K. Recent advances of utilizing artificial intelligence in lab on a chip for diagnosis and treatment. Small 2022, 18, 2203169. [Google Scholar] [CrossRef]
- Liu, Z.; Zhou, Y.; Lu, J.; Gong, T.; Ibáñez, E.; Cifuentes, A.; Lu, W. Microfluidic biosensors for biomarker detection in body fluids: A key approach for early cancer diagnosis. Biomed. Eng. Online 2024, 23, 115. [Google Scholar] [CrossRef]
- Scheler, O.; Postek, W.; Garstecki, P. Recent developments of microfluidics as a tool for biotechnology and microbiology. Curr. Opin. Biotechnol. 2019, 55, 60–67. [Google Scholar] [CrossRef] [PubMed]
- Galan, E.A.; Zhao, H.; Wang, X.; Dai, Q.; Huck, W.T.S.; Ma, S. Intelligent microfluidics: The convergence of machine learning and microfluidics in materials science and biomedicine. Matter 2020, 3, 1893–1922. [Google Scholar] [CrossRef]
- Cassola, S.; Duhovic, M.; Schmidt, T.; May, D. Machine learning for polymer composites process simulation—A review. Compos. Part B Eng. 2022, 246, 110208. [Google Scholar] [CrossRef]
- Pan, S.; Zhang, H.; Liu, W.; Wang, Y.; Pang, W.; Duan, X. Biofouling Removal and Protein Detection Using a Hypersonic Resonator. ACS Sens. 2017, 2, 1175–1183. [Google Scholar] [CrossRef]
- Liu, J.; Li, S.; Bhethanabotla, V.R. Integrating Metal-Enhanced Fluorescence and Surface Acoustic Waves for Sensitive and Rapid Quantification of Cancer Biomarkers from Real Matrices. ACS Sens. 2018, 3, 222–229. [Google Scholar] [CrossRef]
- Wang, Z.; Wang, Q.; Qin, F.; Chen, J. Exosomes: A promising avenue for cancer diagnosis beyond treatment. Front. Cell Dev. Biol. 2024, 12, 1344705. [Google Scholar] [CrossRef]
- Ren, Z.; Cao, J.; Ding, L.; Liu, X.; Zhang, Y. Exosomes in esophageal cancer: A promising frontier for liquid biopsy in diagnosis and therapeutic monitoring. Front. Pharmacol. 2024, 15, 1459938. [Google Scholar] [CrossRef]
- Antfolk, M.; Antfolk, C.; Lilja, H.; Laurell, T.; Augustsson, P. A single inlet two-stage acoustophoresis chip enabling tumor cell enrichment from white blood cells. Lab Chip 2015, 15, 2102–2109. [Google Scholar] [CrossRef] [PubMed]
- Chen, Y.; Wu, M.; Ren, L.; Liu, J.; Whitley, P.H.; Wang, L.; Huang, T.J. High-throughput acoustic separation of platelets from whole blood. Lab Chip 2016, 16, 3466–3472. [Google Scholar] [CrossRef] [PubMed]
- Rasouli, R.; Villegas, K.M.; Tabrizian, M. Acoustofluidics—Changing paradigm in tissue engineering, therapeutics development, and biosensing. Lab Chip 2023, 23, 1300–1338. [Google Scholar] [CrossRef]
- Li, Z.; Tian, Z.; Belling, J.N.; Rich, J.T.; Zhu, H.; Ma, Z.; Bachman, H.; Shen, L.; Liang, Y.; Qi, X.; et al. Acoustofluidics-Based Intracellular Nanoparticle Delivery. Engineering 2025, 47, 130–138. [Google Scholar] [CrossRef] [PubMed]
- Xu, J.; Cai, H.; Wu, Z.; Li, X.; Tian, C.; Ao, Z.; Niu, V.C.; Xiao, X.; Jiang, L.; Khodoun, M.; et al. Acoustic Metamaterials-Driven Transdermal Drug Delivery for Rapid and on-Demand Management of Acute Disease. Nat. Commun. 2023, 14, 869. [Google Scholar] [CrossRef]
- Lyu, N.; Hassanzadeh-Barforoushi, A.; Gomez, L.M.R.; Zhang, W.; Wang, Y. SERS biosensors for liquid biopsy towards cancer diagnosis by detection of various circulating biomarkers: Current progress and perspectives. Nano Converg. 2024, 11, 28. [Google Scholar] [CrossRef] [PubMed]
- Li, W.; Yao, Z.; Ma, T.; Ye, Z.; He, K.; Wang, L.; Wang, H.; Fu, Y.; Xu, X. Acoustofluidic precise manipulation: Recent advances in applications for micro/nano bioparticles. Adv. Colloid. Interface Sci. 2024, 332, 103276. [Google Scholar] [CrossRef] [PubMed]
- Hossein, F.; Angeli, P. A review of acoustofluidic separation of bioparticles. Biophys. Rev. 2023, 15, 2005–2025. [Google Scholar] [CrossRef] [PubMed]
- Klymkovych, T.; Bokla, N.; Matviykiv, O.; Stakhiv, V.; Melnyk, M. Numerical simulation and analysis of the acoustic standing wave field stability in acoustofluidic microchannel. In Proceedings of the XVIII International Conference on the Perspective Technologies and Methods in MEMS Design (MEMSTECH), Polyana, Ukraine, 7–11 September 2022; pp. 57–60. [Google Scholar]
- Matviykiv, O.; Klymkovych, T.; Bokla, N.; Lobur, M.; Melnyk, M.; Timofiejczuk, A. Simulation of Acoustophoretic Separation of Microplastic Particles in mkFluidic Lab-chip. In Proceedings of the 2020 IEEE XVIth International Conference on the Perspective Technologies and Methods in MEMS Design (MEMSTECH), Lviv, Ukraine, 22–26 April 2020; pp. 123–126. [Google Scholar] [CrossRef]
- Klymkovych, T.; Bokla, N.; Matviykiv, O.; Stakhiv, V. Simulation and Analysis of Microparticles Acoustophoretic Separation in Multi-Channel Lab-Chip Device. In Proceedings of the 2021 IEEE 16th International Conference on the Experience of Designing and Application of CAD Systems (CADSM), Lviv, Ukraine, 22–26 February 2021; pp. 29–33. [Google Scholar] [CrossRef]
- Klymkovych, T.; Bokla, N.; Kubiak, A.; Ruta, L.; Stakhiv, V.; Matviykiv, O. Modeling and Prototyping of an Acoustofluidic System For Microparticle Separation. Comput. Des. Syst. Theory Pract. 2025, 7, 261–270. [Google Scholar] [CrossRef]
- Fukada, K.; Seyama, M. Microfluidic devices controlled by machine learning with failure experiments. Anal. Chem. 2022, 94, 7060–7065. [Google Scholar] [CrossRef]
- Bokla, N.; Klymkovych, T.; Kubiak, A.; Ruta, L. Prototyping an Acoustofluidic Lab-on-Chip Structure for Efficient Microparticles Separation. In Proceedings of the 14th International Conference Microtechnology and Thermal Problems in Electronics Microtherm 2025, Łódź, Poland, 23–25 June 2025; Available online: https://microtherm.dsod.pl/about-microtherm/ (accessed on 7 October 2025).












| ρ1, kg/m3 | ρ2, kg/m3 | R1, M | R2, m | V1, m/s | V2, m/s |
|---|---|---|---|---|---|
| 1050 | 10,500 | 0.5 × 10−6 | 10 × 10−6 | 0.0007 | 0.0003 |
| 1050 | 10,500 | 0.5 × 10−6 | 5 × 10−6 | 0.0020 | 0.0005 |
| 1050 | 10,500 | 0.5 × 10−6 | 5 × 10−6 | 0.0012 | 0.0004 |
| 1050 | 10,500 | 0.5 × 10−6 | 5 × 10−6 | 0.0009 | 0.0003 |
| 1050 | 5520 | 0.5 × 10−6 | 5 × 10−6 | 0.0010 | 0.0003 |
| Parameter Set | Particle Size | Target Area | ||
|---|---|---|---|---|
| Channel 1 | Channel 1 | Channel 1 | ||
| Version 1 | Large (red) | 0 | 3 | 0 |
| Small (blue) | 0 | 0 | 3 | |
| Version 2 | Large (red) | 0 | 2 | 1 |
| Small (blue) | 0 | 1 | 2 | |
| Version 3 | Large (red) | −1 | 1 | −1 |
| Small (blue) | −1 | −1 | 1 | |
Disclaimer/Publisher’s Note: The statements, opinions and data contained in all publications are solely those of the individual author(s) and contributor(s) and not of MDPI and/or the editor(s). MDPI and/or the editor(s) disclaim responsibility for any injury to people or property resulting from any ideas, methods, instructions or products referred to in the content. |
© 2025 by the authors. Licensee MDPI, Basel, Switzerland. This article is an open access article distributed under the terms and conditions of the Creative Commons Attribution (CC BY) license (https://creativecommons.org/licenses/by/4.0/).
Share and Cite
Klymkovych, T.; Bokla, N.; Zabierowski, W.; Klymkovych, D. Enhancing Microparticle Separation Efficiency in Acoustofluidic Chips via Machine Learning and Numerical Modeling. Sensors 2025, 25, 6427. https://doi.org/10.3390/s25206427
Klymkovych T, Bokla N, Zabierowski W, Klymkovych D. Enhancing Microparticle Separation Efficiency in Acoustofluidic Chips via Machine Learning and Numerical Modeling. Sensors. 2025; 25(20):6427. https://doi.org/10.3390/s25206427
Chicago/Turabian StyleKlymkovych, Tamara, Nataliia Bokla, Wojciech Zabierowski, and Dmytro Klymkovych. 2025. "Enhancing Microparticle Separation Efficiency in Acoustofluidic Chips via Machine Learning and Numerical Modeling" Sensors 25, no. 20: 6427. https://doi.org/10.3390/s25206427
APA StyleKlymkovych, T., Bokla, N., Zabierowski, W., & Klymkovych, D. (2025). Enhancing Microparticle Separation Efficiency in Acoustofluidic Chips via Machine Learning and Numerical Modeling. Sensors, 25(20), 6427. https://doi.org/10.3390/s25206427

