Clinical Trials of a Stroke Rehabilitation Trainer Employing a Speed-Adapted Treadmill
Abstract
1. Introduction
2. Materials and Methods
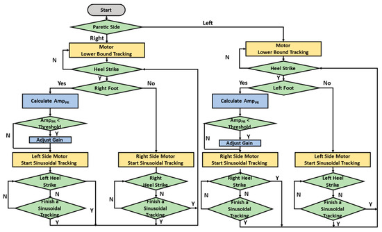
2.1. NDT Intervention
2.2. Performance Evaluation
- (1)
- Longitudinal symmetry: Longitudinal symmetry is a performance index for subjects’ forward walking. We defined the ratio of swinging time as follows:where and represent the time durations of the swinging phase (from toe-off to HS) and the gait cycle, respectively. For healthy individuals, is typically 40% of with bilateral symmetry. However, stroke patients often have weak muscle endurance on the affected side and develop asymmetric gait patterns, where the sound side usually has a shorter swing phase due to hemiparesis [30,31], as shown in Figure 4. Hence, we define:where and denote the swing phases of the paretic and non-paretic limbs, respectively.
- (2)
- Pelvic rotation: Effective pelvic rotation contributes to patients’ walking stability and reduces the risk of falls. Hence, we define the amplitude of pelvic rotation as follows:where and correspond to the maximum and minimum rotational angles between two consecutive HSs, respectively (see Figure 5a). During walking, the stroke patients’ muscle strength on the affected side is usually insufficient to provide stable support for stepping. Consequently, their pelvic rotation noticeably decreases. For example, the pelvic rotation of a patient with right hemiplegia is illustrated in Figure 5b, where at some gait cycles was less than a threshold of , resulting in increases in the cuing forces [23].
- (3)
- Walking speed: Walking speed is widely recognized as a primary measure of gait and is considered a key clinical indicator of functional ability in individuals following stroke. It reflects the integrated function of the neuromuscular, cardiovascular, and balance systems. Comfortable walking speed is highly sensitive to post-stroke deficits, and affected individuals consistently demonstrate slower speeds than healthy adults [32]. This slow gait has been linked to restrictions in community ambulation, loss of independence, a higher risk of falls, and a lower quality of life [33]. The 6-Minute and 10-Meter walk tests, as standardized measures in clinical practice, are frequently used to assess gait speed [33]. Improvements in gait speed have been associated with greater balance, less variability in gait, and better dynamic stability [32]. In rehabilitation, gait speed is an important endpoint and therapeutic goal. Strategies such as treadmill walking exercise, robot-assisted gait, and speed-related locomotor training have enhanced the gait speed and improved residual motor function [32]. Gait speed also has a predictive value concerning length of stay estimates, discharge destination, or subsequent ambulatory status [33,34]. Therefore, walking speed assessment and training should be considered central components of stroke rehabilitation.
- (3)
- Stride length: The distance between consecutive HSs of the ipsilateral limbs (see Figure 6) is a key spatiotemporal parameter in gait analysis. Gait patterns following stroke frequently demonstrate stride length asymmetry, wherein the paretic limb generated shorter strides than the non-paretic limb. This asymmetry reflects impairments in limb propulsion, swing, balance control, and coordination and is linked to increased energy expenditure, reduced gait efficiency, and a higher fall risk [35,36]. Greater asymmetry also predicts extended rehabilitation stays and delayed recovery [36]. Importantly, asymmetry may represent an adaptive strategy. For example, reduced hip flexor activity on the paretic limb may lead to overreliance on the non-paretic limb, resulting in biomechanical inefficiency and abnormal loading patterns [35]. Commonly applied rehabilitation interventions include step-length training with fast walking training [37,38], split-belt treadmill walking [39,40], and functional electrical stimulation of the plantarflexors [38]. Stride length is a key determinant of walking speed [41]. Among stroke patients, a limited capacity to increase stride length may hinder improvements in gait speed and instead result in compensatory increases in cadence [41]. This limitation affects energy efficiency and impedes progress toward a more stable and symmetrical gait [42]. Consequently, stride length should be evaluated as an isolated measure of asymmetry and as a contributor to global locomotor capacity. Integrating step-length measurements into rehabilitation protocols may enable targeted therapy for functional ambulation.
2.3. Treadmill Speed Control
- Stability margin .
- Root mean square error (RMSE) of step-responses.
- Settling time of step-responses.
- Overshoot of step responses.
- Rise time of step response.
2.4. Cable Force Control
2.5. NDT Rehabilitation Experiments
3. Results
4. Discussion
5. Conclusions
Author Contributions
Funding
Institutional Review Board Statement
Informed Consent Statement
Data Availability Statement
Acknowledgments
Conflicts of Interest
Appendix A
Appendix B
Appendix C
Appendix D
References
- World Health Organization. The Top 10 Causes of Death. Available online: https://www.who.int/news-room/fact-sheets/detail/the-top-10-causes-of-death (accessed on 31 August 2025).
- Go, A.S.; Mozaffarian, D.; Roger, V.L.; Benjamin, E.J.; Berry, J.D.; Blaha, M.J.; Dai, S.; Ford, E.S.; Fox, C.S.; Franco, S.; et al. Executive summary: Heart disease and stroke statistics--2014 update: A report from the American Heart Association. Circulation 2014, 129, 399–410. [Google Scholar] [CrossRef]
- Mehrholz, J.; Kugler, J.; Pohl, M.; Elsner, B. Electromechanical-assisted training for walking after stroke. Cochrane Database Syst. Rev. 2025, 5, CD006185. [Google Scholar] [CrossRef]
- Colombo, G.; Joerg, M.; Schreier, R.; Dietz, V. Treadmill training of paraplegic patients using a robotic orthosis. J. Rehabil. Res. Dev. 2000, 37, 693–700. [Google Scholar]
- Yano, H.; Tamefusa, S.; Tanaka, N.; Saitou, H.; Iwata, H. Gait rehabilitation system for stair climbing and descending. In Proceedings of the 2010 IEEE Haptics Symposium, Waltham, MA, USA, 25–26 March 2010; pp. 393–400. [Google Scholar]
- Roy, A.; Krebs, H.I.; Patterson, S.L.; Judkins, T.N.; Khanna, I.; Forrester, L.W.; Macko, R.M.; Hogan, N. Measurement of human ankle stiffness using the anklebot. In Proceedings of the 2007 IEEE 10th International Conference on Rehabilitation Robotics, Noordwijk, The Netherlands, 13–15 June 2007; pp. 356–363. [Google Scholar]
- Vij, J.; Multani, N. Efficacy of neuro-developmental therapy based gait training in correction of gait pattern of post stroke hemiparetic patients. J. Exerc. Sci. Physiother. 2012, 8, 30–38. [Google Scholar]
- Mikolajewska, E. The value of the NDT-Bobath method in post-stroke gait training. Adv. Clin. Exp. Med. 2013, 22, 261–272. [Google Scholar] [PubMed]
- Kilinc, M.; Avcu, F.; Onursal, O.; Ayvat, E.; Savcun Demirci, C.; Aksu Yildirim, S. The effects of Bobath-based trunk exercises on trunk control, functional capacity, balance, and gait: A pilot randomized controlled trial. Top. Stroke Rehabil. 2016, 23, 50–58. [Google Scholar] [CrossRef]
- Kalaichandran, K.; Swarnakumari, D. Neuro developmental treatment (NDT) for cerebral palsy:-a clinical study. Int. J. Innov. Sci. Res. Technol. 2019, 4, 33–34. [Google Scholar]
- Pathak, A.; Gyanpuri, V.; Dev, P.; Dhiman, N.R. The Bobath Concept (NDT) as rehabilitation in stroke patients: A systematic review. J. Fam. Med. Prim. Care 2021, 10, 3983. [Google Scholar]
- Wang, J.; Liu, H. Bobath Concept in the Process of Gait Rehabilitation for Post-stroke Patients with Hemiplegia. Chin. J. Rehabil. Theory Pract. 2019, 683–685. [Google Scholar]
- Wang, F.-C.; Lin, Y.-Y.; Li, Y.-C.; Chen, P.-Y.; Yu, C.-H. Development of an Automated Assistive Trainer Inspired by Neuro-developmental Treatment. Sens. Mater. 2020, 32, 3019–3037. [Google Scholar]
- Wang, F.-C.; Lin, Y.-Y.; Yu, C.-H. Robust Loop-Shaping Control Design and Implementation for an Automatic Neuro-Developmental-Treatment Device. In Proceedings of the 2018 European Control Conference (ECC), Limassol, Cyprus, 12–15 June 2018; pp. 997–1002. [Google Scholar]
- Yun, X.; Calusdian, J.; Bachmann, E.R.; McGhee, R.B. Estimation of human foot motion during normal walking using inertial and magnetic sensor measurements. IEEE Trans. Instrum. Meas. 2012, 61, 2059–2072. [Google Scholar] [CrossRef]
- Rebula, J.R.; Ojeda, L.V.; Adamczyk, P.G.; Kuo, A.D. Measurement of foot placement and its variability with inertial sensors. Gait Posture 2013, 38, 974–980. [Google Scholar] [CrossRef] [PubMed]
- Aminian, K.; Najafi, B.; Büla, C.; Leyvraz, P.-F.; Robert, P. Spatio-temporal parameters of gait measured by an ambulatory system using miniature gyroscopes. J. Biomech. 2002, 35, 689–699. [Google Scholar] [CrossRef]
- Shih, C.-J.; Li, Y.-C.; Yuan, W.; Chen, S.-F.; Lin, A.-C.; Lin, T.-T.; Wang, F.-C. Performance Evaluation for Clinical Stroke Rehabilitation via an Automatic Mobile Gait Trainer. Sensors 2023, 23, 6793. [Google Scholar] [CrossRef]
- Wang, F.-C.; Li, Y.-C.; Wu, K.-L.; Chen, P.-Y.; Fu, L.-C. Online Gait Detection with an Automatic Mobile Trainer Inspired by Neuro-Developmental Treatment. Sensors 2020, 20, 3389. [Google Scholar] [CrossRef]
- Wang, F.-C.; Li, Y.-C.; Kuo, T.-Y.; Chen, S.-F.; Lin, C.-H. Real-Time Detection of Gait Events by Recurrent Neural Networks. IEEE Access 2021, 9, 134849–134857. [Google Scholar] [CrossRef]
- McGibbon, C.A.; Krebs, D.E. Age-related changes in lower trunk coordination and energy transfer during gait. J. Neurophysiol. 2001, 85, 1923–1931. [Google Scholar] [CrossRef] [PubMed]
- Mizuta, N.; Hasui, N.; Nakatani, T.; Takamura, Y.; Fujii, S.; Tsutsumi, M.; Taguchi, J.; Morioka, S. Walking characteristics including mild motor paralysis and slow walking speed in post-stroke patients. Sci. Rep. 2020, 10, 11819. [Google Scholar] [CrossRef] [PubMed]
- Wang, F.-C.; Chen, S.-F.; Li, Y.-C.; Shih, C.-J.; Lin, A.-C.; Lin, T.-T. Gait Training for Hemiplegic Stroke Patients: Employing an Automatic Neural Development Treatment Trainer with Real Time Detection. Appl. Sci. 2022, 12, 2719. [Google Scholar] [CrossRef]
- Wagenaar, R.C.; Beek, W. Hemiplegic gait: A kinematic analysis using walking speed as a basis. J. Biomech. 1992, 25, 1007–1015. [Google Scholar] [CrossRef]
- Gembalczyk, G.; Duda, S.; Kciuk, S.; Gąsiorek, D.; Mężyk, A. Mechatronic treadmill for gait reeducation with control algorithm of treadmill speed adaptation. Proc. Inst. Mech. Eng. Part C J. Mech. Eng. Sci. 2019, 233, 2239–2247. [Google Scholar] [CrossRef]
- Von Zitzewitz, J.; Bernhardt, M.; Riener, R. A novel method for automatic treadmill speed adaptation. IEEE Trans. Neural Syst. Rehabil. Eng. 2007, 15, 401–409. [Google Scholar] [CrossRef] [PubMed]
- Auralius, M.; Yoon, J.-W. An automatic speed control system of a treadmill with ultrasonic sensors. J. Inst. Control Robot. Syst. 2011, 17, 505–511. [Google Scholar] [CrossRef]
- Apdm, I. Apdm, Inc.Opal User Guide. Available online: https://www.apdm.com (accessed on 31 August 2025).
- Pirker, W.; Katzenschlager, R. Gait disorders in adults and the elderly. Wien. Klin. Wochenschr. 2017, 129, 81–95. [Google Scholar] [CrossRef]
- Wall, J.C.; Turnbull, G.I. Gait asymmetries in residual hemiplegia. Arch. Phys. Med. Rehabil. 1986, 67, 550–553, 1. [Google Scholar]
- Brandstater, M.E.; de Bruin, H.; Gowland, C.; Clark, B.M. Hemiplegic gait: Analysis of temporal variables. Arch. Phys. Med. Rehabil. 1983, 64, 583–587. [Google Scholar]
- Capo-Lugo, C.E.; Mullens, C.H.; Brown, D.A. Maximum walking speeds obtained using treadmill and overground robot system in persons with post-stroke hemiplegia. J. Neuroeng. Rehabil. 2012, 9, 80. [Google Scholar] [CrossRef] [PubMed]
- Tasseel-Ponche, S.; Delafontaine, A.; Godefroy, O.; Yelnik, A.P.; Doutrellot, P.L.; Duchossoy, C.; Hyra, M.; Sader, T.; Diouf, M. Walking speed at the acute and subacute stroke stage: A descriptive meta-analysis. Front. Neurol. 2022, 13, 989622. [Google Scholar] [CrossRef] [PubMed]
- Jasper, A.M.; Lazaro, R.T.; Mehta, S.P.; Perry, L.A.; Swanson, K.; Reedy, K.; Schmidt, J. Predictors of gait speed post-stroke: A systematic review and meta-analysis. Gait Posture 2025, 121, 70–77. [Google Scholar] [CrossRef]
- Allen, J.L.; Kautz, S.A.; Neptune, R.R. Step length asymmetry is representative of compensatory mechanisms used in post-stroke hemiparetic walking. Gait Posture 2011, 33, 538–543. [Google Scholar] [CrossRef]
- Schwartz, I.; Ofran, Y.; Karniel, N.; Seyres, M.; Portnoy, S. Step Length Asymmetry Predicts Rehabilitation Length in Subacute Post Stroke Patients. Symmetry 2022, 14, 1995. [Google Scholar] [CrossRef]
- Lamontagne, A.; Fung, J. Faster is better: Implications for speed-intensive gait training after stroke. Stroke 2004, 35, 2543–2548. [Google Scholar] [CrossRef] [PubMed]
- Hsiao, H.; Knarr, B.A.; Pohlig, R.T.; Higginson, J.S.; Binder-Macleod, S.A. Mechanisms used to increase peak propulsive force following 12-weeks of gait training in individuals poststroke. J. Biomech. 2016, 49, 388–395. [Google Scholar] [CrossRef]
- Lauziere, S.; Mieville, C.; Betschart, M.; Duclos, C.; Aissaoui, R.; Nadeau, S. A more symmetrical gait after split-belt treadmill walking increases the effort in paretic plantar flexors in people post-stroke. J. Rehabil. Med. 2016, 48, 576–582. [Google Scholar] [CrossRef]
- Reisman, D.S.; Wityk, R.; Silver, K.; Bastian, A.J. Locomotor adaptation on a split-belt treadmill can improve walking symmetry post-stroke. Brain 2007, 130, 1861–1872. [Google Scholar] [CrossRef]
- Ettema, S.; Blokland, I.J.; Buurke, T.J.W.; Houdijk, H. The relationship between walking speed, step parameters, and margins of stability in individuals after stroke. Clin. Biomech. 2025, 121, 106377. [Google Scholar] [CrossRef]
- Padmanabhan, P.; Rao, K.S.; Gulhar, S.; Cherry-Allen, K.M.; Leech, K.A.; Roemmich, R.T. Persons post-stroke improve step length symmetry by walking asymmetrically. J. Neuroeng. Rehabil. 2020, 17, 105. [Google Scholar] [CrossRef]
- Georgiou, T.T.; Smith, M.C. Optimal robustness in the gap metric. In Proceedings of the 28th IEEE Conference on Decision and Control, Tampa, FL, USA, 13–15 December 1989; pp. 2331–2336. [Google Scholar]
- McFarland, D.; Glover, K. A loop shaping design procedure using H-inf synthesis. IEEE Trans. Autom. Control 1992, 37. [Google Scholar]
- McFarlane, D.C.; Glover, K. Robust Controller Design Using Normalized Coprime Factor Plant Descriptions; Springer: Berlin/Heidelberg, Germany, 1990. [Google Scholar]
- Kennedy, J.; Eberhart, R. Particle swarm optimization. In Proceedings of the ICNN’95-International Conference on Neural Networks, Perth, WA, Australia, 27 November–1 December 1995; pp. 1942–1948. [Google Scholar]
- Vostrý, M.; Lanková, B.; Pešatová, I.; Fleischmann, O.; Jelínková, J. Nonpharmacological Compensation of Aggressive Behavior of Individuals with Moderate Intellectual Disability and Behavioral Disorders—A Case Study. Int. J. Environ. Res. Public Health 2022, 19, 9116. [Google Scholar] [CrossRef]
- Vostrý, M.; Fischer, S.; Cmorej, P.C.; Nesvadba, M.; Peřan, D.; Šín, R. Combined therapy for patients after ischemic stroke as a support of social adaptability. Neuroendocr. Lett. 2019, 40, 32304370–32407819. [Google Scholar]











| Performance Index | B Stage | Stage |
|---|---|---|
| 10/10 | 9/10 | |
| 8/10 | 9/10 | |
| 10/10 | 10/10 | |
| 10/10, 10/10 | 10/10, 10/10 |
| Performance Index | B Stage | Stage |
|---|---|---|
| 9/10 | 8/10 | |
| 8/10 | 8/10 | |
| 9/10 | 10/10 | |
| 8/10, 8/10 | 9/10, 9/10 |
Disclaimer/Publisher’s Note: The statements, opinions and data contained in all publications are solely those of the individual author(s) and contributor(s) and not of MDPI and/or the editor(s). MDPI and/or the editor(s) disclaim responsibility for any injury to people or property resulting from any ideas, methods, instructions or products referred to in the content. |
© 2025 by the authors. Licensee MDPI, Basel, Switzerland. This article is an open access article distributed under the terms and conditions of the Creative Commons Attribution (CC BY) license (https://creativecommons.org/licenses/by/4.0/).
Share and Cite
Wang, F.-C.; Chen, S.-F.; Yu, P.-N.; Tan, Y.K.; Cheng, H.T.; Chang, C.-W.; Cheng, L.-Y.; Chien, Y.-C.; Koo, L.-K. Clinical Trials of a Stroke Rehabilitation Trainer Employing a Speed-Adapted Treadmill. Sensors 2025, 25, 5834. https://doi.org/10.3390/s25185834
Wang F-C, Chen S-F, Yu P-N, Tan YK, Cheng HT, Chang C-W, Cheng L-Y, Chien Y-C, Koo L-K. Clinical Trials of a Stroke Rehabilitation Trainer Employing a Speed-Adapted Treadmill. Sensors. 2025; 25(18):5834. https://doi.org/10.3390/s25185834
Chicago/Turabian StyleWang, Fu-Cheng, Szu-Fu Chen, Pen-Ning Yu, Yin Keat Tan, Hsin Ti Cheng, Chia-Wei Chang, Lin-Yen Cheng, Yen-Chang Chien, and Lik-Kang Koo. 2025. "Clinical Trials of a Stroke Rehabilitation Trainer Employing a Speed-Adapted Treadmill" Sensors 25, no. 18: 5834. https://doi.org/10.3390/s25185834
APA StyleWang, F.-C., Chen, S.-F., Yu, P.-N., Tan, Y. K., Cheng, H. T., Chang, C.-W., Cheng, L.-Y., Chien, Y.-C., & Koo, L.-K. (2025). Clinical Trials of a Stroke Rehabilitation Trainer Employing a Speed-Adapted Treadmill. Sensors, 25(18), 5834. https://doi.org/10.3390/s25185834

