Research on a Sound Source Localization Method for UAV Detection Based on Improved Empirical Mode Decomposition
Abstract
1. Introduction
2. Sound Source Localization Model
2.1. Delineation of Near-Field and Far-Field Models
2.2. Discrete Distributed Microphone Arrays
3. Time Delay Analysis of Sound Source Signals
3.1. Frequency Window Robust Empirical Mode Decomposition Method
3.1.1. Empirical Mode Decomposition (EMD)
- (1)
- Find all extreme points of the original signal.
- (2)
- Fit the upper and lower envelopes and by using cubic spline curves.
- (3)
- Find the mean of the upper and lower envelopes and draw the mean envelope .
- (4)
- Obtain the middle signal as the original signal minus the mean envelope.
- In the interval, the number of extreme points and the number of points past zero must be equal or differ by at most one.
- At any time, the average value of the upper envelope formed by the local maxima and the lower envelope formed by the local minima is zero.
3.1.2. Robust Empirical Mode Decomposition with Adaptive Frequency Windows
- 1.
- Filter the components with higher signal-to-noise ratio according to the following reconstruction criterion:
- (1)
- Correlation coefficientThe correlation coefficient is a statistical indicator of the close connection among response variables. In this paper, Pearson’s correlation coefficient, which is commonly used in statistics, is used [12]. The degree of correlation between and is described by a value in the interval [−1, 1]; the larger the value of the coefficient, the higher the correlation, and vice versa. After performing REMD decomposition, the algorithm automatically calculates the correlation coefficients between the IMF components and the segmented signals as a way to differentiate the useful components and retain them. Let two samples be and . The following equation represents the Pearson correlation coefficient of two continuous variables , which is equal to the product of the covariance between them divided by their respective standard deviations . Variables close to 0 are considered uncorrelated and those close to 1 or −1 are said to be strongly correlated.
- (2)
- Amplitude ratioThe mathematical expression for the energy ratio coefficient iswhere is the total energy of the IMF component; is the energy of different IMFs; and is the energy ratio coefficient.
- 2.
- According to the proportional weighting method, take the maximum correlation coefficient as and the minimum correlation coefficient as , subtract the two components and compute the average value, add the value to the segmented signal , and reconstruct it to obtain a signal with high signal-to-noise ratio.
- 3.
- Analyze the trigger time values in the reconstructed signal.
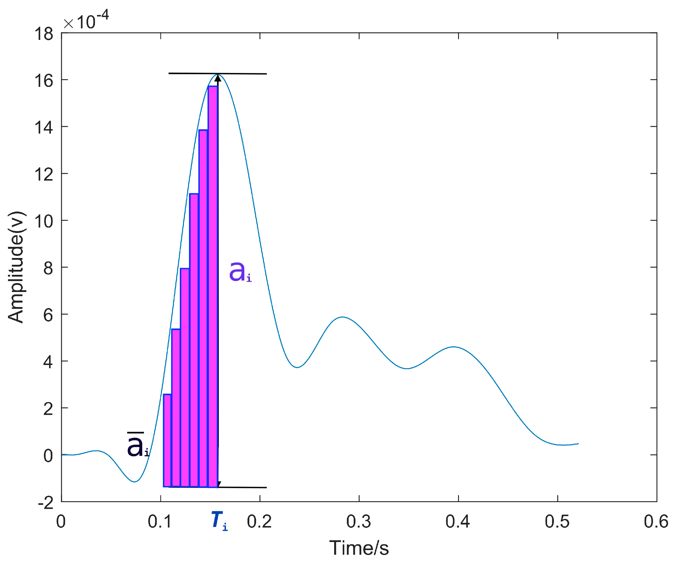
3.1.3. Time Delay Estimation Method Based on the Comparison of Amplitude Mean Values of Reconstructed Signals
3.2. GWO-Based Adaptive Optimization
- (1)
- Calculate the distance between an individual grey wolf and its prey and update the grey wolf’s position at all times:
4. Improved Sound Source Localization Algorithms
4.1. TDOA Algorithm
4.2. Improving the Chan–Taylor Localization Algorithm
- (1)
- In the first step, apply WLS estimation to the nonlinear equations, to obtain a quadratic equation in terms of
- (2)
- Use the estimated coordinates obtained by the Chan algorithm as the initial values of Taylor’s series expansion method. Performing a Taylor expansion of at and translate into matrix form:
5. Verification and Analysis
5.1. Algorithm Stability Validation
5.2. Real Signal Simulation Experiment
6. Conclusions
Author Contributions
Funding
Data Availability Statement
Conflicts of Interest
Appendix A. Diagram Representation of the Simulated Signal Simulation
- Traditional EMD decomposition of the simulated signals.


- 2.
- A modified REMD decomposition of the simulated signals.


Appendix B. The Specific Derivation Process of the Chan–Taylor Algorithm
- (1)
- Initial estimation of the target’s true position using the Chan algorithm [16]. The position of microphone is known to be . Assuming that the true position of the target is , the following can be determined:
- (2)
- Substitute the estimated coordinates obtained by the Chan algorithm as the initial values of the Taylor series expansion method. Let the true coordinate value of the target be :
- (3)
- Solve the weighted least squares solution of the above equation:
References
- Chen, P.; Chen, Y.; Wang, W. A review of acoustic localization techniques for unmanned aircraft. J. South China Univ. Technol. (Nat. Sci. Ed.) 2022, 50, 109–123. [Google Scholar]
- Zou, Y.; Jia, Y.; Liu, S. An algorithm for human-vehicle ground vibration signal recognition based on improved EMD decomposition. China Test. 2022, 48, 85–94. [Google Scholar]
- Li, S.C.; Wu, J.-F. 5G indoor positioning algorithm based on Chan-Taylor and optimized BP neural network. Chin. J. Inert. Technol. 2023, 31, 806–813, 822. [Google Scholar] [CrossRef]
- Wang, F. Research on Three-Dimensional Spatial Sound Source Localization System Based on Microphone Array. Master’s Thesis, Hebei University of Engineering, Handan, China, 2010. [Google Scholar] [CrossRef]
- Lu, G.Q. Research on Sound Source Target Search Based on Swarm Robot Collaboration. Master’s Thesis, Hebei University of Technology, Handan, China, 2021. [Google Scholar]
- Cho, K.; Nishiura, T.; Yamashita, Y. A Study on Multiple Sound Source Localization with a Distributed Microphone System. In Proceedings of the 10th INTERSPEECH 2009 Conference, Brighton, UK, 6–10 September 2009. [Google Scholar]
- Zheng, J.; Zhang, B.; Xiong, C. Acoustic localization method for projectile drop observation based on composite dual-base array. J. Ballist. 2016, 28, 68–74. [Google Scholar] [CrossRef]
- Chen, Z.; Luo, W.; Chang, J.; Zhong, H.; Wu, Z.; Zheng, Y. EMD-based neural network air-coupled ultrasonic oil storage tank level detection. China Test. 2021, 47, 9–14. [Google Scholar] [CrossRef]
- Langston Technology (Beijing) Co. A Transmission System Fault Diagnosis Method Based on Multi-Information Fusion. Chinese Patent CN202010199373.1, 12 November 2021. [Google Scholar]
- Deng, F.; Qiang, Y.; Yang, S.; Hao, R.; Liu, Y. An adaptive frequency window empirical wavelet transform for rolling bearing fault diagnosis. J. Xi’an Jiaotong Univ. 2018, 52, 22–29. [Google Scholar] [CrossRef]
- Zhao, Z.; Liu, H.; Zhang, H. Adaptive regularization term to remove multiplicative noise. Electron. Sci. Technol. 2011, 24, 1–3, 8. [Google Scholar] [CrossRef]
- Yang, L.; Fan, D.; Zhou, R. Gearbox fault diagnosis based on EEMD combined with quadratic wavelet packet noise reduction. J. N. Cent. Univ. (Nat. Sci. Ed.) 2016, 37, 262–267. [Google Scholar] [CrossRef]
- Xia, Y.; Wang, C.; Feng, X.; Cai, M. Prediction of lubricant friction and wear performance based on GRNN optimized by Gray Wolf algorithm. J. Tribol. 2023, 43, 947–955. [Google Scholar] [CrossRef]
- Hangzhou Xinhe Shengshi Technology Co. A BP Neural Network Optimization Method Based on Improved Gray Wolf Algorithm. Chinese Patent CN202010496667.0, 29 September 2020. [Google Scholar]
- Song, J. Research on Underdetermined Blind Source Separation Algorithm of Hydroacoustic Signal Based on Sparse Component Analysis. Master’s Thesis, Qingdao University of Science and Technology, Qingdao, China, 2023. [Google Scholar]
- Zhu, Y. Analysis and Processing of Seismic Wave Signals in Explosion Point Localization. Master’s Thesis, North Central University, Taiyuan, China, 2021. [Google Scholar]



















| Serial Number | Mic(i) Trigger Moment/s | Mic2, Mic3, and Mic1 Time Difference/s | |||
|---|---|---|---|---|---|
| 1 | 2 | 3 | α1 | α2 | |
| 1 | 1.7123 | 1.7217 | 1.7282 | 0.00941 | 0.01592 |
| 2 | 1.6272 | 1.63073 | 1.64121 | 0.00353 | 0.01401 |
| 3 | 1.7233 | 1.73083 | 1.73851 | 0.00753 | 0.01521 |
| 4 | 1.2341 | 1.24808 | 1.24808 | 0.01398 | 0.01398 |
| 5 | 1.1752 | 0.18972 | 1.181631 | 0.01452 | 0.006431 |
| 6 | 2.3812 | 2.39351 | 2.38131 | 0.01231 | 0.00011 |
| 7 | 1.4251 | 1.43207 | 1.41696 | 0.00697 | −0.00814 |
| 8 | 2.3127 | 2.3128 | 2.29879 | 0.0001 | −0.01391 |
| 9 | 1.4527 | 1.44636 | 1.33037 | −0.00634 | −0.01498 |
| 10 | 1.8162 | 1.80387 | 1.80387 | −0.01233 | −0.01233 |
| Serial Number | True Point of Impact | The Estimated Position | |||
|---|---|---|---|---|---|
| 1 | 3 | 0 | 2.9935 | 0.0098 | 4.48 |
| 2 | 2.598 | 1.5 | 2.61636 | 1.51643 | 2.41 |
| 3 | 1.5 | 2.598 | 1.49853 | 2.61034 | 1.00 |
| 4 | 0 | 3 | 0 | 3.02133 | 2.13 |
| 5 | −1.5 | 2.598 | −1.48913 | 2.62274 | 1.61 |
| 6 | −2.598 | 1.5 | −2.59035 | 1.49564 | 0.88 |
| 7 | −3 | 0 | −3.02718 | 0.00168632 | 2.72 |
| 8 | −2.598 | −1.5 | −2.59451 | −1.49775 | 0.41 |
| 9 | −1.5 | −2.598 | −1.46837 | −2.75018 | 9.77 |
| 10 | 0 | −3 | −0.0001569 | −3.06854 | 4.85 |
Disclaimer/Publisher’s Note: The statements, opinions and data contained in all publications are solely those of the individual author(s) and contributor(s) and not of MDPI and/or the editor(s). MDPI and/or the editor(s) disclaim responsibility for any injury to people or property resulting from any ideas, methods, instructions or products referred to in the content. |
© 2024 by the authors. Licensee MDPI, Basel, Switzerland. This article is an open access article distributed under the terms and conditions of the Creative Commons Attribution (CC BY) license (https://creativecommons.org/licenses/by/4.0/).
Share and Cite
Chen, T.; Yu, J.; Yang, Z. Research on a Sound Source Localization Method for UAV Detection Based on Improved Empirical Mode Decomposition. Sensors 2024, 24, 2701. https://doi.org/10.3390/s24092701
Chen T, Yu J, Yang Z. Research on a Sound Source Localization Method for UAV Detection Based on Improved Empirical Mode Decomposition. Sensors. 2024; 24(9):2701. https://doi.org/10.3390/s24092701
Chicago/Turabian StyleChen, Tao, Jiyan Yu, and Zhengpeng Yang. 2024. "Research on a Sound Source Localization Method for UAV Detection Based on Improved Empirical Mode Decomposition" Sensors 24, no. 9: 2701. https://doi.org/10.3390/s24092701
APA StyleChen, T., Yu, J., & Yang, Z. (2024). Research on a Sound Source Localization Method for UAV Detection Based on Improved Empirical Mode Decomposition. Sensors, 24(9), 2701. https://doi.org/10.3390/s24092701

