Recognition of Human Lower Limb Motion and Muscle Fatigue Status Using a Wearable FES-sEMG System
Abstract
1. Introduction
- Recognition of human lower limb motions and muscle fatigue status is achieved by analyzing the sEMG signals collected from the wearable FES device.
- An algorithm for recognizing the motion of the lower limb and the muscle fatigue status is developed based on a parallel deep neural network.
2. Related Work
2.1. FES-sEMG System
2.2. Recognition of Human Motion and Muscle Fatigue Status Recognition Based on sEMG
3. System Architecture
3.1. Lower Machine
3.2. Host Machine
4. Proposed Method
4.1. Data Preprocessing
4.1.1. Short-Time Fourier Transform
4.1.2. Continuous Wavelet Transform
4.1.3. Hilbert Huang Transform
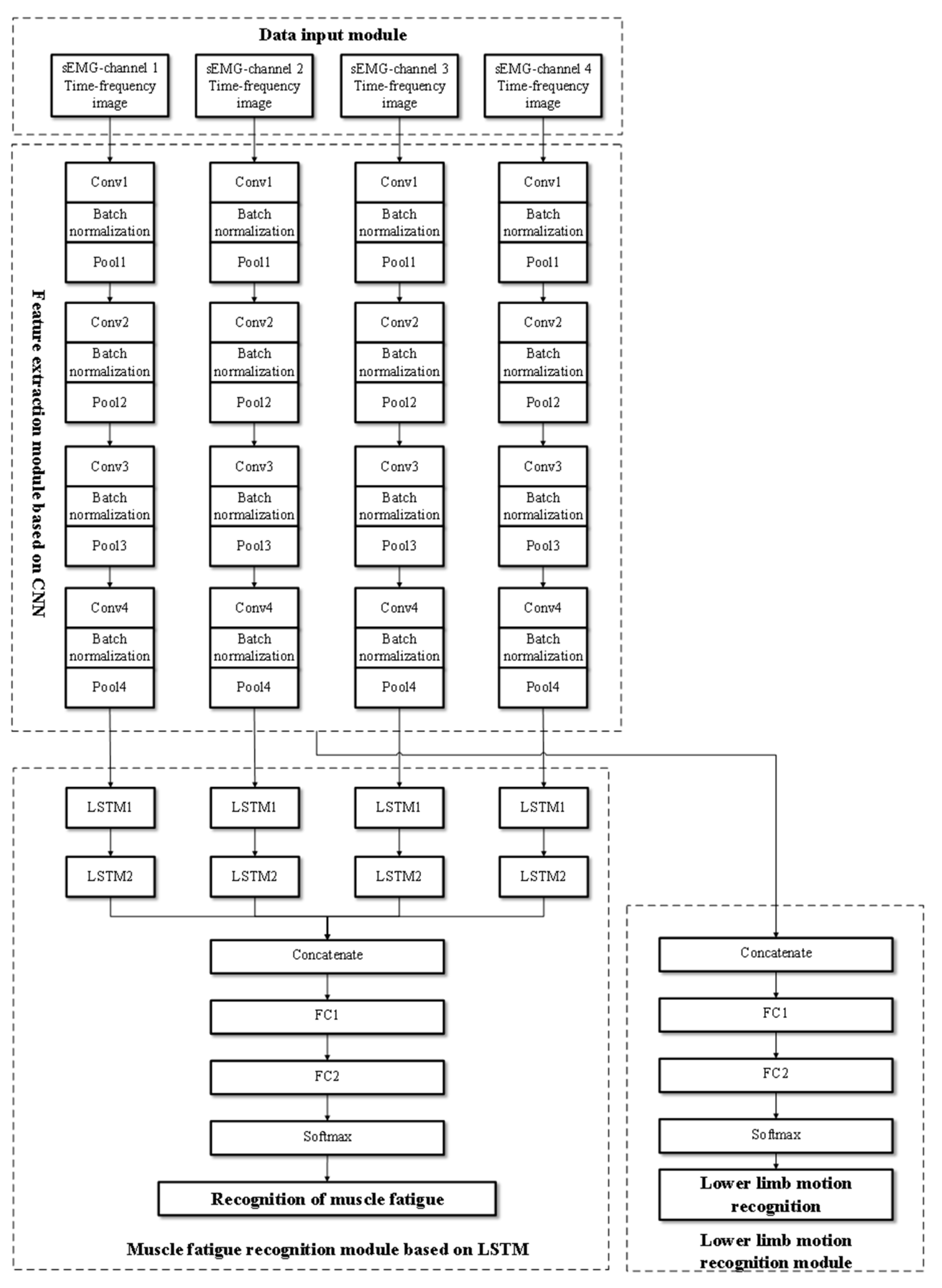
4.2. Recognition of Human Lower Limb Motion and Muscle Fatigue Status Using an FES-sEMGNet Model
4.2.1. Convolutional Neural Networks
4.2.2. Long Short-Term Memory Networks
5. Experiment and Data
5.1. FES-sEMG Data Acquisition Experiments
5.1.1. Subjects
5.1.2. Experimental Process and Data Acquisition
5.2. sEMG Time–Frequency Image Data
5.3. Training
5.4. Performance Evaluation
6. Results and Discussion
6.1. Discussion of User Comfort and Acceptance of the Implementation of Wearable FES Systems
6.2. Lower Limb Motion and Muscle Fatigue Status Recognition Performance Based on Different sEMG Time–Frequency Image Inputs
6.3. Comparison with Machine Learning Methods: Lower Limb Motion Recognition
6.4. Comparison with Machine Learning Methods: Recognition of Muscle Fatigue Status
7. Conclusions and Future Work
Author Contributions
Funding
Institutional Review Board Statement
Informed Consent Statement
Data Availability Statement
Conflicts of Interest
References
- Rushton, D. Functional electrical stimulation. Physiol. Meas. 1997, 18, 241. [Google Scholar] [CrossRef] [PubMed]
- Bae, S.; Lee, J.; Lee, B.-H. Effect of an EMG–FES interface on ankle joint training combined with real-time feedback on balance and gait in patients with stroke hemiparesis. Healthcare 2020, 8, 292. [Google Scholar] [CrossRef] [PubMed]
- Hodkin, E.F.; Lei, Y.; Humby, J.; Glover, I.S.; Choudhury, S.; Kumar, H.; Perez, M.A.; Rodgers, H.; Jackson, A. Automated FES for upper limb rehabilitation following stroke and spinal cord injury. IEEE Trans. Neural Syst. Rehabil. Eng. 2018, 26, 1067–1074. [Google Scholar] [CrossRef]
- Marquez-Chin, C.; Popovic, M.R. Functional electrical stimulation therapy for restoration of motor function after spinal cord injury and stroke: A review. Biomed. Eng. Online 2020, 19, 34. [Google Scholar] [CrossRef] [PubMed]
- Sijobert, B.; Le Guillou, R.; Fattal, C.; Azevedo Coste, C. FES-induced cycling in complete SCI: A simpler control method based on inertial sensors. Sensors 2019, 19, 4268. [Google Scholar] [CrossRef] [PubMed]
- Canning, A.; Grenier, S. Does neuromuscular electrical stimulation improve muscular strength gains of the vastus medialis muscle. Int. J. Phys. Med. Rehabil. 2014, 2, 2. [Google Scholar]
- Silber, M.H. Clinical utility of surface EMG: Report of the Therapeutics and Technology Assessment Subcommittee of the American Academy of Neurology. Neurology 2001, 56, 1421–1422. [Google Scholar] [CrossRef] [PubMed]
- Jung, J.; Lee, D.-W.; Son, Y.; Kim, B.; Gu, J.; Shin, H.C. Volitional EMG Controlled Wearable FES System for Lower Limb Rehabilitation. In Proceedings of the 2021 43rd Annual International Conference of the IEEE Engineering in Medicine & Biology Society (EMBC), Mexico City, Mexico, 1–5 November 2021; pp. 7099–7102. [Google Scholar]
- Andrew, I.; Batavia, J.; Guy, S.H. Toward the development of consumer-based criteria for the evaluation of assistive devices. J. Rehabil. Res. Dev. 1990, 27, 425. [Google Scholar]
- Fu, W.-J.; Jin, B.-X.; Zhao, Y.; Liu, Z.-H. Clinical study on acupuncture combined with low-frequency electric stimulation for scissor gait in children with spastic cerebral palsy. J. Acupunct. Tuina Sci. 2015, 3, 150–155. [Google Scholar] [CrossRef]
- Keller, T.; Popovic, M.R.; Pappas, I.P.; Müller, P.Y. Transcutaneous functional electrical stimulator “Compex Motion”. Artif. Organs 2002, 26, 219–223. [Google Scholar] [CrossRef]
- Li, Z.; Guiraud, D.; Andreu, D.; Gelis, A.; Fattal, C.; Hayashibe, M. Real-time closed-loop functional electrical stimulation control of muscle activation with evoked electromyography feedback for spinal cord injured patients. Int. J. Neural Syst. 2018, 28, 1750063. [Google Scholar] [CrossRef]
- Watanabe, T.; Murakami, T.; Handa, Y. Preliminary tests of a prototype FES control system for cycling wheelchair rehabilitation. In Proceedings of the 2013 IEEE 13th International Conference on Rehabilitation Robotics (ICORR), Seattle, WA, USA, 24–26 June 2013; pp. 1–6. [Google Scholar]
- Freeman, C.; Schauer, T. Advances in functional electrical stimulation modelling and control. Med. Eng. Phys. 2016, 38, 1157–1158. [Google Scholar]
- Popović, D.B. Advances in functional electrical stimulation (FES). J. Electromyogr. Kinesiol. 2014, 24, 795–802. [Google Scholar] [CrossRef]
- Zhou, Y.; Fang, Y.; Gui, K.; Li, K.; Zhang, D.; Liu, H. sEMG bias-driven functional electrical stimulation system for upper-limb stroke rehabilitation. IEEE Sens. J. 2018, 18, 6812–6821. [Google Scholar] [CrossRef]
- Mobarak, R.; Tigrini, A.; Verdini, F.; Al-Timemy, A.H.; Fioretti, S.; Burattini, L.; Mengarelli, A. A Minimal and Multi-Source Recording Setup for Ankle Joint Kinematics Estimation During Walking using only Proximal Information from Lower Limb. IEEE Trans. Neural Syst. Rehabil. Eng. 2024, 32, 812–821. [Google Scholar] [CrossRef]
- Zhou, Y.; Fang, Y.; Zeng, J.; Li, K.; Liu, H. A multi-channel EMG-driven FES solution for stroke rehabilitation. In Intelligent Robotics and Applications: 11th International Conference, ICIRA 2018, Newcastle, NSW, Australia, 9–11 August 2018; Proceedings, Part I 11; Springer: Cham, Switzerland, 2018; pp. 235–243. [Google Scholar]
- Park, H.-K.; Jung, J.; Lee, D.-W.; Shin, H.C.; Lee, H.-J.; Lee, W.-H. A wearable electromyography-controlled functional electrical stimulation system improves balance, gait function, and symmetry in older adults. Technol. Health Care 2022, 30, 423–435. [Google Scholar] [CrossRef] [PubMed]
- Shendkar, C.; Lenka, P.; Biswas, A.; Kumar, R.; Mahadevappa, M. Therapeutic effects of functional electrical stimulation on gait, motor recovery, and motor cortex in stroke survivors. Hong Kong Physiother. J. 2015, 33, 10–20. [Google Scholar] [CrossRef]
- Amin, F.; Waris, A.; Iqbal, J.; Gilani, S.O.; Rehman, M.Z.U.; Mushtaq, S.; Khan, N.B.; Khan, M.I.; Jameel, M.; Tamam, N. Maximizing stroke recovery with advanced technologies: A comprehensive review of robot-assisted, EMG-Controlled robotics, virtual reality, and mirror therapy interventions. Results Eng. 2023, 21, 101725. [Google Scholar] [CrossRef]
- Cecchini, S. Average Threshold Crossing Validation for Functional Electrical Stimulation Applied to Surface Electromyographic Signals. Master’s Thesis, Politecnico di Torino, Torino, Italy, 2018. [Google Scholar]
- Acar, G.; Ozturk, O.; Golparvar, A.J.; Elboshra, T.A.; Böhringer, K.; Yapici, M.K. Wearable and flexible textile electrodes for biopotential signal monitoring: A review. Electronics 2019, 8, 479. [Google Scholar] [CrossRef]
- Saeed, B.; Zia-ur-Rehman, M.; Gilani, S.O.; Amin, F.; Waris, A.; Jamil, M.; Shafique, M. Leveraging ANN and LDA classifiers for characterizing different hand movements using emg signals. Arab. J. Sci. Eng. 2021, 46, 1761–1769. [Google Scholar] [CrossRef]
- Torres, G.A.; Benitez, V.H. Finger position classification from myoelectric signal using time domain based features. In Proceedings of the 4th International Conference on Control, Mechatronics and Automation, Barcelona, Spain, 7–11 December 2016; pp. 173–177. [Google Scholar]
- Subasi, A.; Alharbi, L.; Madani, R.; Qaisar, S.M. Surface EMG based classification of basic hand movements using rotation forest. In Proceedings of the 2018 Advances in Science and Engineering Technology International Conferences (ASET), Dubai, United Arab Emirates, 6 February–5 April 2018; pp. 1–5. [Google Scholar]
- Wang, J.; Dai, Y.; Si, X. Analysis and recognition of human lower limb motions based on electromyography (EMG) signals. Electronics 2021, 10, 2473. [Google Scholar] [CrossRef]
- Zhang, X.; Wu, L.; Yu, B.; Chen, X.; Chen, X. Adaptive calibration of electrode array shifts enables robust myoelectric control. IEEE Trans. Biomed. Eng. 2019, 67, 1947–1957. [Google Scholar] [CrossRef]
- Ameri, A.; Akhaee, M.A.; Scheme, E.; Englehart, K. A deep transfer learning approach to reducing the effect of electrode shift in EMG pattern recognition-based control. IEEE Trans. Neural Syst. Rehabil. Eng. 2019, 28, 370–379. [Google Scholar] [CrossRef] [PubMed]
- Yamanoi, Y.; Ogiri, Y.; Kato, R. EMG-based posture classification using a convolutional neural network for a myoelectric hand. Biomed. Signal Process. Control. 2020, 55, 101574. [Google Scholar] [CrossRef]
- Gautam, A.; Panwar, M.; Biswas, D.; Acharyya, A. MyoNet: A transfer-learning-based LRCN for lower limb movement recognition and knee joint angle prediction for remote monitoring of rehabilitation progress from sEMG. IEEE J. Transl. Eng. Health Med. 2020, 8, 1–10. [Google Scholar] [CrossRef]
- Lee, S.; Sung, M.; Choi, Y. Wearable fabric sensor for controlling myoelectric hand prosthesis via classification of foot postures. Smart Mater. Struct. 2020, 29, 035004. [Google Scholar] [CrossRef]
- Li, D.; Chen, C. Research on exercise fatigue estimation method of Pilates rehabilitation based on ECG and sEMG feature fusion. BMC Med. Inform. Decis. Mak. 2022, 22, 67. [Google Scholar] [CrossRef]
- Karthick, P.; Ghosh, D.M.; Ramakrishnan, S. Surface electromyography based muscle fatigue detection using high-resolution time-frequency methods and machine learning algorithms. Comput. Methods Programs Biomed. 2018, 154, 45–56. [Google Scholar] [CrossRef]
- Wang, J.; Sun, Y.; Sun, S. Recognition of muscle fatigue status based on improved wavelet threshold and CNN-SVM. IEEE Access 2020, 8, 207914–207922. [Google Scholar] [CrossRef]
- Feng, Z.; Wang, Y.; Liu, L. Muscle fatigue detection method based on feature extraction and deep learning. In Proceedings of the 2022 7th International Conference on Intelligent Computing and Signal Processing (ICSP), Xi’an, China, 15–17 April 2022; pp. 97–100. [Google Scholar]
- Wang, J.; Sun, S.; Sun, Y. A muscle fatigue classification model based on LSTM and improved wavelet packet threshold. Sensors 2021, 21, 6369. [Google Scholar] [CrossRef]
- Stegeman, D.; Hermens, H. Standards for surface electromyography: The European project Surface EMG for non-invasive assessment of muscles (SENIAM). Enschede Roessingh Res. Dev. 2007, 10, 8–12. [Google Scholar]
- Hermens, H.J.; Freriks, B.; Disselhorst-Klug, C.; Rau, G. Development of recommendations for SEMG sensors and sensor placement procedures. J. Electromyogr. Kinesiol. 2000, 10, 361–374. [Google Scholar] [CrossRef] [PubMed]
- Lametti, D.R.; Houle, G.; Ostry, D.J. Control of movement variability and the regulation of limb impedance. J. Neurophysiol. 2007, 98, 3516–3524. [Google Scholar] [CrossRef] [PubMed]
- Pilkar, R.; Ramanujam, A.; Garbarini, E.; Forrest, G. Validation of empirical mode decomposition combined with notch filtering to extract electrical stimulation artifact from surface electromyograms during functional electrical stimulation. In Proceedings of the 2016 38th Annual International Conference of the IEEE Engineering in Medicine and Biology Society (EMBC), Orlando, FL, USA, 16–20 August 2016; pp. 1733–1736. [Google Scholar]
- Shen, S.; Gu, K.; Chen, X.-R.; Yang, M.; Wang, R.-C. Movements classification of multi-channel sEMG based on CNN and stacking ensemble learning. IEEE Access 2019, 7, 137489–137500. [Google Scholar] [CrossRef]
- Hu, Y.; Wong, Y.; Wei, W.; Du, Y.; Kankanhalli, M.; Geng, W. A novel attention-based hybrid CNN-RNN architecture for sEMG-based gesture recognition. PLoS ONE 2018, 13, e0206049. [Google Scholar] [CrossRef] [PubMed]
- Kukker, A.; Sharma, R.; Malik, H. Forearm movements classification of EMG signals using Hilbert Huang transform and artificial neural networks. In Proceedings of the 2016 IEEE 7th Power India International Conference (PIICON), Bikaner, India, 25–27 November 2016; pp. 1–6. [Google Scholar]
- Torres-Castillo, J.R.; Lopez-Lopez, C.O.; Padilla-Castaneda, M.A. Neuromuscular disorders detection through time-frequency analysis and classification of multi-muscular EMG signals using Hilbert-Huang transform. Biomed. Signal Process. Control 2022, 71, 103037. [Google Scholar] [CrossRef]
- Xie, H.; Wang, Z. Mean frequency derived via Hilbert-Huang transform with application to fatigue EMG signal analysis. Comput. Methods Programs Biomed. 2006, 82, 114–120. [Google Scholar] [CrossRef] [PubMed]
- Peng, B.; Jin, X.; Min, Y.; Su, X. The study on the sEMG signal characteristics of muscular fatigue based on the Hilbert-Huang transform. In Proceedings of the International Conference on Computational Science, Reading, UK, 28–31 May 2006; Springer: Berlin/Heidelberg, Germany, 2006; pp. 140–147. [Google Scholar]
- Srhoj-Egekher, V.; Cifrek, M.; Medved, V. The application of Hilbert–Huang transform in the analysis of muscle fatigue during cyclic dynamic contractions. Med. Biol. Eng. Comput. 2011, 49, 659–669. [Google Scholar] [CrossRef] [PubMed]
- Ozdemir, M.A.; Kisa, D.H.; Guren, O.; Akan, A. Hand gesture classification using time–frequency images and transfer learning based on CNN. Biomed. Signal Process. Control. 2022, 77, 103787. [Google Scholar] [CrossRef]
- Jadhav, P.; Rajguru, G.; Datta, D.; Mukhopadhyay, S. Automatic sleep stage classification using time–frequency images of CWT and transfer learning using convolution neural network. Biocybern. Biomed. Eng. 2020, 40, 494–504. [Google Scholar] [CrossRef]
- Hochreiter, S.; Schmidhuber, J. Long short-term memory. Neural Comput. 1997, 9, 1735–1780. [Google Scholar] [CrossRef] [PubMed]
- Ibitoye, M.O.; Estigoni, E.H.; Hamzaid, N.A.; Wahab, A.K.A.; Davis, G.M. The effectiveness of FES-evoked EMG potentials to assess muscle force and fatigue in individuals with spinal cord injury. Sensors 2014, 14, 12598–12622. [Google Scholar] [CrossRef] [PubMed]
- Ritchie, C. Rating of perceived exertion (RPE). J. Physiother. 2012, 58, 62. [Google Scholar] [CrossRef] [PubMed]
- Zamunér, A.R.; Moreno, M.A.; Camargo, T.M.; Graetz, J.P.; Rebelo, A.C.; Tamburús, N.Y.; da Silva, E. Assessment of subjective perceived exertion at the anaerobic threshold with the Borg CR-10 scale. J. Sports Sci. Med. 2011, 10, 130. [Google Scholar] [PubMed]






| Main Work | Advantages/Disadvantages | Reference |
|---|---|---|
| A wearable FES system for lower limb rehabilitation. | The user’s target muscle groups were judged to be activated or not based on changes in sEMG signal characteristics, without identifying the user’s specific motor intention. | [8] |
| A wireless multi-channel EMG/FES integrated system for upper limb stroke rehabilitation. | The FES-SEMG system used gel electrodes, which can cause skin irritation and sensitization in some people and are not suitable for long-term use. | [18] |
| Improvement of balance, gait function, and symmetry in the elderly using sEMG-FES. | This study did not focus on the identification of muscle fatigue states based on sEMG signals. | [19] |
| Assessment of the therapeutic effect of functional electrical stimulation in stroke patients using sEMG. | This study was not a closed-loop control system based on FES-sEMG. | [20] |
| Using surface EMG signals to aid stroke rehabilitation. | The rehabilitation equipment used in this study was poorly portable and not suitable for long-term monitoring of treatment. | [21] |
| Improvement and validation of the low-power rehabilitation system based on the application of the ATC technique to sEMG signals. | The user’s muscle fatigue was not monitored during the experiment. | [22] |
| Recognition of human lower limb movement and muscle fatigue states by a wearable FES-sEMG system. | The wearable system is more suitable for long-term use and is able to detect muscle fatigue to provide a closed-loop FES-SEMG system. | This work |
| Module | Layers | Input Size | Output Size |
|---|---|---|---|
| Feature extraction module | Conv1 | 256 × 256 × 3 | 256 × 256 × 20 |
| Pool1 | 256 × 256 × 20 | 128 × 128 × 20 | |
| Conv2 | 128 × 128 × 20 | 128 × 128 × 20 | |
| Pool2 | 128 × 128 × 20 | 64 × 64 × 20 | |
| Conv3 | 64 × 64 × 20 | 64 × 64 × 20 | |
| Pool3 | 64 × 64 × 20 | 32 × 32 × 20 | |
| Conv4 | 32 × 32 × 20 | 32 × 32 × 20 | |
| Pool4 | 32 × 32 × 20 | 16 × 16 × 20 | |
| Lower limb motion recognition module | Concatenate | 16 × 16 × 20 × 4 | |
| FC1 | 20,480 | 2048 | |
| FC2 | 2048 | 6 | |
| Muscle fatigue status recognition module | LSTM1 | 20,480 | 1024 |
| LSTM2 | 1024 | 1024 | |
| Concatenate | 1024 × 4 | ||
| FC1 | 4096 | 1024 | |
| FC2 | 512 | 3 | |
| RPE Scale | Body Feeling | Subjective Feeling |
|---|---|---|
| 0 | Very easy | No feeling of fatigue |
| 1 | No exertion at all | |
| 2 | Extremely light | |
| 3 | Very light | |
| 4 | Light | Medium fatigue |
| 5 | Somewhat hard | |
| 6 | Mezzo | |
| 7 | Hard (heavy) | Extreme fatigue |
| 8 | Very hard | |
| 9 | Extremely hard | |
| 10 | Maximal exertion |
| Motion | Input Data | Precision | Recall | F1 Score |
|---|---|---|---|---|
| Sitting | HHT | 92.84% | 97.30% | 95.02% |
| STFT | 91.42% | 95.90% | 93.61% | |
| CWT | 92.01% | 96.70% | 94.30% | |
| Walking | HHT | 93.77% | 94.80% | 94.28% |
| STFT | 93.69% | 92.10% | 92.89% | |
| CWT | 91.89% | 92.90% | 92.39% | |
| Climbing stairs | HHT | 91.76% | 92.40% | 92.08% |
| STFT | 90.47% | 91.30% | 90.88% | |
| CWT | 91.66% | 91.20% | 91.43% | |
| Ankle dorsiflexion | HHT | 93.55% | 91.30% | 92.41% |
| STFT | 90.72% | 89.90% | 90.31% | |
| CWT | 92.29% | 88.60% | 90.41% | |
| Ankle plantarflexion | HHT | 92.00% | 90.80% | 91.39% |
| STFT | 89.02% | 90.00% | 89.51% | |
| CWT | 91.09% | 91.00% | 91.05% | |
| Cycling | HHT | 96.09% | 93.30% | 94.67% |
| STFT | 95.40% | 91.30% | 93.31% | |
| CWT | 93.90% | 92.40% | 93.15% |
| Muscle Fatigue Status | Input Data | Precision | Recall | F1 Score |
|---|---|---|---|---|
| No feeling of fatigue | HHT | 90.65% | 91.56% | 91.10% |
| STFT | 87.28% | 83.50% | 85.35% | |
| CWT | 88.42% | 85.67% | 87.02% | |
| Medium fatigue | HHT | 88.04% | 88.72% | 88.38% |
| STFT | 78.85% | 84.11% | 81.40% | |
| CWT | 80.38% | 85.11% | 82.68% | |
| Extreme fatigue | HHT | 88.35% | 86.78% | 87.56% |
| STFT | 83.79% | 81.83% | 82.80% | |
| CWT | 85.09% | 82.72% | 83.89% |
| Time-Domain Features | Symbol | Definition of the Feature |
|---|---|---|
| Mean Absolute Value | MAV | |
| Waveform Length | WL | |
| Zero Crossing | ZC | * |
| SlopeSign Change | SSC |
| Motion | Input Data | Method | Precision | Recall | F1 Score |
|---|---|---|---|---|---|
| Sitting | HHT | FES-sEMGNet | 92.84% | 97.30% | 95.02% |
| 4 TDFs | LDA | 86.71% | 90.70% | 88.66% | |
| Walking | HHT | FES-sEMGNet | 93.77% | 94.80% | 94.28% |
| 4 TDFs | LDA | 87.03% | 89.90% | 88.44% | |
| Climbing stairs | HHT | FES-sEMGNet | 91.76% | 92.40% | 92.08% |
| 4 TDFs | LDA | 86.99% | 85.60% | 86.29% | |
| Ankle dorsiflexion | HHT | FES-sEMGNet | 93.55% | 91.30% | 92.41% |
| 4 TDFs | LDA | 86.65% | 83.70% | 85.15% | |
| Ankle plantarflexion | HHT | FES-sEMGNet | 92.00% | 90.80% | 91.39% |
| 4 TDFs | LDA | 85.84% | 84.90% | 85.37% | |
| Cycling | HHT | FES-sEMGNet | 96.09% | 93.30% | 94.67% |
| 4 TDFs | LDA | 89.31% | 87.70% | 88.50% |
| HHT-FES-sEMGNet | ||||||
| Sitting | Walking | Climbing stairs | Ankle dorsiflexion | Ankle plantarflexion | Cycling | |
| Sitting | 97.3% | 0.9% | 0.6% | 0.5% | 0.4% | 0.3% |
| Walking | 2.2% | 94.8% | 2.3% | 0.1% | 0.1% | 0.5% |
| Climbing stairs | 0.7% | 1.7% | 92.4% | 1.9% | 2.6% | 0.7% |
| Ankle dorsiflexion | 1.7% | 0.9% | 1.7% | 91.3% | 3.2% | 1.2% |
| Ankle plantarflexion | 2.4% | 1.0% | 2.2% | 2.5% | 90.8% | 1.1% |
| Cycling | 0.5% | 1.8% | 1.5% | 1.3% | 1.6% | 93.3% |
| 4 TDFs-LDA | ||||||
| Sitting | Walking | Climbing stairs | Ankle dorsiflexion | Ankle plantarflexion | Cycling | |
| Sitting | 90.7% | 2.1% | 1.9% | 2.1% | 1.9% | 1.3% |
| Walking | 2.6% | 89.9% | 2.5% | 1.9% | 1.4% | 1.7% |
| Climbing stairs | 2.5% | 3.2% | 85.6% | 2.8% | 3.1% | 2.8% |
| Ankle dorsiflexion | 2.9% | 3.2% | 2.6% | 83.7% | 4.7% | 2.9% |
| Ankle plantarflexion | 3.7% | 1.8% | 3.9% | 3.9% | 84.9% | 1.8% |
| Cycling | 2.2% | 3.1% | 1.9% | 2.2% | 2.9% | 87.7% |
| Muscle Fatigue Status | Input Data | Method | Precision | Recall | F1 Score |
|---|---|---|---|---|---|
| No feeling of fatigue | HHT | FES-sEMGNet | 90.65% | 91.56% | 91.10% |
| 4 TFFs | LDA | 85.71% | 86.61% | 86.16% | |
| Medium fatigue | HHT | FES-sEMGNet | 88.04% | 88.72% | 88.38% |
| 4 TFFs | LDA | 82.03% | 82.94% | 82.49% | |
| Extreme fatigue | HHT | FES-sEMGNet | 88.35% | 86.78% | 87.56% |
| 4 TFFs | LDA | 83.87% | 82.06% | 82.95% |
| HHT-FES-sEMGNet | 4 TFFs-LDA | |||||
|---|---|---|---|---|---|---|
| Ankle dorsiflexion | No feeling Of fatigue | Medium fatigue | Extreme fatigue | No feeling Of fatigue | Medium fatigue | Extreme fatigue |
| No feeling of fatigue | 97.3% | 0.9% | 0.6% | 87.7% | 5.3% | 7.0% |
| Medium fatigue | 2.2% | 94.8% | 2.3% | 7.2% | 84.8% | 8.0% |
| Extreme fatigue | 0.7% | 1.7% | 92.4% | 8.0% | 9.7% | 82.3% |
| Ankle plantarflexion | No feeling Of fatigue | Medium fatigue | Extreme fatigue | No feeling Of fatigue | Medium fatigue | Extreme fatigue |
| No feeling of fatigue | 97.3% | 0.9% | 0.6% | 88.8% | 7.0% | 5.7% |
| Medium fatigue | 2.2% | 94.8% | 2.3% | 7.5% | 77.7% | 14.8% |
| Extreme fatigue | 0.7% | 1.7% | 92.4% | 6.8% | 14.3% | 78.8% |
| Cycling | No feeling Of fatigue | Medium fatigue | Extreme fatigue | No feeling Of fatigue | Medium fatigue | Extreme fatigue |
| No feeling of fatigue | 97.3% | 0.9% | 0.6% | 86.6% | 7.8% | 5.6% |
| Medium fatigue | 2.2% | 94.8% | 2.3% | 6.9% | 82.9% | 10.2% |
| Extreme fatigue | 0.7% | 1.7% | 92.4% | 7.6% | 10.4% | 82.1% |
Disclaimer/Publisher’s Note: The statements, opinions and data contained in all publications are solely those of the individual author(s) and contributor(s) and not of MDPI and/or the editor(s). MDPI and/or the editor(s) disclaim responsibility for any injury to people or property resulting from any ideas, methods, instructions or products referred to in the content. |
© 2024 by the authors. Licensee MDPI, Basel, Switzerland. This article is an open access article distributed under the terms and conditions of the Creative Commons Attribution (CC BY) license (https://creativecommons.org/licenses/by/4.0/).
Share and Cite
Zhang, W.; Bai, Z.; Yan, P.; Liu, H.; Shao, L. Recognition of Human Lower Limb Motion and Muscle Fatigue Status Using a Wearable FES-sEMG System. Sensors 2024, 24, 2377. https://doi.org/10.3390/s24072377
Zhang W, Bai Z, Yan P, Liu H, Shao L. Recognition of Human Lower Limb Motion and Muscle Fatigue Status Using a Wearable FES-sEMG System. Sensors. 2024; 24(7):2377. https://doi.org/10.3390/s24072377
Chicago/Turabian StyleZhang, Wenbo, Ziqian Bai, Pengfei Yan, Hongwei Liu, and Li Shao. 2024. "Recognition of Human Lower Limb Motion and Muscle Fatigue Status Using a Wearable FES-sEMG System" Sensors 24, no. 7: 2377. https://doi.org/10.3390/s24072377
APA StyleZhang, W., Bai, Z., Yan, P., Liu, H., & Shao, L. (2024). Recognition of Human Lower Limb Motion and Muscle Fatigue Status Using a Wearable FES-sEMG System. Sensors, 24(7), 2377. https://doi.org/10.3390/s24072377

