Enhanced Radar Signal Classification Using AMP and Visibility Graph for Multi-Signal Environments
Abstract
1. Introduction
2. Signal Modeling and Amplitude Pattern Representation
2.1. Received Radar Signal Modeling [6,7]
2.2. Amplitude Pattern Representation [10,11]
3. Tree-Structured Scan Pattern Classification Method
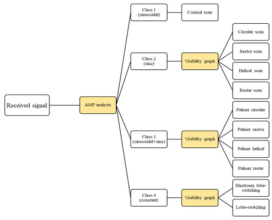
3.1. Stage 1: Initial Classification Using AMP
- Sinusoidal patterns (Class a): These patterns are typically associated with conical scans, and result in sinusoidal waveforms in the AMP plot. Owing to the circular motion of the radar beam, the amplitude repeatedly increases and decreases, producing a periodic sinusoidal curve, as shown in Figure 4. This oscillation reflects a continuous beam rotation, making it a distinctive identifier for conical scans.
- Sinc patterns (Class b): The signals from circular, sector, raster, and helical scans belong to this category. The AMP plot for these scans displays a sinc-like waveform, characterized by a series of sidelobes formed as the radar beam sweeps across wide areas. The strength of the received signal fluctuates, creating a periodic ripple effect in the amplitude. This is a critical feature for identifying these radar types.
- Sinusoidal+Sinc patterns (Class c): Palmer scans, which combine the characteristics of both sinusoidal and sinc patterns, present more complex waveforms. In this class, the main and side lobes overlap in the AMP plot, reflecting the intricate movement of the radar beam. Palmer circular, sector, raster, and helical scans generate these intertwined patterns, as shown in Figure 4.
- Constant patterns (Class d): Radar signals obtained using electronic lobe-switching or lobe-switching techniques exhibit relatively constant AMPs over time. These patterns are primarily flat in the AMP plot, with occasional small deviations caused by switching events. The near-constant behavior in these plots enables an easy distinction from the more dynamic waveforms of the other classes.
3.2. Stage 2: Visibility-Graph-Based Detailed Classification
4. Deep Neural Network Algorithms: GoogLeNet and ResNet
4.1. GoogLeNet [12]
4.2. ResNet [13,14]
5. Performance Evaluation
5.1. Experimental Environments
5.2. Performance Evaluation Metrics [15]
- TP (true positive): accurate classification of the category of interest.
- TN (true negative): accurate classification of items not in the category of interest.
- FP (false positive): misclassification of noninterest categories as categories of interest.
- FN (false negative): incorrect classification of a category of interest as not a category of interest.
5.3. Classification Results
5.3.1. Stage 1: AMP-Based Signal Class Categorization
5.3.2. Stage 2: Visibility-Graph-Based Scan Pattern Classification
5.3.3. Classification Accuracy Across Different SNR Levels
5.4. Qualitative Comparison with Recent Radar Scan Pattern Classification Techniques
6. Conclusions
Author Contributions
Funding
Institutional Review Board Statement
Informed Consent Statement
Data Availability Statement
Conflicts of Interest
References
- Ryoo, Y.-J.; Ha, H.-J.; Kim, W.-W. Estimation of scan parameters for identification of the circular scanning radars. J. IEEK 2006, 43, 605–612. [Google Scholar]
- Davies, C.; Hollands, P. Automatic processing for ESM. IEEE Proc. F Commun. Radar Signal Process. 1982, 129, 164–171. [Google Scholar] [CrossRef]
- Roe, J.; Cussons, S.; Feltham, A. Knowledge-based signals processing for radar ESM systems. IEEE Proc. F Radar Signal Process. 1990, 137, 293–301. [Google Scholar] [CrossRef]
- Ayazgok, S.; Erdem, C.; Ozturk, M.T.; Orduyilmaz, A.; Serin, M. Automatic antenna scan type classification for next-generation electronic warfare receivers. IET Radar Sonar Navig. 2018, 12, 466–474. [Google Scholar] [CrossRef]
- Wan, T.; Fu, X.; Jiang, K.; Zhao, Y.; Tang, B. Radar Antenna Scan Pattern Intelligent Recognition Using Visibility Graph. IEEE Access 2019, 7, 175628–175641. [Google Scholar] [CrossRef]
- Kim, Y.-H.; Kim, W.-J.; Song, K.-H.; Lee, D.-W.; Kim, H.-N. Modeling of Received Radar Signals for Scan Pattern Analysis. J. IEEK 2010, 47, 357–369. [Google Scholar]
- Kim, Y.; Song, K.; Han, J.; Kim, H. Radar scan pattern analysis for reduction of false identification in electronic warfare support systems. IET Radar Sonar Navig. 2014, 8, 719–728. [Google Scholar] [CrossRef]
- Barshan, B.; Eravci, B. Automatic radar antenna scan type recognition in electronic warfare. IEEE Trans. Aerosp. Electron. Syst. 2012, 48, 2908–2931. [Google Scholar] [CrossRef]
- Wang, B.; Wang, S.; Zeng, D.; Wang, M. Convolutional Neural Network-Based Radar Antenna Scanning Period Recognition. Electronics 2022, 11, 1383. [Google Scholar] [CrossRef]
- Wiley, R. ELINT: The Interception and Analysis of Radar Signals; Artech: London, UK, 2006. [Google Scholar]
- Kocamış, M.B.; Orduyılmaz, A.; Taşcıoğlu, S. Object detection based deinterleaving of radar signals using deep learning for cognitive EW. Signal Image Video Process. 2024, 18, 7789–7800. [Google Scholar] [CrossRef]
- Szegedy, C.; Liu, W.; Jia, Y.; Sermanet, P.; Reed, S.; Anguelov, D.; Erhan, D.; Vanhoucke, V.; Rabinovich, A.; Liu, W.; et al. Going deeper with convolution. In Proceedings of the 2015 IEEE Conference on Computer Vision and Pattern Recognition (CVPR), Boston, MA, USA, 7–12 June 2015; pp. 1–9. [Google Scholar] [CrossRef]
- He, K.; Zhang, X.; Ren, S.; Sun, J. Deep residual learning for image recognition. In Proceedings of the 2016 IEEE Conference on Computer Vision and Pattern Recognition (CVPR), Las Vegas, NV, USA, 27–30 June 2016; pp. 770–778. [Google Scholar]
- Kim, J.-H.; Kwon, S.-Y.; Kim, H.-N. Spectral-Kurtosis and Image-Embedding Approach for Target Classification in Micro-Doppler Signatures. Electronics 2024, 13, 376. [Google Scholar] [CrossRef]
- Ertel, M.; Sadqui, A.; Said, A.; Mahmoudi, I.; Bouferma, Y.; El Faddouli, N.-E. Predicting the Severity of New SARS-CoV-2 Variants in Vaccinated Patients Using Machine Learning. J. Theor. Appl. Inf. Technol. 2023, 101, 4078–4086. [Google Scholar]












| Class | Label | Corresponding Scan Type |
|---|---|---|
| Sinusoidal | a | Conical |
| Sinc | b | Circular, sector, raster, helical |
| Sinusoidal+Sinc | c | Palmer circular, Palmer sector, Palmer raster, Palmer helical |
| Constant | d | Electronic lobe-switching, lobe-switching |
| Parameters | Value/Intervals |
|---|---|
| Image size | 600 × 600 |
| The number of images | 2600 (training)/700 (test) |
| The number of radar signal per image | {1, 2, 3, 4, 5} |
| Sinusoidal peak value | 2–5 dB |
| The number of lobes | {2, 4} |
| PRI modulation type | constant |
| PRI value | 100–1000 s |
| Class | Corresponding Scan Type | Accuracy (%) |
|---|---|---|
| Sinusoidal | Conical | 97.1 |
| Sinc | Circular, sector, raster, helical | 95.3 |
| Sinusoidal+Sinc | Palmer circular, Palmer sector, Palmer raster, Palmer helical | 93.4 |
| Constant | Electronic lobe-switching, lobe-switching | 96.7 |
| Classification Methods | Circular | Sector | Helical | Raster | |
|---|---|---|---|---|---|
| GoogLeNet using spectrogram | Accuracy (%) | 91.0 | 89.7 | 89.2 | 90.2 |
| Precision (%) | 84.4 | 79.8 | 74.0 | 82.0 | |
| Recall (%) | 80.3 | 79.2 | 81.1 | 79.7 | |
| F1-score | 0.8228 | 0.7950 | 0.7736 | 0.8082 | |
| ResNet using spectrogram | Accuracy (%) | 91.8 | 90.2 | 88.5 | 91.1 |
| Precision (%) | 84.1 | 80.3 | 75.4 | 83.4 | |
| Recall (%) | 83.3 | 80.5 | 77.7 | 81.4 | |
| F1-score | 0.8372 | 0.8041 | 0.7654 | 0.8243 | |
| GoogLeNet using visibility graph | Accuracy (%) | 95.3 | 94.8 | 91.6 | 94.6 |
| Precision (%) | 90.8 | 88.8 | 83.9 | 89.3 | |
| Recall (%) | 90.6 | 90.4 | 82.8 | 89.1 | |
| F1-score | 0.907 | 0.8958 | 0.8335 | 0.8921 | |
| ResNet using visibility graph | Accuracy (%) | 96.1 | 95.8 | 92.6 | 95.4 |
| Precision (%) | 92.6 | 90.8 | 85.6 | 90.9 | |
| Recall (%) | 91.7 | 92.3 | 85.0 | 90.8 | |
| F1-score | 0.9215 | 0.9154 | 0.8526 | 0.9085 | |
| Classification Methods | Palmer Circular | Palmer Sector | Palmer Helical | Palmer Raster | |
|---|---|---|---|---|---|
| GoogLeNet using spectrogram | Accuracy (%) | 91.7 | 85.7 | 92.6 | 87.0 |
| Precision (%) | 83.5 | 71.4 | 85.3 | 74.0 | |
| Recall (%) | 83.5 | 71.4 | 85.3 | 74.0 | |
| F1-score | 0.8345 | 0.7136 | 0.8529 | 0.7399 | |
| ResNet using spectrogram | Accuracy (%) | 92.9 | 87.6 | 93.8 | 89.0 |
| Precision (%) | 85.1 | 75.4 | 87.6 | 78.4 | |
| Recall (%) | 86.3 | 75.0 | 87.5 | 77.8 | |
| F1-score | 0.8570 | 0.7517 | 0.8755 | 0.7813 | |
| GoogLeNet using visibility graph | Accuracy (%) | 95.5 | 96.0 | 93.3 | 95.3 |
| Precision (%) | 91.3 | 90.5 | 87.7 | 90.8 | |
| Recall (%) | 90.9 | 93.3 | 85.7 | 90.5 | |
| F1-score | 0.9107 | 0.9189 | 0.8670 | 0.9067 | |
| ResNet using visibility graph | Accuracy (%) | 96.6 | 96.7 | 94.7 | 96.2 |
| Precision (%) | 93.4 | 92.4 | 90.0 | 92.6 | |
| Recall (%) | 92.9 | 94.2 | 89.1 | 92.4 | |
| F1-score | 0.9314 | 0.9327 | 0.8953 | 0.9246 | |
| Classification Methods | Electronic Lobe-Switching | Lobe-Switching | |
|---|---|---|---|
| GoogLeNet using spectrogram | Accuracy (%) | 85.2 | 85.2 |
| Precision (%) | 85.7 | 84.7 | |
| Recall (%) | 84.8 | 85.5 | |
| F1-score | 0.8524 | 0.8509 | |
| ResNet using spectrogram | Accuracy (%) | 86.2 | 86.2 |
| Precision (%) | 86.7 | 85.7 | |
| Recall (%) | 85.8 | 86.5 | |
| F1-score | 0.8624 | 0.8610 | |
| GoogLeNet using visibility graph | Accuracy (%) | 96.2 | 96.2 |
| Precision (%) | 96.7 | 95.7 | |
| Recall (%) | 95.7 | 96.6 | |
| F1-score | 0.9619 | 0.9615 | |
| ResNet using visibility graph | Accuracy (%) | 96.7 | 96.7 |
| Precision (%) | 97.3 | 96.0 | |
| Recall (%) | 96.1 | 97.3 | |
| F1-score | 0.9669 | 0.9664 | |
| Criteria | Ayazgok et al. [4] | Kocamış et al. [11] | Proposed Method |
|---|---|---|---|
| Classification feature | Beam characteristics | AMP | AMP+Visibility Graph |
| Range of patterns | 7 patterns (Palmer series excluded) | Limited (No Palmer) | 11 patterns (Palmer series included) |
| Multi-signal environments | Restricted | Moderate | Reliable |
| Low-SNR effectiveness | Limited (tested at 15–25 dB) | Not tested | Tested (−10 to 20 dB) |
| Complex pattern Adaptability | Not tested | Not tested | Tested |
| Levels of classification detail | Classification of 7 distinct patterns | Broad grouping only | Detailed classification (like Palmer series sub-patterns) |
Disclaimer/Publisher’s Note: The statements, opinions and data contained in all publications are solely those of the individual author(s) and contributor(s) and not of MDPI and/or the editor(s). MDPI and/or the editor(s) disclaim responsibility for any injury to people or property resulting from any ideas, methods, instructions or products referred to in the content. |
© 2024 by the authors. Licensee MDPI, Basel, Switzerland. This article is an open access article distributed under the terms and conditions of the Creative Commons Attribution (CC BY) license (https://creativecommons.org/licenses/by/4.0/).
Share and Cite
Kim, J.-H.; Kwon, S.-Y.; Kim, H.-N. Enhanced Radar Signal Classification Using AMP and Visibility Graph for Multi-Signal Environments. Sensors 2024, 24, 7612. https://doi.org/10.3390/s24237612
Kim J-H, Kwon S-Y, Kim H-N. Enhanced Radar Signal Classification Using AMP and Visibility Graph for Multi-Signal Environments. Sensors. 2024; 24(23):7612. https://doi.org/10.3390/s24237612
Chicago/Turabian StyleKim, Ji-Hyeon, Soon-Young Kwon, and Hyoung-Nam Kim. 2024. "Enhanced Radar Signal Classification Using AMP and Visibility Graph for Multi-Signal Environments" Sensors 24, no. 23: 7612. https://doi.org/10.3390/s24237612
APA StyleKim, J.-H., Kwon, S.-Y., & Kim, H.-N. (2024). Enhanced Radar Signal Classification Using AMP and Visibility Graph for Multi-Signal Environments. Sensors, 24(23), 7612. https://doi.org/10.3390/s24237612

