Unified Multi-Abstraction-Level Functional Testing and Performance Measurements for Industrial IoT in Spatially Distributed Narrow Band-Wireless Wide Area Networks
Abstract
1. Introduction
2. Background
2.1. Wireless Technologies in Industrial IoT Use Cases
2.2. Analysis of Related Works of Functional Testing and Performance Measurement Methodologies of NB-WWAN Systems
2.3. Need for “Uniformity” in Functional Testing and Performance Measurements
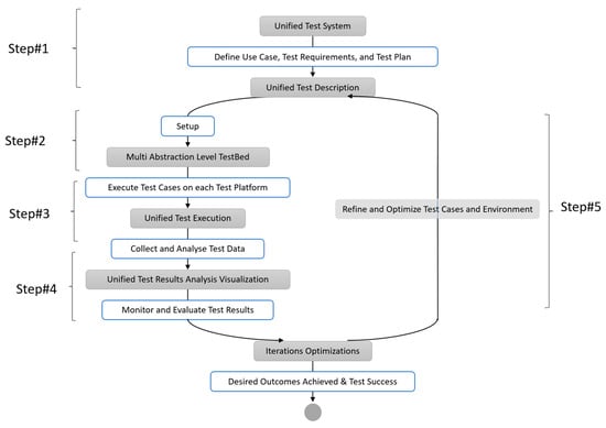
3. Unified Testing Methodology
3.1. Research Goal
3.2. Methodology
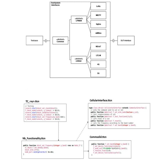
3.3. Unified Test Description Methodology
- Layer 1: Oversees the overall testing process.
- Layer 2: Implements abstracted behaviour through related test interfaces and functions.
- Layer 3: Provides specific device behaviour implementations.
4. Prototype Implementation
4.1. Unified Test System Architecture
4.1.1. Unified Test System Interface
4.1.2. Unified Test System Components
- Run-Time Configuration: determines what device will be tested, what configuration will be used, what test case will be tested, and at what abstraction layer.
- Test Suite: comprised of Runners and the Main Component (MC). Test case flow is described by the MC, who also coordinates the other elements. Runners are components used in unified test execution. They include.
- ○
- SimRunner: The SimRunner component is used to communicate with the simulation server’s REST service. The SimRunner configures a test case, launches it in the simulation server, and then retrieves the results. Through the creation of a test verdict and local storing of the results, the simulation runner provides feedback to the tester. The Simulation REST-API defines the interface with the simulation server, offering endpoints for starting parameterized simulations, creating projects and subprojects, and retrieving results.
- ○
- APTBRunner: To set up the channel conditions, the APTBRunner communicates with the APTB. The APTB runner manages the translation process from channels to various RF elements and connects with the APTB via the APTB’s REST-API. This provides a simplified interface for configuring and reading channel properties, enabling control of RF elements assigned to element controllers and groups via API endpoints.
- ○
- NodeRunner: NodeRunners are used to interface uniformly with various devices or implementations being tested. As a result, each device in a particular device class implements the behaviour given as a class interface. A configuration option is used to enable the usage of several devices, making it easy to select the device without having to recompile the system.
4.2. Integration of Test Abstraction Levels to Unified Test System
4.2.1. Network Simulator (NS-3) Integration
- (1)
- Reproducing unified abstract test cases on the NS-3 platform to simulate diverse scenarios using available models.
- (2)
- Initiating simulations through an execution script from the Unified Test System.
- (3)
- Building and creating simulations for a variety of test cases using preset simulation models available in NS-3.
- (4)
- Simulating the interaction of multiple devices based on the configuration options provided by the test system.
- (5)
- Retrieving data from the simulator for unified analysis and display.
- Creation of NS-3 simulations in the simulation backend: Different capabilities and use case scenarios are created to simulate various NB-WWAN technologies. Aspects including network configuration with User Equipment (UE) and Base Stations, radio propagation circumstances, device placement, communication patterns, and packet transmission monitoring are all taken into account in the simulations. Additionally, they make it possible to measure various network events, assess those measurements, and save the results.
- Execution of Simulations by the Simulation Runner: This is used by both the TTCN3-Testsystem and a frontend that enables direct user participation. The Test system uses Titan’s HTTP test port to implement the various REST Endpoints. When using the REST-API, projects follow the path depicted in the sequence diagram in Figure 5. New projects and simulations are created, carried out, and their outcomes are accessed via a REST-API using the TTCN-3 test system. This interaction takes place in the following order: setting up projects and subprojects, sending parameter combinations, starting a simulation run, checking on the progress of the run, and recording the outcomes locally and on the simulation server.
- Results Visualization and Analysis: The simulation server is equipped with an automatic visualization and analysis tool that gives the user immediate access to the outcomes of a single test run. Overall, through numerous simulations in a single test system, this integration encourages a methodical and comparative analysis of various NB-WWAN systems.
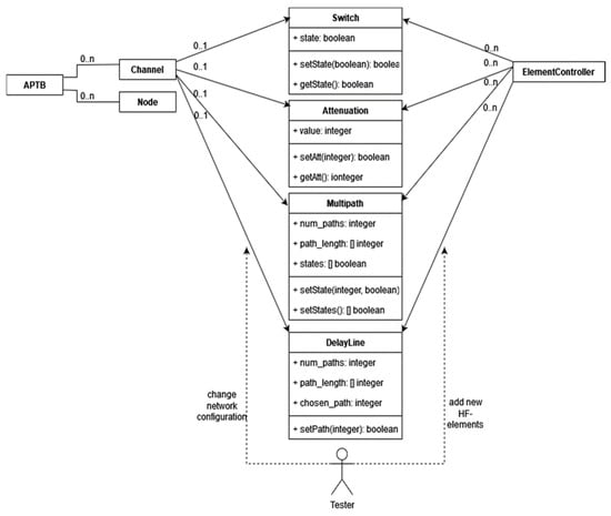
4.2.2. Automated Physical TestBed (APTB) Integration
Software Architecture of APTB Integration to Unified Test System
APTB Channel Configuration and Characteristics
APTB Component Interactions and Control
| Listing 1: APTB configuration format |
| Aptb:= { hf_elements:= { {channel_id:= “13”, switch_state:= true, attenuation_db:= 5, delay:= omit, multipath:= omit}, {channel_id:= “511”, switch_state:= omit, attenuation_db:= 5, delay:= omit, multipath:= omit}, {channel_id:= “26”, switch_state:= false, attenuation_db:= 5, delay:= omit, multipath:= omit} } } |
APTB Unified Control and API Abstraction
APTB Unified Configuration and Mapping
4.2.3. Integration of Real-World Devices and Measurement Equipment for Field Tests Using Unified Test System
Unified Test Interface for DUTs and Control by Unified Test System
Integration of Measuring Devices and Analysis Tools to Unified Test System
4.3. Unified Test Suite Implementation
4.3.1. Layer 1—Unified Test Description and Management
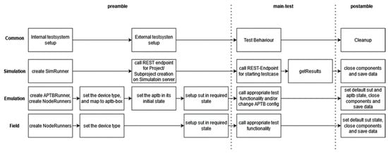
- Abstract Test Case Part: The goal of the abstract test case is to express the test as consistently as possible across different test platforms while being as explicit as is required to test only one item and comprehend it. Additionally, using the accompanying configuration file, it ought to be extremely parameterizable. The test case goes through three phases: the preamble, the test purpose (primary test), and the post-amble to converge the test description. A test case must always begin with a preliminary part that correctly configures the SUT and the testing environment.
- Example Test Scenario: “Periodic Uplink” Test Case: To detail this concept of unified test description, let us consider an example test scenario of the “Periodic Uplink” test case and demonstrate how it can be described to run on multiple DUTs and test abstraction levels. The “Periodic Uplink” test case focuses on assessing the system’s ability to establish network registration and maintain an uplink connection between the endpoint devices (EDs) and the base station (BS) in a periodic manner. In the context of using an NB-IoT device under test for a periodic uplink test case, the test Control Part would outline and manage various aspects of the test. Figure 11 details the concepts of this example abstract test case with a sequence diagram of the entire test procedures, corresponding implementation details on the three stages for a unified abstract test case and outlining how it is mapped for uniform execution to different test abstraction levels.
4.3.2. Layer 2—Abstract Behaviour
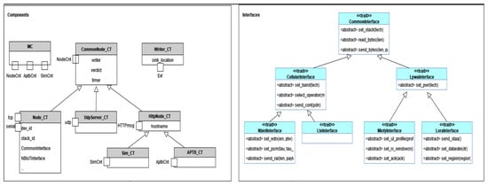
- MC (Main Controller): This is the principal component controlling various abstraction levels. It is responsible for coordinating all the other elements and directing the overall testing process.
- Writer: This component is responsible for the logging of concurrent activities across various components. It receives specific Write-Events and calls C++ functions to store the data safely, thus providing a comprehensive record of testing activities and outcomes.
- Common node: As the name suggests, this component embodies common concepts and ports, including a node control port (for control from the Main Controller) and a writer port (to write asynchronously to the writer component). It acts as the baseline model for all nodes, defining the minimum set of interfaces required.
- Node: This component is specifically designed to interact with real devices. It has TCP and serial interfaces for diverse communications. Furthermore, it maintains an internal state regarding the device in use and the protocol employed, enabling it to select the appropriate functionality as needed.
- UDP-Server: This node type has an added UDP port, allowing it to communicate using the UDP protocol, thereby increasing the communication possibilities within the testing environment.
- HttpNode: This component has an HTTP port, enabling it to communicate with external systems via HTTP protocol, thus enhancing the system’s interoperability.
- AptbNode: This node type possesses an additional APTB Control message, as described earlier, to manage the APTB. This gives it the capability to control and interact with APTB-related tests.
- Node: The abstraction of node activity without regard to a particular technology.
- Test ports: Test ports are used to interface with SUTs that are stored in the Titan-Gitlab repository.
- Test layer: abstracted behaviour of the test layers, such as field testing, simulations, and Automated Physical Testbed (APTB).
- Utilizing external C/C++ code, such as timestamping, CSV writer, and *.asn: Generic Command and Event Specification, are examples of common utility and external modules.
Unified Test Interfaces for SUTs
Unified Abstracted TTCN-3 Component Types for Technology Functionalities
- To receive start/stop instructions, and general directives, or to relay back the outcome of a behaviour step, it communicates with the MTC via the NodeCnt_PT.
- Several Node-Types, including TCP, Http, Node, and UdpServer, derive from this component. The SUT’s controlling node is referred to as an abstracted specific node component.
- It has a TCP port and a serial port for communicating with the SUT, and the configuration file must specify the specific port to be utilized.
- From this type, technology-specific components must be derived.
- Abstracted UDP Server Component: Inherits from Common_Node_CT and extends it by udp port to establish a UDP endpoint for the tests.
- Abstracted TCP Node Component: Inherits from Common_Node_CT and extends it by tcp_port, used by all components that need a TCP port, such as SCPI measurement devices.
- Main Component: Component type for Layer 1 that communicates with all components.
4.3.3. Layer–3—Concrete Functionality Implementations
4.4. Unified Test Case Execution and Analysis Across Multiple Abstraction Levels
5. Performance Evaluation
6. Conclusions
Author Contributions
Funding
Institutional Review Board Statement
Informed Consent Statement
Data Availability Statement
Conflicts of Interest
References
- Gidlund, M.; Lennvall, T.; Åkerberg, J. Will 5G become yet another wireless technology for industrial automation? In Proceedings of the 2017 IEEE International Conference on Industrial Technology (ICIT), Toronto, ON, Canada, 22–25 March 2017; pp. 1319–1324. [Google Scholar]
- Radio-based communication in automation technology—Requirements and basics. In VDI/VDE 2185 Blatt 1; VDI: Düsseldorf, Germany, 2004.
- Radio based communication in industrial automation. In VDI/VDE 2185 Blatt 4; VDI: Düsseldorf, Germany, 2005.
- Wireless Communication the Industry. Available online: http://www.industrialradio.de (accessed on 16 May 2022).
- Cheng, J.; Chen, W.; Tao, F.; Lin, C.-L. Industrial iot in 5g environment towards smart manufacturing. J. Ind. Inf. Integr. 2018, 10, 10–19. [Google Scholar] [CrossRef]
- Varga, P.; Peto, J.; Franko, A.; Balla, D.; Haja, D.; Janky, F.; Soos, G.; Ficzere, D.; Maliosz, M.; Toka, L. 5G support for industrial iot applications—challenges, solutions, and research gaps. Sensors 2020, 20, 828. [Google Scholar] [CrossRef] [PubMed]
- Mumtaz, S.; Bo, A.; Al-Dulaimi, A.; Tsang, K.-F. Guest editorial 5g and beyond mobile technologies and applications for industrial iot (iiot). IEEE Trans. Ind. Inform. 2018, 14, 2588–2591. [Google Scholar] [CrossRef]
- Sikora, A.; Schappacher, M.; Amjad, Z. Test and measurement of lpwan and cellular iot networks in a unified testbed. In Proceedings of the 2019 IEEE 17th International Conference on Industrial Informatics (INDIN), Helsinki, Finland, 22–25 July 2019; Volume 1, pp. 1521–1527. [Google Scholar]
- Sebastian, E.J.; Sikora, A. Advances in the automated test and measurement infrastructure of narrowband wireless wan. In Proceedings of the 2019 2nd International Conference on Intelligent Computing, Instrumentation and Control Technologies (ICICICT), Kerala, India, 5–6 July 2019; Volume 1, pp. 1571–1577. [Google Scholar]
- Horneber, J.; Hergenröder, A. A survey on testbeds and experimentation environments for wireless sensor networks. IEEE Commun. Surv. Tutor. 2014, 16, 1820–1838. [Google Scholar] [CrossRef]
- Wu, J.; Jiang, W.; Mei, Y.; Zhou, Y.; Wang, T. A survey on the progress of testing techniques and methods for wireless sensor networks. IEEE Access 2018, 7, 4302–4316. [Google Scholar] [CrossRef]
- Abuarqoub, A.; Hammoudeh, M.; Aldabbas, O. A Survey on Wireless Sensor Networks Testbeds and Simulation Tools. In A Survey on Wireless Sensor Networks Simulation Tools and Testbeds; IFSA: Mumbai, India, 2016. [Google Scholar]
- Park, S.; Savvides, A.; Srivastava, M.B. Wireless Sensor Network Simulation: The Current State and Simulation Tools, Sensors & Transducers. In Proceedings of the 2001 Winter Simulation Conference, Arlington, VA, USA, 9–12 December 2012; Volume 17, Special Issue. pp. 145–155. [Google Scholar]
- Sikora, A.; Sowieja, F.; Sebastian, J.E.; Schappacher, M.; Hadrich, W. Extended Automated’Physical Testbed for Wireless IoT Testing & Performance Measurements. In Proceedings of the IEEE International Conference on Industrial Informatics, INDIN’ 23, Lemgo, Germany, 17–20 July 2023. [Google Scholar]
- Network Simulator (NS-3). Available online: https://www.nsnam.org/ (accessed on 5 September 2024).
- Bilel, B.R.; Navid, N.; Raymond, K.; Christian, B. OpenAirInterface large-scale wireless emulation platform and methodology. In Proceedings of the 6th ACM Workshop on Performance Monitoring and Measurement of Heterogeneous Wireless and Wired Networks, Maimi, FL, USA, 31 October 2011. [Google Scholar] [CrossRef]
- Stajkic, A.; Abrignani, M.D.; Buratti, C.; Bettinelli, A.; Vigo, D.; Verdone, R. From a Real Deployment to a Downscaled Testbed: A Methodological Approach. IEEE Internet Things J. 2016, 3, 647–657. [Google Scholar] [CrossRef]
- Buratti, C.; Stajkic, A.; Gardasevic, G.; Milardo, S.; Abrignani, M.D.; Mijovic, S. Testing Protocols for the Internet of Things on the EuWIn Platform. IEEE Internet Things J. 2016, 3, 124–133. [Google Scholar] [CrossRef]
- Brunisholz, P.; Dublé, E.; Rousseau, F.; Duda, A. WalT: A reproducible testbed for reproducible network experiments. In Proceedings of the 2016 IEEE Conference on Computer Communications Workshops (INFOCOM WKSHPS), San Francisco, CA, USA, 10–14 April 2016; pp. 146–151. [Google Scholar] [CrossRef]
- Brady, S.; Hava, A.; Perry, P.; Murphy, J.; Magoni, D.; Portillo-Dominguez, A.O. Towards an Emulated IoT Test Environment for Anomaly Detection using NEMU. In Proceedings of the 2017 Global Internet of Things Summit (GIoTS), Geneva, Switzerland, 6–9 June 2017. [Google Scholar] [CrossRef]
- Schieferdecker, I.; Kretzschmann, S.; Rennoch, A.; Wagner, M. IoT-Testware—An Eclipse Project. In Proceedings of the 2017 IEEE International Conference on Software Quality, Reliability and Security (QRS), Prague, Czech Republic, 25–29 July 2017; pp. 1–8. [Google Scholar] [CrossRef]
- Herlich, M.; Pfeiffenberger, T.; Du, J.; Dorfinger, P. 5G-MLab: Developing a Wireless Reliability Measurement Framework. In Proceedings of the Wireless Congress: Systems and Applications, Munich, Germany, 13–14 November 2024. [Google Scholar]
- 5G Monarch Project. Available online: https://5g-ppp.eu/5g-monarch/ (accessed on 5 September 2024).
- Reddy, R.; Singh, A.K.; Lipps, C.; Schotten, H.D. 5G Testbed as a Service (5GTaaS): An Open Source Implementation for Networks of the Future; IEEE Future Networks Work Forum: Baltimore, MD, USA, 2023. [Google Scholar] [CrossRef]
- Cattoni, A.F.; Madueño, G.C.; Dieudonne, M.; Merino, P.; Zayas, A.D.; Salmeron, A.; Moore, A. An end-to-end testing ecosystem for 5G the TRIANGLE testing house test bed. J. Green Eng. 2016, 6, 285–316. [Google Scholar] [CrossRef]
- Arendt, C.; Böcker, S.; Bektas, C.; Wietfeld, C. Better Safe Than Sorry: Distributed Testbed for Performance Evaluation of Private Networks. In Proceedings of the 2022 IEEE Future Networks World Forum (FNWF), Montreal, QC, Canada, 10–14 October 2022; pp. 190–196. [Google Scholar] [CrossRef]
- Pineda, D.; Harrilal-Parchment, R.; Akkaya, K.; Ibrahim, A.; Perez-Pons, A. Design and Analysis of an Open-Source SDN-based 5G Standalone Testbed. In Proceedings of the IEEE INFOCOM 2023—IEEE Conference on Computer Communications Workshops (INFOCOM WKSHPS), Hoboken, NJ, USA, 17–20 May 2023; pp. 1–6. [Google Scholar] [CrossRef]
- Martins, S.; Aguiar, A.; Steenkiste, P. A Methodology and Testbed to Develop an Energy Model for 5G Virtualized RANs. In Proceedings of the 2024 IEEE International Conference on Communications Workshops (ICC Workshops), Denver, CO, USA, 9–13 June 2024; pp. 982–987. [Google Scholar] [CrossRef]
- Liu, Y.; Kalaa, M.O.A. Testbed as a RegUlatory Science Tool (TRUST): A Testbed Design for Evaluating 5G-Enabled Medical Devices. IEEE Access 2023, 11, 81563–81576. [Google Scholar] [CrossRef] [PubMed]
- Martini, C. Hypothetico-Deductive Method. In The Wiley-Blackwell Encyclopedia of Social Theory; Wiley: Hoboken, NJ, USA, 2017; pp. 1–3. [Google Scholar]






















Disclaimer/Publisher’s Note: The statements, opinions and data contained in all publications are solely those of the individual author(s) and contributor(s) and not of MDPI and/or the editor(s). MDPI and/or the editor(s) disclaim responsibility for any injury to people or property resulting from any ideas, methods, instructions or products referred to in the content. |
© 2024 by the authors. Licensee MDPI, Basel, Switzerland. This article is an open access article distributed under the terms and conditions of the Creative Commons Attribution (CC BY) license (https://creativecommons.org/licenses/by/4.0/).
Share and Cite
Sebastian E, J.; Sowieja, F.; Sikora, A. Unified Multi-Abstraction-Level Functional Testing and Performance Measurements for Industrial IoT in Spatially Distributed Narrow Band-Wireless Wide Area Networks. Sensors 2024, 24, 7579. https://doi.org/10.3390/s24237579
Sebastian E J, Sowieja F, Sikora A. Unified Multi-Abstraction-Level Functional Testing and Performance Measurements for Industrial IoT in Spatially Distributed Narrow Band-Wireless Wide Area Networks. Sensors. 2024; 24(23):7579. https://doi.org/10.3390/s24237579
Chicago/Turabian StyleSebastian E, Jubin, Fabian Sowieja, and Axel Sikora. 2024. "Unified Multi-Abstraction-Level Functional Testing and Performance Measurements for Industrial IoT in Spatially Distributed Narrow Band-Wireless Wide Area Networks" Sensors 24, no. 23: 7579. https://doi.org/10.3390/s24237579
APA StyleSebastian E, J., Sowieja, F., & Sikora, A. (2024). Unified Multi-Abstraction-Level Functional Testing and Performance Measurements for Industrial IoT in Spatially Distributed Narrow Band-Wireless Wide Area Networks. Sensors, 24(23), 7579. https://doi.org/10.3390/s24237579

