An Industrial Internet Security Assessment Model Based on a Selectable Confidence Rule Base
Abstract
1. Introduction
- Blockchain-based technology: Using blockchain technology for assessment modeling offers features such as decentralization, data tamper-resistance, transparency, and high security. Through the generalized additive blockchain modeling technique, an end-to-end mechanism can be implemented to increase data authenticity [10]. It can also improve the efficiency and security of supply chain financial systems by enhancing information sharing and transparency, reducing the risk of financing defaults, and automating smart contracts [11]. Furthermore, it can integrate blockchain-based data models to ensure data transparency and achieve decentralized blockchain integration with SDN [12,13]. However, blockchain technology’s reliance on the integrity and completeness of historical data for constructing risk assessments means that the model’s accuracy may decline when data are insufficient or missing.
- Based on feature selection technology: Using feature selection techniques for assessment modeling allows for the extraction of key features from large amounts of sensor and operational data, supporting data-driven decision-making. By filtering and quantifying the uncertainties in the industrial internet environment, more effective models can be developed. A similar approach is also applicable to the Maximum Relevance Minimum Redundancy (mRMR) algorithm [14]. A new feature is the selection of algorithms for image quality assessment without reference [15], unsupervised multi-view feature selection [16], and feature level fusion algorithms [17]. However, feature selection-based models require extracting key features from large amounts of data and optimizing production processes through data-driven approaches. If the data quality is poor or the data volume is insufficient, it will result in a decline in the accuracy and reliability of the assessment outcomes.
- Intrusion detection technology: Through real-time monitoring of equipment and network activities in the industrial internet environment, using intrusion detection technology for modeling allows for the rapid identification of security threats and abnormal behaviors, providing strong assessment capabilities for the industrial internet environment. An evaluation model can be established through quantitative strength evaluation of industrial internet attacks [18] or combined with an intrusion detection evaluation model based on deep extreme value learning machine [19] or an intrusion detection industrial internet evaluation model based on deep learning [20]. However, intrusion detection technology heavily relies on the real-time nature and accuracy of data. Incomplete or inaccurate data may lead to false positives or missed detections.
- Digital twin modeling: Digital twin modeling enables the creation of virtual models of physical systems, allowing for real-time monitoring of equipment status and conducting safety tests without impacting actual operations. Common modeling techniques for digital twins include evaluative modeling based on digital twins [21,22], virtualization and simulation modeling based on digital twins [23], and data-driven modeling [24], which is based on deconvolution digital twin modeling [25]. Modeling is based on behavioral models [26], and digital twins are based on marginalization [27]. However, digital twin modeling is even more dependent on data, especially in real-time monitoring and prediction processes. Incomplete or poor-quality data can significantly impact the accuracy of the model.
2. Problem Description
3. The BRB-s Evaluation Model Based on the Integration of S-CMA-ES and ER
3.1. Assessment Process
3.2. Evaluation Criteria and Their Functions
3.2.1. Evaluation Criteria
3.2.2. Evaluation Score
3.3. Establish a Data Fusion Model for the Four Level Evaluation Indicators
- (1)
- Calculate the probability mass of the combination
- (2)
- Calculate the combined confidence level. refers to the unassigned confidence of the ith evaluation index. refers to the confidence assigned to the nth evaluation level in the ith evaluation index.
- (3)
- Calculate the final confidence distribution.
3.4. The Evaluation Model of BRB-s Based on S-CMA-ES
4. Case Studies
4.1. Formulation of Problems
4.2. Gradual Fusion Experiment
4.3. Establishment of an Industrial Internet Network Security Situation Assessment Model Based on ER and BRB-s
4.4. Testing and Training
4.5. Comparison Analysis
- (1)
- In the comparison of the MSE sizes among the 10 models shown in Table 8, the average MSE values obtained by modeling with BRB-s and the feature selection method are 3.5 × and 6.2 × , respectively, which have significant advantages over other evaluation models in such environments. This is because simple quantitative analysis can lead to inaccurate evaluation levels, so the BRB-s evaluation model that combines expert systems and quantitative data will be particularly advantageous in this situation.
- (2)
- In Figure 11, the evaluation levels of the ordinary BRB model and the BRB-s model on the same set of data are compared, and the advantages of the BRB-s model over the BRB model can be intuitively felt. The BRB-s model selectively constrains inaccurate expert knowledge, effectively reducing the adverse effects of inaccurate expert knowledge on the evaluation itself. The experiment intuitively proved that adding selective constraints to expert knowledge can indeed improve the evaluation level of the model.
- (3)
- By comparing the Cohen’s d value in Table 8, it can be concluded that the Cohen’s d value of the BRB-s model is less than 0.2. Compared with the actual situation, the evaluation system built using the BRB-s model has fewer differences and can accurately evaluate the security level of the entire industrial internet network. Similar evaluation models are also built using the feature selection method, and the model built using the spy selection method also has good evaluation results in this experimental environment. In addition, evaluation models constructed using other algorithms cannot produce good evaluation results and have significant differences from the BRB-s model.
- (4)
- The differences between the BRB-s model and other evaluation models in Table 8 and Table 8 are comprehensively compared. Considering the special situation of the industrial internet environment, the model in this experimental environment first needs to be able to combine quantitative data and qualitative knowledge. Secondly, because the qualitative knowledge represented by expert knowledge is fuzzy and inaccurate to a certain extent, it also needs the ability to constrain inaccurate expert knowledge, which coincides with BRB-s. Therefore, using the BRB-s model in this environment will yield better evaluation results.
5. Conclusions
Author Contributions
Funding
Institutional Review Board Statement
Informed Consent Statement
Data Availability Statement
Conflicts of Interest
References
- Cheng, M.; Li, S.; Wang, Y.; Zhou, G.; Han, P.; Zhao, Y. A New Model for Network Security Situation Assessment of the Industrial internet. Comput. Mater. Contin. 2023, 75, 2527–2555. [Google Scholar] [CrossRef]
- Serror, M.; Hack, S.; Henze, M.; Schuba, M.; Wehrle, K. Challenges and Opportunities in Securing the Industrial internet of Things. IEEE Trans. Ind. Inform. 2021, 17, 2985–2996. [Google Scholar] [CrossRef]
- Landucci, G.; Argenti, F.; Cozzani, V.; Reniers, G. Assessment of attack likelihood to support security risk assessment studies for chemical facilities. Process Saf. Environ. Prot. 2017, 110, 102–114. [Google Scholar] [CrossRef]
- Freudenstein, F.; Croft, R.J.; Wiedemann, P.M.; Verrender, A.; Böhmert, C.; Loughran, S.P. Framing effects in risk communication messages—Hazard identification vs. risk assessment. Environ. Res. 2020, 190, 109934. [Google Scholar] [CrossRef]
- Yi, J.; Guo, L. AHP-Based Network Security Situation Assessment for Industrial internet of Things. Electronics 2023, 12, 3458. [Google Scholar] [CrossRef]
- Sodhro, A.H.; Pirbhulal, S.; Muzammal, M.; Zongwei, L. Towards Blockchain-Enabled Security Technique for Industrial internet of Things Based Decentralized Applications. J. Grid Comput. 2020, 18, 615–628. [Google Scholar] [CrossRef]
- Rodríguez, D.Z.; Okey, O.D.; Maidin, S.S.; Udo, E.U.; Kleinschmidt, J.H. Attentive transformer deep learning algorithm for intrusion detection on IoT systems using automatic Xplainable feature selection. PLoS ONE 2023, 18, e0286652. [Google Scholar]
- Yin, X.; Liu, Z.; Nkenyereye, L.; Ndibanje, B. Toward an Applied Cyber Security Solution in IoT-Based Smart Grids: An Intrusion Detection System Approach. Sensors 2019, 19, 4952. [Google Scholar] [CrossRef]
- Feng, X.; Wu, J.; Wu, Y.; Li, J.; Yang, W. Blockchain and digital twin empowered trustworthy self-healing for edge-AI enabled industrial internet of things. Inf. Sci. 2023, 642, 119169. [Google Scholar] [CrossRef]
- Park, S.; Jun, S. Sustainable Technology Analysis of Blockchain Using Generalized Additive Modeling. Sustainability 2020, 12, 10501. [Google Scholar] [CrossRef]
- Teng, Y.; Ma, S.J.; Qian, Q.; Wang, G. SEIR-diffusion modeling and stability analysis of supply chain finance based on blockchain technology. Heliyon 2024, 10, e24981. [Google Scholar] [CrossRef]
- Rathee, G.; Ahmad, F.; Jaglan, N.; Konstantinou, C. A Secure and Trusted Mechanism for Industrial IoT Network Using Blockchain. IEEE Trans. Ind. Inform. 2023, 19, 1894–1902. [Google Scholar] [CrossRef]
- Asaithambi, S.; Ravi, L.; Kotb, H.; Milyani, A.H.; Azhari, A.A.; Nallusamy, S.; Varadarajan, V.; Vairavasundaram, S. An Energy-Efficient and Blockchain-Integrated Software Defined Network for the Industrial internet of Things. Sensors 2022, 22, 7917. [Google Scholar] [CrossRef] [PubMed]
- Liu, X.L.; Zhou, S.S. Kernel Partial Least Squares Feature Selection Based on Maximum Weight Minimum Redundancy. Entropy 2023, 25, 325. [Google Scholar] [CrossRef] [PubMed]
- Nizami, I.F.; Majid, M.; Khurshid, K. New feature selection algorithms for no-reference image quality assessment. Appl. Intell. 2018, 48, 3482–3501. [Google Scholar] [CrossRef]
- Wu, J.S.; Gong, J.X.; Liu, J.X.; Huang, W.; Zheng, W.-S. Dual-level feature assessment for unsupervised multi-view feature selection with latent space learning. Inf. Sci. 2024, 670, 120604. [Google Scholar] [CrossRef]
- Nizami, I.F.; Akhtar, M.; Waqar, A.; Mann, A.B.; Majid, M. Multiply distorted image quality assessment based on feature level fusion and optimal feature selection. Multimed. Tools Appl. 2021, 80, 21843–21883. [Google Scholar] [CrossRef]
- Kim, D.S.; Lee, S.M.; Kim, T.H.; Park, J.S. Quantitative intrusion intensity assessment for intrusion detection systems. Secur. Commun. Netw. 2012, 5, 1199–1208. [Google Scholar] [CrossRef]
- Khan, M.A.; Rehman, A.; Khan, K.M.; Al Ghamdi, M.A.; Almotiri, S.H. Enhance Intrusion Detection in Computer Networks Based on Deep Extreme Learning Machine. CMC-Comput. Mater. Contin. 2021, 66, 467–480. [Google Scholar]
- Du, J.W.; Yang, K.; Hu, Y.J.; Jiang, L.J. NIDS-CNNLSTM: Network Intrusion Detection Classification Model Based on Deep Learning. IEEE Access 2023, 11, 24808–24821. [Google Scholar] [CrossRef]
- Xue, R.; Zhou, X.; Huang, Z.; Zhang, F.; Tao, F.; Wang, J. Digital twin-driven CNC spindle performance assessment. Int. J. Adv. Manuf. Technol. 2022, 119, 1821–1833. [Google Scholar] [CrossRef]
- Hou, Z.L.; Wang, S.W.; Liu, H.; Yang, Y.Z.; Zhang, Y. Twin Scenarios Establishment for Autonomous Vehicle Digital Twin Empowered SOTIF Assessment. IEEE Trans. Intell. Veh. 2024, 9, 1965–1976. [Google Scholar] [CrossRef]
- Michael, D. The internet of Digital Twins: Advances in Hyperscaling Virtual Labs with Hypervisor- and Container-Based Virtualization. Learn. Age Digit. Green Transit. 2023, 633, 574–586. [Google Scholar]
- Salamatova, V.; Liogky, A. Interpretable data-driven modeling of hyperelastic membranes. Int. J. Numer. Methods Biomed. Eng. 2023, 39, e3757. [Google Scholar] [CrossRef]
- Li, Z.; Duan, M.X.; Xiao, B.; Yang, S.H. A Novel Anomaly Detection Method for Digital Twin Data Using Deconvolution Operation With Attention Mechanism. IEEE Trans. Ind. Inform. 2023, 19, 7278–7286. [Google Scholar] [CrossRef]
- Cai, J.L.; Brazil, T.J. Reduced-Complexity Polynomial Based Nonlinear Behavioral Modeling. IEEE Microw. Wirel. Compon. Lett. 2014, 24, 496–498. [Google Scholar] [CrossRef]
- Lu, Y.L.; Huang, X.H.; Zhang, K.; Maharjan, S.; Zhang, Y. Communication-Efficient Federated Learning for Digital Twin Edge Networks in Industrial IoT. IEEE Trans. Ind. Inform. 2021, 17, 5709–5718. [Google Scholar] [CrossRef]
- Travis, J.M.; Vedat, S.E. Comparison of the method of variation of parameters to semi-analytical methods for solving nonlinear boundary value problems in engineering. Nonlinear Eng.-Model. Appl. 2021, 9, 1–13. [Google Scholar]
- Moustafa, N. A new distributed architecture for evaluating AI-based security systems at the edge: Network TON_IoT datasets. Sustain. Cities Soc. 2021, 72, 102994. [Google Scholar] [CrossRef]
- Booij, T.M.; Chiscop, I.; Meeuwissen, E.; Moustafa, N.; den Hartog, F.T.H. ToN_IoT: The role of heterogeneity and the need for standardization of features and attack types in IoT network intrusion data sets. IEEE Internet Things J. 2022, 9, 485–496. [Google Scholar] [CrossRef]
- Alsaedi, A.; Moustafa, N.; Tari, Z.; Mahmood, A.; Anwar, A. TON_IoT telemetry dataset: A new generation dataset of IoT and IIoT for data-driven intrusion detection systems. IEEE Access 2020, 8, 165130–165150. [Google Scholar] [CrossRef]












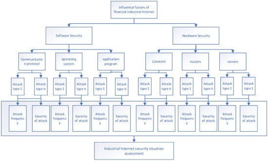
| First Layer | Second Floor | Third Layer | Fourth Layer |
|---|---|---|---|
| Software security | Communication protocol | Backdoor attack Injection attack Password attack Attack aircraft XSS aircraft | Attack frequency Severity of attack Attack frequency Severity of attack Attack frequency Severity of attack Attack frequency Severity of attack Attack frequency Severity of attack |
| Operating system | Dos aircraft Password attack Ransomware Backdoor attack | Attack frequency Severity of attack Attack frequency Severity of attack Attack frequency Severity of attack Attack frequency Severity of attack | |
| Application program | Injection attack Password attack XSS attack Scan estimation | Attack frequency Severity of attack Attack frequency Severity of attack Attack frequency Severity of attack Attack frequency Severity of attack | |
| Hardware security | Monitor | Ddos attack Injection attack Password attack Backdoor attack Ransomware | Attack frequency Severity of attack Attack frequency Severity of attack Attack frequency Severity of attack Attack frequency Severity of attack Attack frequency Severity of attack |
| Router | Scan attack Ddos attack Dos attack Xss attack Injection attack | Attack frequency Severity of attack Attack frequency Severity of attack Attack frequency Severity of attack Attack frequency Severity of attack Attack frequency Severity of attack | |
| Server | Scan attack Ddos attack Dos attack Injection attack Password attack | Attack frequency Severity of attack Attack frequency Severity of attack Attack frequency Severity of attack Attack frequency Severity of attack Attack frequency Severity of attack |
| Evaluating Indicator | VL | L | M | H | VH |
| 0 times/min | 5 times/min | 15 times/min | 30 times/min | 50 times/min | |
| Determined by expert knowledge | |||||
| Reference Point | A | B | C | D | E |
|---|---|---|---|---|---|
| reference value | 1 | 2 | 3 | 4 | 5 |
| Reference Point | A | B | C | D | E |
|---|---|---|---|---|---|
| reference value | 0.2 | 0.4 | 0.6 | 0.8 | 1 |
| NO. | ||||
|---|---|---|---|---|
| 1 | 1 | A | A | |
| 2 | 1 | A | B | |
| 3 | 1 | A | C | |
| 4 | 1 | A | D | |
| 5 | 1 | A | E | |
| 6 | 1 | B | A | |
| 7 | 1 | B | B | |
| 8 | 1 | B | C | |
| 9 | 1 | B | D | |
| 10 | 1 | B | E | |
| 11 | 1 | C | A | |
| 12 | 1 | C | B | |
| 13 | 1 | C | C | |
| 14 | 1 | C | D | |
| 15 | 1 | C | E | |
| 16 | 1 | D | A | |
| 17 | 1 | D | B | |
| 18 | 1 | D | C | |
| 19 | 1 | D | D | |
| 20 | 1 | D | E | |
| 21 | 1 | E | A | |
| 22 | 1 | E | B | |
| 23 | 1 | E | C | |
| 24 | 1 | E | D | |
| 25 | 1 | E | E |
| NO. | ||||
|---|---|---|---|---|
| 1 | 1 | E | E | |
| 2 | 1 | E | G | |
| 3 | 1 | E | C | |
| 4 | 1 | E | B | |
| 5 | 1 | E | D | |
| 6 | 1 | G | E | |
| 7 | 1 | G | G | |
| 8 | 1 | G | C | |
| 9 | 1 | G | B | |
| 10 | 1 | G | D | |
| 11 | 1 | C | E | |
| 12 | 1 | C | G | |
| 13 | 1 | C | C | |
| 14 | 1 | C | B | |
| 15 | 1 | C | D | |
| 16 | 1 | B | E | |
| 17 | 1 | B | G | |
| 18 | 1 | B | C | |
| 19 | 1 | B | B | |
| 20 | 1 | B | D | |
| 21 | 1 | D | E | |
| 22 | 1 | D | G | |
| 23 | 1 | D | C | |
| 24 | 1 | D | B | |
| 25 | 1 | D | D |
| Model | P-CMA-ES | S-CMA-ES | KNN | BP | RF |
|---|---|---|---|---|---|
| Cohen’s d | 0.2714 | 0.017693 | 0.8432 | 0.34791 | 0.548 |
| Model | Whale optimization | intrusion detection | blockchain | Digital twin | Feature Selection |
| Cohen’s d | 0.4287 | 0.3329 | 0.4163 | 0.3125 | 0.026397 |
| Model | P-CMA-ES | S-CMA-ES | KNN | BP | RF |
|---|---|---|---|---|---|
| MSE | 0.0011 | 0.00035 | 0.00342 | 0.00124 | 0.0051 |
| Model | Whale optimization | intrusion detection | blockchain | Digital twin | Feature Selection |
| MSE | 0.009122 | 0.00454 | 0.00229 | 0.00242 | 0.00062 |
Disclaimer/Publisher’s Note: The statements, opinions and data contained in all publications are solely those of the individual author(s) and contributor(s) and not of MDPI and/or the editor(s). MDPI and/or the editor(s) disclaim responsibility for any injury to people or property resulting from any ideas, methods, instructions or products referred to in the content. |
© 2024 by the authors. Licensee MDPI, Basel, Switzerland. This article is an open access article distributed under the terms and conditions of the Creative Commons Attribution (CC BY) license (https://creativecommons.org/licenses/by/4.0/).
Share and Cite
Yang, Q.; Li, S.; Wang, Y.; Li, G.; Yuan, Y. An Industrial Internet Security Assessment Model Based on a Selectable Confidence Rule Base. Sensors 2024, 24, 7577. https://doi.org/10.3390/s24237577
Yang Q, Li S, Wang Y, Li G, Yuan Y. An Industrial Internet Security Assessment Model Based on a Selectable Confidence Rule Base. Sensors. 2024; 24(23):7577. https://doi.org/10.3390/s24237577
Chicago/Turabian StyleYang, Qingqing, Shiming Li, Yuhe Wang, Guoxing Li, and Yanbin Yuan. 2024. "An Industrial Internet Security Assessment Model Based on a Selectable Confidence Rule Base" Sensors 24, no. 23: 7577. https://doi.org/10.3390/s24237577
APA StyleYang, Q., Li, S., Wang, Y., Li, G., & Yuan, Y. (2024). An Industrial Internet Security Assessment Model Based on a Selectable Confidence Rule Base. Sensors, 24(23), 7577. https://doi.org/10.3390/s24237577

