A Field-Programmable Gate Array-Based Adaptive Sleep Posture Analysis Accelerator for Real-Time Monitoring
Abstract
1. Introduction
- An FPGA-based learning algorithm for acquiring data regarding the standard and adaptive conditions of sleep postures. Real-time adaptive learning was developed for various subjects (humans).
- An FPGA-based hierarchical binary classifier (HBC) algorithm was developed for the classification of sensor fusion data in the learning and analysis stages for event-driven conditions.
- Hardware-based sleep posture analysis is the next stage of the proposed method. The FPGA-based solution for sleep posture analysis is the first of its kind for adaptive-based event conditions.
2. Hardware-Based Algorithms
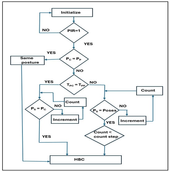
2.1. Hardware-Based Algorithm for Sleep Posture Analysis
2.1.1. Hardware-Based Algorithm for Sleep Posture Learning
| Algorithm 1: Pseudocode for hardware-based sleep posture learning |
|
2.1.2. Hardware-Based Hierarchical Binary Classifier Algorithm for Sleep Posture
| Algorithm 2: Pseudocode for hardware-based hierarchical binary classifier algorithm |
|
2.1.3. Hardware-Based Adaptive Sleep Posture Analysis Algorithm
| Algorithm 3: Pseudocode of adaptive-based algorithm for sleep posture analysis |
|
3. Hardware Schemes for Sleep Posture Analysis
3.1. Hardware Accelerator for Sleep Posture Analysis
3.2. Hardware Schemes for Sleep-Posture-Based Learning
3.3. Hardware Schemes of Hierarchical Binary Classifier for Sleep Posture
3.4. Hardware Schemes for Adaptive Posture Evaluation
4. Results
4.1. Resource Utilization
4.2. Experimental Results
4.2.1. Experimental Setup
4.2.2. Experimental Results of Sleep Posture Learning
4.2.3. Experimental Results of Adaptive Sleep Posture Analysis
5. Conclusions
Author Contributions
Funding
Institutional Review Board Statement
Informed Consent Statement
Data Availability Statement
Acknowledgments
Conflicts of Interest
References
- Senaratna, C.V.; Perret, J.L.; Lodge, C.J.; Lowe, A.J.; Campbell, B.E.; Matheson, M.C.; Hamilton, G.S.; Dharmage, S.C. Prevalence of obstructive sleep apnea in the general population: A systematic review. Sleep Med. Rev. 2017, 34, 70–81. [Google Scholar] [CrossRef] [PubMed]
- De Koninck, J.; Lorrain, D.; Gagnon, P. Sleep positions and position shifts in five age groups: An ontogenetic picture. Sleep 1992, 15, 143–149. [Google Scholar] [CrossRef] [PubMed]
- Consensus Conference Panel; Watson, N.F.; Badr, M.S.; Belenky, G.; Bliwise, D.L.; Buxton, O.M.; Buysse, D.; Dinges, D.F.; Gangwisch, J.; Grandner, M.A.; et al. Joint consensus statement of the American Academy of Sleep Medicine and Sleep Research Society on the recommended amount of sleep for a healthy adult: Methodology and discussion. J. Clin. Sleep Med. 2015, 11, 931–952. [Google Scholar] [CrossRef]
- Fallmann, S.; Chen, L. Computational Sleep Behavior Analysis: A Survey. IEEE Access 2019, 7, 142421–142440. [Google Scholar] [CrossRef]
- Cheng, J.; Mu, Y.; Liu, C.; Yang, W.; Liu, W.; Wang, H.; Wu, J.; Hou, F.; Hao, D.; Cheng, L.; et al. A Fully Integrated Flexible Electronic System with Highly Sensitive MWCNTs Piezoresistive Array Sensors for Pressure Monitoring. IEEE Sens. J. 2022, 22, 18143–18150. [Google Scholar] [CrossRef]
- Kau, L.-J.; Wang, M.-Y.; Zhou, H. Pressure-Sensor-Based Sleep Status and Quality Evaluation System. IEEE Sens. J. 2023, 23, 9739–9754. [Google Scholar] [CrossRef]
- Zhang, Y.; Xiao, A.; Zheng, T.; Xiao, H.; Huang, R. The Relationship between Sleeping Position and Sleep Quality: A Flexible Sensor-Based Study. Sensors 2022, 22, 6220. [Google Scholar] [CrossRef]
- Falch, L.; de Silva, C.W. Incorporating the Qualitative Variable Comfort into the Design of a Wearable Body Sensor System. IEEE/ASME Trans. Mechatron. 2021, 26, 124–133. [Google Scholar] [CrossRef]
- Fallmann, S.; van Veen, R.; Chen, L.; Walker, D.; Chen, F.; Pan, C. Wearable accelerometer based extended sleep position recognition. In Proceedings of the 2017 IEEE 19th International Conference on e-Health Networking, Applications and Services (Healthcom), Dalian, China, 12–15 October 2017; pp. 1–6. [Google Scholar]
- Renevey, P.; Delgado-Gonzalo, R.; Lemkaddem, A.; Proença, M.; Lemay, M.; Solà, J.; Tarniceriu, A.; Bertschi, M. Optical wristworn device for sleep monitoring. In MBEC & NBC; Springer: Singapore, 2017; pp. 615–618. [Google Scholar]
- Chung, K.; Song, K.; Shin, K.; Sohn, J.; Cho, S.H.; Chang, J.-H. Noncontact sleep study by multi-modal sensor fusion. Sensors 2017, 17, 1685. [Google Scholar] [CrossRef]
- Ong, A.A.; Gillespie, M.B. Overview of smartphone applications for sleep analysis. World J. Otorhinolaryngol.-Head Neck Surg. 2016, 2, 45–49. [Google Scholar] [CrossRef]
- Saddaoui, R.; Gana, M.; Hamiche, H.; Laghrouche, M. Wireless Tag Sensor Network for Apnea Detection and Posture Recognition Using LSTM. IEEE Embed. Syst. Lett. 2024. Early Access. [Google Scholar] [CrossRef]
- Singh, S.; Anisi, M.H.; Jindal, A.; Jarchi, D. Smart Multimodal In-Bed Pose Estimation Framework Incorporating Generative Adversarial Neural Network. IEEE J. Biomed. Health Inform. 2024, 28, 3379–3388. [Google Scholar] [CrossRef] [PubMed]
- Lin, B.-S.; Peng, C.-W.; Lee, I.-J.; Hsu, H.-K.; Lin, B.-S. System Based on Artificial Intelligence Edge Computing for Detecting Bedside Falls and Sleep Posture. IEEE J. Biomed. Health Inform. 2023, 27, 3549–3558. [Google Scholar] [CrossRef] [PubMed]
- Liu, X.; Jiang, W.; Chen, S.; Xie, X.; Liu, H.; Cai, Q.; Tong, X.; Shi, T.; Qu, W. PosMonitor: Fine-Grained Sleep Posture Recognition With mmWave Radar. IEEE Internet Things J. 2024, 11, 11175–11189. [Google Scholar] [CrossRef]
- Hu, Q.; Tang, X.; Tang, W. A Real-Time Patient-Specific Sleeping Posture Recognition System Using Pressure Sensitive Conductive Sheet and Transfer Learning. IEEE Sens. J. 2021, 21, 6869–6879. [Google Scholar] [CrossRef]
- Liu, P.; Nguang, S.-K.; Partridge, A. Occupancy Inference Using Pyroelectric Infrared Sensors Through Hidden Markov Models. IEEE Sens. J. 2016, 16, 1062–1068. [Google Scholar] [CrossRef]
- Gochoo, M.; Tan, T.-H.; Liu, S.-H.; Jean, F.-R.; Alnajjar, F.S.; Huang, S.-C. Unobtrusive Activity Recognition of Elderly People Living Alone Using Anonymous Binary Sensors and DCNN. IEEE J. Biomed. Health Inform. 2019, 23, 693–702. [Google Scholar] [CrossRef]
- Thathsara, M.; Lam, S.-K.; Kawshan, D.; Piyasena, D. Hardware Accelerator for Feature Matching with Binary Search Tree. In Proceedings of the 2024 IEEE International Symposium on Circuits and Systems (ISCAS), Singapore, 19–22 May 2024; pp. 1–5. [Google Scholar]
- Schlegel, D.; Grisetti, G. HBST: A hamming distance embedding binary search tree for feature-based visual place recognition. IEEE Robot. Autom. Lett. 2018, 3, 3741–3748. [Google Scholar] [CrossRef]
- Nurvitadhi, E.; Sheffield, D.; Sim, J.; Mishra, A.; Venkatesh, G.; Marr, D. Accelerating Binarized Neural Networks: Comparison of FPGA, CPU, GPU, and ASIC. In Proceedings of the 2016 International Conference on Field-Programmable Technology (FPT), Xi’an, China, 7–9 December 2016; pp. 77–84. [Google Scholar]
- Basha, M.; Kumar, M.S.; Chinnaiah, M.C.; Lam, S.-K.; Srikanthan, T.; Narambhatla, J.; Dodde, H.K.; Dubey, S. Hardware Schemes for Smarter Indoor Robotics to Prevent the Backing Crash Framework Using Field Programmable Gate Array-Based Multi-Robots. Sensors 2024, 24, 1724. [Google Scholar] [CrossRef]
- Karumuri, S.R.; Lam, S.K.; Narambhatlu, J.; Dubey, S. Hardware-Efficient Scheme for Trailer Robot Parking by Truck Robot in an Indoor Environment with Rendezvous. Sensors 2023, 23, 5097. [Google Scholar] [CrossRef]
- Matar, G.; Lina, J.-M.; Kaddoum, G. Artificial neural network for in-bed posture classification using bed-sheet pressure sensors. IEEE J. Biomed. Health Inform. 2020, 24, 101–110. [Google Scholar] [CrossRef] [PubMed]
- Tapwal, R.; Misra, S.; Deb, P.K. i-Sheet: A Low-Cost Bedsheet Sensor for Remote Diagnosis of Isolated Individuals. IEEE Sens. J. 2023, 23, 906–913. [Google Scholar] [CrossRef] [PubMed]
- Hu, D.; Gao, W.; Ang, K.K.; Hu, M.; Chuai, G.; Huang, R. Smart Sleep Monitoring: Sparse Sensor-Based Spatiotemporal CNN for Sleep Posture Detection. Sensors 2024, 24, 4833. [Google Scholar] [CrossRef] [PubMed]
















| Abbreviation | Definition |
|---|---|
| SPR | S: Ultrasonic sensors {H_R, H_L, A_R, A_L, R_L and L_L} P: Position of sensor at head (H), abdomen (A), and limb (L) R: Position at right (R) and left (L) sides |
| PP | Past posture |
| CP | Current posture |
| T | Time |
| Postures | Right yearner (RY), left yearner (LY), left fetal (LF), right fetal (RF), left lateral posture (LLP), and supine posture (SP) |
| LUT | Look-up table |
| PC | Pose current |
| Pp | Pose past |
| TpC | Pose T current |
| Tpp | Pose T past |
| Ps | Pose Static |
| Posture | Head_Right (H_R) | Head_Left (H_L) | Abdomen_Right (A_R) | Abdomen_Left (A_L) | Right Leg (R_L) | Left Leg (L_L) |
|---|---|---|---|---|---|---|
| Right yearner (RY) | 1 | 1 | 0 | 1 | 0 | 1 |
| Left yearner (LY) | 1 | 1 | 1 | 0 | 1 | 0 |
| Left fetal (LF) | 1 | 1 | 1 | 1 | 0 | 1 |
| Right fetal (RF) | 1 | 1 | 1 | 1 | 1 | 0 |
| Right lateral posture (RLP) | 1 | 0 | 1 | 0 | 1 | 0 |
| Left lateral posture (LLP) | 0 | 1 | 0 | 1 | 0 | 1 |
| Supine posture (SP) | X | X | 1 | 1 | 1 | 1 |
| Frog posture (FP) | 1 | 1 | 1 | 1 | 0 | 0 |
| Module | LUT | BRAM | DSP Slices |
|---|---|---|---|
| Interfacing modules (sensors, communication (UART), Xilinx IP cores) | 6362 | 16 | 22 |
| Sleep-posture-based learning PE | 4404 | 12 | 15 |
| Hierarchical binary classifier (HBC) PE | 3916 | 8 | 12 |
| Adaptive posture evaluation PE | 5140 | 22 | 25 |
| Control unit and PWDC sensor fusion | 2692 | 9 | 12 |
| Execution modules and display | 1958 | 5 | 10 |
| Total | 24,472 | 72 | 96 |
| Reference Paper | Sensory Approach | Algorithm | Hardware | Number of Postures | Pros | Accuracy | Cons | |
|---|---|---|---|---|---|---|---|---|
| Method | Fusion | |||||||
| Q. Hu et al., 2021 [17] | 1024 pressure sensors | Yes | HOG, SVM, and CNN | Arduino Nano and CPU | 6 | <400 ms, sampling, and processing, | 86.94% to 91.24% | Contact approach |
| Mater et al., 2020 [25] | 1728 FSR sensors | Yes | HOG + LBP, FFANN | CPU | 4 | Health monitoring | 97% | Increased usage of sensors |
| R. Tapwal et al., 2023 [26] | Two flex force sensors | Yes | K-means | Arduino Uno and CPU | 4 | Health monitoring | ~99.3% | Consumes 17.5 W, contact approach |
| Hu, D et al., 2024 [27] | 32 piezoelectric sensors | Yes | S3CNN | N/A | 4 | Effectively detects nuanced pressure disturbances | 93.0% | N/A |
| Proposed | 6 ultrasonic sensors | Yes | HBC, heuristic learning | FPGA | 8 | Parallel computing, <370 ns, sampling, and computation. | 98.4% | PR flow would be preferred in future usage |
Disclaimer/Publisher’s Note: The statements, opinions and data contained in all publications are solely those of the individual author(s) and contributor(s) and not of MDPI and/or the editor(s). MDPI and/or the editor(s) disclaim responsibility for any injury to people or property resulting from any ideas, methods, instructions or products referred to in the content. |
© 2024 by the authors. Licensee MDPI, Basel, Switzerland. This article is an open access article distributed under the terms and conditions of the Creative Commons Attribution (CC BY) license (https://creativecommons.org/licenses/by/4.0/).
Share and Cite
Sravanthi, M.; Gunturi, S.K.; Chinnaiah, M.C.; Lam, S.-K.; Divya Vani, G.; Basha, M.; Janardhan, N.; Hari Krishna, D.; Dubey, S. A Field-Programmable Gate Array-Based Adaptive Sleep Posture Analysis Accelerator for Real-Time Monitoring. Sensors 2024, 24, 7104. https://doi.org/10.3390/s24227104
Sravanthi M, Gunturi SK, Chinnaiah MC, Lam S-K, Divya Vani G, Basha M, Janardhan N, Hari Krishna D, Dubey S. A Field-Programmable Gate Array-Based Adaptive Sleep Posture Analysis Accelerator for Real-Time Monitoring. Sensors. 2024; 24(22):7104. https://doi.org/10.3390/s24227104
Chicago/Turabian StyleSravanthi, Mangali, Sravan Kumar Gunturi, Mangali Chinna Chinnaiah, Siew-Kei Lam, G. Divya Vani, Mudasar Basha, Narambhatla Janardhan, Dodde Hari Krishna, and Sanjay Dubey. 2024. "A Field-Programmable Gate Array-Based Adaptive Sleep Posture Analysis Accelerator for Real-Time Monitoring" Sensors 24, no. 22: 7104. https://doi.org/10.3390/s24227104
APA StyleSravanthi, M., Gunturi, S. K., Chinnaiah, M. C., Lam, S.-K., Divya Vani, G., Basha, M., Janardhan, N., Hari Krishna, D., & Dubey, S. (2024). A Field-Programmable Gate Array-Based Adaptive Sleep Posture Analysis Accelerator for Real-Time Monitoring. Sensors, 24(22), 7104. https://doi.org/10.3390/s24227104

