Enhancing Underwater SLAM Navigation and Perception: A Comprehensive Review of Deep Learning Integration
Abstract
1. Introduction
2. Common Underwater SLAM Advancements and Algorithm Performance
3. Mathematical Formulas for Underwater SLAM and Deep Learning Methods
- E.K.F. State Update
- E.K.F. Covariance Update
- Particle Filter Weight Update
- Particle Filter Resampling
- Convolution Operation
- ReLU Activation Function
- R.N.N. Hidden State Update
- LSTM Input Gate
- LSTM Output Gate
- LSTM Hidden State Update
- Bellman Equation
- GAN Loss Functions
- V.A.E. Loss Function
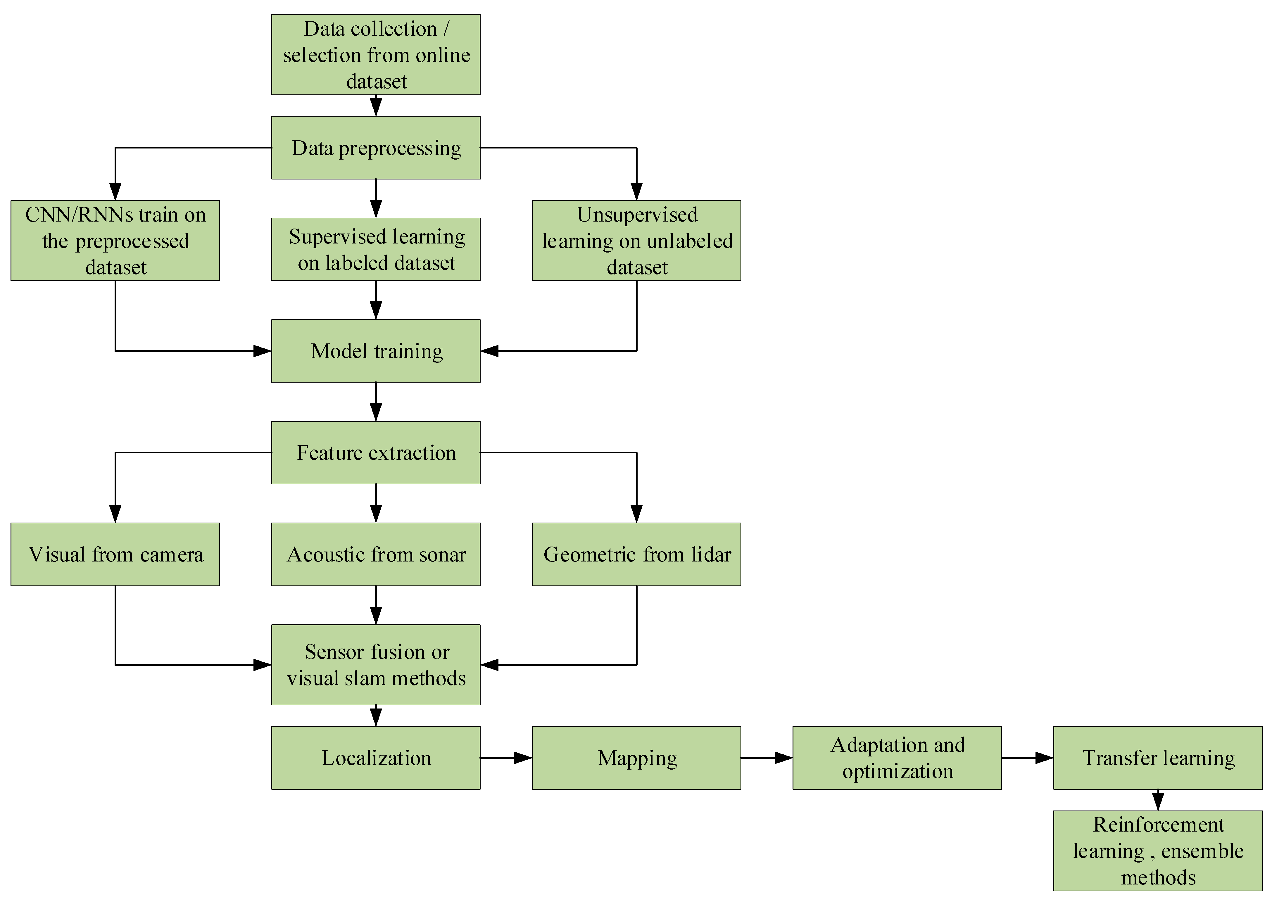
4. Deep Learning Techniques in Underwater Image Processing, Navigation, and Perception
5. Deep Learning-Based Underwater SLAM and Odometry Navigation: Strengths and Weaknesses
6. Comparative Analysis of Underwater SLAM Techniques
7. Advantage and Superiority of Deep Learning Relative to the Conventional Method


8. Conclusions/Significance
Author Contributions
Funding
Conflicts of Interest
References
- Xu, Z.; Haroutunian, M.; Murphy, A.J.; Neasham, J.; Norman, R. An underwater visual navigation method based on multiple aruco markers. J. Mar. Sci. Eng. 2021, 9, 1432. [Google Scholar] [CrossRef]
- Sun, K.; Cui, W.; Chen, C. Review of underwater sensing technologies and applications. Sensors 2021, 21, 7849. [Google Scholar] [CrossRef] [PubMed]
- Zhang, Y.; Wu, Y.; Tong, K.; Chen, H.; Yuan, Y. Review of Visual Simultaneous Localization and Mapping Based on Deep Learning. Remote Sens. 2023, 15, 2740. [Google Scholar] [CrossRef]
- Azam, A.B.; Kong, Z.J.; Ng, S.Y.; Florian, M.S.; Elhadidi, B.; Seet, G.; Zheng, J.; Cai, Y. Low-cost Underwater Localisation Using Single-Beam Echosounders and Inertial Measurement Units. In Proceedings of the OCEANS 2023—Limerick, Limerick, Ireland, 5–8 June 2023; Institute of Electrical and Electronics Engineers (IEEE): New York, NY, USA, 2023; pp. 1–7. [Google Scholar] [CrossRef]
- Nauert, F.; Kampmann, P. Inspection and maintenance of industrial infrastructure with autonomous underwater robots. Front. Robot. AI 2023, 10, 1240276. [Google Scholar] [CrossRef] [PubMed]
- Orinaitė, U.; Karaliūtė, V.; Pal, M.; Ragulskis, M. Detecting Underwater Concrete Cracks with Machine Learning: A Clear Vision of a Murky Problem. Appl. Sci. 2023, 13, 7335. [Google Scholar] [CrossRef]
- Zhang, E.; Jiang, T.; Duan, J. A Multi-Stage Feature Aggregation and Structure Awareness Network for Concrete Bridge Crack Detection. Sensors 2024, 24, 1542. [Google Scholar] [CrossRef]
- Yang, H.; Xu, Z.; Jia, B. An Underwater Positioning System for UUVs Based on LiDAR Camera and Inertial Measurement Unit. Sensors 2022, 22, 5418. [Google Scholar] [CrossRef]
- Tani, S.; Ruscio, F.; Bresciani, M.; Nordfeldt, B.M.; Bonin-Font, F.; Costanzi, R. Development and testing of a navigation solution for Autonomous Underwater Vehicles based on stereo vision. Ocean Eng. 2023, 280, 114757. [Google Scholar] [CrossRef]
- Hou, J.; Ye, X. Real-time Underwater 3D Reconstruction Method Based on Stereo Camera. In Proceedings of the 2022 IEEE International Conference on Mechatronics and Automation, ICMA 2022, Guilin, China, 7–10 August 2022; Institute of Electrical and Electronics Engineers Inc.: New York, NY, USA, 2022; pp. 1204–1209. [Google Scholar] [CrossRef]
- Vargas, E.; Scona, R.; Willners, J.S.; Luczynski, T.; Cao, Y.; Wang, S.; Petillot, Y.R. Robust Underwater Visual SLAM Fusing Acoustic Sensing. In Proceedings of the IEEE International Conference on Robotics and Automation, Xi’an, China, 30 May–5 June 2021; Institute of Electrical and Electronics Engineers Inc.: New York, NY, USA, 2021; pp. 2140–2146. [Google Scholar] [CrossRef]
- Aravind, J.V.; Ganesh, K.V.S.S.; Prince, S. Real-Time Appearance Based Mapping using Visual Sensor for Unknown Environment. J. Phys. Conf. Ser. 2022, 2335, 012057. [Google Scholar] [CrossRef]
- Mo, J. Towards a Fast, Robust and Accurate Visual-Inertial Simultaneous Localization and Mapping System. Doctoral Dissertation, University of Minnesota, Minneapolis, MN, USA, 2022. [Google Scholar]
- Li, S.; Li, Z.; Liu, X.; Shan, C.; Zhao, Y.; Cheng, H. Research on Map-SLAM Fusion Localization Algorithm for Unmanned Vehicle. Appl. Sci. 2022, 12, 8670. [Google Scholar] [CrossRef]
- Sasi, J.P.; Pandagre, K.N.; Royappa, A.; Walke, S.; Pavithra, G.; Natrayan, L. Deep Learning Techniques for Autonomous Navigation of Underwater Robots. In Proceedings of the 2023 10th IEEE Uttar Pradesh Section International Conference on Electrical, Electronics and Computer Engineering (UPCON), Gautam Buddha Nagar, India, 1–3 December 2023; IEEE: New York, NY, USA, 2023; pp. 1630–1635. [Google Scholar] [CrossRef]
- Al-Tawil, B.; Hempel, T.; Abdelrahman, A.; Al-Hamadi, A. A review of visual SLAM for robotics: Evolution, properties, and future applications. Front. Robot. AI 2024, 11, 1347985. [Google Scholar] [CrossRef] [PubMed]
- Yan, T.; Xu, Z.; Yang, S.X.; Gadsden, S.A. Formation control of multiple autonomous underwater vehicles: A review. Intell. Robot. 2023, 3, 1–22. [Google Scholar] [CrossRef]
- Chen, D.; Huang, B.; Kang, F. A Review of Detection Technologies for Underwater Cracks on Concrete Dam Surfaces. Appl. Sci. 2023, 13, 3564. [Google Scholar] [CrossRef]
- Noor, A.; Ruhaiyem, N.I. Underwater image processing based on CNN applications: A review. In Proceedings of the Cognitive Models and Artificial Intelligence Conference, İstanbul, Turkey, 25–26 May 2024; ACM: New York, NY, USA, 2024; pp. 75–84. [Google Scholar] [CrossRef]
- Alzubaidi, L.; Zhang, J.; Humaidi, A.J.; Al-Dujaili, A.; Duan, Y.; Al-Shamma, O.; Santamaría, J.; Fadhel, M.A.; Al-Amidie, M.; Farhan, L. Review of deep learning: Concepts, CNN architectures, challenges, applications, future directions. J. Big Data 2021, 8, 53. [Google Scholar] [CrossRef]
- Lyernisha, S.R.; Christopher, C.S.; Fernisha, S.R. Object recognition from enhanced underwater image using optimized deep-CNN. Int. J. Wavelets Multiresolution Inf. Process 2023, 21, 2350007. [Google Scholar] [CrossRef]
- Amarasinghe, C.; Ratnaweera, A.; Maitripala, S. UW Deep SLAM-CNN Assisted Underwater SLAM. Appl. Comput. Syst. 2023, 28, 100–113. [Google Scholar] [CrossRef]
- Qi, H.; Wang, C.; Li, J.; Shi, L. Loop Closure Detection with CNN in RGB-D SLAM for Intelligent Agricultural Equipment. Agriculture 2024, 14, 949. [Google Scholar] [CrossRef]
- Khandouzi, A.; Ezoji, M. Coarse-to-fine underwater image enhancement with lightweight CNN and attention-based refinement. J. Vis. Commun. Image Represent. 2024, 99, 104068. [Google Scholar] [CrossRef]
- Munoz, B.; Troni, G. Learning the Ego-Motion of an Underwater Imaging Sonar: A Comparative Experimental Evaluation of Novel CNN and RCNN Approaches. IEEE Robot. Autom. Lett. 2024, 9, 2072–2079. [Google Scholar] [CrossRef]
- Zheng, Z.; Xin, Z.; Yu, Z.; Yeung, S.-K. Real-time GAN-based image enhancement for robust underwater monocular SLAM. Front. Mar. Sci. 2023, 10, 1161399. [Google Scholar] [CrossRef]
- Savinykh, A.; Kurenkov, M.; Kruzhkov, E.; Yudin, E.; Potapov, A.; Karpyshev, P.; Tsetserukou, D. DarkSLAM: GAN-Assisted Visual SLAM for Reliable Operation in Low-Light Conditions. arXiv 2022, arXiv:2206.02199. [Google Scholar]
- Estrada, D.C.; Dalgleish, F.R.; Den Ouden, C.J.; Ramos, B.; Li, Y.; Ouyang, B. Underwater LiDAR Image Enhancement Using a GAN Based Machine Learning Technique. IEEE Sens. J. 2022, 22, 4438–4451. [Google Scholar] [CrossRef]
- Shorten, C.; Khoshgoftaar, T.M. A survey on Image Data Augmentation for Deep Learning. J. Big Data 2019, 6, 60. [Google Scholar] [CrossRef]
- Goodfellow, I.J.; Pouget-Abadie, J.; Mirza, M.; Xu, B.; Warde-Farley, D.; Ozair, S.; Courville, A.; Bengiot, Y. Generative Adversarial Nets. Available online: http://www.github.com/goodfeli/adversarial (accessed on 6 October 2024).
- Wang, M.; Deng, W. Deep Visual Domain Adaptation: A Survey. Neurocomputing 2018, 312, 135–153. [Google Scholar] [CrossRef]
- Eitel, A.; Springenberg, J.Y.; Spinello, L.; Riedmiller, M.; Burgard, W. Multimodal deep learning for robust RGB-D object recognition. In Proceedings of the IROS Hamburg 2015 Conference Digest: IEEE/RSJ International Conference on Intelligent Robots and Systems, Hamburg, Germany, 28 September–2 October 2015. [Google Scholar]
- Davison, A.J. Real-Time Simultaneous Localisation and Mapping with a Single Camera. 2003. Available online: http://www.robots.ox.ac.uk/~ajd/ (accessed on 6 October 2024).
- Zuo, X.; Jiang, X.; Li, P.; Wang, J.; Ge, M.; Schuh, H. A square root information filter for multi-GNSS real-time precise clock estimation. Satell. Navig. 2021, 2, 28. [Google Scholar] [CrossRef]
- Liu, T.; Xv, C.; Qiao, Y.; Jiang, C.; Yu, J. Particle Filter SLAM for Vehicle Localization. J. Ind. Eng. Appl. Sci. 2024, 2, 27–31. [Google Scholar] [CrossRef]
- Grisetti, G.; Kummerle, R.; Stachniss, C.; Burgard, W. A tutorial on graph-based SLAM. IEEE Intell. Transp. Syst. Mag. 2010, 2, 31–43. [Google Scholar] [CrossRef]
- Wang, Q.; Yuan, X.; Xu, C.; Wang, X. A Bayesian Approach to Communication-Driven SLAM Based on Diffuse Reflection Model. IEEE Wirel. Commun. Lett. 2023, 12, 1279–1283. [Google Scholar] [CrossRef]
- Balemans, N.; Hellinckx, P.; Latre, S.; Reiter, P.; Steckel, J. S2L-SLAM: Sensor Fusion Driven SLAM using Sonar, LiDAR and Deep Neural Networks. In Proceedings of the IEEE Sensors, Sydney, Australia, 31 October–3 November 2021; Institute of Electrical and Electronics Engineers Inc.: New York, NY, USA, 2021. [Google Scholar] [CrossRef]
- Hu, C.; Zhu, S.; Song, W. Real-time Underwater 3D Reconstruction Based on Monocular Image. In Proceedings of the 2022 IEEE International Conference on Robotics and Biomimetics (ROBIO), Jinghong, China, 5–9 December 2022; pp. 1239–1244. [Google Scholar]
- Mur-Artal, R.; Montiel, J.M.M.; Tardos, J.D. ORB-SLAM: A Versatile and Accurate Monocular SLAM System. IEEE Trans. Robot. 2015, 31, 1147–1163. [Google Scholar] [CrossRef]
- Bloesch, M.; Omari, S.; Hutter, M.; Siegwart, R. Robust Visual Inertial Odometry Using a Direct EKF-Based Approach. In Proceedings of the 2015 IEEE/RSJ International Conference on Intelligent Robots and Systems (IROS), Hamburg, Germany, 28 September–2 October 2015. [Google Scholar] [CrossRef]
- Engel, J.; Schöps, T.; Cremers, D. LNCS 8690—LSD-SLAM: Large-Scale Direct Monocular SLAM. In Computer Vision—ECCV 2014, Proceedings of the 13th European Conference, Zurich, Switzerland, 6–12 September 2014; Springer: Berlin/Heidelberg, Germany, 2014. [Google Scholar]
- Kerl, C.; Sturm, J.; Cremers, D. Dense Visual SLAM for RGB-D Cameras. In Proceedings of the 2013 IEEE/RSJ International Conference on Intelligent Robots and Systems, Tokyo, Japan, 3–7 November 2013. [Google Scholar]
- Engel, J.; Koltun, V.; Cremers, D. Direct Sparse Odometry. IEEE Trans. Pattern Anal. Mach. Intell. 2018, 40, 611–625. [Google Scholar] [CrossRef]
- Mourikis, A.I.; Roumeliotis, S.I. A Multi-State Constraint Kalman Filter for Vision-aided Inertial Navigation. In Proceedings of the 2007 IEEE International Conference on Robotics and Automation, Rome, Italy, 10–14 April 2007. [Google Scholar]
- Abdollahi, M.R.; Pourtakdoust, S.H.; Nooshabadi, M.H.Y.; Pishkenari, H.N. An Improved Multi-State Constraint Kalman Filter for Visual-Inertial Odometry. Available online: https://youtu.be/aE6_av59QXw (accessed on 6 October 2024).
- Forster, C.; Pizzoli, M.; Scaramuzza, D. SVO: Fast Semi-Direct Monocular Visual Odometry. Available online: http://rpg.ifi.uzh.ch (accessed on 6 October 2024).
- Forster, C.; Zhang, Z.; Gassner, M.; Werlberger, M.; Scaramuzza, D. SVO: Semidirect visual odometry for monocular and multicamera systems. IEEE Trans. Robot. 2016, 33, 249–265. [Google Scholar] [CrossRef]
- LeCun, Y.; Bengio, Y.; Hinton, G. Deep learning. Nature 2015, 521, 436–444. [Google Scholar] [CrossRef] [PubMed]
- Li, M.; Mourikis, A.I. High-Precision, Consistent EKF-based Visual-Inertial Odometry. Int. J. Robot. Res. 2013, 32, 690–711. [Google Scholar] [CrossRef]
- Cummins, M.; Newman, P. FAB-MAP: Probabilistic Localization and Mapping in the Space of Appearance. Int. J. Robot. Res. 2008, 27, 647–665. [Google Scholar] [CrossRef]
- Yang, W. Researches Advanced in Autonomous Underwater Robots based on SLAM. In Proceedings of the 2022 4th International Conference on Robotics, Intelligent Control and Artificial Intelligence, Dongguan, China, 16–18 December 2022; ACM: New York, NY, USA, 2022; pp. 200–203. [Google Scholar] [CrossRef]
- He, W.; Li, R.; Liu, T.; Yu, Y. LiDAR-based SLAM pose estimation via GNSS graph optimization algorithm. Meas. Sci. Technol. 2024, 35, 096304. [Google Scholar] [CrossRef]
- Chen, X.; Läbe, T.; Milioto, A.; Röhling, T.; Vysotska, O.; Haag, A.; Behley, J.; Stachniss, C. OverlapNet: Loop Closing for LiDAR-based SLAM. In Proceedings of the Robotics: Science and Systems 2020, Corvalis, OR, USA, 12–16 July 2020. [Google Scholar] [CrossRef]
- Chang, S.; Wan, C.; Zhang, D.; Li, H.; Lin, Y. An Underwater SLAM Approach Using Regularly Distributed Magnetic Beacons. In Advances in Guidance, Navigation and Control, Proceedings of the 2022 International Conference on Guidance, Navigation and Control, Tianjin, China, 5–7 August 2022; Springer: Berlin/Heidelberg, Germany, 2023; pp. 300–308. [Google Scholar] [CrossRef]
- Qin, T.; Li, P.; Shen, S. VINS-Mono: A Robust and Versatile Monocular Visual-Inertial State Estimator. IEEE Trans. Robot. 2018, 34, 1004–1020. [Google Scholar] [CrossRef]
- Wang, X.; Fan, X.; Shi, P.; Ni, J.; Zhou, Z. An Overview of Key SLAM Technologies for Underwater Scenes. Remote Sens. 2023, 15, 2496. [Google Scholar] [CrossRef]
- Xin, Z.; Wang, Z.; Yu, Z.; Zheng, B. ULL-SLAM: Underwater low-light enhancement for the front-end of visual SLAM. Front. Mar. Sci. 2023, 10, 1133881. [Google Scholar] [CrossRef]
- Zhang, F.; Xu, D.; Cheng, C. An Underwater Distributed SLAM Approach Based on Improved GMRBnB Framework. J. Mar. Sci. Eng. 2023, 11, 2271. [Google Scholar] [CrossRef]
- Bucci, A.; Franchi, M.; Ridolfi, A.; Secciani, N.; Allotta, B. Evaluation of UKF-Based Fusion Strategies for Autonomous Underwater Vehicles Multisensor Navigation. IEEE J. Ocean. Eng. 2023, 48, 1–26. [Google Scholar] [CrossRef]
- Viset, F.; Helmons, R.; Kok, M. An Extended Kalman Filter for Magnetic Field SLAM Using Gaussian Process Regression. Sensors 2022, 22, 2833. [Google Scholar] [CrossRef] [PubMed]
- Eraghi, H.E.; Taban, M.R.; Bahreinian, S.F. Improved Unscented Kalman Filter Algorithm to Increase the SLAM Accuracy. In Proceedings of the 2023 9th International Conference on Control, Instrumentation and Automation (ICCIA), Tehran, Iran, 20–21 December 2023; IEEE: New York, NY, USA, 2023; pp. 1–5. [Google Scholar] [CrossRef]
- Li, H.; Wang, G.; Li, X.; Lian, Y. A Review of Underwater SLAM Technologies. In Proceedings of the 2023 5th International Conference on Robotics, Intelligent Control and Artificial Intelligence (RICAI), Hangzhou, China, 1–3 December 2023; IEEE: New York, NY, USA, 2023; pp. 215–225. [Google Scholar] [CrossRef]
- Chang, S.; Zhang, D.; Zhang, L.; Zou, G.; Wan, C.; Ma, W.; Zhou, Q. A Joint Graph-Based Approach for Simultaneous Underwater Localization and Mapping for AUV Navigation Fusing Bathymetric and Magnetic-Beacon-Observation Data. J. Mar. Sci. Eng. 2024, 12, 954. [Google Scholar] [CrossRef]
- Teng, M.; Ye, L.; Yuxin, Z.; Yanqing, J.; Qianyi, Z.; Pascoal, A.M. Efficient Bathymetric SLAM with Invalid Loop Closure Identification. IEEE/ASME Trans. Mechatron. 2021, 26, 2570–2580. [Google Scholar] [CrossRef]
- Xu, Z.; Qiu, H.; Dong, M.; Wang, H.; Wang, C. Underwater Simultaneous Localization and Mapping Based on 2D-SLAM Framework. In Proceedings of the 2022 IEEE International Conference on Unmanned Systems (ICUS), Guangzhou, China, 28–30 October 2022; IEEE: New York, NY, USA, 2022; pp. 184–189. [Google Scholar] [CrossRef]
- Xu, S.; Ma, T.; Li, Y.; Ding, S.; Gao, J.; Xia, J.; Qi, H.; Gu, H. An effective stereo SLAM with high-level primitives in underwater environment. Meas. Sci. Technol. 2023, 34, 105405. [Google Scholar] [CrossRef]
- Howard, A.G.; Zhu, M.; Chen, B.; Kalenichenko, D.; Wang, W.; Weyand, T.; Andreetto, M.; Adam, H. MobileNets: Efficient Convolutional Neural Networks for Mobile Vision Applications. arXiv 2017, arXiv:1704.04861. [Google Scholar]
- Jing, L.; Tian, Y. Self-Supervised Visual Feature Learning with Deep Neural Networks: A Survey. IEEE Trans. Pattern Anal. Mach. Intell. 2020, 43, 4037–4058. [Google Scholar] [CrossRef]
- Martinho, L.A.; Calvalcanti, J.M.B.; Pio, J.L.S.; Oliveira, F.G. Diving into Clarity: Restoring Underwater Images using Deep Learning. J. Intell. Robot. Syst. 2024, 110, 32. [Google Scholar] [CrossRef]
- Maitre, A.R.; Abin, D. Improved Deep Learning Approach for Underwater Image Enhancement. In Information and Communication Technology for Competitive Strategies (ICTCS 2022); Springer: Berlin/Heidelberg, Germany, 2023; pp. 41–53. [Google Scholar] [CrossRef]
- Yao, X.; He, F.; Wang, B. Deep learning-based recurrent neural network for underwater image enhancement. In Proceedings of the Sixth Conference on Frontiers in Optical Imaging and Technology: Imaging Detection and Target Recognition, Nanjing, China, 22–24 October 2023; Xu, J., Zuo, C., Eds.; SPIE: Philadelphia, PA, USA, 2024; p. 61. [Google Scholar] [CrossRef]
- Sangari, M.S.; Thangaraj, K.; Vanitha, U.; Srikanth, N.; Sathyamoorthy, J.; Renu, K. Deep learning-based Object Detection in Underwater Communications System. In Proceedings of the 2023 Second International Conference on Electrical, Electronics, Information and Communication Technologies (ICEEICT), Trichirappalli, India, 5–7 April 2023; IEEE: New York, NY, USA, 2023; pp. 1–6. [Google Scholar] [CrossRef]
- Sree Vidhya, K.S.; Deepthi, P.S. A Comprehensive Analysis of Underwater Image Processing based on Deep Learning Techniques. In Proceedings of the 2023 International Conference on Control, Communication and Computing (ICCC), Thiruvananthapuram, India, 19–21 May 2023; IEEE: New York, NY, USA, 2023; pp. 1–6. [Google Scholar] [CrossRef]
- Khan, S.; Rahmani, H.; Shah, S.A.A.; Bennamoun, M.; Medioni, G.; Dickinson, S. A Guide to Convolutional Neural Networks for Computer Vision; Springer: Cham, Switzerland, 2018. [Google Scholar]
- Teixeira, B.; Silva, H.; Matos, A.; Silva, E. Deep Learning for Underwater Visual Odometry Estimation. IEEE Access 2020, 8, 44687–44701. [Google Scholar] [CrossRef]
- Wang, G.; Lin, H.; Wang, Q. Research on underwater target tracking method combining deep learning and kernel correlation filtering. In Proceedings of the 2024 5th International Conference on Computer Vision, Image and Deep Learning (CVIDL), Zhuhai, China, 19–21 April 2024; IEEE: New York, NY, USA, 2024; pp. 1458–1461. [Google Scholar] [CrossRef]
- Yasir, M.; Rahman, A.U.; Gohar, M. Habitat mapping using deep neural networks. Multimed. Syst. 2021, 27, 679–690. [Google Scholar] [CrossRef]
- Huang, R.-J.; Lai, Y.-C.; Tsao, C.-Y.; Kuo, Y.-P.; Wang, J.-H.; Chang, C.-C. Applying convolutional networks to underwater tracking without training. In Proceedings of the 2018 IEEE International Conference on Applied System Invention (ICASI), Chiba, Japan, 13–17 April 2018; IEEE: New York, NY, USA, 2018; pp. 342–345. [Google Scholar] [CrossRef]
- Guerrero-Gonzalez, A.; Garcia-Cordova, F.; Gilabert, J. A biologically inspired neural network for navigation with obstacle avoidance in autonomous underwater and surface vehicles. In Proceedings of the OCEANS 2011 IEEE—Spain, Santander, Spain, 6–9 June 2011; IEEE: New York, NY, USA, 2011; pp. 1–8. [Google Scholar] [CrossRef]
- Santora, M.; Alberts, J.; Edwards, D. Control of Underwater Autonomous Vehicles Using Neural Networks. In Proceedings of the OCEANS 2006, Boston, MA, USA, 18–21 September 2006; IEEE: New York, NY, USA, 2006; pp. 1–5. [Google Scholar] [CrossRef]
- Wang, H.; Lu, B.; Li, J.; Liu, T.; Xing, Y.; Lv, C.; Cao, D.; Li, J.; Zhang, J.; Hashemi, E. Risk Assessment and Mitigation in Local Path Planning for Autonomous Vehicles with LSTM Based Predictive Model. IEEE Trans. Autom. Sci. Eng. 2022, 19, 2738–2749. [Google Scholar] [CrossRef]
- Villacorta-Atienza, J.A.; Makarov, V.A. Neural Network Architecture for Cognitive Navigation in Dynamic Environments. IEEE Trans. Neural Netw. Learn. Syst. 2013, 24, 2075–2087. [Google Scholar] [CrossRef] [PubMed]
- Pan, W.; Lv, B.; Peng, L. Research on AUV navigation state prediction method using multihead attention mechanism in a CNN-BiLSTM model. In Proceedings of the Seventh International Conference on Advanced Electronic Materials, Computers, and Software Engineering (AEMCSE 2024), Nanchang, China, 10–12 May 2024; Yang, L., Ed.; SPIE: New York, NY, USA, 2024; p. 105. [Google Scholar] [CrossRef]
- Liang, Z.; Wang, K.; Zhang, J.; Zhang, F. An Underwater Multisensor Fusion Simultaneous Localization and Mapping System Based on Image Enhancement. J. Mar. Sci. Eng. 2024, 12, 1170. [Google Scholar] [CrossRef]
- Yang, X.; Chen, J.; Wang, Z.; Zhang, Q.; Liu, W.; Liao, C.; Cheng, K.-T. Monocular Camera Based Real-Time Dense Mapping Using Generative Adversarial Network. In Proceedings of the 26th ACM international conference on Multimedia, Seoul, Republic of Korea, 22–26 October 2018; ACM: New York, NY, USA, 2018; pp. 896–904. [Google Scholar] [CrossRef]
- Mohammadi, M.; Al-Fuqaha, A.; Oh, J.-S. Path Planning in Support of Smart Mobility Applications Using Generative Adversarial Networks. In Proceedings of the 2018 IEEE International Conference on Internet of Things (iThings) and IEEE Green Computing and Communications (GreenCom) and IEEE Cyber, Physical and Social Computing (CPSCom) and IEEE Smart Data (SmartData), Halifax, NS, Canada, 30 July–3 August 2018; IEEE: New York, NY, USA, 2018; pp. 878–885. [Google Scholar] [CrossRef]
- Li, D.; Shi, X.; Long, Q.; Liu, S.; Yang, W.; Wang, F.; Wei, Q.; Qiao, F. DXSLAM: A Robust and Efficient Visual SLAM System with Deep Features. In Proceedings of the 2020 IEEE/RSJ International Conference on Intelligent Robots and Systems (IROS), Las Vegas, NV, USA, 24 October 2020–24 January 2021; IEEE: New York, NY, USA, 2020; pp. 4958–4965. [Google Scholar] [CrossRef]
- Zuo, L.; Zhang, C.H.; Liu, F.L.; Wu, Y.F. Performance Evaluation of Deep Neural Networks in Detecting Loop Closure of Visual SLAM. In Proceedings of the 2019 11th International Conference on Intelligent Human-Machine Systems and Cybernetics (IHMSC), Hangzhou, China, 24–25 August 2019; IEEE: New York, NY, USA, 2019; pp. 171–175. [Google Scholar] [CrossRef]
- Chakravarty, P.; Narayanan, P.; Roussel, T. GEN-SLAM: Generative Modeling for Monocular Simultaneous Localization and Mapping. In Proceedings of the 2019 International Conference on Robotics and Automation (ICRA), Montreal, QC, Canada, 20–24 May 2019; IEEE: New York, NY, USA, 2019; pp. 147–153. [Google Scholar] [CrossRef]
- Jatavallabhula, K.M.; Iyer, G.; Paull, L. ∇slam: Dense slam meets automatic differentiation. In Proceedings of the 2020 IEEE International Conference on Robotics and Automation (ICRA), Paris, France, 31 May–31 August 2020; pp. 2130–2137. [Google Scholar]
- Xu, Z.; Haroutunian, M.; Murphy, A.J.; Neasham, J.; Norman, R. An Integrated Visual Odometry System with Stereo Camera for Unmanned Underwater Vehicles. IEEE Access 2022, 10, 71329–71343. [Google Scholar] [CrossRef]
- Xu, Z.; Haroutunian, M.; Murphy, A.J.; Neasham, J.; Norman, R. An Integrated Visual Odometry System for Underwater Vehicles. IEEE J. Ocean. Eng. 2021, 46, 848–863. [Google Scholar] [CrossRef]
- Khan, A.; Fouda, M.M.; Do, D.T.; Almaleh, A.; Alqahtani, A.M.; Rahman, A.U. Underwater Target Detection Using Deep Learning: Methodologies, Challenges, Applications, and Future Evolution. IEEE Access 2024, 12, 12618–12635. [Google Scholar] [CrossRef]
- Xu, Z.; Haroutunian, M.; Murphy, A.J.; Neasham, J.; Norman, R. A Low-Cost Visual Inertial Odometry System for Underwater Vehicles. In Proceedings of the 2021 4th International Conference on Mechatronics, Robotics and Automation (ICMRA), Zhanjiang, China, 22–24 October 2021; IEEE: New York, NY, USA, 2021; pp. 139–143. [Google Scholar] [CrossRef]
- Zheng, J.; Zhao, R.; Yang, G.; Liu, S.; Zhang, Z.; Fu, Y.; Lu, J. An Underwater Image Restoration Deep Learning Network Combining Attention Mechanism and Brightness Adjustment. J. Mar. Sci. Eng. 2024, 12, 7. [Google Scholar] [CrossRef]
- Joshi, R.; Usmani, K.; Krishnan, G.; Blackmon, F.; Javidi, B. Underwater object detection and temporal signal detection in turbid water using 3D-integral imaging and deep learning. Opt. Express 2024, 32, 1789. [Google Scholar] [CrossRef]
- Ashwini, A.; Purushothaman, K.E.; Gnanaprakash, V.; Shahila, D.F.D.; Vaishnavi, T.; Rosi, A. Transmission Binary Mapping Algorithm with Deep Learning for Underwater Scene Restoration. In Proceedings of the International Conference on Circuit Power and Computing Technologies, ICCPCT 2023, Kollam, India, 10–11 August 2023; Institute of Electrical and Electronics Engineers Inc.: New York, NY, USA, 2023; pp. 1545–1549. [Google Scholar] [CrossRef]
- Yu, L.; Yang, E.; Yang, B.; Fei, Z.; Niu, C. A robust learned feature-based visual odometry system for UAV pose estimation in challenging indoor environments. IEEE Trans. Instrum. Meas. 2023, 72, 5015411. [Google Scholar] [CrossRef]
- Fraundorfer, F.; Scaramuzza, D. Visual Odometry: Part II: Matching, Robustness, Optimization, and Applications. IEEE Robot. Autom. Mag. 2012, 19, 78–90. [Google Scholar] [CrossRef]
- Scaramuzza, D.; Fraundorfer, F. Tutorial: Visual odometry. IEEE Robot. Autom. Mag. 2011, 18, 80–92. [Google Scholar] [CrossRef]
- Hoda, M.N. Bharati Vidyapeeth’s Institute of Computers Applications and Management Delhi, and Institute of Electrical and Electronics Engineers Delhi Section. In Proceedings of the 17th INDIACom-2023 10th International Conference on Computing for Sustainable Global Development, New Delhi, India, 15–17 March 2023. [Google Scholar]
- Weiss, A.; Deane, G.B.; Singer, A.C.; Wornell, G. On data-driven underwater acoustic direct localization: Design considerations of a deep neural network-based solution. J. Acoust. Soc. Am. 2023, 153, A177. [Google Scholar] [CrossRef]
- Rahman, S.; Li, A.Q.; Rekleitis, I. SVIn2: A multi-sensor fusion-based underwater SLAM system. Int. J. Rob. Res. 2022, 41, 1022–1042. [Google Scholar] [CrossRef]
- Saha, S.S.; Sandha, S.S.; Garcia, L.A.; Srivastava, M. Tinyodom: Hardware-aware efficient neural inertial navigation. Proc. ACM Interact. Mob. Wearable Ubiquitous Technol. 2022, 6, 1–32. [Google Scholar] [CrossRef]
- Liu, Z.; Malis, E.; Martinet, P. A New Dense Hybrid Stereo Visual Odometry Approach. In Proceedings of the 2022 IEEE/RSJ International Conference on Intelligent Robots and Systems (IROS), Kyoto, Japan, 23–27 October 2022; IEEE: New York, NY, USA, 2022; pp. 6998–7003. [Google Scholar] [CrossRef]
- Liu, Y.; Sun, Y.; Li, B.; Wang, X.; Yang, L. Experimental Analysis of Deep-Sea AUV Based on Multi-Sensor Integrated Navigation and Positioning. Remote Sens. 2024, 16, 199. [Google Scholar] [CrossRef]
- Chen, C.; Lu, X.; Markham, A.; Trigoni, N. Ionet: Learning to cure the curse of drift in inertial odometry. In Proceedings of the AAAI Conference on Artificial Intelligence, New Orleans, LA, USA, 2–7 February 2018; Volume 32. [Google Scholar] [CrossRef]
- Bajwa, A.; Cossette, C.C.; Shalaby, M.A.; Forbes, J.R. DIVE: Deep Inertial-Only Velocity Aided Estimation for Quadrotors. IEEE Robot. Autom. Lett. 2024, 9, 3728–3734. [Google Scholar] [CrossRef]
- Abdelaziz, N.; El-Rabbany, A. Deep Learning-Aided Inertial/Visual/LiDAR Integration for GNSS-Challenging Environments. Sensors 2023, 23, 6019. [Google Scholar] [CrossRef]
- Kabanov, A.; Kramar, V.; Lipko, I.; Dementiev, K. Cooperative Control of Underwater Vehicle–Manipulator Systems Based on the SDC Method. Sensors 2022, 22, 5038. [Google Scholar] [CrossRef]
- Wang, S.; Clark, R.; Wen, H.; Trigoni, N. DeepVO: Towards end-to-end visual odometry with deep Recurrent Convolutional Neural Networks. In Proceedings of the 2017 IEEE International Conference on Robotics and Automation (ICRA), Singapore, 29 May–3 June 2017; IEEE: New York, NY, USA, 2017; pp. 2043–2050. [Google Scholar] [CrossRef]
- Kendall, A.; Grimes, M.; Cipolla, R. PoseNet: A Convolutional Network for Real-Time 6-DOF Camera Relocalization. In Proceedings of the 2015 IEEE International Conference on Computer Vision (ICCV), Santiago, Chile, 11–18 December 2015; IEEE: New York, NY, USA, 2015; pp. 2938–2946. [Google Scholar] [CrossRef]
- Detone, D.; Malisiewicz, T.; Rabinovich, A. SuperPoint: Self-supervised interest point detection and description. In Proceedings of the IEEE Computer Society Conference on Computer Vision and Pattern Recognition Workshops, Salt Lake City, UT, USA, 18–22 June 2018; IEEE Computer Society: Washington, DC, USA, 2018; pp. 337–349. [Google Scholar] [CrossRef]
- Song, S.; Yu, F.; Jiang, X.; Zhu, J.; Cheng, W.; Fang, X. Loop closure detection of visual SLAM based on variational autoencoder. Front. Neurorobot 2023, 17, 1301785. [Google Scholar] [CrossRef]
- Bescos, B.; Fácil, J.M.; Civera, J.; Neira, J. DynaSLAM: Tracking, Mapping and Inpainting in Dynamic Scenes. IEEE Robot. Autom. Lett. 2018, 3, 4076–4083. [Google Scholar] [CrossRef]
- Yosinski, J.; Clune, J.; Bengio, Y.; Lipson, H. How Transferable Are Features in Deep Neural Networks? arXiv 2014, arXiv:1411.1792. [Google Scholar]
- Ohri, K.; Kumar, M. Review on self-supervised image recognition using deep neural networks. Knowl.-Based Syst. 2021, 224, 107090. [Google Scholar] [CrossRef]
- Memon, A.R.; Wang, H.; Hussain, A. Loop closure detection using supervised and unsupervised deep neural networks for monocular SLAM systems. Robot. Auton. Syst. 2020, 126, 103470. [Google Scholar] [CrossRef]
- Pedraza, B.; Dera, D. Robust Active Simultaneous Localization and Mapping Based on Bayesian Actor-Critic Reinforcement Learning. In Proceedings of the 2023 IEEE Conference on Artificial Intelligence, CAI 2023, Santa Clara, CA, USA, 5–6 June 2023; Institute of Electrical and Electronics Engineers Inc.: New York, NY, USA, 2023; pp. 63–66. [Google Scholar] [CrossRef]
- Lillicrap, T.P.; Hunt, J.J.; Pritzel, A.; Heess, N.; Erez, T.; Tassa, Y.; Silver, D.; Wierstra, D. Continuous Control with Deep Reinforcement Learning. arXiv 2015, arXiv:1509.02971. [Google Scholar]
- Zhao, Z.; Alzubaidi, L.; Zhang, J.; Duan, Y.; Gu, Y. A comparison review of transfer learning and self-supervised learning: Definitions, applications, advantages and limitations. Expert Syst. Appl. 2024, 242, 122807. [Google Scholar] [CrossRef]
- Campos, C.; Elvira, R.; Rodriguez, J.J.G.; Montiel, J.M.M.; Tardos, J.D. ORB-SLAM3: An Accurate Open-Source Library for Visual, Visual-Inertial, and Multimap SLAM. IEEE Trans. Robot. 2021, 37, 1874–1890. [Google Scholar] [CrossRef]
- Drupt, J.; Dune, C.; Comport, A.I.; Hugel, V. Qualitative evaluation of state-of-the-art DSO and ORB-SLAM-based monocular visual SLAM algorithms for underwater applications. In Proceedings of the OCEANS 2023—Limerick, Limerick, Ireland, 5–8 June 2023; IEEE: New York, NY, USA, 2023; pp. 1–7. [Google Scholar] [CrossRef]
- Li, M.; Yang, K.; Qin, J.; Zhong, J.; Jiang, Z.; Su, Q. Comparative study on real-time pose estimation of vision-based unmanned underwater vehicles. Cobot 2023, 2, 2. [Google Scholar] [CrossRef]
- Mur-Artal, R.; Tardos, J.D. ORB-SLAM2: An Open-Source SLAM System for Monocular, Stereo, and RGB-D Cameras. IEEE Trans. Robot. 2017, 33, 1255–1262. [Google Scholar] [CrossRef]
- Zhang, Y.; Zhou, L.; Li, H.; Zhu, J.; Du, W. Marine Application Evaluation of Monocular SLAM for Underwater Robots. Sensors 2022, 22, 4657. [Google Scholar] [CrossRef]
- Vial, P.; Palomeras, N.; Solà, J.; Carreras, M. Underwater Pose SLAM using GMM scan matching for a mechanical profiling sonar. J. Field Robot. 2024, 41, 511–538. [Google Scholar] [CrossRef]
- Eustice, R.; Pizarro, O.; Singh, H.; Howland, J. UWIE underwater image toolbox for optical image processing and mosaicking in MATLAB. In Proceedings of the 2002 Interntional Symposium on Underwater Technology, Tokyo, Japan, 16–19 April 2002; pp. 141–145. [Google Scholar] [CrossRef]
- Grisetti, G.; Stachniss, C.; Burgard, W. Improved techniques for grid mapping with Rao-Blackwellized particle filters. IEEE Trans. Robot. 2007, 23, 34–46. [Google Scholar] [CrossRef]
- Gao, X.; Wang, R.; Demmel, N.; Cremers, D. LDSO: Direct Sparse Odometry with Loop Closure. In Proceedings of the 2018 IEEE/RSJ International Conference on Intelligent Robots and Systems (IROS), Madrid, Spain, 1–5 October 2018. [Google Scholar] [CrossRef]
- Zhu, Z.; Peng, S.; Larsson, V.; Xu, W.; Bao, H.; Cui, Z.; Oswald, M.R.; Pollefeys, M. NICE-SLAM: Neural Implicit Scalable Encoding for SLAM. Available online: https://github.com/cvg/nice-slam (accessed on 6 October 2024).
- Deng, X.; Liu, T.; He, S.; Xiao, X.; Li, P.; Gu, Y. An underwater image enhancement model for domain adaptation. Front. Mar. Sci. 2023, 10, 1138013. [Google Scholar] [CrossRef]
- Wang, Y.; Ma, X.; Wang, J.; Hou, S.; Dai, J.; Gu, D.; Wang, H. Robust AUV Visual Loop-Closure Detection Based on Variational Autoencoder Network. IEEE Trans. Ind. Inform. 2022, 18, 8829–8838. [Google Scholar] [CrossRef]
- Jin, A.; Zeng, X. A Novel Deep Learning Method for Underwater Target Recognition Based on Res-Dense Convolutional Neural Network with Attention Mechanism. J. Mar. Sci. Eng. 2023, 11, 69. [Google Scholar] [CrossRef]
- Valdenegro-Toro, M. Improving Sonar Image Patch Matching via Deep Learning. arXiv 2017, arXiv:1709.02150. [Google Scholar]
- Qin, J.; Li, M.; Li, D.; Zhong, J.; Yang, K. A Survey on Visual Navigation and Positioning for Autonomous UUVs. Remote Sens. 2022, 14, 3794. [Google Scholar] [CrossRef]
- Favorskaya, M.N. Deep Learning for Visual SLAM: The State-of-the-Art and Future Trends. Electronics 2023, 12, 2006. [Google Scholar] [CrossRef]
- Chen, C.; Wang, B.; Lu, C.X.; Trigoni, N.; Markham, A. Deep Learning for Visual Localization and Mapping: A Survey. arXiv 2023, arXiv:2308.14039. [Google Scholar] [CrossRef]
- Wright, R.G. Intelligent autonomous ship navigation using multisensor modalities. TransNav 2019, 13, 503–510. [Google Scholar] [CrossRef]
- Li, J.; Xiang, X.; Yang, S. Robust adaptive neural network control for dynamic positioning of marine vessels with prescribed performance under model uncertainties and input saturation. Neurocomputing 2022, 484, 1–12. [Google Scholar] [CrossRef]
- Iman, M.; Rasheed, K.; Arabnia, H.R. A Review of Deep Transfer Learning and Recent Advancements. Technologies 2023, 11, 40. [Google Scholar] [CrossRef]
- Sarlin, P.-E.; DeTone, D.; Malisiewicz, T.; Rabinovich, A. SuperGlue: Learning Feature Matchin g with Graph Neural Networks. arXiv 2019, arXiv:1911.11763. [Google Scholar]
- Lyu, Y.; Huang, X.; Zhang, Z. Learning to Segment 3D Point Clouds in 2D Image Space. Available online: https://github.com/Zhang-VISLab (accessed on 6 October 2024).
- Chaudhuri, R.; Deb, S.; Das, H. Noble Approach on Sensor Fused Bio Intelligent Path Optimisation and Single Stage Obstacle Recognition in Customized Mobile Agent. Procedia Comput. Sci. 2022, 218, 778–787. [Google Scholar] [CrossRef]
- Zhou, B.; Lapedriza, A.; Khosla, A.; Oliva, A.; Torralba, A. Places: A 10 Million Image Database for Scene Recognition. IEEE Trans. Pattern Anal. Mach. Intell. 2018, 40, 1452–1464. [Google Scholar] [CrossRef]
- Kim, A.; Eustice, R.M. Real-time visual SLAM for autonomous underwater hull inspection using visual saliency. IEEE Trans. Robot. 2013, 29, 719–733. [Google Scholar] [CrossRef]
- Chen, L.; Liu, Y.; Dong, P.; Liang, J.; Wang, A. An Intelligent Navigation Control Approach for Autonomous Unmanned Vehicles via Deep Learning-Enhanced Visual SLAM Framework. IEEE Access 2023, 11, 119067–119077. [Google Scholar] [CrossRef]
- Lin, Y.H.; Wu, T.L.; Yu, C.M.; Wu, I.C. Development of an intelligent underwater recognition system based on the deep reinforcement learning algorithm in an autonomous underwater vehicle. Measurement 2023, 214, 112844. [Google Scholar] [CrossRef]
- Burguera, A.; Bonin-Font, F. An Unsupervised Neural Network for Loop Detection in Underwater Visual SLAM. J. Intell. Robot. Syst. Theory Appl. 2020, 100, 1157–1177. [Google Scholar] [CrossRef]
- Zalewski, J.; Hożyń, S. Computer Vision-Based Position Estimation for an Autonomous Underwater Vehicle. Remote Sens. 2024, 16, 741. [Google Scholar] [CrossRef]
- Wang, C.; Cheng, C.; Yang, D.; Pan, G.; Zhang, F. Underwater AUV Navigation Dataset in Natural Scenarios. Electronics 2023, 12, 3788. [Google Scholar] [CrossRef]
- Yang, Y.; Xiao, Y.; Li, T. A Survey of Autonomous Underwater Vehicle Formation: Performance, Formation Control, and Communication Capability. IEEE Commun. Surv. Tutorials 2021, 23, 815–841. [Google Scholar] [CrossRef]
- Shaukat, N.; Ali, A.; Iqbal, M.J.; Moinuddin, M.; Otero, P. Multi-Sensor Fusion for Underwater Vehicle Localization by Augmentation of RBF Neural Network and Error-State Kalman Filter. Sensors 2021, 21, 1149. [Google Scholar] [CrossRef]
- Wang, D.; Wang, B.; Huang, H.; Zhang, H. A Multisensor Fusion Method Based on Strict Velocity for Underwater Navigation System. IEEE Sens. J. 2023, 23, 18587–18598. [Google Scholar] [CrossRef]














| Algorithm | Accuracy | Computational Efficiency | Robustness | Scalability | Sensor Fusion Capability |
|---|---|---|---|---|---|
| ORB-SLAM | High | Moderate | Moderate | High | Moderate |
| ROVIO | High | High | Moderate | High | Moderate |
| LSD-SLAM | Moderate | High | Moderate | High | Moderate |
| DVO-SLAM | High | Moderate | High | Moderate | Low |
| MSCKF | High | Very high | High | High | High |
| VSO | Moderate | Very high | Low | Low | Low |
| VSLAM | High | Moderate | High | High | High |
| RTAB-Map | Moderate | High | Moderate | High | Low |
| EKF-SLAM | High | Moderate | High | High | High |
| Graph-Based SLAM | High | Moderate | High | High | High |
| GMapping | Moderate | High | Moderate | Moderate | Moderate |
| Algorithm | Feature Extraction Quality | Temporal Modeling Accuracy | Data Augmentation Efficiency | Pose Estimation Precision | Mapping Accuracy |
|---|---|---|---|---|---|
| DeepVO | High | High | Moderate | High | High |
| PoseNet | High | High | Low | High | Moderate |
| DVL-SLAM | Moderate | Moderate | Low | Moderate | Moderate |
| SuperPoint | High | N/A | N/A | High | High |
| DeepMatcher | High | N/A | N/A | High | High |
| GAN-SLAM | High | N/A | High | High | High |
| VPF SLAM | Moderate | N/A | High | Moderate | High |
| RTAB-Map | High | High | Moderate | High | High |
| D.S.O. | High | High | Moderate | High | High |
| ORB-SLAM2 | High | High | High | High | High |
| LOAM | High | High | Moderate | High | High |
Disclaimer/Publisher’s Note: The statements, opinions and data contained in all publications are solely those of the individual author(s) and contributor(s) and not of MDPI and/or the editor(s). MDPI and/or the editor(s) disclaim responsibility for any injury to people or property resulting from any ideas, methods, instructions or products referred to in the content. |
© 2024 by the authors. Licensee MDPI, Basel, Switzerland. This article is an open access article distributed under the terms and conditions of the Creative Commons Attribution (CC BY) license (https://creativecommons.org/licenses/by/4.0/).
Share and Cite
Merveille, F.F.R.; Jia, B.; Xu, Z.; Fred, B. Enhancing Underwater SLAM Navigation and Perception: A Comprehensive Review of Deep Learning Integration. Sensors 2024, 24, 7034. https://doi.org/10.3390/s24217034
Merveille FFR, Jia B, Xu Z, Fred B. Enhancing Underwater SLAM Navigation and Perception: A Comprehensive Review of Deep Learning Integration. Sensors. 2024; 24(21):7034. https://doi.org/10.3390/s24217034
Chicago/Turabian StyleMerveille, Fomekong Fomekong Rachel, Baozhu Jia, Zhizun Xu, and Bissih Fred. 2024. "Enhancing Underwater SLAM Navigation and Perception: A Comprehensive Review of Deep Learning Integration" Sensors 24, no. 21: 7034. https://doi.org/10.3390/s24217034
APA StyleMerveille, F. F. R., Jia, B., Xu, Z., & Fred, B. (2024). Enhancing Underwater SLAM Navigation and Perception: A Comprehensive Review of Deep Learning Integration. Sensors, 24(21), 7034. https://doi.org/10.3390/s24217034

