An Acoustic Sensor System to Measure Aeolian Ripple Morphology and Migration Rates
Abstract
1. Introduction
2. Previous Methods
3. Acoustic Distance Sensors and the Ripple Rack System
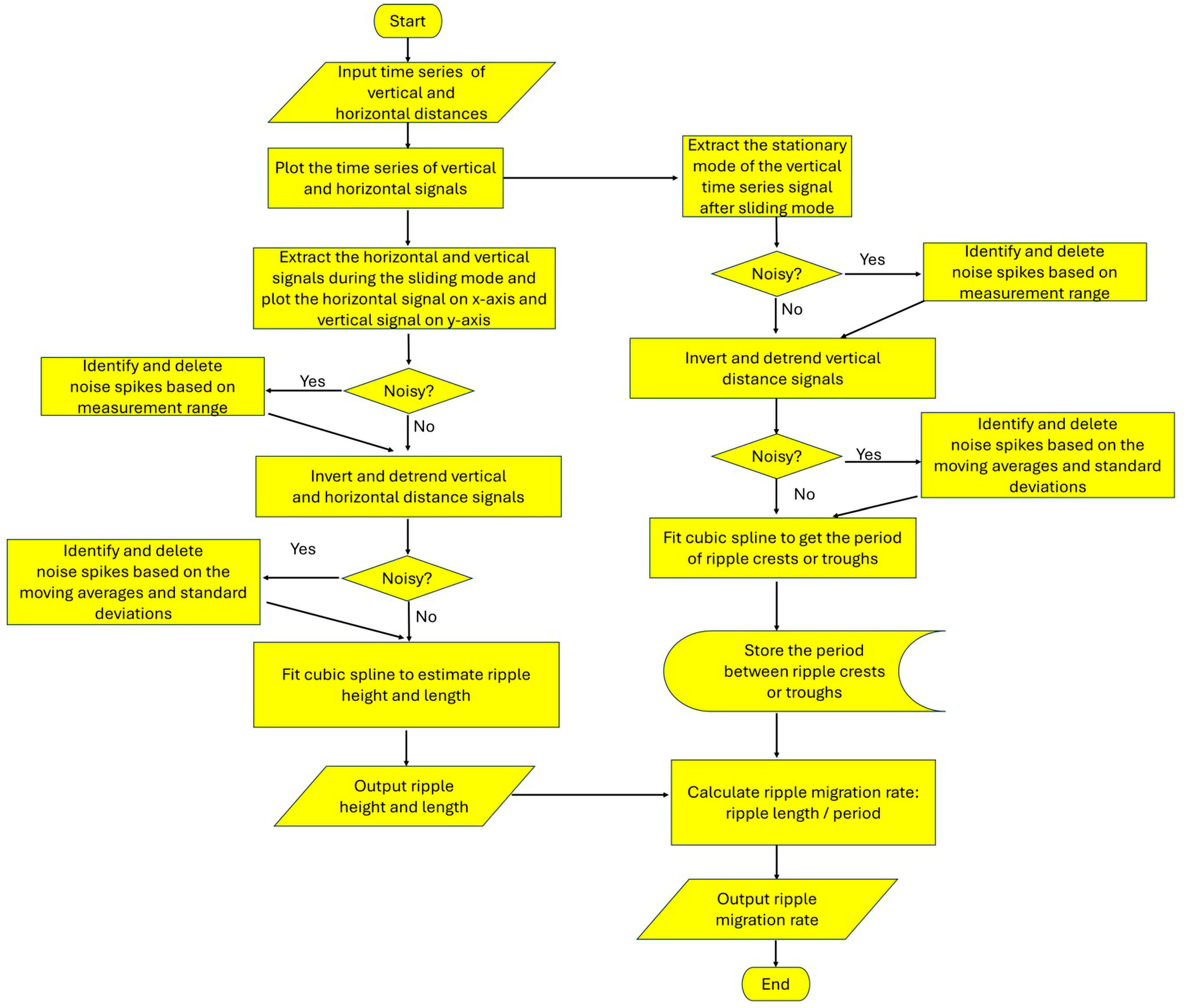
4. Signal Processing
5. Discussion
6. Conclusions
Author Contributions
Funding
Data Availability Statement
Acknowledgments
Conflicts of Interest
References
- Joly, J. Formation of Sand-Ripples. Sci. Proc. R. Dublin Soc. 1904, 10, 328–330. [Google Scholar]
- King, W.J.H. The Nature and Formation of Sand Ripples and Dunes. Geogr. J. 1916, 47, 189–207. [Google Scholar] [CrossRef]
- Sharp, R.P. Wind Ripples. J. Geol. 1963, 71, 617–636. [Google Scholar] [CrossRef]
- Pelletier, J.D. Controls on the Height and Spacing of Eolian Ripples and Transverse Dunes: A Numerical Modeling Investigation. Geomorphology 2009, 105, 322–333. [Google Scholar] [CrossRef]
- Lorenz, R.D.; Valdez, A. Variable Wind Ripple Migration at Great Sand Dunes National Park and Preserve, Observed by Timelapse Imaging. Geomorphology 2011, 133, 1–10. [Google Scholar] [CrossRef]
- Sherman, D.J.; Zhang, P.; Martin, R.L.; Ellis, J.T.; Kok, J.F.; Farrell, E.J.; Li, B. Aeolian Ripple Migration and Associated Creep Transport Rates. Geosciences 2019, 9, 389. [Google Scholar] [CrossRef]
- Huo, X.; Herrmann, H.J.; Zhang, J.; Huang, N. Mid-Air Collisions Control the Wavelength of Aeolian Sand Ripples. J. Geophys. Res. Earth Surf. 2024, 129, e2023JF007365. [Google Scholar] [CrossRef]
- Yizhaq, H.; Tholen, K.; Saban, L.; Swet, N.; Lester, C.; Silvestro, S.; Rasmussen, K.R.; Merrison, J.P.; Iversen, J.J.; Franzese, G.; et al. Coevolving Aerodynamic and Impact Ripples on Earth. Nat. Geosci. 2024, 17, 66–72. [Google Scholar] [CrossRef]
- Lapotre, M.G.A.; Ewing, R.C.; Lamb, M.P.; Fischer, W.W.; Grotzinger, J.P.; Rubin, D.M.; Lewis, K.W.; Ballard, M.J.; Day, M.; Gupta, S.; et al. Large Wind Ripples on Mars: A Record of Atmospheric Evolution. Science 2016, 353, 55–58. [Google Scholar] [CrossRef]
- Silvestro, S.; Vaz, D.A.; Yizhaq, H.; Esposito, F. Dune-like Dynamic of Martian Aeolian Large Ripples. Geophys. Res. Lett. 2016, 43, 8384–8389. [Google Scholar] [CrossRef]
- Sullivan, R.; Kok, J.F.; Katra, I.; Yizhaq, H. A Broad Continuum of Aeolian Impact Ripple Morphologies on Mars Is Enabled by Low Wind Dynamic Pressures. J. Geophys. Res. Planets 2020, 125, e2020JE006485. [Google Scholar] [CrossRef]
- Vaz, D.A.; Silvestro, S.; Chojnacki, M.; Silva, D.C.A. Constraining the Mechanisms of Aeolian Bedform Formation on Mars through a Global Morphometric Survey. Earth Planet. Sci. Lett. 2023, 614, 118196. [Google Scholar] [CrossRef]
- Cornish, V. On the Formation of Sand-Dunes. Geogr. J. 1897, 9, 278–302. [Google Scholar] [CrossRef]
- Bagnold, R.A. The Transport of Sand by Wind. Geogr. J. 1937, 89, 409–438. [Google Scholar] [CrossRef]
- Anderson, R.S.; Bunas, K.L. Grain Size Segregation and Stratigraphy in Aeolian Ripples Modelled with a Cellular Automaton. Nature 1993, 365, 740–743. [Google Scholar] [CrossRef]
- Bertolini, G.; Hartley, A.J.; Marques, J.C.; Paim, J.C. Controls on Grain-Size Distribution in an Ancient Sand Sea. Sedimentology 2023, 70, 1281–1301. [Google Scholar] [CrossRef]
- Cosgrove, G.I.E.; Colombera, L.; Mountney, N.P. Quantitative Analysis of Aeolian Stratigraphic Architectures Preserved in Different Tectonic Settings. Earth-Sci. Rev. 2023, 237, 104293. [Google Scholar] [CrossRef]
- Ewing, R.C.; Lapotre, M.G.A.; Lewis, K.W.; Day, M.; Stein, N.; Rubin, D.M.; Sullivan, R.; Banham, S.; Lamb, M.P.; Bridges, N.T.; et al. Sedimentary Processes of the Bagnold Dunes: Implications for the Eolian Rock Record of Mars. J. Geophys. Res. Planets 2017, 122, 2544–2573. [Google Scholar] [CrossRef] [PubMed]
- Fryberger, S.G.; Schenk, C. Wind Sedimentation Tunnel Experiments on the Origins of Aeolian Strata. Sedimentology 1981, 28, 805–821. [Google Scholar] [CrossRef]
- Eastwood, E.N.; Kocurek, G.; Mohrig, D.; Swanson, T. Methodology for Reconstructing Wind Direction, Wind Speed and Duration of Wind Events from Aeolian Cross-Strata. J. Geophys. Res. Earth Surf. 2012, 117, F03035. [Google Scholar] [CrossRef]
- Jones, F.H.; dos Santos Scherer, C.M.; Kifumbi, C. Aeolian Dunes Morphodynamics and Wind Regime Reconstruction in Mid-Latitudes of the Gondwana during Early Permian, Aracaré Formation, Sergipe-Alagoas Basin, Brazil. Aeolian Res. 2021, 50, 100672. [Google Scholar] [CrossRef]
- Raudkivi, A.J. Study of Sediment Ripple Formation. J. Hydraul. Div. 1963, 89, 15–34. [Google Scholar] [CrossRef]
- Sarkar, S.; Das, V.K.; Barman, K.; Debnath, K. Effect of the Wave on Sediment Suspension and the Morphological Pattern of Ripple Formation. Ocean Sci. J. 2021, 56, 207–223. [Google Scholar] [CrossRef]
- Costello, W.R.; Southard, J.B. Flume Experiments on Lower-Flow-Regime Bed Forms in Coarse Sand. J. Sediment. Res. 1981, 51, 849–864. [Google Scholar] [CrossRef]
- Flemming, B. The Limits to Growth: How Large Can Subaqueous, Flow-Transverse Bedforms Ultimately Become? Ocean Dynam. 2022, 72, 801–815. [Google Scholar] [CrossRef]
- Gilbert, G.K.; Murphy, E.C. The Transportation of Débris by Running Water; U.S. Government Printing Office: Washington, DC, USA, 1914. [Google Scholar]
- Wengrove, M.E.; de Schipper, M.A.; Lippmann, T.C.; Foster, D.L. Surfzone Bedform Migration and Sediment Flux Implications to Large Scale Morphologic Evolution. Geomorphology 2022, 410, 108246. [Google Scholar] [CrossRef]
- Baker, M.L.; Baas, J.H. Mixed Sand–Mud Bedforms Produced by Transient Turbulent Flows in the Fringe of Submarine Fans: Indicators of Flow Transformation. Sedimentology 2020, 67, 2645–2671. [Google Scholar] [CrossRef]
- Leftheriotis, G.A.; Dimas, A.A. Morphodynamics of Vortex Ripple Creation under Constant and Changing Oscillatory Flow Conditions. Coast. Eng. 2022, 177, 104198. [Google Scholar] [CrossRef]
- Zhao, Z.; Wei, H.; Liu, S.; Xue, Z. Estimation of Agricultural Soil Surface Roughness Based on Ultrasonic Echo Signal Characteristics. Soil Tillage Res. 2024, 239, 106038. [Google Scholar] [CrossRef]
- Nam, K.-H.; Lee, J.-H.; Lee, H.-Y.; Jeong, G.-C. Development of a Monitoring Method for Soil Erosion using an Ultrasonic Sensor (I). J. Eng. Geol. 2015, 25, 83–91. [Google Scholar] [CrossRef]
- Houser, C. Short Communication: High-Frequency Bed Elevation Measurements Using Ultrasonic Distance Sensors. Aeolian Res. 2012, 6, 75–81. [Google Scholar] [CrossRef]
- Koller, D.K.; Manica, R.; Fedele, J.J. Comparative Hydraulic and Sedimentologic Study of Ripple Formation Using Experimental Turbidity Currents and Saline Currents. J. Sediment. Res. 2022, 92, 601–618. [Google Scholar] [CrossRef]
- Robert, A.; Uhlman, W. An Experimental Study on the Ripple–Dune Transition. Earth Surf. Process. Landf. 2001, 26, 615–629. [Google Scholar] [CrossRef]
- Davidson-Arnott, R.G.D.; Greenwood, B. Bedforms and Structures Associated with Bar Topography in the Shallow-Water Wave Environment, Kouchibouguac Bay, New Brunswick, Canada. J. Sediment. Res. 1974, 44, 698–704. [Google Scholar] [CrossRef]
- Short, A.D. Beach and Nearshore Facies: Southeast Australia. Mar. Geol. 1984, 60, 261–282. [Google Scholar] [CrossRef]
- Sherman, D.J. Megaripple/Flat Bed Transition in Rip Current Channels. J. Coast. Res. 2018, 85, 246–250. [Google Scholar] [CrossRef]
- van der Werf, J.J.; Schrijvershof, R.A.; Brakenhoff, L.B.; Grasmeijer, B.T. Observations of Near-Bed Orbital Velocities and Small-Scale Bedforms on the Dutch Lower Shoreface. Ocean Coast. Manag. 2022, 218, 106012. [Google Scholar] [CrossRef]
- Ling, Y.Q.; Qu, J.J.; Li, C.Z. Study on sand ripple movement with close shoot method. J. Desert Res. 2003, 23, 118. [Google Scholar]
- Cheng, H.; Liu, C.; Li, J.; Liu, B.; Zheng, Z.; Zou, X.; Kang, L.; Fang, Y. Experimental Study of Aeolian Sand Ripples in a Wind Tunnel. Earth Surf. Process. Landf. 2018, 43, 312–321. [Google Scholar] [CrossRef]
- Han, Q.; Qu, J.; Zu, R.; Zhang, K.; Liu, B.; Xie, S.; Niu, Q.; Tan, L. Granule Ripples in the Kumtagh Desert, China: Morphological and Sedimentary Characteristics, and Development Processes. J. Geophys. Res. Earth Surf. 2022, 127, e2021JF006448. [Google Scholar] [CrossRef]
- Ayoub, F.; Avouac, J.-P.; Newman, C.E.; Richardson, M.I.; Lucas, A.; Leprince, S.; Bridges, N.T. Threshold for Sand Mobility on Mars Calibrated from Seasonal Variations of Sand Flux. Nat. Commun. 2014, 5, 5096. [Google Scholar] [CrossRef]
- Roback, K.P.; Runyon, K.D.; Avouac, J.P. Craters as Sand Traps: Dynamics, History, and Morphology of Modern Sand Transport in an Active Martian Dune Field. Icarus 2020, 342, 113642. [Google Scholar] [CrossRef]
- Hood, D.R.; Ewing, R.C.; Roback, K.P.; Runyon, K.; Avouac, J.-P.; McEnroe, M. Inferring Airflow Across Martian Dunes from Ripple Patterns and Dynamics. Front. Earth Sci. 2021, 9, 702828. [Google Scholar] [CrossRef]
- Martin, R.L.; Jerolmack, D.J. Origin of Hysteresis in Bed Form Response to Unsteady Flows. Water Resour. Res. 2013, 49, 1314–1333. [Google Scholar] [CrossRef]
- Morang, A.; McMaster, R.L. Nearshore Bedform Patterns along Rhode Island from Side-Scan Sonar Surveys. J. Sediment. Res. 1980, 50, 831–839. [Google Scholar] [CrossRef]
- Cacchione, D.A.; Drake, D.E.; Grant, W.D.; Tate, G.B. Rippled Scour Depressions on the Inner Continental Shelf off Central California. J. Sediment. Res. 1984, 54, 1280–1291. [Google Scholar] [CrossRef]
- Thornton, E.B.; Swayne, J.L.; Dingler, J.R. Small-Scale Morphology across the Surf Zone. Mar. Geol. 1998, 145, 173–196. [Google Scholar] [CrossRef]
- Skarke, A.; Trembanis, A.C. Parameterization of Bedform Morphology and Defect Density with Fingerprint Analysis Techniques. Cont. Shelf Res. 2011, 31, 1688–1700. [Google Scholar] [CrossRef]
- Rubin, D.M.; McCulloch, D.S.; Hill, H.R. Sea-Floor-Mounted Rotating Side-Scan Sonar for Making Time-Lapse Sonographs. Cont. Shelf Res. 1983, 1, 295–301. [Google Scholar] [CrossRef]
- Vincent, C.E.; Osborne, P.D. Bedform Dimensions and Migration Rates under Shoaling and Breaking Waves. Cont. Shelf Res. 1993, 13, 1267–1280. [Google Scholar] [CrossRef]
- Hay, A.E.; Wilson, D.J. Rotary Sidescan Images of Nearshore Bedform Evolution during a Storm. Mar. Geol. 1994, 119, 57–65. [Google Scholar] [CrossRef]
- Saulter, A.; Russell, P.; Huntley, D. The Effect of Bedforms on Coastal Sediment Transport. In Coastal Engineering 2000; ASCE: Reston, VA, USA, 2012; pp. 2672–2685. [Google Scholar] [CrossRef]
- Crawford, A.M.; Hay, A.E. Linear Transition Ripple Migration and Wave Orbital Velocity Skewness: Observations. J. Geophys. Res. Ocean. 2001, 106, 14113–14128. [Google Scholar] [CrossRef]
- Gallagher, E.L.; Thornton, E.B.; Stanton, T.P. Sand Bed Roughness in the Nearshore. J. Geophys. Res. Ocean. 2003, 108, 3039. [Google Scholar] [CrossRef]
- Lapotre, M.G.A.; Ewing, R.C.; Weitz, C.M.; Lewis, K.W.; Lamb, M.P.; Ehlmann, B.L.; Rubin, D.M. Morphologic Diversity of Martian Ripples: Implications for Large-Ripple Formation. Geophys. Res. Lett. 2018, 45, 10–229. [Google Scholar] [CrossRef]
- Gough, T.R.; Hugenholtz, C.H.; Barchyn, T.E. Re-Evaluation of Large Martian Ripples in Gale Crater: Granulometric Evidence for an Impact Mechanism and Terrestrial Analogues. J. Geophys. Res. Planets 2021, 126, e2021JE007011. [Google Scholar] [CrossRef]
- Thiebes, B.; Wang, J.; Bai, S.; Li, J. Terrestrial Laserscanning of Tidal Flats—A Case Study in Jiangsu Province, China. J. Coast. Conserv. 2013, 17, 813–823. [Google Scholar] [CrossRef]
- Panagou, T.G.; Oikonomou, E.K. Applications of Terrestrial Laser Scanning in Coastal Engineering. In Proceedings of the 1st International GEOMAPPLICA Conference, Skiathos Island, Greece, 8–10 September 2014; pp. 335–340. [Google Scholar]
- Wu, X.; Parsons, D.R. Field Investigation of Bedform Morphodynamics under Combined Flow. Geomorphology 2019, 339, 19–30. [Google Scholar] [CrossRef]
- Panagou, T.; Oikonomou, E.; Hasiotis, T.; Velegrakis, A.F. Shallow Water Bathymetry Derived from Green Wavelength Terrestrial Laser Scanner. Mar. Geod. 2020, 43, 472–492. [Google Scholar] [CrossRef]
- Wang, J.; Dai, Z.; Fagherazzi, S.; Long, C. A Novel Approach to Discriminate Sedimentary Characteristics of Deltaic Tidal Flats with Terrestrial Laser Scanner: Results from a Case Study. Sedimentology 2022, 69, 1626–1648. [Google Scholar] [CrossRef]
- Nield, J.M.; Wiggs, G.F.S.; Squirrell, R.S. Aeolian Sand Strip Mobility and Protodune Development on a Drying Beach: Examining Surface Moisture and Surface Roughness Patterns Measured by Terrestrial Laser Scanning. Earth Surf. Process. Landf. 2011, 36, 513–522. [Google Scholar] [CrossRef]
- Squirrell, R. The Application of Terrestrial Laser Scanning to Measure Small Scale Changes in Aeolian Bedforms. Master’s Thesis, University of Southampton, Southampton, UK, 2011. Available online: https://eprints.soton.ac.uk/347109/ (accessed on 22 July 2024).
- Trimble, S.; Kelley, M.; Swann, C.; Hode, A.; Braithwaite, E. Capturing Volumetric Ripple Migration with a Terrestrial Laser Scanner. In Proceedings of the EGU General Assembly Conference Abstracts, Vienna, Austria, 23–27 May 2022; p. EGU22-9987. [Google Scholar] [CrossRef]
- Li, C.; Zhang, Z.; Yu, L.; Chen, G.; Yang, J.; Dong, Z. Multiple Evolution Modes of Megaripples in the Qaidam Basin and Implications for Ripple-Like Aeolian Landforms on Mars. J. Geophys. Res. Earth Surf. 2024, 129, e2023JF007417. [Google Scholar] [CrossRef]
- Bae, S.; Yu, J.; Wang, L.; Kim, J.; Park, C. Experiments on Unmanned Aerial Vehicle Survey for Detection of Micro Beach Features. J. Coast. Res. 2019, 90, 354. [Google Scholar] [CrossRef]
- Li, L.; Wang, R.; Lin, J.; Xiao, Z.; Hui, Y. A Novel Approach for Extraction of Ripple Mark Parameters Based on SfM. Sediment. Geol. 2019, 392, 105523. [Google Scholar] [CrossRef]
- Bertin, S.; Stéphan, P.; Ammann, J. Assessment of RTK Quadcopter and Structure-from-Motion Photogrammetry for Fine-Scale Monitoring of Coastal Topographic Complexity. Remote Sens. 2022, 14, 1679. [Google Scholar] [CrossRef]
- Jiménez-Romero, R.; Fernández-Salas, L.M.; Palomino, D.; Sánchez-Leal, R.F.; Vila, Y. Discovering the Fine-Scale Morphology of the Gulf of Cádiz: An Underwater Imaging Analysis. J. Mar. Sci. Eng. 2022, 10, 651. [Google Scholar] [CrossRef]
- Luo, W.; Shao, M.; Che, X.; Hesp, P.A.; Bryant, R.G.; Yan, C.; Xing, Z. Optimization of UAVs-SfM Data Collection in Aeolian Landform Morphodynamics: A Case Study from the Gonghe Basin, China. Earth Surf. Process. Landf. 2020, 45, 3293–3312. [Google Scholar] [CrossRef]
- Shumack, S.; Farebrother, W.; Hesse, P. Quantifying Vegetation and Its Effect on Aeolian Sediment Transport: A UAS Investigation on Longitudinal Dunes. Aeolian Res. 2022, 54, 100768. [Google Scholar] [CrossRef]
- Chojnacki, M.; Vaz, D.A.; Silvestro, S.; Silva, D.C.A. Widespread Megaripple Activity Across the North Polar Ergs of Mars. J. Geophys. Res. Planets 2021, 126, e2021JE006970. [Google Scholar] [CrossRef]
- Kozakiewicz, J.; Dluzewski, M.; Rotnicka, J.; Sobucki, M.; Michaels, T.; Pilarska-Mazurek, M.; Krzemien, K.; Nowak, L.; Olszewski, R.; Frodyma, N.; et al. Coarse-Grained Ripples Investigated by the Opportunity Rover on Meridiani Planum, Mars. J. Geophys. Res. Planets 2024, 129, e2023JE008225. [Google Scholar] [CrossRef]
- Qian, G.; Yang, Z.; Xing, X.; Dong, Z.; Guo, Y. Seasonal Morphological Evolution and Migration of Granule Ripples in the Sanlongsha Dune Field, Northern Kumtagh Sand Sea, China. Geomorphology 2024, 444, 108951. [Google Scholar] [CrossRef]
- Liu, Y.; Jiang, X.; Lee, C.; Hu, H. An Experimental Study on the Spatiotemporal Evolution of Sand Waves/Ripples in Turbulent Boundary Layer Airflow. Phys. Fluids 2020, 32, 063304. [Google Scholar] [CrossRef]
- Gray, C.; Swann, C.; Calantoni, J.; Landry, B.; Zamalloa, C. Field Velocimetry for Sediment Transport Studies in Water and Air. In XVIIèmes Journées Nationales Génie Côtier—Génie Civil, Chatou 2022; Editions Paralia CFL: Chatou, France, 2022; pp. 1019–1036. [Google Scholar] [CrossRef]
- Bagnold, R.A. The Movement of Desert Sand. Proc. R. Soc. Lond. A 1936, 157, 594–620. [Google Scholar] [CrossRef]
- Seppälä, M.; Lindé, K. Wind Tunnel Studies of Ripple Formation. Geogr. Ann. Ser. A Phys. Geogr. 1978, 60, 29–42. [Google Scholar] [CrossRef]
- Allen, J.R.L. On the Geometry of Current Ripples in Relation to Stability of Fluid Flow. Geogr. Ann. Ser. A Phys. Geogr. 1969, 51, 61–96. [Google Scholar] [CrossRef]
- Lorenz, R.D. Observations of Wind Ripple Migration on an Egyptian Seif Dune Using an Inexpensive Digital Timelapse Camera. Aeolian Res. 2011, 3, 229–234. [Google Scholar] [CrossRef]
- Andreotti, B.; Claudin, P.; Pouliquen, O. Aeolian Sand Ripples: Experimental Study of Fully Developed States. Phys. Rev. Lett. 2006, 96, 028001. [Google Scholar] [CrossRef]
- McKenna Neuman, C.; Bédard, O. A Wind Tunnel Investigation of Particle Segregation, Ripple Formation and Armouring within Sand Beds of Systematically Varied Texture. Earth Surf. Process. Landf. 2017, 42, 749–762. [Google Scholar] [CrossRef]
- Field, J.P.; Pelletier, J.D. Controls on the Aerodynamic Roughness Length and the Grain-Size Dependence of Aeolian Sediment Transport. Earth Surf. Process. Landf. 2018, 43, 2616–2626. [Google Scholar] [CrossRef]
- Wang, X.; Zhang, C.; Cen, S.; Dai, Y.; Zou, X. Studying the Spatial and Temporal Changes in Aeolian Sand Transport in a Wind Tunnel Using 3D Terrestrial Laser Scanning. Eur. J. Soil Sci. 2020, 71, 898–908. [Google Scholar] [CrossRef]
- Jin, C.; Coco, G.; Tinoco, R.O.; Goldstein, E.B.; Gong, Z. Laboratory Experiments on the Role of Hysteresis, Defect Dynamics and Initial Perturbation on Wave-Generated Ripple Development. Estuar. Coast. Shelf Sci. 2019, 224, 142–153. [Google Scholar] [CrossRef]
- Lee, J.; Singh, A.; Guala, M. Reconstructing Sediment Transport by Migrating Bedforms in the Physical and Spectral Domains. Water Resour. Res. 2022, 58, e2022WR031934. [Google Scholar] [CrossRef]
- Houser, C.; Barrett, G. Divergent Behavior of the Swash Zone in Response to Different Foreshore Slopes and Nearshore States. Mar. Geol. 2010, 271, 106–118. [Google Scholar] [CrossRef]
- Flemming, B.W.; Bartholomä, A. Temporal Variability, Migration Rates and Preservation Potential of Subaqueous Dune Fields Generated in the Agulhas Current on the Southeast African Continental Shelf. In Sediments, Morphology and Sedimentary Processes on Continental Shelves; John Wiley & Sons, Ltd.: Hoboken, NJ, USA, 2012; pp. 229–247. [Google Scholar] [CrossRef]
- Bradley, R.W.; Venditti, J.G. The Growth of Dunes in Rivers. J. Geophys. Res. Earth Surf. 2019, 124, 548–566. [Google Scholar] [CrossRef]
- Dingler, J.R.; Boylls, J.C.; Lowe, R.L. A High-Frequency Sonar for Profiling Small-Scale Subaqueous Bedforms. Mar. Geol. 1977, 24, 279–288. [Google Scholar] [CrossRef]
- Greenwood, B.; Dingler, J.R.; Sherman, D.J.; Anima, R.J.; Bauer, B.O. Monitoring Bedforms under Waves Using High Resolution Remote Tracking Sonars (HRRTS). In Proceedings of the Canadian Coastal Conference, Ottawa, ON, Canada, 13–16 August 1985; pp. 143–158. [Google Scholar]
- Greenwood, B.; Richards, R.G.; Brander, R.W. Acoustic Imaging of Sea-Bed Geometry: A High Resolution Remote Tracking Sonar (HRRTS II). Mar. Geol. 1993, 112, 207–218. [Google Scholar] [CrossRef][Green Version]
- Baas, A.C.W.; Sherman, D.J. Formation and Behavior of Aeolian Streamers. J. Geophys. Res. Earth Surf. 2005, 110, F03011. [Google Scholar] [CrossRef]
- Pelletier, J.D. Deviations from Self-Similarity in Barchan Form and Flux: The Case of the Salton Sea Dunes, California. J. Geophys. Res. Earth Surf. 2013, 118, 2406–2420. [Google Scholar] [CrossRef]
- Hauser, D.; Glennie, C.; Brooks, B. Calibration and Accuracy Analysis of a Low-Cost Mapping-Grade Mobile Laser Scanning System. J. Surv. Eng. 2016, 142, 04016011. [Google Scholar] [CrossRef]
- Algadhi, A.; Psimoulis, P.; Grizi, A.; Neves, L. Assessment of Accuracy and Performance of Terrestrial Laser Scanner in Monitoring of Retaining Walls. In Proceedings of the 5th Joint International Symposium on Deformation Monitoring (JISDM 2022), Valencia, Spain, 20–22 June 2022. [Google Scholar] [CrossRef]
- Muralikrishnan, B. Performance Evaluation of Terrestrial Laser Scanners—A Review. Meas. Sci. Technol. 2021, 32, 072001. [Google Scholar] [CrossRef]
- Urbančič, T.; Roškar, Ž.; Kosmatin Fras, M.; Grigillo, D. New Target for Accurate Terrestrial Laser Scanning and Unmanned Aerial Vehicle Point Cloud Registration. Sensors 2019, 19, 3179. [Google Scholar] [CrossRef]
- Tomsett, C.; Leyland, J. Development and Testing of a UAV Laser Scanner and Multispectral Camera System for Eco-Geomorphic Applications. Sensors 2021, 21, 7719. [Google Scholar] [CrossRef] [PubMed]







| Approach | Environments | Reference | Resolution | Morphology | Migration Rates |
|---|---|---|---|---|---|
| Manual | Aeolian (Lab) | Bagnold [78] | N/A | Y | N |
| Aeolian (Field) | Sharp [3] | N/A | Y | Y | |
| Aeolian (Lab) | Seppälä and Lindé [79] | N/A | Y | Y | |
| Aeolian (Field) | Han et al. [41] | 1 cm | Y | N | |
| Coastal (Field) | Davidson-Arnott and Greenwood [35] | N/A | Y | N | |
| Coastal (Field) | Short [36] | N/A | Y | N | |
| Coastal (Lab) | Sarkar et al. [23] | N/A | Y | Y | |
| Fluvial (Lab) | Gilbert [26] | N/A | Y | Y | |
| Fluvial (Lab) | Raudkivi [22] | N/A | Y | Y | |
| Fluvial (Lab) | Allen [80] | N/A | Y | N | |
| Fluvial (Lab) | Costello and Southard [24] | 1 cm | Y | Y | |
| Optical | |||||
| Photography | Aeolian (Lab) | Cheng et al. [40] | N/A | Y | Y |
| Aeolian (Field) | Lorenz [81] | N/A | N | Y | |
| Aeolian (Field) | Sherman et al. [6] | 1 mm | Y | Y | |
| Coastal (Lab) | Koller et al. [33] | N/A | Y | N | |
| LiDAR | Aeolian (Lab & Field) | Andreotti et al. [82] | 40 μm (Lab) | Y | Y |
| Aeolian (Field) | Nield et al. [63] | 5 mm | Y | N | |
| Aeolian (Field) | Squirrell [64] | 1.4 mm | Y | Y | |
| Aeolian (Lab) | McKenna-Neuman and Bedard [83] | 2 mm hor., 10 μm ver. | Y | Y | |
| Aeolian (Field) | Field and Pelletier [84] | 2 mm | Y | N | |
| Aeolian (Lab) | Wang et al. [85] | 0.5 mm | Y | N | |
| Aeolian (Field) | Li et al. [66] | 1.6 mm | Y | N | |
| Coastal (Lab) | Jin et al. [86] | 2 mm hor. | Y | N | |
| Coastal (Lab) | Lee et al. [87] | 3 mm | Y | Y | |
| SfM | Aeolian (Field) | Qian et al. [75] | 2.9 cm | Y | Y |
| Coastal (Field) | Bertin et al. [69] | 1.5 cm ver. | Y | N | |
| Fluvial (Field) | Li et al. [68] | 0.5–1 mm | Y | N | |
| Acoustic | Aeolian (Field) | Houser [32] | 0.1 mm | Y | Y |
| Coastal (Field) | Houser and Barrett [88] | 0.1 mm | Y | Y | |
| Coastal (Field) | Flemming and Bartholomä [89] | N/A | Y | Y | |
| Coastal (Field) | Wengrove et al. [27] | 2.5 cm at 1 m | Y | Y | |
| Coastal (Field) | van der Werf et al. [38] | 1 cm | Y | Y | |
| Fluvial (Lab) | Martin and Jerolmack [45] | 0.25 mm ver. | Y | Y | |
| Fluvial (Lab) | Bradley and Venditti [90] | N/A | Y | N | |
| Aeolian (Field) | This Paper | 0.22 mm | Y | Y |
Disclaimer/Publisher’s Note: The statements, opinions and data contained in all publications are solely those of the individual author(s) and contributor(s) and not of MDPI and/or the editor(s). MDPI and/or the editor(s) disclaim responsibility for any injury to people or property resulting from any ideas, methods, instructions or products referred to in the content. |
© 2024 by the authors. Licensee MDPI, Basel, Switzerland. This article is an open access article distributed under the terms and conditions of the Creative Commons Attribution (CC BY) license (https://creativecommons.org/licenses/by/4.0/).
Share and Cite
Zhang, P.; Bae, J.; Parteli, E.J.R.; Sherman, D.; Sherman, D.J. An Acoustic Sensor System to Measure Aeolian Ripple Morphology and Migration Rates. Sensors 2024, 24, 6555. https://doi.org/10.3390/s24206555
Zhang P, Bae J, Parteli EJR, Sherman D, Sherman DJ. An Acoustic Sensor System to Measure Aeolian Ripple Morphology and Migration Rates. Sensors. 2024; 24(20):6555. https://doi.org/10.3390/s24206555
Chicago/Turabian StyleZhang, Pei, Jinsu Bae, Eric J. R. Parteli, Diane Sherman, and Douglas J. Sherman. 2024. "An Acoustic Sensor System to Measure Aeolian Ripple Morphology and Migration Rates" Sensors 24, no. 20: 6555. https://doi.org/10.3390/s24206555
APA StyleZhang, P., Bae, J., Parteli, E. J. R., Sherman, D., & Sherman, D. J. (2024). An Acoustic Sensor System to Measure Aeolian Ripple Morphology and Migration Rates. Sensors, 24(20), 6555. https://doi.org/10.3390/s24206555

