SWARAM: Osprey Optimization Algorithm-Based Energy-Efficient Cluster Head Selection for Wireless Sensor Network-Based Internet of Things
Abstract
1. Introduction
- First, the clusters are formed using distance parameters among nodes in the network. Later, CH is selected using the osprey optimization algorithm (OOA) in nodes.
- The CH selection model based on the osprey optimization algorithm is developed to increase network lifetime and throughput.
- The fitness function is formulated, including distance and residual energy parameters to obtain energy-efficient CH selection.
- The performance of the proposed SWARAM algorithm is simulated by conducting extensive simulation and compared with the performance of three benchmark CH selection algorithms, namely, EECHS-ARO, HSWO, and EECHIGWO.
2. Related Works
3. System Model
3.1. Network Model
- The nodes in the network are scattered randomly.
- Every node has a unique identifier to differentiate it from other nodes.
- All nodes are homogeneous in terms of energy and computational power.
- The sink node is in the center of the network.
- All nodes are aware of the sink node location in a network.
- The sink node receives aggregated data packets from the CH obtained from the cluster’s CMs.
3.2. Energy Model
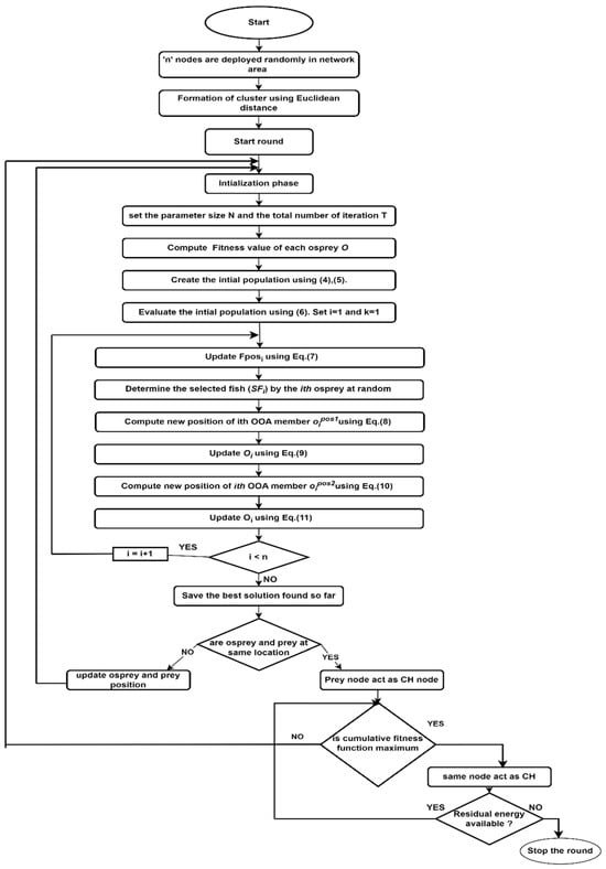
4. The Proposed SWARAM Protocol
4.1. Osprey Optimization Algorithm Based CH Selection
4.1.1. Initialization
4.1.2. Exploration Phase
4.1.3. Exploitation Phase
4.1.4. Fitness Function
- Residual Energy (RER)
- Distance
| Algorithm 1: SWARAM-based CH selection algorithm |
| Input: Network population size set to ‘n’ nodes and total count of iterations ‘T’ Output: optimal position of osprey acts as CH node. 1: Initialize network population randomly using Equations (1) and (2). 2: The objective function is computed using Equation (3). 3: For t = 1 to T do. 4: For i = 1 to n do. //exploration phase 5: The fish position is updated for member of OOA using Equation (4). 6: The is determined randomly using ith osprey. 7: Osprey’s new position is computed using Equation (8a). 8: The boundary condition is verified using Equation (8b). 9: ith osprey position is updated using Equation (6). //exploitation phase 10: the new position of osprey is computed using Equation (10a). 11: The boundary condition is verified for new position of osprey using Equation (10b). 12: Update the position of osprey using Equation (8). 13: Evaluate the fitness function using Equation (11). 14: If osprey reaches optimal position in network, then 15: Best candidate osprey act as CH 16: else 17: Go to step 1. 18: END for 19: END for 20: Return candidate CH. |
4.2. Cluster Formation
5. Simulation Results
5.1. Network Lifetime
5.2. Average Energy Consumption
5.3. Average Communication Overhead
5.4. Analysis of Average Packet Delivery to Sink
6. Conclusions
Author Contributions
Funding
Institutional Review Board Statement
Informed Consent Statement
Data Availability Statement
Conflicts of Interest
References
- Heinzelman, W.R.; Chandrakasan, A.; Balakrishnan, H. Energy-efficient communication protocol for wireless microsensor networks. In Proceedings of the 33rd Annual Hawaii International Conference on System Sciences, Maui, HI, USA, 7 January 2000; IEEE: Piscataway, NJ, USA, 2000; p. 10. [Google Scholar]
- Nauman, A.; Qadri, Y.A.; Amjad, M.; Zikria, Y.B.; Afzal, M.K.; Kim, S.W. Multimedia Internet of Things: A comprehensive survey. IEEE Access 2020, 8, 8202–8250. [Google Scholar] [CrossRef]
- Sennan, S.; Ramasubbareddy, S.; Balasubramaniyam, S.; Nayyar, A.; Abouhawwash, M.; Hikal, N.A. T2FL-PSO: Type-2 fuzzy logic-based particle swarm optimization algorithm used to maximize the lifetime of Internet of Things. IEEE Access 2021, 9, 63966–63979. [Google Scholar] [CrossRef]
- Kassab, W.A.; Darabkh, K.A. A–Z survey of Internet of Things: Architectures, protocols, applications, recent advances, future directions and recommendations. J. Netw. Comput. Appl. 2020, 163, 102663. [Google Scholar] [CrossRef]
- Thuluva, A.S.S.; Somanathan, M.S.; Somula, R.; Sennan, S.; Burgos, D. Secure and efficient transmission of data based on Caesar Cipher Algorithm for Sybil attack in IoT. EURASIP J. Adv. Signal Process. 2021, 2021, 38. [Google Scholar] [CrossRef]
- Roy, S.; Mazumdar, N.; Pamula, R. An optimal mobile sink sojourn location discovery approach for the energy-constrained and delay-sensitive wireless sensor network. J. Ambient. Intell. Humaniz. Comput. 2021, 12, 10837–10864. [Google Scholar] [CrossRef]
- Palanisamy, S.; Sankar, S.; Somula, R.; Deverajan, G.G. Communication trust and energy-aware routing protocol for WSN using DS theory. Int. J. Grid High Perform. Comput. (IJGHPC) 2021, 13, 24–36. [Google Scholar] [CrossRef]
- Kandris, D.; Nakas, C.; Vomvas, D.; Koulouras, G. Applications of wireless sensor networks: An up-to-date survey. Appl. Syst. Innov. 2020, 3, 14. [Google Scholar] [CrossRef]
- Shahraki, A.; Taherkordi, A.; Haugen, Ø.; Eliassen, F. Clustering objectives in wireless sensor networks: A survey and research direction analysis. Comput. Netw. 2020, 180, 107376. [Google Scholar] [CrossRef]
- Somula, R.; Cho, Y.; Mohanta, B.K. EACH-COA: An Energy-Aware Cluster Head Selection for the Internet of Things Using the Coati Optimization Algorithm. Information 2023, 14, 601. [Google Scholar] [CrossRef]
- Elsmany EF, A.; Omar, M.A.; Wan, T.C.; Altahir, A.A. EESRA: Energy efficient scalable routing algorithm for wireless sensor networks. IEEE Access 2019, 7, 96974–96983. [Google Scholar] [CrossRef]
- Sankar, S.; Ramasubbareddy, S.; Luhach, A.K.; Alnumay, W.S.; Chatterjee, P. NCCLA: New caledonian crow learning algorithm based cluster head selection for Internet of Things in smart cities. J. Ambient. Intell. Humaniz. Comput. 2022, 13, 4651–4661. [Google Scholar] [CrossRef]
- Iwendi, C.; Maddikunta PK, R.; Gadekallu, T.R.; Lakshmanna, K.; Bashir, A.K.; Piran, M.J. A metaheuristic optimization approach for energy efficiency in the IoT networks. Softw. Pract. Exp. 2021, 51, 2558–2571. [Google Scholar] [CrossRef]
- Hellaoui, H.; Koudil, M.; Bouabdallah, A. Energy efficiency in security of 5G-based IoT: An end-to-end adaptive approach. IEEE Internet Things J. 2020, 7, 6589–6602. [Google Scholar] [CrossRef]
- Metallidou, C.K.; Psannis, K.E.; Egyptiadou, E.A. Energy efficiency in smart buildings: IoT approaches. IEEE Access 2020, 8, 63679–63699. [Google Scholar] [CrossRef]
- Kennedy, J.; Eberhart, R. Particle swarm optimization. In Proceedings of the ICNN’95-International Conference on Neural Networks, Perth, Australia, 27 November–1 December 1995; IEEE: Piscataway, NJ, USA, 1995; Volume 4, pp. 1942–1948. [Google Scholar]
- Karaboga, D.; Basturk, B. Artificial bee colony (ABC) optimization algorithm for solving constrained optimization problems. In International Fuzzy Systems Association World Congress; Springer: Berlin/Heidelberg, Germany, 2007; pp. 789–798. [Google Scholar]
- Chopra, N.; Ansari, M.M. Golden jackal optimization: A novel nature-inspired optimizer for engineering applications. Expert Syst. Appl. 2022, 198, 116924. [Google Scholar] [CrossRef]
- Dehghani, M.; Montazeri, Z.; Trojovská, E.; Trojovský, P. Coati Optimization Algorithm: A new bio-inspired metaheuristic algorithm for solving optimization problems. Knowl.-Based Syst. 2023, 259, 110011. [Google Scholar] [CrossRef]
- Faramarzi, A.; Heidarinejad, M.; Mirjalili, S.; Gandomi, A.H. Marine Predators Algorithm: A nature-inspired metaheuristic. Expert Syst. Appl. 2020, 152, 113377. [Google Scholar] [CrossRef]
- Mirjalili, S.; Lewis, A. The whale optimization algorithm. Adv. Eng. Softw. 2016, 95, 51–67. [Google Scholar] [CrossRef]
- Chaurasia, S.; Kumar, K.; Kumar, N. Mocraw: A meta-heuristic optimized cluster head selection based routing algorithm for wsns. Ad Hoc Netw. 2023, 141, 103079. [Google Scholar] [CrossRef]
- Rami Reddy, M.; Ravi Chandra, M.L.; Venkatramana, P.; Dilli, R. Energy-efficient cluster head selection in wireless sensor networks using an improved grey wolf optimization algorithm. Computers 2023, 12, 35. [Google Scholar] [CrossRef]
- Samiayya, D.; Radhika, S.; Chandrasekar, A. An optimal model for enhancing network lifetime and cluster head selection using hybrid snake whale optimization. Peer-to-Peer Netw. Appl. 2023, 16, 1959–1974. [Google Scholar] [CrossRef]
- Ramalingam, R.; Saleena, B.; Basheer, S.; Balasubramanian, P.; Rashid, M.; Jayaraman, G. EECHS-ARO: Energy-efficient cluster head selection mechanism for livestock industry using artificial rabbits optimization and wireless sensor networks. Electron. Res. Arch. 2023, 31, 3123–3144. [Google Scholar] [CrossRef]
- Arunachalam, N.; Shanmugasundaram, G.; Arvind, R. Squirrel search optimization-based cluster head selection technique for prolonging lifetime in WSN’s. Wirel. Pers. Commun. 2021, 121, 2681–2698. [Google Scholar] [CrossRef]
- Abraham, R.; Vadivel, M. An Energy Efficient Wireless Sensor Network with Flamingo Search Algorithm Based Cluster Head Selection. Wirel. Pers. Commun. 2023, 130, 1503–1525. [Google Scholar] [CrossRef]
- Ambareesh, S.; Kantharaju, H.C.; Sakthivel, M. A novel Fuzzy TOPSIS based hybrid jarratt butterfly optimization for optimal routing and cluster head selection in WSN. Peer-to-Peer Netw. Appl. 2023, 16, 2512–2524. [Google Scholar] [CrossRef]
- Pratha, S.J.; Asanambigai, V.; Mugunthan, S.R. Hybrid Mutualism Mechanism-Inspired Butterfly and Flower Pollination Optimization Algorithm for Lifetime Improving Energy-Efficient Cluster Head Selection in WSNs. Wirel. Pers. Commun. 2023, 128, 1567–1601. [Google Scholar] [CrossRef]
- Sindhuja, M.; Vidhya, S.; Jayasri, B.S.; Shajin, F.H. Multi-objective cluster head using self-attention based progressive generative adversarial network for secured data aggregation. Ad Hoc Netw. 2023, 140, 103037. [Google Scholar] [CrossRef]
- Cherappa, V.; Thangarajan, T.; Meenakshi Sundaram, S.S.; Hajjej, F.; Munusamy, A.K.; Shanmugam, R. Energy-Efficient Clustering and Routing Using ASFO and a Cross-Layer-Based Expedient Routing Protocol for Wireless Sensor Networks. Sensors 2023, 23, 2788. [Google Scholar] [CrossRef]
- Abu Salem, A.O.; Shudifat, N. Enhanced LEACH protocol for increasing a lifetime of WSNs. Pers. Ubiquitous Comput. 2019, 23, 901–907. [Google Scholar] [CrossRef]
- Trojovský, P.; Dehghani, M. Osprey Optimization Algorithm: A new bio-inspired metaheuristic algorithm for solving engineering optimization problems. Front. Mech. Eng. 2023, 8, 136. [Google Scholar]
- Sankar, S.; Srinivasan, P.; Luhach, A.K.; Somula, R.; Chilamkurti, N. Energy-aware grid-based data aggregation scheme in routing protocol for agricultural internet of things. Sustain. Comput. Inform. Syst. 2020, 28, 100422. [Google Scholar] [CrossRef]
- Sahoo, B.M.; Amgoth, T.; Pandey, H.M. Particle swarm optimization based energy efficient clustering and sink mobility in heterogeneous wireless sensor network. Ad Hoc Netw. 2020, 106, 102237. [Google Scholar] [CrossRef]
- Rawat, P.; Chauhan, S. Probability based cluster routing protocol for wireless sensor network. J. Ambient. Intell. Humaniz. Comput. 2021, 12, 2065–2077. [Google Scholar] [CrossRef]
- Bhola, J.; Soni, S.; Cheema, G.K. Genetic algorithm based optimized leach protocol for energy efficient wireless sensor networks. J. Ambient. Intell. Humaniz. Comput. 2020, 11, 1281–1288. [Google Scholar] [CrossRef]
- Rajaram, V.; Kumaratharan, N. Multi-hop optimized routing algorithm and load balanced fuzzy clustering in wireless sensor networks. J. Ambient. Intell. Humaniz. Comput. 2021, 12, 4281–4289. [Google Scholar] [CrossRef]







| S.No | Authors | Proposed Algorithms | Advantages | Limitations |
|---|---|---|---|---|
| 1 | Chaurasia et al. [22] | Dragonfly Algorithm (DA) | Enhanced energy efficiency by 8–10%. | Network clustering takes longer. |
| 2 | Rami Reddy et al. [23] | Improved Grey Wolf Optimization (IGWO) | Improved network stability by 16–19%. | Energy consumption increases during the process of CH selection. |
| 3 | Samiayya et al. [24] | Hybrid Snake Whale Optimization (HSWO) | Minimized normalized energy consumption by 5–10%. | Early energy depletion occurs in sensor nodes during the CH selection process. |
| 4 | Ramalingam et al. [25] | Artificial Rabbits Optimization Algorithm (AROA) | Extended network lifetime and throughput by 15% and 5%. | Network clustering takes longer. |
| 5 | Arunachalam et al. [26] | Squirrel Search Optimization (SSO) | Extended network lifetime and throughput and minimized energy consumption by 17.92%, 13.48% and 15.29%. | Takes more time to converge. |
| 6 | Abraham et al. [27] | Flamingo Search Algorithm (FSA) | Enhanced network lifetime and energy efficiency. | All CH nodes being selected by algorithm is not optimal. |
| 7 | Ambareesh et al. [28] | Hybrid Jarratt Butterfly Optimization (HJBO) | Improved throughput and packet delivery ratio by 5% and 6%. | It takes longer to choose CH item. |
| 8 | Jaya Pratha et al. [29] | Hybrid Mutualism Mechanism-inspired Butterfly and Flower Pollination Optimization Algorithm (HMMB-FPOA) | Improved network lifetime and packet delivery ratio by 16.21% and 13.28%. | HMMB-FPOA approach is suitable for specific scenarios. |
| 9 | Sindhuja et al. [30] | African vulture optimization (MOCHSAPGAN-AVO) | The packet delivery ratio and throughput are improved. | Energy consumption increases during the clustering process. |
| 10 | Cherappa et al. [31] | Adaptive Sailfish Optimization (ASFO) | Improved overall network performance 93.19%. | Takes more time to converge. |
| Notation | Definition |
|---|---|
| RER | Residual energy |
| O | Osprey |
| Random number in the interval [0,1] | |
| Current position of ith osprey in phase 1 | |
| Selected fish for ith osprey | |
| upb | Upper bound |
| low | Lower bound |
| Best candidate solution | |
| Random number form the set [1,2] | |
| Current position of ith osprey in phase 2 | |
| T | Total number of iterations |
| k | Algorithm iteration counter |
| BS | Base station |
| CH | Cluster head |
| CM | Cluster member |
| Parameters | Values |
|---|---|
| Simulation tool | MATLAB R2019a |
| Network size | 500 m × 500 m |
| Sink position | (250 m, 250 m) |
| Maximum Iterations | 3000 |
| Packet size | 4000 bits |
| Node initial energy | 1.2 J |
| 50 nJ/bit | |
| Node count | 400 |
| 50 nj/bit | |
| 0.055 μj/bit | |
| Number of Rounds | EECHS-ARO | HSWO | EECHIGWO | SWARAM |
|---|---|---|---|---|
| 0 | 300 | 300 | 300 | 300 |
| 250 | 300 | 300 | 300 | 300 |
| 500 | 300 | 300 | 300 | 300 |
| 750 | 300 | 300 | 300 | 300 |
| 1000 | 300 | 300 | 300 | 300 |
| 1250 | 300 | 300 | 300 | 300 |
| 1500 | 300 | 300 | 300 | 300 |
| 1750 | 300 | 300 | 300 | 300 |
| 2000 | 300 | 300 | 300 | 300 |
| 2250 | 280 | 300 | 300 | 300 |
| 2500 | 240 | 300 | 300 | 300 |
| 2750 | 200 | 250 | 300 | 300 |
| 3000 | 150 | 200 | 300 | 300 |
| 3250 | 100 | 150 | 200 | 250 |
| 3500 | 50 | 100 | 150 | 200 |
| 3750 | 0 | 50 | 100 | 150 |
| 4000 | 0 | 0 | 0 | 0 |
| Number of Rounds | EECHS-ARO | HSWO | EECHIGWO | SWARAM |
|---|---|---|---|---|
| 0 | 0 | 0 | 0 | 0 |
| 500 | 0.17 | 0.15 | 0.13 | 0.10 |
| 1000 | 0.19 | 0.17 | 0.15 | 0.12 |
| 1500 | 0.21 | 0.20 | 0.18 | 0.15 |
| 2000 | 0.23 | 0.21 | 0.20 | 0.18 |
| 2500 | 0.28 | 0.25 | 0.23 | 0.20 |
| 3000 | 0.38 | 0.35 | 0.32 | 0.28 |
| 3500 | 0.46 | 0.42 | 0.38 | 0.30 |
| 4000 | 0.59 | 0.54 | 0.45 | 0.35 |
| Number of Nodes | EECHS-ARO (%) | HSWO (%) | EECHIGWO (%) | SWARAM (%) |
|---|---|---|---|---|
| 0 | 0 | 0 | 0 | 0 |
| 50 | 0 | 0 | 0 | 0 |
| 100 | 3.5 | 0 | 0 | 0 |
| 150 | 6 | 3.5 | 2.5 | 1.5 |
| 200 | 7 | 6 | 5 | 4 |
| 250 | 9 | 8 | 7 | 5 |
| 300 | 14 | 11.5 | 10.5 | 7.5 |
| Number of Rounds | EECHS-ARO | HSWO | EECHIGWO | SWARAM |
|---|---|---|---|---|
| 0 | 10,000 | 16,000 | 20,000 | 25,000 |
| 250 | 15,000 | 25,000 | 30,000 | 35,000 |
| 500 | 22,000 | 30,000 | 35,000 | 40,000 |
| 750 | 28,000 | 38,000 | 48,000 | 58,000 |
| 1000 | 34,000 | 45,000 | 54,000 | 64,000 |
| 1250 | 38,000 | 52,000 | 61,000 | 70,000 |
| 1500 | 44,000 | 64,000 | 75,000 | 80,000 |
| 1750 | 50,000 | 70,000 | 82,000 | 87,000 |
| 2000 | 55,000 | 75,000 | 95,000 | 105,000 |
| 2250 | 60,000 | 80,000 | 105,000 | 110,000 |
| 2500 | 65,000 | 90,000 | 116,000 | 120,000 |
| 2750 | 70,000 | 95,000 | 121,000 | 125,000 |
| 3000 | 73,000 | 105,000 | 128,000 | 135,000 |
| 3250 | 75,000 | 115,000 | 132,000 | 140,000 |
| 3500 | 77,000 | 120,000 | 137,000 | 147,000 |
| 3750 | 78,000 | 125,000 | 142,000 | 152,000 |
| 4000 | 79,000 | 130,000 | 147,000 | 157,000 |
Disclaimer/Publisher’s Note: The statements, opinions and data contained in all publications are solely those of the individual author(s) and contributor(s) and not of MDPI and/or the editor(s). MDPI and/or the editor(s) disclaim responsibility for any injury to people or property resulting from any ideas, methods, instructions or products referred to in the content. |
© 2024 by the authors. Licensee MDPI, Basel, Switzerland. This article is an open access article distributed under the terms and conditions of the Creative Commons Attribution (CC BY) license (https://creativecommons.org/licenses/by/4.0/).
Share and Cite
Somula, R.; Cho, Y.; Mohanta, B.K. SWARAM: Osprey Optimization Algorithm-Based Energy-Efficient Cluster Head Selection for Wireless Sensor Network-Based Internet of Things. Sensors 2024, 24, 521. https://doi.org/10.3390/s24020521
Somula R, Cho Y, Mohanta BK. SWARAM: Osprey Optimization Algorithm-Based Energy-Efficient Cluster Head Selection for Wireless Sensor Network-Based Internet of Things. Sensors. 2024; 24(2):521. https://doi.org/10.3390/s24020521
Chicago/Turabian StyleSomula, Ramasubbareddy, Yongyun Cho, and Bhabendu Kumar Mohanta. 2024. "SWARAM: Osprey Optimization Algorithm-Based Energy-Efficient Cluster Head Selection for Wireless Sensor Network-Based Internet of Things" Sensors 24, no. 2: 521. https://doi.org/10.3390/s24020521
APA StyleSomula, R., Cho, Y., & Mohanta, B. K. (2024). SWARAM: Osprey Optimization Algorithm-Based Energy-Efficient Cluster Head Selection for Wireless Sensor Network-Based Internet of Things. Sensors, 24(2), 521. https://doi.org/10.3390/s24020521

