Focal Causal Temporal Convolutional Neural Networks: Advancing IIoT Security with Efficient Detection of Rare Cyber-Attacks
Abstract
1. Introduction
- Proposing a new binary deep model based on causal temporal convolutional networks (TCNN) for detecting rare attacks in traffic data streams.
- Managing the data imbalance challenge structurally, without altering the data.
- Transforming the multi-class attack detection problem into a binary classification problem and detecting two balanced types of attacks at each level of the deep hierarchical structure to address the challenge of data imbalance.
- Utilizing a focal loss function in the proposed deep learning architecture.
2. Literature Review
2.1. Temporal Convolutional Neural Networks (TCNNs)
2.2. The Cost-Sensitive Loss Function in Deep Neural Network Learning
- p: The predicted probability that the instance belongs to the positive class (class 1).
- y: The true label, which can be 0 or 1.
- If y = 1 (positive class): αt = α
- If y = 0 (negative class): αt = 1 – α
- α is a scalar factor that adjusts the weight of positive examples. This helps to balance the contribution of positive and negative examples to the loss function.
- Focusing parameter γ: It adjusts the rate at which easy examples are down-weighted. When γ = 0, the focal loss function becomes equivalent to the standard cross-entropy loss. As γ increases, the focus shifts more towards hard examples, making the model pay more attention to examples where the model’s prediction is incorrect or uncertain.
2.3. Related Works
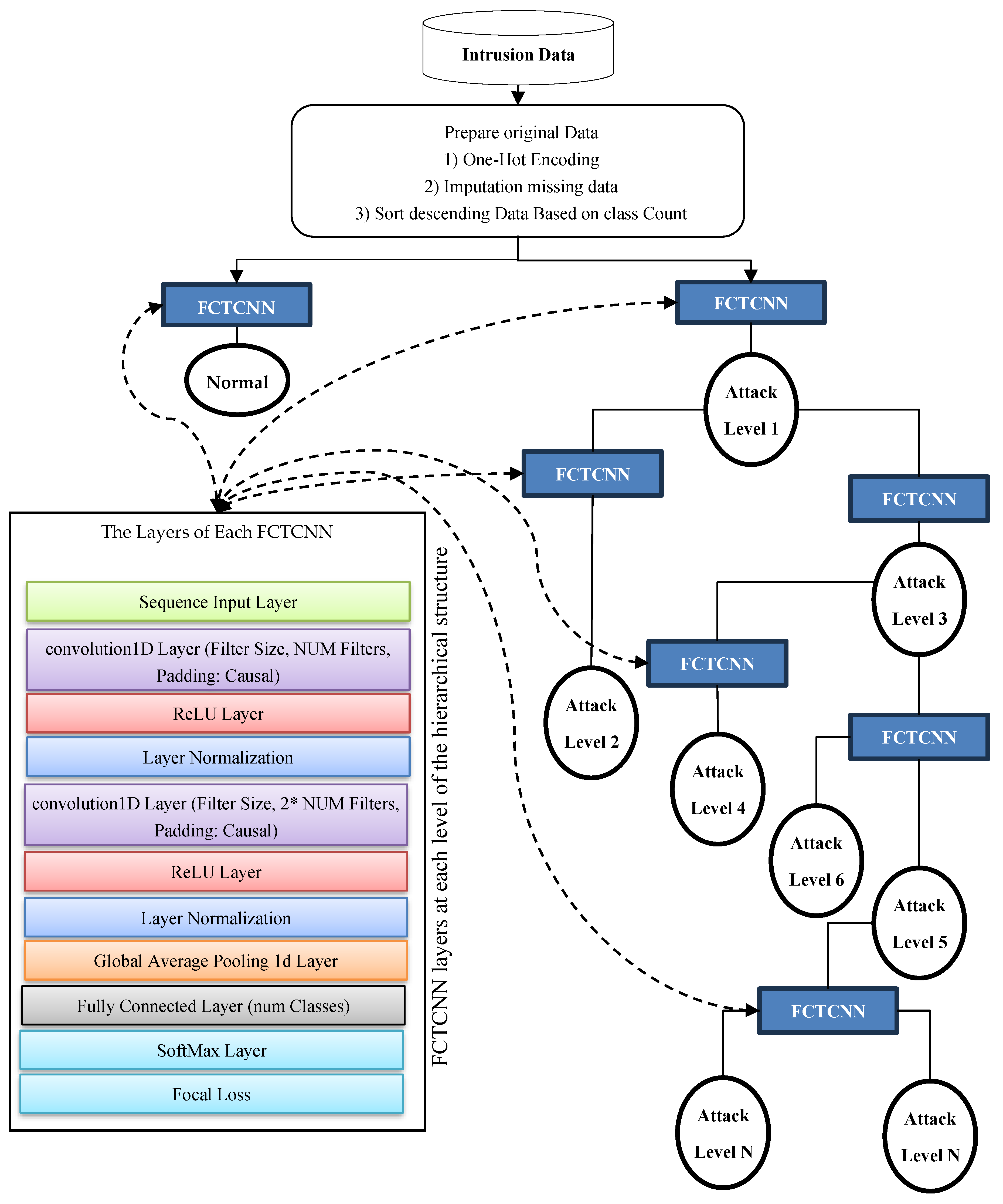
3. Proposed Architecture for Deep Binary Intrusion Detection
3.1. Data Preprocessing
3.2. Handling Missing Values
3.3. Causal Temporal Binary Convolutional Architecture
- Input Layer: Receives data in a sequential format with dimensions of 1.
- Second Layer: A 1-dimensional convolutional layer, where 64 filters of size [1 × 5] are defined, with a stride of 1. This means that each filter has a width of 5 units and a height of 1 unit. In practical terms, the filter slides over the input data, which is structured as a 1-dimensional sequence, to detect features of length 5. The stride is set to 1. This parameter controls how much the filter moves (or “strides”) across the input data. With a stride of 1, the filter shifts by one unit at a time. This results in a convolution operation that processes every possible position of the filter over the input sequence.
- Third Layer: A ReLU activation function layer, which maps negative values to zero using the relation ReLU(x) = max (0, x). This layer passes positive values unchanged to the next layer.
- Fourth Layer: A normalization layer that normalizes the input data across channels and applies a learnable affine transformation with parameters. Normalizing across channels typically involves adjusting the mean and variance of the data in each channel to ensure that they are standardized. This helps stabilize and accelerate the training process by reducing internal covariate shift. After normalization, the layer applies a learnable affine transformation. This involves two operations: Scaling: Each normalized value is multiplied by a learnable parameter called the scale factor (γ). Shifting: Each normalized value is then shifted by another learnable parameter called the shift factor (β).
- Fifth Layer: A second convolutional layer with 128 filters, where the stride and filter dimensions are consistent with those of the first convolutional layer in the defined architecture.
- The sixth and seventh layers: These are a ReLU activation layer and a normalization layer, respectively, as previously described.
- Eighth Layer: This is a global average pooling layer that calculates the average along the 1D input length dimension. It computes the average value across the entire length of the 1D input dimension. Essentially, it takes the mean of all the values in each feature map along the sequence dimension. If the input to this layer is a 1D sequence of length L, the output for each feature map will be a single value representing the average of all L values in that feature map. The GAP layer significantly reduces the dimensionality of the data. By summarizing the entire sequence into a single value per feature map, it transforms a potentially large number of activations into a compact vector. This reduction helps in minimizing computational costs and model complexity. By summarizing the feature maps into a single value per feature map, the GAP layer helps in reducing the risk of overfitting. It does this by eliminating the fine-grained details that might cause the model to memorize the training data rather than generalize well.
- Ninth Layer: This is a fully connected layer that multiplies the synaptic weights with the input data and computes the sum.
- Final Layers: The architecture also includes a SoftMax layer and a classification layer that utilizes the focal loss function, which is effective in addressing data imbalances. The focal loss function is used in this layer to address class imbalances by focusing more on hard-to-classify examples and reducing the impact of well-classified examples. The SoftMax layer is used to produce probability distributions for the network’s output. It converts the raw scores (logits) from the previous layer into probabilities by exponentiating the scores and then normalizing them. Specifically, for each class, the SoftMax function computes the probability P(yi) as follows:
4. Evaluation and Results Analysis
- —
- TON-IIOT dataset: This dataset includes heterogeneous data sources collected from telemetry datasets of IoT and IIoT sensors, operating system datasets for Windows 7 and 10, etc. [66].
- —
- —
- BoT-IoT dataset: Designed in the Cyber Range laboratory at UNSW Canberra, this dataset simulates a real network environment. It incorporates a blend of normal and botnet traffic, presenting source files in various formats, including original pcap files, generated argus files, and CSV files. This dataset comprises over 72,000,000 records, encompassing attacks like DDoS, DoS, OS and Service Scan, Keylogging, and Exfiltration Data [68].
- —
- CICIDS-2017 dataset: This dataset includes six attack types and a normal class, composed of 80 features and two columns for attack labels, totaling 745,423 records. It covers attacks such as SQL injection, brute force, DDoS, SSH-Patator, Port-Scan, and more [69].
- —
- NBaIoT dataset: Focused on botnet attacks in the Internet of Things, this dataset is gathered from nine commercial IoT devices. It includes five BASHLITE and five Mirai attacks, featuring 115 features and 701,000 records [70]. In Figure 6, a two-dimensional view of the BoT-IoT and NBaIoT datasets is presented.
4.1. Results Analysis in the UNSW-NB2015 Dataset
4.2. Evaluation of Results in the CIC-IDS2017 Dataset
4.3. Results Analysis in the TON-IIOT Dataset
4.4. Results Analysis in the BoT-IoT (UNSW_2018) Dataset
4.5. Results Analysis in the NBaIoT-2018 Dataset
4.6. Analysis of Time Complexity across All Data
5. Conclusions
Author Contributions
Funding
Institutional Review Board Statement
Informed Consent Statement
Data Availability Statement
Conflicts of Interest
Abbreviations
| Acronyms | Definitions |
| CNN | Convolutional neural network |
| IIoT | Industrial internet of things |
| IDS | Intrusion detection system |
| FCTCNN | Focal causal temporal convolutional neural network |
| DoS | Denial of services |
| DDoS | Distributed denial of services |
| NIDS | Network-based intrusion detection system |
| ROC | Receiver operating characteristic |
| MitM | Man in the middle |
References
- Bagui, S.; Li, K. Resampling imbalanced data for network intrusion detection datasets. J. Big Data 2021, 8, 6. [Google Scholar] [CrossRef]
- Ding, H.; Chen, L.; Dong, L.; Fu, Z.; Cui, X. Imbalanced data classification: A KNN and generative adversarial networks-based hybrid approach for intrusion detection. Future Gener. Comput. Syst. 2022, 131, 240–254. [Google Scholar] [CrossRef]
- Younisse, R.; Ahmad, A.; Abu Al-Haija, Q. Explaining Intrusion Detection-Based Convolutional Neural Networks Using Shapley Additive Explanations (SHAP). Big Data Cogn. Comput. 2022, 6, 126. [Google Scholar] [CrossRef]
- Lee, J.; Park, K. GAN-based imbalanced data intrusion detection system. Pers. Ubiquitous Comput. 2021, 25, 121–128. [Google Scholar] [CrossRef]
- Fu, Y.; Du, Y.; Cao, Z.; Li, Q.; Xiang, W. A deep learning model for network intrusion detection with imbalanced data. Electronics 2022, 11, 898. [Google Scholar] [CrossRef]
- Rani, M. Gagandeep Effective network intrusion detection by addressing class imbalance with deep neural networks multimedia tools and applications. Multimed. Tools Appl. 2022, 81, 8499–8518. [Google Scholar] [CrossRef]
- Cui, J.; Zong, L.; Xie, J.; Tang, M. A novel multi-module integrated intrusion detection system for high-dimensional imbalanced data. Appl. Intell. 2023, 53, 272–288. [Google Scholar] [CrossRef]
- Le, T.-T.; Oktian, Y.E.; Kim, H. XGBoost for Imbalanced Multiclass Classification-Based Industrial Internet of Things Intrusion Detection Systems. Sustainability 2022, 14, 8707. [Google Scholar] [CrossRef]
- Gan, B.; Chen, Y.; Dong, Q.; Guo, J.; Wang, R. A convolutional neural network intrusion detection method based on data imbalance. J. Supercomput. 2022, 78, 19401–19434. [Google Scholar] [CrossRef]
- Ahmed, H.A.; Hameed, A.; Bawany, N.Z. Network intrusion detection using oversampling technique and machine learning algorithms. PeerJ Comput. Sci. 2022, 8, e820. [Google Scholar] [CrossRef]
- Damtew, Y.G.; Chen, H. SMMO-CoFS: Synthetic Multi-minority Oversampling with Collaborative Feature Selection for Network Intrusion Detection System. Int. J. Comput. Intell. Syst. 2023, 16, 12. [Google Scholar] [CrossRef]
- Sun, Y.; Que, H.; Cai, Q.; Zhao, J.; Li, J.; Kong, Z.; Wang, S. Borderline SMOTE Algorithm and Feature Selection-Based Network Anomalies Detection Strategy. Energies 2022, 15, 4751. [Google Scholar] [CrossRef]
- Zhang, H.; Ge, L.; Wang, Z. A High Performance Intrusion Detection System Using LightGBM Based on Oversampling and Undersampling. In Proceedings of the Intelligent Computing Theories and Application: 18th International Conference, ICIC 2022, Xi’an, China, 7–11 August 2022; Proceedings, Part I, 2022. Springer: Berlin/Heidelberg, Germany, 2022; pp. 638–652. [Google Scholar]
- Zhang, H.; Huang, L.; Wu, C.Q.; Li, Z. An effective convolutional neural network based on SMOTE and Gaussian mixture model for intrusion detection in imbalanced dataset. Comput. Networks 2020, 177, 107315. [Google Scholar] [CrossRef]
- Tan, X.; Su, S.; Huang, Z.; Guo, X.; Zuo, Z.; Sun, X.; Li, L. Wireless sensor networks intrusion detection based on SMOTE and the random forest algorithm. Sensors 2019, 19, 203. [Google Scholar] [CrossRef]
- Wu, T.; Fan, H.; Zhu, H.; You, C.; Zhou, H.; Huang, X. Intrusion detection system combined enhanced random forest with SMOTE algorithm. EURASIP J. Adv. Signal Process. 2022, 2022, 39. [Google Scholar] [CrossRef]
- ALFRHAN, A.A.; ALHUSAIN, R.H.; Khan, R.U. SMOTE: Class imbalance problem in intrusion detection system. In Proceedings of the 2020 International Conference on Computing and Information Technology (ICCIT-1441), Tabuk, Saudi Arabia, 9–10 September 2020; IEEE: Piscataway, NJ, USA; pp. 1–5. [Google Scholar]
- Pimsarn, C.; Boongoen, T.; Iam-On, N.; Naik, N.; Yang, L. Strengthening intrusion detection system for adversarial attacks: Improved handling of imbalance classification problem. Complex Intell. Syst. 2022, 8, 4863–4880. [Google Scholar] [CrossRef]
- Massaoudi, M.; Refaat, S.S.; Abu-Rub, H. Intrusion Detection Method Based on SMOTE Transformation for Smart Grid Cybersecurity. In Proceedings of the 2022 3rd International Conference on Smart Grid and Renewable Energy (SGRE), Doha, Qatar, 20–22 March 2022; IEEE: Piscataway, NJ, USA; pp. 1–6. [Google Scholar]
- Awujoola, O.J.; Ogwueleka, F.N.; Irhebhude, M.E.; Misra, S. Wrapper based approach for network intrusion detection model with combination of dual filtering technique of resample and SMOTE. In Artificial Intelligence for Cyber Security: Methods, Issues and Possible Horizons or Opportunities; Springer: Berlin/Heidelberg, Germany, 2021; pp. 139–167. [Google Scholar]
- Alshamy, R.; Ghurab, M.; Othman, S.; Alshami, F. Intrusion detection model for imbalanced dataset using SMOTE and random forest algorithm. In Proceedings of the Advances in Cyber Security: Third International Conference, ACeS 2021, Penang, Malaysia, 24–25 August 2021; Revised Selected Papers 3. Springer: Berlin/Heidelberg, Germany, 2021; pp. 361–378. [Google Scholar]
- Ahsan, R.; Shi, W.; Ma, X.; Croft, W.L. A comparative analysis of CGAN-based oversampling for anomaly detection. IET Cyber-Phys. Syst. Theory Appl. 2022, 7, 40–50. [Google Scholar] [CrossRef]
- Alabrah, A. A Novel Study: GAN-Based Minority Class Balancing and Machine-Learning-Based Network Intruder Detection Using Chi-Square Feature Selection. Appl. Sci. 2022, 12, 11662. [Google Scholar] [CrossRef]
- Priyadarsini, P.I. ABC-BSRF: Artificial Bee colony and borderline-SMOTE RF algorithm for intrusion detection system on data imbalanced problem. In Proceedings of the International Conference on Computational Intelligence and Data Engineering: ICCIDE 2020; Springer: Berlin/Heidelberg, Germany, 2021; pp. 15–29. [Google Scholar]
- Chen, Z.; Zhou, L.; Yu, W. ADASYN− Random Forest Based Intrusion Detection Model. In Proceedings of the 2021 4th International Conference on Signal Processing and Machine Learning, Beijing, China, 18–20 August 2021; pp. 152–159. [Google Scholar]
- Ding, S.; Kou, L.; Wu, T. A GAN-based intrusion detection model for 5G enabled future metaverse. Mob. Networks Appl. 2023, 27, 2596–2610. [Google Scholar] [CrossRef]
- Kumar, V.; Sinha, D. Synthetic attack data generation model applying generative adversarial network for intrusion detection. Comput. Secur. 2023, 125, 103054. [Google Scholar] [CrossRef]
- Hu, Z.; Zhao, Y.; Khushi, M. A survey of forex and stock price prediction using deep learning. Appl. Syst. Innov. 2021, 4, 9. [Google Scholar] [CrossRef]
- Sakib, S.; Ahmed, N.; Kabir, A.J.; Ahmed, H. An overview of convolutional neural network: Its architecture and applications. Preprints 2019, 2018110546. [Google Scholar]
- Aloysius, N.; Geetha, M. A review on deep convolutional neural networks. In Proceedings of the 2017 International Conference on Communication and Signal Processing (ICCSP), Chennai, India, 6–8 April 2017; IEEE: Piscataway, NJ, USA; pp. 0588–0592. [Google Scholar]
- Robinson, J.; Kuzdeba, S.; Stankowicz, J.; Carmack, J.M. Dilated causal convolutional model for RF fingerprinting. In Proceedings of the 2020 10th Annual Computing and Communication Workshop and Conference (CCWC), Chennai, India, 6–8 April 2020; IEEE: Piscataway, NJ, USA; pp. 0157–0162. [Google Scholar]
- Oord, A.V.D.; Dieleman, S.; Zen, H.; Simonyan, K.; Vinyals, O.; Graves, A.; Kalchbrenner, N.; Senior, A.; Kavukcuoglu, K. WaveNet: A Generative Model for Raw Audio. arXiv 2016, arXiv:1609.03499. [Google Scholar]
- Zeiler, M.D.; Fergus, R. Stochastic pooling for regularization of deep convolutional neural networks. arXiv 2013, arXiv:1301.3557. [Google Scholar]
- Rippel, O.; Snoek, J.; Adams, R.P. Spectral representations for convolutional neural networks. arXiv 2015, arXiv:1506.03767. Available online: https://arxiv.org/abs/1506.03767 (accessed on 24 May 2024).
- Gong, Y.; Wang, L.; Guo, R.; Lazebnik, S. Multi-scale orderless pooling of deep convolutional activation features. In Proceedings of the European Conference on Computer Vision, Zurich, Switzerland, 6–12 September 2014; Proceedings, Part VII 13. Springer: Cham, Switzerland; pp. 392–407. [Google Scholar]
- Lin, T.-Y.; Goyal, P.; Girshick, R.; He, K.; Dollár, P. Focal loss for dense object detection. In Proceedings of the IEEE International Conference on Computer Vision, Venice, Italy, 22–29 October 2017; pp. 2980–2988. [Google Scholar]
- Tian, X.; Wu, D.; Wang, R.; Cao, X. Focal text: An accurate text detection with focal loss. In Proceedings of the 2018 25th IEEE International Conference on Image Processing (ICIP), Athens, Greece, 7–10 October 2018; IEEE: Piscataway, NJ, USA; pp. 2984–2988. [Google Scholar]
- Nemoto, K.; Hamaguchi, R.; Imaizumi, T.; Hikosaka, S. Classification of rare building change using cnn with multi-class focal loss. In Proceedings of the IGARSS 2018—2018 IEEE International Geoscience and Remote Sensing Symposium, Valencia, Spain, 22–27 July 2018; IEEE: Piscataway, NJ, USA; pp. 4663–4666. [Google Scholar]
- Cheng, Z.; Chai, S. A cyber intrusion detection method based on focal loss neural network. In Proceedings of the 2020 39th Chinese Control Conference (CCC), Shenyang, China, 27–29 July 2020; IEEE: Piscataway, NJ, USA; pp. 7379–7383. [Google Scholar]
- Leevy, J.L.; Khoshgoftaar, T.M. A survey and analysis of intrusion detection models based on CSE-CIC-IDS2018 Big Data. J. Big Data 2020, 7, 104. [Google Scholar] [CrossRef]
- Sahu, S.K.; Mohapatra, D.P.; Rout, J.K.; Sahoo, K.S.; Pham, Q.-V.; Dao, N.-N. A LSTM-FCNN based multi-class intrusion detection using scalable framework. Comput. Electr. Eng. 2022, 99, 107720. [Google Scholar] [CrossRef]
- Singh, G.; Khare, N. A survey of intrusion detection from the perspective of intrusion datasets and machine learning techniques. Int. J. Comput. Appl. 2022, 44, 659–669. [Google Scholar] [CrossRef]
- Zhang, Y.; Liu, Q. On IoT intrusion detection based on data augmentation for enhancing learning on unbalanced samples. Future Gener. Comput. Syst. 2022, 133, 213–227. [Google Scholar] [CrossRef]
- Liu, Q.; Wang, D.; Jia, Y.; Luo, S.; Wang, C. A multi-task based deep learning approach for intrusion detection. Knowl. Based Syst. 2022, 238, 107852. [Google Scholar] [CrossRef]
- Abedzadeh, N.; Jacobs, M. A Survey in Techniques for Imbalanced Intrusion Detection System Datasets. Int. J. Comput. Syst. Eng. 2023, 17, 9–18. [Google Scholar]
- Arık, A.O. A robust Gradient Boosting Model Based on SMOTE and NEAR MISS Methods for Intrusion Detection in Imbalanced Data Sets. Ph.D. Thesis, Işık Üniversitesi, Şile, Türkiye, 2022. [Google Scholar]
- Kaissar, A.; Nassif, A.B.; Injadat, M. A Survey on Network Intrusion Detection using Convolutional Neural Network. ITM Web Conf. 2022, 43, 01003. [Google Scholar] [CrossRef]
- Vu, L.; Nguyen, Q.U.; Nguyen, D.N.; Hoang, D.T.; Dutkiewicz, E. Deep generative learning models for cloud intrusion detection systems. IEEE Trans. Cybern. 2022, 53, 565–577. [Google Scholar] [CrossRef] [PubMed]
- Roy, S.; Li, J.; Choi, B.-J.; Bai, Y. A lightweight supervised intrusion detection mechanism for IoT networks. Future Gener. Comput. Syst. 2022, 127, 276–285. [Google Scholar] [CrossRef]
- Dat-Thinh, N.; Xuan-Ninh, H.; Kim-Hung, L. MidSiot: A multistage intrusion detection system for internet of things. Wirel. Commun. Mob. Comput. 2022, 2022, 9173291. [Google Scholar] [CrossRef]
- Mokbal, F.M.M.; Wang, D.; Osman, M.; Yang, P.; Alsamhi, S.H. An efficient intrusion detection framework based on embedding feature selection and ensemble learning technique. Int. Arab J. Inf. Technol. 2022, 19, 237–248. [Google Scholar] [CrossRef]
- Yilmaz, I.; Masum, R.; Siraj, A. Addressing imbalanced data problem with generative adversarial network for intrusion detection. In Proceedings of the 2020 IEEE 21st International Conference on Information Reuse and Integration for Data Science (IRI), Las Vegas, NV, USA, 11–13 August 2020; IEEE: Piscataway, NJ, USA; pp. 25–30. [Google Scholar]
- Panigrahi, R.; Borah, S.; Bhoi, A.K.; Ijaz, M.F.; Pramanik, M.; Kumar, Y.; Jhaveri, R.H. A Consolidated Decision Tree-Based Intrusion Detection System for Binary and Multiclass Imbalanced Datasets. Mathematics 2021, 9, 751. [Google Scholar] [CrossRef]
- Huang, S.; Lei, K. IGAN-IDS: An imbalanced generative adversarial network towards intrusion detection system in ad-hoc networks. Ad Hoc Networks 2020, 105, 102177. [Google Scholar] [CrossRef]
- Yan, M.; Chen, Y.; Hu, X.; Cheng, D.; Chen, Y.; Du, J. Intrusion detection based on improved density peak clustering for imbalanced data on sensor-cloud systems. J. Syst. Archit. 2021, 118, 102212. [Google Scholar] [CrossRef]
- Al-Essa, M.; Appice, A. Dealing with imbalanced data in multi-class network intrusion detection systems using xgboost. In Proceedings of the Machine Learning and Principles and Practice of Knowledge Discovery in Databases: International Workshops of ECML PKDD 2021, Virtual Event, 13–17 September 2021; Proceedings, Part II. Springer: Berlin/Heidelberg, Germany, 2022; pp. 5–21. [Google Scholar]
- Cao, B.; Li, C.; Song, Y.; Qin, Y.; Chen, C. Network Intrusion Detection Model Based on CNN and GRU. Appl. Sci. 2022, 12, 4184. [Google Scholar] [CrossRef]
- Balyan, A.K.; Ahuja, S.; Lilhore, U.K.; Sharma, S.K.; Manoharan, P.; Algarni, A.D.; Elmannai, H.; Raahemifar, K. A Hybrid Intrusion Detection Model Using EGA-PSO and Improved Random Forest Method. Sensors 2022, 22, 5986. [Google Scholar] [CrossRef]
- Jung, I.; Ji, J.; Cho, C. EmSM: Ensemble Mixed Sampling Method for Classifying Imbalanced Intrusion Detection Data. Electronics 2022, 11, 1346. [Google Scholar] [CrossRef]
- Lin, Y.-D.; Liu, Z.-Q.; Hwang, R.-H.; Nguyen, V.-L.; Lin, P.-C.; Lai, Y.-C. Machine learning with variational AutoEncoder for imbalanced datasets in intrusion detection. IEEE Access 2022, 10, 15247–15260. [Google Scholar] [CrossRef]
- Cao, B.; Li, C.; Song, Y.; Fan, X. Network intrusion detection technology based on convolutional neural network and BiGRU. Comput. Intell. Neurosci. 2022, 2022, 1942847. [Google Scholar] [CrossRef]
- Tareq, I.; Elbagoury, B.M.; El-Regaily, S.; El-Horbaty, E.S.M. Analysis of ToN-IoT, UNW-NB15, and Edge-IIoT Datasets Using DL in Cybersecurity for IoT. Appl. Sci. 2022, 12, 9572. [Google Scholar] [CrossRef]
- Thockchom, N.; Singh, M.M.; Nandi, U. A novel ensemble learning-based model for network intrusion detection. Complex Intell. Syst. 2023, 9, 5693–5714. [Google Scholar] [CrossRef]
- Sarwar, N.; Bajwa, I.S.; Hussain, M.Z.; Ibrahim, M.; Saleem, K. IoT Network Anomaly Detection in Smart Homes Using Machine Learning. IEEE Access 2023, 11, 119462–119480. [Google Scholar] [CrossRef]
- Yuk, C.K.; Seo, C.J. Static Analysis and Machine Learning-based Malware Detection System using PE Header Feature Values. Int. J. Innov. Res. Sci. Stud. 2022, 5, 281–288. [Google Scholar] [CrossRef]
- Moustafa, N. A new distributed architecture for evaluating AI-based security systems at the edge: Network TON_IoT datasets. Sustain. Cities Soc. 2021, 72, 102994. [Google Scholar] [CrossRef]
- Moustafa, N.; Slay, J. UNSW-NB15: A comprehensive data set for network intrusion detection systems (UNSW-NB15 network data set). In Proceedings of the 2015 Military Communications and Information Systems Conference (MilCIS), Canberra, ACT, Australia, 10–12 November 2015; IEEE: Piscataway, NJ, USA; pp. 1–6. [Google Scholar]
- Ashraf, J.; Keshk, M.; Moustafa, N.; Abdel-Basset, M.; Khurshid, H.; Bakhshi, A.D.; Mostafa, R.R. IoTBoT-IDS: A novel statistical learning-enabled botnet detection framework for protecting networks of smart cities. Sustain. Cities Soc. 2021, 72, 103041. [Google Scholar] [CrossRef]
- Sharafaldin, I.; Lashkari, A.H.; Ghorbani, A.A. Toward generating a new intrusion detection dataset and intrusion traffic characterization. In Proceedings of the ICISSp, Funchal, Portugal, 22–24 January 2018; pp. 108–116. [Google Scholar]
- Meidan, Y.; Bohadana, M.; Mathov, Y.; Mirsky, Y.; Shabtai, A.; Breitenbacher, D.; Elovici, Y. N-Baiot—Network-Based Detection of Iot Botnet Attacks Using Deep Autoencoders; IEEE Pervasive Computing: Piscataway, NJ, USA, 2018; Volume 17, pp. 12–22. [Google Scholar]
- Toldinas, J.; Venčkauskas, A.; Damaševičius, R.; Grigaliūnas, Š.; Morkevičius, N.; Baranauskas, E. A novel approach for network intrusion detection using multistage deep learning image recognition. Electronics 2021, 10, 1854. [Google Scholar] [CrossRef]
- Samy, A.; Yu, H.; Zhang, H. Fog-based attack detection framework for internet of things using deep learning. IEEE Access 2020, 8, 74571–74585. [Google Scholar] [CrossRef]















| Name | Type | Activations | Learnable Properties | |
|---|---|---|---|---|
| 1 | SEQUENCE INPUT Sequence input with 1 dimension | SEQUENCE INPUT | - | |
| 2 | CONV1-D_1 64 × 5 convolutions with stride 1 padding “causal” | 1-D CONVOLUTION | Bias | |
| 3 | ReLU_1 | ReLU | - | |
| 4 | LAYERNORM_1 | LAYER NORMALIZATION | ||
| 5 | CONV1-D_2 128 × 5 convolutions with stride 1 padding “causal” | 1-D CONVOLUTION | Bias | |
| 6 | ReLU_2 | ReLU | - | |
| 7 | LAYERNORM_2 | LAYER NORMALIZATION | ||
| 8 | GLOBALAVGPOOL1D 1-D Global average Pooling | 1-D GLOBAL AVERAGE POOLING | - | |
| 9 | FC 2 fully connected layer | FULLY CONNECTED | Bias | |
| 10 | SOFTMAX | SOFTMAX | - | |
| 11 | FOCALLOSS | FOCAL LOSS LAYER | - |
| NBaIoT-2018 | ToN_IIoT | BoT-IoT (UNSW-2018) | CICIDS-2017 | UNSW-NB2015 | |||||
|---|---|---|---|---|---|---|---|---|---|
| Count | Attack | Count | Attack | Count | Attack | Count | Attack | Count | Attack |
| 122,573 105,874 102,195 92,141 81,982 59,718 29,849 29,068 | ‘mir-syn’ ‘gaf-udp’ ‘mir-ack’ ‘gaf-tcp’ ‘gaf-udpplain’ ‘gaf-combo’ ‘mir-scan’ ‘gaf-junk’ | 4608 3628 1269 612 525 447 15 | ‘DDos’ ‘Password’ ‘XSS’ ‘injection’ ‘Dos’ ‘Scanning’ ‘Mitm’ | 1,981,230 1,593,180 73,168 17,914 2474 73 6 | ‘UDP’ ‘TCP’ ‘Service_Scan’ ‘OS_Fingerprint’ ‘HTTP’ ‘Keylogging’ ‘Data_Exfiltration’ | 158,930 128,027 7938 5897 1507 21 | ‘PortScan’ ‘DDoS’ ‘FTP-Patator’ ‘SSH-Patator’ ‘Brute Force’ ‘Sql Injection’ | 7522 5409 5051 1759 1167 534 526 223 24 | ‘Generic’ ‘Exploits’ ‘Fuzzers’ ‘Reconnaissance’ ‘DoS’ ‘Backdoors’ ‘Analysis’ ‘Shellcode’ ‘Worms’ |
| Attack Name | Model | Precision | Recall | F1-Score | MCC | Kappa | Specificity | AUC |
|---|---|---|---|---|---|---|---|---|
| Normal | KNN-GAN (2022) [2] | - | 94.39 | 94.03 | - | - | - | - |
| ResNet50 (2021) [71] | 88.7 | 75.04 | 81.30 | 83.10 | 83.73 | 90.21 | 97.21 | |
| ResNet50-Oversample (2021) [71] | 92.3 | 64.6 | 76 | 72.54 | 71.92 | 93.10 | 96.44 | |
| LSTM (2020) [72] | 99.6 | 99.5 | 99.54 | 93.3 | 93.2 | 94.21 | 0.9 | |
| FCTCNN | 99.85 | 99.76 | 99.81 | 93.94 | 93.93 | 95.33 | 0.99 | |
| Backdoor | KNN-GAN (2022) [2] | - | 49.17 | 53.23 | - | - | - | - |
| ResNet50 (2021) [71] | 2.7 | 0.2 | 0.37 | 0 | 0 | 0 | 0 | |
| ResNet50-Oversample (2021) [71] | 6.3 | 39.3 | 10.85 | 0 | 0 | 0 | 0 | |
| LSTM (2020) [72] | 0 | 0 | 0 | 0 | 0 | 0 | 0 | |
| FCTCNN | 43.28 | 27.10 | 33.33 | 17 | 15.9 | 73.04 | 0.66 | |
| Analysis | KNN-GAN (2022) [2] | - | 71.40 | 83.17 | - | - | - | - |
| ResNet50 (2021) [71] | 0 | 0 | 0 | 0 | 0 | 0 | 0 | |
| ResNet50-Oversample (2021) [71] | 2.3 | 8 | 3.57 | 0 | 0 | 0 | 0 | |
| LSTM (2020) [72] | 0 | 0 | 0 | 0 | 0 | 0 | 0 | |
| FCTCNN | 100 | 100 | 100 | 100 | 100 | 100 | 1 | |
| Fuzzers | KNN-GAN (2022) [2] | - | 71.73 | 77.32 | - | - | - | - |
| ResNet50 (2021) [71] | 24.1 | 30.4 | 26.88 | 7.1 | 7.9 | 33.33 | 0.491 | |
| ResNet50-Oversample (2021) [71] | 22.8 | 41.5 | 29.43 | 7.3 | 7.9 | 34.21 | 0.499 | |
| LSTM (2020) [72] | 39.6 | 63.3 | 48.72 | 10.1 | 11.21 | 69.21 | 0.51 | |
| FCTCNN | 96.95 | 79.27 | 87.22 | 76.32 | 74.81 | 96.98 | 95.49 | |
| Shellcode | KNN-GAN (2022) [2] | - | 81.64 | 41.55 | - | - | - | - |
| ResNet50 (2021) [71] | 32.7 | 8.7 | 13.74 | 0 | 0 | 0 | 0 | |
| ResNet50-Oversample (2021) [71] | 6.2 | 76.2 | 11.46 | 0 | 0 | 0 | 0 | |
| LSTM (2020) [72] | 0 | 0 | 0 | 0 | 0 | 0 | 0 | |
| FCTCNN | 100 | 100 | 100 | 100 | 100 | 100 | 1 | |
| Reconnaissance (Probe) | KNN-GAN (2022) [2] | - | 89.73 | 85.53 | - | - | - | - |
| ResNet50 (2021) [71] | 62.9 | 70.5 | 66.48 | 44.63 | 44.61 | 87.80 | 0.736 | |
| ResNet50-Oversample (2021) [71] | 65.6 | 60.7 | 63.05 | 45.54 | 45.1 | 88.21 | 0.745 | |
| LSTM (2020) [72] | 64.9 | 41.6 | 50.70 | 44.63 | 43.42 | 87.53 | 0.715 | |
| FCTCNN | 98.48 | 97.42 | 97.95 | 95.10 | 95.09 | 97.87 | 0.9936 | |
| Exploits | KNN-GAN (2022) [2] | - | 76.92 | 74.41 | - | - | - | - |
| ResNet50 (2021) [71] | 76.3 | 86.5 | 81.08 | 67.59 | 66.88 | 90.99 | 0.9201 | |
| ResNet50-Oversample (2021) [71] | 72.2 | 44.3 | 54.90 | 61.01 | 60.39 | 89.88 | 0.9 | |
| LSTM (2020) [72] | 50 | 71.7 | 58.91 | 49.55 | 49.04 | 87.33 | 0.83 | |
| FCTCNN | 84.91 | 73.44 | 78.76 | 67.31 | 66.87 | 91.76 | 0.9254 | |
| Dos | KNN-GAN (2022) [2] | - | 56.76 | 63.18 | - | - | - | - |
| ResNet50 (2021) [71] | 100 | 0 | 0 | 0 | 0 | 0 | 0 | |
| ResNet50-Oversample (2021) [71] | 32.3 | 42.9 | 36.85 | 0 | 0 | 53.42 | 0.5 | |
| LSTM (2020) [72] | 0 | 0 | 0 | 0 | 0 | 0 | 0 | |
| FCTCNN | 79.59 | 53.66 | 64.10 | 44.63 | 42.40 | 87.90 | 0.7965 | |
| Worms | KNN-GAN (2022) [2] | - | 38.46 | 49.26 | - | - | - | - |
| ResNet50 (2021) [71] | 0 | 0 | 0 | 0 | 0 | 0 | 0 | |
| ResNet50-Oversample (2021) [71] | 2.4 | 84.1 | 4.66 | 0 | 0 | 0 | 0 | |
| LSTM (2020) [72] | 0 | 0 | 0 | 0 | 0 | 0 | 0 | |
| FCTCNN | 100 | 100 | 100 | 100 | 100 | 100 | 1 | |
| Generic | KNN-GAN (2022) [2] | - | 99.64 | 98.65 | - | - | - | - |
| ResNet50 (2021) [71] | 98 | 95 | 96.47 | 93.93 | 93.71 | 99.1 | 0.9892 | |
| ResNet50-Oversample (2021) [71] | 99.3 | 93.1 | 96.10 | 93.91 | 93.69 | 99.03 | 0.9891 | |
| LSTM (2020) [72] | 97.5 | 92.3 | 94.82 | 92.92 | 92.10 | 98.88 | 0.9801 | |
| FCTCNN | 98.76 | 93.61 | 96.12 | 93.94 | 93.93 | 99.40 | 0.9907 |
| Attack Name | Model | Precision | Recall | F1-Score | MCC | Kappa | Specificity | AUC |
|---|---|---|---|---|---|---|---|---|
| Normal | Lightweight-ensemble 2023 [63] | 99.57 | 99.85 | 99.71 | 99.48 | 99.48 | 99.70 | 0.9991 |
| FCTCNN | 99.61 | 99.80 | 99.71 | 99.50 | 99.50 | 99.73 | 0.9999 | |
| DDos | Lightweight-ensemble 2023 [63] | 78.92 | 48.47 | 60.05 | 67.55 | 67.54 | 95.41 | 0.981 |
| FCTCNN | 99.99 | 100 | 99.99 | 99.98 | 99.98 | 99.99 | 1 | |
| FTP-Patator | Lightweight-ensemble 2023 [63] | 0 | 0 | 0 | 0 | 0 | 0 | 0 |
| FCTCNN | 99.99 | 99.81 | 99.87 | 99.74 | 99.74 | 99.99 | 0.999 | |
| Port-Scan | Lightweight-ensemble 2023 [63] | 99.59 | 99.52 | 99.56 | 99.56 | 99.56 | 99.51 | 0.99 |
| FCTCNN | 99.99 | 99.99 | 99.99 | 9.99 | 99.99 | 99.99 | 0.999 | |
| SSH-Patator | Lightweight-ensemble 2023 [63] | 0 | 0 | 0 | 0 | 0 | 0 | 0 |
| FCTCNN | 100 | 99.93 | 99.96 | 99.93 | 99.93 | 100 | 0.9997 | |
| Brute-Force | Lightweight-ensemble 2023 [63] | 94.74 | 94.36 | 94.55 | 49.29 | 49.29 | 31.23 | 0.9361 |
| FCTCNN | 99.32 | 100 | 99.65 | 57.53 | 49.74 | 33.33 | 0.9474 | |
| SQL-Injection | Lightweight-ensemble 2023 [63] | 99.81 | 99.81 | 99.81 | 57.57 | 51.69 | 45.31 | 0.9585 |
| FCTCNN | 100 | 99.32 | 99.65 | 57.53 | 49.74 | 33.33 | 0.9474 |
| Attack Name | Precision | Recall | F1-Score | MCC | Kappa | Specificity | AUC |
|---|---|---|---|---|---|---|---|
| NORMAL | 99.99 | 99.86 | 99.91 | 99.80 | 99.80 | 99.94 | 0.9999 |
| DDOS | 99.92 | 099.92 | 99.92 | 99.81 | 99.81 | 99.89 | 1 |
| Password | 99.83 | 99.83 | 99.82 | 99.68 | 99.68 | 99.86 | 0.9999 |
| XSS | 99.66 | 100 | 99.83 | 99.64 | 99.64 | 99.62 | 1 |
| Injection | 98.96 | 98.45 | 98.71 | 96.40 | 96.40 | 98.14 | 0.9998 |
| DOS | 90.6 | 98.71 | 94.47 | 90.74 | 90.50 | 93.10 | 0.9940 |
| MITM | 100 | 100 | 100 | 100 | 100 | 100 | 1 |
| Scanning | 100 | 100 | 100 | 100 | 100 | 100 | 1 |
| Attack Name | Precision | Recall | F1-Score | MCC | Kappa | Specificity | AUC |
|---|---|---|---|---|---|---|---|
| Normal | 100 | 100 | 100 | 100 | 100 | 100 | 0.9996 |
| UDP | 99.99 | 99.99 | 99.99 | 99.99 | 99.99 | 99.99 | 0.9999 |
| TCP | 99.95 | 99.65 | 99.80 | 99.79 | 99.79 | 99.99 | 0.9999 |
| Service Scan | 91.97 | 65.05 | 76.20 | 72.53 | 70.92 | 98.40 | 0.9486 |
| OS Fingerprint | 99.79 | 99.6 | 99.69 | 99.65 | 99.65 | 99.97 | 0.9954 |
| HTTP | 99.58 | 99.79 | 99.68 | 92.40 | 92.37 | 90.47 | 0.9971 |
| Data Exfiltration | 50 | 50 | 50 | 44.73 | 44.73 | 50 | 0.52 |
| Keylogging | 94.73 | 94.73 | 94.73 | 90.74 | 90.74 | 94.73 | 0.978 |
| Attack Name | Precision | Recall | F1-Score | MCC | Kappa | Specificity | AUC |
|---|---|---|---|---|---|---|---|
| Normal | 99.97 | 99.98 | 99.98 | 99.76 | 99.76 | 99.69 | 0.9998 |
| Mir-Syn | 99.99 | 100 | 99.99 | 99.99 | 99.99 | 99.99 | 0.99999 |
| Gaf-Udp | 99.96 | 76.66 | 86.77 | 64.09 | 58.27 | 99.90 | 0.8827 |
| Mir-Ack | 999.99 | 99.99 | 99.99 | 99.98 | 99.98 | 99.98 | 0.9999 |
| Gaf-Tcp | 99.96 | 99.99 | 99.97 | 99.93 | 99.93 | 99.91 | 0.9999 |
| Gaf-Udpplain | 100 | 100 | 100 | 100 | 100 | 100 | 0.9999 |
| Gaf-Combo | 99.99 | 97.60 | 98.73 | 97.53 | 97.50 | 99.90 | 0.9992 |
| Gaf-Junk | 99.94 | 99.93 | 99.94 | 99.88 | 99.88 | 99.95 | 0.9999 |
| Mir-Scan | 99.94 | 99.93 | 99.94 | 99.88 | 99.88 | 99.95 | 0.9999 |
| Model/Dataset | Unsw-NB2015 | CIC-IDS2017 | N_BaIOT_2018 | BoT-IOT | TON_IIOT |
|---|---|---|---|---|---|
| FCTCNN | 0.162 | 1.113 | 2.404 | 2.266 | 0.124 |
| LSTM (2023) [64] | 1.9 | 1.42 | 2.63 | 2.93 | 0.313 |
| ANN (2023) [64] | 0.188 | 1.23 | 2.39 | 2.61 | 0.298 |
| LSTM (2020) [72] | 0.198 | 1.48 | 2.71 | 2.91 | 0.327 |
| BiLSTM (2020) [72] | 0.201 | 1.53 | 2.77 | 2.81 | 0.351 |
| Lightweight-ensemble 2023 [63] | 0.28 | 1.41 | 2.38 | 2.26 | 0.127 |
| KNN-GAN (2022) [2] | 1.33 | 2.42 | 2.98 | 3.12 | 0.571 |
| ResNet50 (2021) [71] | 0.321 | 0.121 | 2.48 | 2.31 | 0.233 |
Disclaimer/Publisher’s Note: The statements, opinions and data contained in all publications are solely those of the individual author(s) and contributor(s) and not of MDPI and/or the editor(s). MDPI and/or the editor(s) disclaim responsibility for any injury to people or property resulting from any ideas, methods, instructions or products referred to in the content. |
© 2024 by the authors. Licensee MDPI, Basel, Switzerland. This article is an open access article distributed under the terms and conditions of the Creative Commons Attribution (CC BY) license (https://creativecommons.org/licenses/by/4.0/).
Share and Cite
Miryahyaei, M.; Fartash, M.; Akbari Torkestani, J. Focal Causal Temporal Convolutional Neural Networks: Advancing IIoT Security with Efficient Detection of Rare Cyber-Attacks. Sensors 2024, 24, 6335. https://doi.org/10.3390/s24196335
Miryahyaei M, Fartash M, Akbari Torkestani J. Focal Causal Temporal Convolutional Neural Networks: Advancing IIoT Security with Efficient Detection of Rare Cyber-Attacks. Sensors. 2024; 24(19):6335. https://doi.org/10.3390/s24196335
Chicago/Turabian StyleMiryahyaei, Meysam, Mehdi Fartash, and Javad Akbari Torkestani. 2024. "Focal Causal Temporal Convolutional Neural Networks: Advancing IIoT Security with Efficient Detection of Rare Cyber-Attacks" Sensors 24, no. 19: 6335. https://doi.org/10.3390/s24196335
APA StyleMiryahyaei, M., Fartash, M., & Akbari Torkestani, J. (2024). Focal Causal Temporal Convolutional Neural Networks: Advancing IIoT Security with Efficient Detection of Rare Cyber-Attacks. Sensors, 24(19), 6335. https://doi.org/10.3390/s24196335

