Hardware Development and Evaluation of Multihop Cluster-Based Agricultural IoT Based on Bluetooth Low-Energy and LoRa Communication Technologies
Abstract
1. Introduction
- There is a lack of robust, low-power, flexible, location-independent, low-cost, and stable real-world testbed architectural frameworks for multihop cluster-based Agri-IoT (MCA-IoT) that utilize freely available, low-power wireless communication standards such as BLE and LoRa. Such frameworks are needed to facilitate the easy deployment and wireless management of networks without relying on expensive fixed infrastructure. Despite substantial research in this domain, many solutions remain prohibitively costly and impractical for small-scale farms [20].
- There is an urgent need for comprehensive reference documents that provide detailed real-world accounts of experiences from the design of custom-built multihop-based SNs to their deployment and performance assessment under indoor and outdoor conditions. Investigations are needed to evaluate how the benefits of cluster-based multihop architectures materialize in custom-built MCA-IoT networks.
- The impact of outdoor environmental conditions (such as humidity, temperature, dust concentration, rainstorms, and crop obstructions) on radio communication (including the effective range and link quality of BLE and LoRa) in typical sub-Saharan African (SSA) settings requires further study.
- A custom-designed, low-power, robust, contextually relevant, and task-scalable SN and MCA-IoT network based on LoRa and BLE 4.2 wireless communication technologies. This configuration ensures that the network is location-independent, user-friendly, easily deployable, and capable of being wirelessly managed by non-experts in IoT without costly fixed support systems.
- A comprehensive account of the MCA-IoT network framework, detailing the successes and challenges encountered during the design, deployment, and operation of SNs, as well as cloud data storage. This documentation aims to serve as a valuable reference for the Agri-IoT community.
- An empirical assessment of the practical realization of the theoretical benefits associated with the cluster-based architecture.
- An observation of the effects of climatic extremes, physical obstructions, and variations in SN power on radio connectivity and packet loss.
2. Background and Synthesis of Related Literature
2.1. Background

2.2. Synthesis of Related Literature
- Unique Agricultural Settings: The agricultural setting is a unique area where conventional IoT technologies do not apply. For instance, existing Agri-IoT solutions are location-constrained because they are based on costly Wi-Fi or cellular communication technologies that require reliable on-farm electricity and internet coverage, which are generally not available in Africa. This necessitates a solution based on affordable battery-powered SNs. These Agri-IoT applications mainly utilize architecture-restricted, high-resource-demanding routing techniques (e.g., routing over low-power and lossy networks protocol (RPL)) and communication standards (e.g., 4G, 5G, ZigBee, NB-IoT, Wi-Fi, and long-term evolution (LTE)) [51], which are difficult to access on typical African farms. Additionally, the users of Agri-IoT technologies are low-income earners with limited technological expertise. As a result, there is a pressing need for contextually relevant, affordable Agri-IoT solutions that are easy to deploy and manage, battery-powered, and leverage freely available technologies without licensing requirements. This study addresses these challenges by focusing on low-power communication technologies, power optimization, and cost-effective, scalable solutions [4,8,17].
- Susceptibility to Faults and Failures: Agri-IoT networks are prone to faults and failures due to the dense deployment of resource-constrained SNs in harsh environments, where they operate autonomously with minimal post-deployment maintenance. Effective network supervisory protocols must incorporate power optimization, fault management, and self-adaptability. The multihop cluster-based architecture has been identified as a promising routing protocol for addressing these issues [3,4,8,9,17]. However, the lack of comprehensive, contextually relevant hardware validation for multihop CA-IoT networks results in abrupt failures in many existing testbed solutions [3,5,14,15,16,31].
- Inadequate Consideration of Communication Technologies: Existing Agri-IoT studies often emphasize high-power-demanding communication technologies (e.g., Wi-Fi and cellular technologies), centralized ZigBee standards, and conventional IoT principles [3,5,14,15,19,31]. Although theoretical studies suggest that multihop cluster-based architectures are well-suited for Agri-IoT applications [4,8,17,52], there is a lack of practical hardware implementation and performance evaluation for these architectures. Many current WSN-based Agri-IoT solutions rely on energy-inefficient standards and require extensive infrastructure, leading to high costs and complexity [3,5,14,15,19,31]. An in-depth assessment of how low-power communication standards like LoRa and Bluetooth Low-Energy (BLE) perform in MCA-IoT networks could significantly benefit both the IoT community and farmers.
- Underestimated Potential of Agri-IoT: The role of Agri-IoT in addressing food insecurity, improving crop quality, alleviating poverty, and boosting agricultural production has been insufficiently explored [3,4,35,39,42,53,54]. The MCA-IoT model presents significant opportunities to tackle food and employment insecurity and enhance crop quality and economic conditions for farmers, but these potential benefits have yet to be fully realized due to inadequate research and development efforts.
3. Overview of Multihop CA-IoT Architectures and Testbeds
Theoretical Analysis of Multihop CA-IoT Design and Operation
- The ratio of multihop distances between the MN, CH, RCH, and edge RCH must be unity along the path of a distant CH (Equation (8)).
- To ensure the desired energy savings in multihop routing, must be met, and the condition in Equation (13) must be satisfied by the transceiver module. Specifically, of the RCH must be sufficiently small compared to in single-hop routing, as observed in LoRa, SIGFOX, and BLE systems.
- To further minimize due to extended durations in multihop routing, a novel routing technique integrating the timeslot assignments of a distant CH into the RCH’s TDMA schedule for its MNs per duty cycle, as proposed in [17], is adopted.
4. Proposed MCA-IoT Design
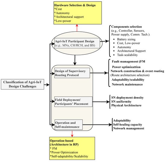
4.1. Hardware Component Selection with Justification
- Architectural Support, Operational Simplicity, and Affordability: Cost-effective and easy-to-operate components and technologies (e.g., BLE, LoRa, RPi 3B+) were selected to leverage the multihop cluster-based architecture. This choice ensures that the MCA-IoT network is infrastructure-less, battery-driven, deployable, manageable in any location, labor-saving, flexible, and easy to integrate into farm environments without fixed infrastructure.
- Effectiveness and Dependability: Components were chosen based on their availability, ease of assembly, and market presence, which supports system maintenance and scalability.
- Energy Efficiency: Low-power components and energy-saving techniques, such as duty-cycled sampling, role rotation, and control of redundant data transmission, were implemented to ensure the network’s efficiency throughout the crop season, especially given the lack of reliable electricity in many SSA farms.
- Environmental Robustness: Hardware was tested under extreme climatic conditions (40 °C to 51 °C), similar to those in the Sahel Region, with the RPi 3B+ performing stably compared to other controllers that failed even under indoor conditions.
- Standardized Manufacturing: The selection of components ensured compatibility and smooth integration, streamlining production and assembly, and maintaining system coherence.
4.2. MCA-IoT Supervisory Software Development Phases and Implementation
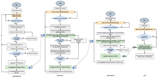
- The proposed MCA-IoT network utilizes three sets of distributed network management and sampling software: MN/client software, CH client/server software, and BS/gateway/server software. The operational steps and roles of the software programs for intra- and inter-cluster communications are illustrated in Figure 12. The MN software locally hosts a seesaw-embedded Bluetooth socket client in a Python 3.7 script for managing network construction, event sensing, BLE transceiver operational state moderation, and transmission of sampled data to the BS at specific crontab timeslots. This intra-cluster software, shown in Figure 12a, was designed using Bluetooth socket programming, the seesaw module, the BlueZ module, local time, built-in crontab -e in Python 3.7, and NTP from time.google.com.
- A CH incorporates client and server codes within a single software package, enabling it to receive data from MNs (server) and distant CHs and to act as a client to the BS or RCHs. As shown in Figure 12b, this software also incorporates fail-over tasks and the data aggregation mechanism illustrated in Algorithm 1. Depending on the physical location of the CH (i.e., if the CH is not an edge CH to the BS), the fail-over mechanism allows this distant CH to multihop its data via a secondary RCH to the BS if the primary RCH is out of service. All CHs, except the edge CHs, incorporate a fail-over mechanism. Figure 13 illustrates an instance of fail-over, where a secondary RCH routes aggregated data to the BS.This software consists of a Bluetooth socket server and client in Python 3.7 scripts that control cluster construction/reconstruction, as outlined in Algorithm 2; fail-over route actions, as described in Algorithm 3; and packet reception from MNs. It also handles data aggregation with fault tolerance techniques inherited from [17], packet transmission to the next-hop RCH or BS, and management of BLE transceiver states. Thus, a distant CH locally stores raw data from its MN and appends its aggregated data to the next-hop primary RCH or secondary RCH in case of fail-over. Unlike a distant CH, an RCH forwards the aggregated data received from its MNs and appends the aggregated data from distant CHs to the next-hop RCH or edge CH. An edge CH receives data via BLE and forwards the locally aggregated data from its MNs; the appended aggregated data from the distant CH/RCH is appended to the BS via LoRa technology. Figure 12b,c illustrate these tasks. The proposed software adapts to scalable network conditions caused by SN out-of-service faults and variations in SN count or network size. The CH software utilizes modules such as Bocket, Bluetooth, sys, threading, time, csv, Queue, struct, ntplib, gspread SCL, and SDA from board, busio, and seesaw from _ .
- Similarly, the BS software also contains the Bluetooth socket server script in Python 3.7 for managing network construction, reception and storage of event data, BLE transceiver operational state moderations, and transmission of received sampled data to the cloud at specific timeslots. This part of the software running on the BS uses Bluepy, BlueZ, and APIs to communicate with edge CHs via the BLE module at scheduled times to receive and store sampled data locally in a .csv file. Additionally, this software incorporates LoRa communication technology to transmit the received farm data to the TTN cloud for remote monitoring. The LoRa communication technology was configured to have a transmitter power output of 14 dBm, a spread factor of 7, a bandwidth of 125 kHz, and a coding rate of 4/5. The BS further processes the received data, and if the result exceeds a preset threshold, an actuation signal is sent to the pump to start the irrigation system. This software also accounts for SN out-of-service faults from the CHs by indicating the MN and CH counts of the received aggregated data. The main modules imported into the BS software include socket, Bluetooth, sys, threading, time, csv, Queue, struct, ntplib, and gspread, whereas the MN relies on Bluetooth, time, SCL, and SDA from board, busio, and seesaw from adafruit_seesaw.seesaw. The sensory data are the main parameters transmitted at the crontab-scheduled timeslot to the BS and TTN cloud at 3-h intervals to reduce data noise while capturing significant changes in soil parameters.
| Algorithm 1 Data aggregation in the sensor network |
|
| Algorithm 2 Bluetooth sensor network setup |
|
| Algorithm 3 Fail-over algorithm for out-of-service RCH |
|
5. Experimental Setup, Results, and Discussion
5.1. Experimental Setup
- Deployment of Static Nodes: Static nodes were positioned based on the cluster quality estimation technique from [18]. BLE radio RSSI levels were estimated, and all network components were powered by solar-rechargeable power banks. These were installed on stands elevated above the crops to prevent shading, ensuring adequate sunlight exposure. Soil moisture sensors were installed in the soil before activating the MCA-IoT network.
- Activation and Configuration: The MCA-IoT network participants were activated, clusters were formed, and a 3-h sampling schedule was established using the onboard crontab-e of the Raspberry Pi 3 B+.
- Data Transmission and Processing: During the experimental phase, the mobile nodes (MNs) transmitted sampled data to the base station (BS) through their respective cluster heads (CHs), relay CHs (RCHs), and edge CHs for processing, decision making, TTN cloud database updates, and irrigation system control relay actuation.
- Performance Evaluation: The network’s performance stability was assessed over a complete farming season lasting 3 months, during which the aforementioned steps were repeated to account for extreme climatic conditions and variable participant activity durations.
5.2. Results and Discussion
6. Conclusions
Author Contributions
Funding
Informed Consent Statement
Data Availability Statement
Conflicts of Interest
Abbreviations
| Agri-IoT | Agricultural Internet of Things |
| CA-IoT | Cluster-based agricultural Internet of Things |
| MCA-IoT | Multihop cluster-based agricultural Internet of Things |
| CH | Cluster head |
| RCH | Relay cluster head |
| ECH | Edge cluster head |
| BS | Base station |
References
- Tauseef, S.; Nadeem, J.; Talha, Q. Energy Efficient Sleep Awake Aware (EESAA) intelligent Sensor Network routing protocol. In Proceedings of the International Multitopic Conference (INMIC), Islamabad, Pakistan, 13–15 December 2012; pp. 317–322. [Google Scholar] [CrossRef]
- Gennari, P.; Moncayo, J.R. World Food and Agriculture Statistical Pocketbook; FAO of the UN: Rome, Italy, 2018; Volume 1, pp. 1–248. [Google Scholar]
- Hartung, R.; Kulau, U.; Gernert, B.; Rottmann, S.; Wolf, L. On the Experiences with Testbeds and Applications in Precision Farming. In Proceedings of the First ACM International Workshop on the Engineering of Reliable, Robust, and Secure Embedded Wireless Sensing Systems, New York, NY, USA, 5 November 2017; pp. 54–61. [Google Scholar]
- Effah, E.; Thiare, O.; Wyglinski, A.M. Multi-Objective Modeling of Clustering-Based Agricultural Internet of Things. In Proceedings of the 2020 IEEE 92nd Vehicular Technology Conference (VTC2020-Fall), Victoria, BC, Canada, 18 November–16 December 2020; pp. 1–5. [Google Scholar] [CrossRef]
- Khan, R.; Ali, I.; Zakarya, M.; Ahmad, M.; Imran, M.; Shoaib, M. Technology-Assisted Decision Support System for Efficient Water Utilization: A Real-Time Testbed for Irrigation Using Wireless Sensor Networks. IEEE Access 2018, 6, 25686–25697. [Google Scholar] [CrossRef]
- Shiferaw, B.; Tesfaye, K.; Kassie, M.; Abate, T.; Prasanna, B.M.; Menkir, A. Managing vulnerability to drought and enhancing livelihood resilience in Sub-Saharan Africa: Technological, institutional and policy options. Weather. Clim. Extrem. 2014, 3, 67–79. [Google Scholar] [CrossRef]
- IMF. Climate Change and Chronic Food Insecurity in Sub-Saharan Africa. Afr. Res. Dep. 2022, 1, 1–48. [Google Scholar]
- Effah, E.; Thiare, O.; Wyglinski, A.M. Energy-Efficient Multihop Routing Framework for Cluster-Based Agricultural Internet of Things (CA-IoT). In Proceedings of the 2020 IEEE 92nd Vehicular Technology Conference (VTC2020-Fall), Victoria, BC, Canada, 18 November–16 December 2020; pp. 1–5. [Google Scholar] [CrossRef]
- Effah, E.; Thiare, O.; Wyglinski, A.M. A Tutorial on Agricutural IoT: Fundamental Concepts, Architectures, Routing, and Optimization. IoT 2023, 4, 265–318. [Google Scholar] [CrossRef]
- Effah, E.; Thiare, O.; Wyglinski, A.M. Hardware Evaluation of Cluster-Based Agricultural IoT Network. IEEE Access 2024, 12, 33628–33651. [Google Scholar] [CrossRef]
- Basili, F.; Parrino, S.; Peruzzi, G.; Pozzebon, A. IoT Multi-Hop Facilities via LoRa Modulation and LoRa WanProtocol within Thin Linear Networks. In Proceedings of the 2021 IEEE Sensors Applications Symposium (SAS), Sundsvall, Sweden, 23–25 August 2021; pp. 1–6. [Google Scholar] [CrossRef]
- Cotrim, J.R.; Margi, C.B.; Kleinschmidt, J.H. Design of a Gateway-based relay node for LoRaWAN multihop networks. In Proceedings of the 2022 Symposium on Internet of Things (SIoT), São Paulo, Brazil, 24–28 October 2022; pp. 1–4. [Google Scholar] [CrossRef]
- Liu, Y.; Olmos, P.M.; Koch, T. A Probabilistic Peeling Decoder to Efficiently Analyze Generalized LDPC Codes Over the BEC. IEEE Trans. Inf. Theory 2017, 65, 4831–4853. [Google Scholar] [CrossRef]
- Langendoen, K.; Baggio, A.; Visser, O. Murphy loves potatoes: Experiences from a pilot sensor network deployment in precision agriculture. In Proceedings of the 20th IEEE International Parallel & Distributed Processing Symposium, Rhodes, Greece, 25–29 April 2006; Volume 51, pp. 8–13. [Google Scholar] [CrossRef]
- Ahmed, N.D.D.; Hussain, I. Internet of Things (IoT) for Smart Precision Agriculture and Farming in Rural Areas. IEEE Internet Things J. Dec. 2018, 5, 4890–4899. [Google Scholar] [CrossRef]
- Effah, E.; Dorgloh, W. GSM-Controlled Irrigation System (GSMCIS) for Vegetable Farmers in Ghana. Ghana J. Technol. 2016, 1, 21–24. [Google Scholar]
- Effah, E.; Thiare, O. Realistic Cluster-Based Energy-Efficient and Fault-Tolerant (RCEEFT) Routing Protocol for Wireless Sensor Networks (WSNs). In Advances in Information and Communication; Springer: Cham, Switzerland, 2020; pp. 320–337. [Google Scholar]
- Effah, E.; Thiare, O. Estimation of Optimal Number of Clusters: A New Approach to Minimizing Intra-Cluster Communication Cost in WSNs. In Proceedings of the GRIET, Hyderabad, India, 24–25 August 2018; pp. 1–4. [Google Scholar]
- Jawad, H.; Nordin, R.; Gharghan, S.K.; Jawad, A.M.; Ismail, M. Energy-Efficient Wireless Sensor Networks for Precision Agriculture: A Review. Sensors 2017, 17, 1781. [Google Scholar] [CrossRef]
- Cornei, D.; Foșalău, C. Using IoT in Smart Agriculture: Study about Practical Realizations and Testing in a Real Environment. In Proceedings of the 2022 International Conference and Exposition on Electrical And Power Engineering (EPE), Iasi, Romania, 20–22 October 2022; pp. 013–018. [Google Scholar] [CrossRef]
- Prathibha, S.R.; Hongal, A.; Jyothi, M.P. IOT Based Monitoring System in Smart Agriculture. In Proceedings of the 2017 International Conference on Recent Advances in Electronics and Communication Technology (ICRAECT), Bangalore, India, 16–17 March 2017; pp. 81–84. [Google Scholar] [CrossRef]
- Tanveer, S.A.; Sree, N.M.S.; Bhavana, B.; Varsha, D.H. Smart Agriculture System using IOT. In Proceedings of the 2022 IEEE World Conference on Applied Intelligence and Computing (AIC), Sonbhadra, India, 17–19 June 2022; pp. 482–486. [Google Scholar] [CrossRef]
- Mat, I.; Mohd Kassim, M.R.; Harun, A.N.; Yusoff, I.M. Smart Agriculture Using Internet of Things. In Proceedings of the 2018 IEEE Conference on Open Systems (ICOS), Langkawi, Malaysia, 21–22 November 2018; pp. 54–59. [Google Scholar] [CrossRef]
- Sushanth, G.; Sujatha, S. IOT Based Smart Agriculture System. In Proceedings of the 2018 International Conference on Wireless Communications, Signal Processing and Networking (WiSPNET), Chennai, India, 22–24 March 2018; pp. 1–4. [Google Scholar] [CrossRef]
- Sridharani, J.; Chowdary, S.; Nikhil, K. Smart Farming: The IoT based Future Agriculture. In Proceedings of the 2022 4th International Conference on Smart Systems and Inventive Technology (ICSSIT), Tirunelveli, India, 20–22 January 2022; pp. 150–155. [Google Scholar] [CrossRef]
- Rao, G.B.N.; Rao, K.V.; Kamarajugadda, R.; Reddy, A.A.; Rani, P.P. Smart Farming for Agriculture Management Using IOT. In Proceedings of the 2023 9th International Conference on Advanced Computing and Communication Systems (ICACCS), Coimbatore, India, 17–18 March 2023; Volume 1, pp. 540–544. [Google Scholar] [CrossRef]
- Dagar, R.; Som, S.; Khatri, S.K. Smart Farming—IoT in Agriculture. In Proceedings of the 2018 International Conference on Inventive Research in Computing Applications (ICIRCA), Coimbatore, India, 11–12 July 2018; pp. 1052–1056. [Google Scholar] [CrossRef]
- Abhiram, M.; Kuppili, J.; Manga, N. Smart Farming System using IoT for Efficient Crop Growth. In Proceedings of the 2020 IEEE International Students’ Conference on Electrical, Electronics and Computer Science (SCEECS), Bhopal, India, 22–23 February 2020; pp. 1–4. [Google Scholar] [CrossRef]
- Marcu, I.M.; Suciu, G.; Balaceanu, C.M.; Banaru, A. IoT based System for Smart Agriculture. In Proceedings of the 2019 11th International Conference on Electronics, Computers and Artificial Intelligence (ECAI), Pitesti, Romania, 27–29 June 2019; pp. 1–4. [Google Scholar] [CrossRef]
- Konakalla, S.; Kunchala, L.V.; Yellampalli, S.S. Smart Agriculture using IoT & Filtering Technology. In Proceedings of the 2021 12th International Conference on Computing Communication and Networking Technologies (ICCCNT), Kharagpur, India, 6–8 July 2021; pp. 1–5. [Google Scholar] [CrossRef]
- Kumar, P.; Reddy, S.R.N. Lessons Learned From the Deployment of Test-Bed for Precision Agriculture. In Proceedings of the International Conference on Sustainable Computing in Science, Technology and Management (SUSCOM), Amity University Rajasthan, Jaipur, India, 26–28 January 2019; pp. 25686–25697. [Google Scholar] [CrossRef]
- Younis, O.; Fahmy, S. HEED: A hybrid, energy-efficient, distributed clustering approach for ad hoc sensor networks. IEEE Trans. Mob. Comput. 2004, 3, 660–669. [Google Scholar] [CrossRef]
- Nadeem, Q.; Rasheed, M.; Javaid, N.; Khan, Z.; Maqsood, Y.; Din, A. M-GEAR: Gateway-Based Energy-Aware Multi-hop Routing Protocol for WSNs. In Proceedings of the Eighth International Conference on Broadband and Wireless Communication and Application, Compiegne, France, 28–30 October 2013; pp. 164–169. [Google Scholar] [CrossRef]
- Qing, L.; Zhu, Q.; Wang, M. Design of a distributed energy-efficient clustering (DEEC) algorithm for heterogeneous wireless sensor network. Elsevier Comput. Commun. 2006, 29, 2230–2237. [Google Scholar] [CrossRef]
- Elleuchi, M.; Boujelben, M.; BenSaleh, M.S.; Obeid, A.M.; Abid, M. Tree based routing protocol in WSNs: A comparative performance study of the routing protocols DEEC and RPL. Future Technol. Publ. 2016, 5, 7–16. [Google Scholar]
- Dwivedi, A.K.; Kushwaha, S.; Vyas, O.P. Performance of Routing Protocols for Mobile Adhoc and Wireless Sensor Networks: A Comparative Study. Int. J. Recent Trends Eng. 2009, 2, 101–105. [Google Scholar]
- Kalkha, K.S.H.; Satori, H. Performance Evaluation of AODV and LEACH Routing Protocol. Adv. Inf. Technol. Theory Appl. 2016, 1, 113–118. [Google Scholar]
- Iqbal, M.; Naeem, M.; Anpalagan, A.; Ahmed, A.; Azam, M. Wireless Sensor Network Optimization: Multi-Objective Paradigm. Sensors 2015, 15, 17572–17620. [Google Scholar] [CrossRef]
- Al-Fuqaha, A.; Guizani, M.; Mohammadi, M.; Aledhari, M.; Ayyash, M. Internet of Things: A Survey on Enabling Technologies, Protocols and Applications. IEEE Commun. Surv. Amp Tutorials 2015, 17, 2347–2376. [Google Scholar] [CrossRef]
- Aloseel, A.; Al-Rubaye, S.; Zolotas, A.; He, H.; Shaw, C. A Novel Approach for Detecting Cyberattacks in Embedded Systems Based on Anomalous Patterns of Resource Utilization-Part I. IEEE Access 2021, 9, 103204–103229. [Google Scholar] [CrossRef]
- Loukatos, D.; Manolopoulos, I.; Arvaniti, E.S.; Arvanitis, K.G.; Sigrimis, N.A. Experimental Testbed for Monitoring the Energy Requirements of LPWAN Equipped Sensor Nodes. IFAC-PapersOnLine 2018, 51, 309–313. [Google Scholar] [CrossRef]
- Abbasi, M.; Yaghmaee, M.H.; Rahnama, F. Internet of Things in agriculture: A survey. In Proceedings of the 2019 3rd International Conference on Internet of Things and Applications (IoT), Isfahan, Iran, 17–18 April 2019; pp. 1–12. [Google Scholar]
- Akyildiz, I.F.; Su, W.; Sankarasubramaniam, Y.; Cayirci, E. A survey on sensor networks. IEEE Commun. Mag. 2002, 40, 102–114. [Google Scholar] [CrossRef]
- Jovanovic, M.D.; Djordjevic, G.L.; Nikolic, G.S.; Petrovic, B.D. Multichannel Media Access Control for Wireless Sensor Networks: A survey. In Proceedings of the 2011 10th International Conference on Telecommunication in Modern Satellite Cable and Broadcasting Services (TELSIKS), Nis, Serbia, 5–8 October 2011; pp. 741–744. [Google Scholar] [CrossRef]
- Le, T.T.T.; Moh, S. Link Scheduling Algorithm with Interference Prediction for Multiple Mobile WBANs. Sensors 2017, 17, 2231. [Google Scholar] [CrossRef]
- Darwish, I.M.; Elqafas, S.M. Enhanced Algorithms for Fault Nodes Recovery in Wireless Sensors Network. Int. J. Sens. Netw. Data Commun. 2016, 6, 150. [Google Scholar] [CrossRef]
- Ferentinos, K.; Tsiligiridis, T. Adaptive design optimization of wireless sensor networks using genetic algorithms. Comput. Netw. 2007, 51, 1031–1051. [Google Scholar] [CrossRef]
- Effah, E.; Thiare, O. Survey: Faults, Fault Detection and Fault Tolerance Techniques in Wireless Sensor Networks. Int. J. Comput. Sci. Inf. Secur. IJCSIS 2018, 16, 1–14. [Google Scholar]
- Bredin, J.; Demaine, E.; Hajiaghayi, M.; Rus, D. Deploying sensor networks with guaranteed capacity and fault tolerance. In Proceedings of the MobiHoc ’05: Proceedings of the 6th ACM International Symposium on Mobile ad Hoc Networking and Computing, Urbana, IL, USA, 25–28 May 2005; pp. 309–319. [Google Scholar]
- World Bank. Access to Electricity (% of Population)—Sub-Saharan Africa; The World Bank: Washington, DC, USA, 2021; pp. 1–3. [Google Scholar]
- Clausen, U.H.T.; Philipp, M. A critical evaluation of the IPv6 Routing Protocol for Low Power and Lossy Networks (RPL). In Proceedings of the 2011 IEEE 7th International Conference on Wireless and Mobile Computing, Networking and Communications (WiMob), Shanghai, China, 10–12 October 2011; pp. 365–372. [Google Scholar]
- Haenggi, M. Twelve Reasons not to Route over Many Short Hops. In Proceedings of the IEEE 60th Vehicular Technology Conference, 2004. VTC2004-Fall, Los Angeles, CA, USA, 26–29 September 2004; pp. 1–4. [Google Scholar]
- Farooq, M.S.; Riaz, S.; Abid, A.; Abid, K.; Naeem, M.A. A Survey on the Role of IoT in Agriculture for the Implementation of Smart Farming. IEEE Access 2019, 7, 56237–156271. [Google Scholar] [CrossRef]
- Lova, R.; Vijayaraghavan, V. IoT Technologies in Agricultural Environment: A Survey. Wirel. Pers. Commun. 2020, 113, 2415–2446. [Google Scholar] [CrossRef]
- Nasser, N.; Karim, L.; Ali, A.; Anan, M.; Khelifi, N. Routing in the Internet of Things. In Proceedings of the GLOBECOM 2017—2017 IEEE Global Communications Conference, Singapore, 4–8 December 2017; pp. 1–6. [Google Scholar]
- Pešović, U.M.; Mohorko, J.J.; Benkič, K.; Čučej, Ž.F. Single-hop vs. multi-hop-energy efficiency analysis in wireless sensor networks. In Proceedings of the 18th Telecommunications Forum, Belgrade, Serbia, 23–25 November 2010; pp. 471–474. [Google Scholar]
- Sabet, M.; Naji, H. A decentralized energy-efficient hierarchical cluster-based routing algorithm for WSNs. AEU-Int. J. Electron. Commun. 2015, 69, 790–799. [Google Scholar] [CrossRef]
- Fei, Z.; Li, B.; Yang, S.; Xing, C.; Chen, H.; Hanzo, L. A Survey of Multi-Objective Optimization in Wireless Sensor Networks: Metrics, Algorithms, and Open Problems. IEEE Commun. Surv. Tutor. 2017, 19, 550–586. [Google Scholar] [CrossRef]
- Kaur, K.; Kapoor, R. MCPCN: Multi-hop Clustering Protocol Using Cache Nodes in WSN. Wirel. Pers. Commun. 2019, 109, 1727–1745. [Google Scholar] [CrossRef]
- SakthiKumar, B.; Niranjana, M.; Abinath, M.; Prasath, I.; Jugasri, K.; Kailash, S. Survey On Smart Agriculture Using Iot. In Proceedings of the 2023 International Conference on Computer Communication and Informatics (ICCCI), Coimbatore, India, 23–25 January 2023; pp. 1–5. [Google Scholar] [CrossRef]
- A, P.; Kumar Reddy, P. Survey on Smart Agriculture a Roadmap for India: Role of IoT, AI. In Proceedings of the 2022 3rd International Conference on Electronics and Sustainable Communication Systems (ICESC), Coimbatore, India, 17–19 August 2022; pp. 434–439. [Google Scholar] [CrossRef]
- Mekala, M.S.; Viswanathan, P. A Survey: Smart agriculture IoT with cloud computing. In Proceedings of the 2017 International Conference on Microelectronic Devices, Circuits and Systems (ICMDCS), Vellore, India, 10–12 August 2017; pp. 1–7. [Google Scholar] [CrossRef]
- Yang, X.; Shu, L.; Chen, J.; Ferrag, M.A.; Wu, J.; Nurellari, E.; Huang, K. A Survey on Smart Agriculture: Development Modes, Technologies, and Security and Privacy Challenges. IEEE/CAA J. Autom. Sin. 2021, 8, 273–302. [Google Scholar] [CrossRef]
- Pagano, A.; Croce, D.; Tinnirello, I.; Vitale, G. A Survey on LoRa for Smart Agriculture: Current Trends and Future Perspectives. IEEE Internet Things J. 2023, 10, 3664–3679. [Google Scholar] [CrossRef]















| Author/Yr | Comm. Tech | Routing Architecture | Deployment (Indoor/Outdoor) | Hop Type | Problems Addressed | Issues |
|---|---|---|---|---|---|---|
| Ref. [14], 2006 | ZigBee | Mica2 clones hardware and TinyOS software/centralized, flooding | Outdoor | Single-hop | Precision farming to gather real-world experiences | Relies on a fixed support system, is expensive, power-inefficient, and location-restricted; no single measurement achieved due to high network complexity |
| Ref. [3], 2017 | ZigBee | IEEE 802.15.4/centralized, flooding | Outdoor | Single-hop | Disease control | Relies on a fixed support system, is expensive, power-inefficient, and location-restricted |
| Ref. [21], 2017 | Wi-Fi | Centralized with one SN via 6LoWPAN | Indoor | Single-hop | Monitors farms with a camera and soil temperature and humidity using CC3200 single-chip | Location-restricted due to Wi-Fi |
| Ref. [5], 2018 | ZigBee | Flooding-based | Indoor | Single-hop | Data outlier detection and decision support system for precision irrigation testbeds | Results based on 3 SNs under unrealistic indoor conditions |
| Ref. [15], 2018 | Wi-Fi-based | 6LoWPAN, 6LBR, and centralized, flooding | Indoor | Single-hop | Latency improvement via fog computing | Capital-intensive, energy-inefficient, high-complexity, and location-restricted |
| Ref. [24], 2018 | Arduino Uno with Wi-Fi/3G/4G | Centralized one-SN architecture | Indoor | Single-hop | Monitors environmental conditions | Location-restricted due to Wi-Fi and high complexity when the network scales |
| Ref. [31], 2019 | ZigBee | Centralized, flooding | Indoor and outdoor | Single-hop | Gathers real-world deployment experiences | Results focused on mere observation rather than real-world deployment scenarios |
| Ref. [28], 2020 Ref. [30], 2021 | NodeMCU with Wi-Fi | Centralized one-SN architecture | Indoor | Single-hop | Monitors environmental conditions | Location-restricted due to Wi-Fi and high complexity when the network scales |
| Ref. [26], 2023 | Arduino Uno with GSM SIM900. | Centralized one-SN architecture | Indoor | Single-hop | Monitors environmental conditions | Location-restricted due to Wi-Fi and high complexity when the network scales |
| Ref. [20], 2024 | Esp32 with Wi-Fi and ASR605x/STM32WLE5JC with LoRa | Centralized one-SN architecture | Outdoor | Single-hop | Creates a cheaper IoT SN with easier data storage and processing steps | Location-restricted due to Wi-Fi and high complexity as the network scales |
| Hardware Component | Function | Why Selected |
|---|---|---|
| RPi 3B+ controller | Processing, storage, hosting other hardware peripherals; serves as main controller for MNs, CHs, and BS | Has onboard Wi-Fi and BLE 4.2 radio modules, as well as a PoE port, for easy remote programming; is cheap, ubiquitous, and able to withstand adverse weather conditions |
| LoRaWAN gateway (BS) with USB-LoRa end nodes | For communication between the edge RCHs and BS, and then the BS and the TTN cloud | Offers cheap and flexible communication options for different MCA-IoT applications |
| BLE 4.2 Module | For intra-cluster and inter-cluster/multihop communication | Supports the cluster-based architecture without fixed infrastructural requirements; is ubiquitous, simple to implement, and cheap |
| STEMMA soil moisture sensor (Adafruit) | For sampling soil moisture and temperature data | Is hardy, accurate with a wider/suitable measurement range, and has freely available libraries at the Adafruit Library |
| Solar-powered 60,000 mAH (5v/3A) LICORNE and ANYFONG power banks | Powers MNs, CHs, RCHs, and BS | Suits network devices’ power requirements |
Disclaimer/Publisher’s Note: The statements, opinions and data contained in all publications are solely those of the individual author(s) and contributor(s) and not of MDPI and/or the editor(s). MDPI and/or the editor(s) disclaim responsibility for any injury to people or property resulting from any ideas, methods, instructions or products referred to in the content. |
© 2024 by the authors. Licensee MDPI, Basel, Switzerland. This article is an open access article distributed under the terms and conditions of the Creative Commons Attribution (CC BY) license (https://creativecommons.org/licenses/by/4.0/).
Share and Cite
Effah, E.; Ghartey, G.; Aidoo, J.K.; Thiare, O. Hardware Development and Evaluation of Multihop Cluster-Based Agricultural IoT Based on Bluetooth Low-Energy and LoRa Communication Technologies. Sensors 2024, 24, 6113. https://doi.org/10.3390/s24186113
Effah E, Ghartey G, Aidoo JK, Thiare O. Hardware Development and Evaluation of Multihop Cluster-Based Agricultural IoT Based on Bluetooth Low-Energy and LoRa Communication Technologies. Sensors. 2024; 24(18):6113. https://doi.org/10.3390/s24186113
Chicago/Turabian StyleEffah, Emmanuel, George Ghartey, Joshua Kweku Aidoo, and Ousmane Thiare. 2024. "Hardware Development and Evaluation of Multihop Cluster-Based Agricultural IoT Based on Bluetooth Low-Energy and LoRa Communication Technologies" Sensors 24, no. 18: 6113. https://doi.org/10.3390/s24186113
APA StyleEffah, E., Ghartey, G., Aidoo, J. K., & Thiare, O. (2024). Hardware Development and Evaluation of Multihop Cluster-Based Agricultural IoT Based on Bluetooth Low-Energy and LoRa Communication Technologies. Sensors, 24(18), 6113. https://doi.org/10.3390/s24186113

