Real-Time Air-Writing Recognition for Arabic Letters Using Deep Learning
Abstract
1. Introduction
2. Related Work
2.1. Air-Writing Recognition with Sensor-Based Recognition
2.1.1. Air-Writing with Radar-Based Recognition
2.1.2. Air-Writing with Devices
2.2. Air-Writing with Vision-Based Recognition
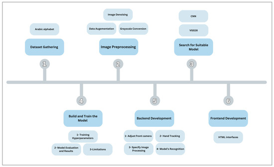
3. Methodology
3.1. Data Gathering
3.2. Dataset Splitting
3.3. Data Preprocessing
3.3.1. Image Denoising
3.3.2. Grayscale Conversion
3.3.3. Data Augmentation
3.4. Searching for Suitable Neural Network Algorithms
3.4.1. The CNN Model
3.4.2. The VGG16 Model
3.5. Build and Train the Model
3.5.1. Training Hyperparameters
3.5.2. Model Evaluation and Results
Evaluation Metrics
- True positive (TP): the number of cases accurately classified as positive by the model.
- False positive (FP): cases the model wrongly categorized as positive despite being in the negative class.
- True negative (TN): the number of cases accurately classified as negative by the model.
- False negative (FN): cases the model mistakenly categorized as negative despite being in the positive class.
Experiments and Results
3.5.3. Limitations
3.6. Backend Development
3.6.1. Air-Writing Recognition in Real-Time
Air-Writing Tools
Building Air-Writing Component
3.6.2. Adjust Front Camera
3.6.3. Hand Tracking
| Algorithm 1. Algorithm for detecting hand gestures |
| FUNCTION are_all_fingers_up(hand_landmarks): DEFINE fingertip_indices as a list of indices for the fingertip landmarks DEFINE lower_joint_indices as a list of indices for the lower joint landmarks INITIALIZE finger_status as a list of False values, one for each finger # Check index finger separately GET index_finger_tip and index_finger_lower_joint landmarks from hand_landmarks IF index_finger_tip.y < index_finger_lower_joint.y: SET finger_status [1] to True # Index finger is up # Check the remaining fingers FOR each finger (starting from the middle finger): GET the fingertip and lower joint landmarks IF fingertip.y < lower_joint.y: SET the corresponding finger_status to True # Finger is up # Check if all fingers are up IF finger_status [1] AND finger_status [2] AND finger_status [3] AND finger_status [4] are all True: RETURN True, finger_status ELSE: RETURN False, finger_status |
3.6.4. Image Processing
Handling White Writing
Handling Colored Writing
3.6.5. Model’s Recognition
3.7. Frontend Development
4. Testing
4.1. User Testing
4.2. Real-Time Air-Writing Recognition Performance
4.3. Satisfaction Survey
5. Discussion and Comparison with Existing Work
6. Conclusions and Future Work
Author Contributions
Funding
Institutional Review Board Statement
Informed Consent Statement
Data Availability Statement
Conflicts of Interest
References
- Shaban, A. Difficulties of Reading Arabic as a Foreign Language. J. Orient. Stud. 2023, 105, 4–10. [Google Scholar] [CrossRef]
- Dajani, B.A.S.; Mubaideen, S.; Omari, F.M.A. Difficulties of Learning Arabic for Non-Native Speakers. Procedia Soc. Behav. Sci. 2014, 114, 919–926. [Google Scholar] [CrossRef][Green Version]
- Arabic Fourth Most Popular Language. Available online: https://www.arabnews.com/node/744791/amp (accessed on 31 January 2024).
- Al-Huri, I. Arabic Language: Historic and Sociolinguistic Characteristics. Engl. Lit. Lang. Rev. 2015, 1, 28–36. [Google Scholar]
- Vaidya, V.; Pravanth, T.; Viji, D. Air Writing Recognition Application for Dyslexic People. In Proceedings of the 2022 International Mobile and Embedded Technology Conference (MECON), Noida, India, 10–11 March 2022; IEEE: Toulouse, France, 2022; pp. 553–558. [Google Scholar]
- Raja, R.; Nagasubramani, P.C. Impact of modern technology in education. J. Appl. Adv. Res. 2018, 3, S33–S35. [Google Scholar] [CrossRef]
- Asem, A.; Abdullah Y, O.R.A.G.; Mohammad, A.A.; Ziyad, I.A. Navigating Digital Transformation in Alignment with Vision 2030: A Review of Organizational Strategies, Innovations, and Implications in Saudi Arabia. J. Knowl. Learn. Sci. Technol. 2024, 3, 21–29. [Google Scholar] [CrossRef]
- Oke, S. A Literature Review on Artificial Intelligence. Int. J. Inf. Manag. Sci. 2008, 19, 535–570. [Google Scholar]
- Brynjolfsson, E.; Mcafee, A. Artificial Intelligence, for Real, 3rd ed.; HBR.ORG: Brighton, MI, USA, 2017; pp. 20–31. [Google Scholar]
- Minsky, M. Steps toward Artificial Intelligence. Proc. IRE 1961, 49, 8–30. [Google Scholar] [CrossRef]
- Sharifani, K.; Amini, M. Machine Learning and Deep Learning A Review of Methods and Applications. World Inf. Technol. Eng. 2023, 10, 3897–3904. [Google Scholar]
- Itaguchi, Y.; Yamada, C.; Fukuzawa, K. Writing in the Air: Contributions of Finger Movement to Cognitive Processing. PLoS ONE 2015, 10, e0128419. [Google Scholar] [CrossRef]
- Zhang, X.; Ye, Z.; Jin, L.; Feng, Z.; Xu, S. A New Writing Experience: Finger Writing in the Air Using a Kinect Sensor. IEEE MultiMedia 2013, 20, 85–93. [Google Scholar] [CrossRef]
- Xu, N.; Wang, W.; Qu, X. A Discriminative Classifier for In-Air Handwritten Chinese Characters Recognition. In Proceedings of the ACM International Conference Proceeding Series; Association for Computing Machinery, New York, NY, USA, 15–18 November 2015; pp. 71–74. [Google Scholar]
- Mohammadi, S.; Maleki, R. Air-Writing Recognition System for Persian Numbers with a Novel Classifier. Vis. Comput. 2020, 36, 1001–1015. [Google Scholar] [CrossRef]
- Arsalan, M.; Santra, A. Character Recognition in Air-Writing Based on Network of Radars for Human-Machine Interface. IEEE Sens. J. 2019, 19, 8855–8864. [Google Scholar] [CrossRef]
- Ahmed, S.; Kim, W.; Park, J.; Cho, S.H. Radar-Based Air-Writing Gesture Recognition Using a Novel Multistream CNN Approach. IEEE Internet Things 2022, 9, 23869–23880. [Google Scholar] [CrossRef]
- Scharfenberg, G. Person Authentication by Handwriting in Airusing a Biometric SmartPen Device; Springer: Berlin/Heidelberg, Germany, 2011; Volume 15, pp. 4–8. [Google Scholar]
- Agrawal, S.; Gaonkar, S.; Choudhury, R.R.; Caves, K.; Deruyter, F. Using Mobile Phones to Write in Air. ACM 2011, 20, 15–28. [Google Scholar]
- Chen, M.; AlRegib, G.; Juang, B.-H. Air-Writing Recognition—Part I: Modeling and Recognition of Characters, Words, and Connecting Motions. IEEE Trans. Hum.-Mach. Syst. 2015, 45, 589–599. [Google Scholar] [CrossRef]
- Yanay, T.; Shmueli, E. Air-Writing Recognition Using Smart-Bands. Pervasive Mob. Comput. 2020, 66, 10–20. [Google Scholar] [CrossRef]
- Baig, F.; Fahad Khan, M.; Beg, S. Text Writing in the Air. J. Inf. Disp. 2013, 14, 137–148. [Google Scholar] [CrossRef]
- Islam, R.; Mahmud, H.; Hasan, M.K.; Rubaiyeat, H. Alphabet Recognition in Air Writing Using Depth Information. In Proceedings of the Ninth International Conference on Advances in Computer-Human Interactions, Venice, Italy, 24–28 April 2016. [Google Scholar]
- Roy, P.; Ghosh, S.; Pal, U. A CNN Based Framework for Unistroke Numeral Recognition in Air-Writing. In Proceedings of the 2018 16th International Conference on Frontiers in Handwriting Recognition (ICFHR), Niagara Falls, NY, USA, 5–8 August 2018. [Google Scholar]
- Mukherjee, S.; Ahmed, A.; Dogra, D.P.; Kar, S.; Roy, P.P. Fingertip Detection and Tracking for Recognition of Air-Writing in Videos. J. Vis. Commun. Image Represent. 2019, 136, 217–229. [Google Scholar] [CrossRef]
- Alam, M.S.; Kwon, K.C.; Alam, M.A.; Abbass, M.Y.; Imtiaz, S.M.; Kim, N. Trajectory-Based Air-Writing Recognition Using Deep Neural Network and Depth Sensor. Sensors 2020, 20, 376. [Google Scholar] [CrossRef]
- Al Abir, F.; Al Siam, M.; Sayeed, A.; Hasan, M.A.M.; Shin, J. Deep Learning Based Air-Writing Recognition with the Choice of Proper Interpolation Technique. Sensors 2021, 21, 8407. [Google Scholar] [CrossRef]
- Hsieh, C.H.; Lo, Y.S.; Chen, J.Y.; Tang, S.K. Air-Writing Recognition Based on Deep Convolutional Neural Networks. IEEE Access 2021, 9, 142827–142836. [Google Scholar] [CrossRef]
- Watanabe, T.; Maniruzzaman, M.; Hasan, M.A.M.; Lee, H.S.; Jang, S.W.; Shin, J. 2D Camera-Based Air-Writing Recognition Using Hand Pose Estimation and Hybrid Deep Learning Model. Electronics 2023, 12, 995. [Google Scholar] [CrossRef]
- Nahar, K.M.O.; Alsmadi, I.; Al Mamlook, R.E.; Nasayreh, A.; Gharaibeh, H.; Almuflih, A.S.; Alasim, F. Recognition of Arabic Air-Written Letters: Machine Learning, Convolutional Neural Networks, and Optical Character Recognition (OCR) Techniques. Sensors 2023, 23, 9475. [Google Scholar] [CrossRef] [PubMed]
- Zabulis, X.; Baltzakis, H.; Argyros, A. Vision-Based Hand Gesture Recognition for Human-Computer Interaction. In The Universal Access Handbook; CRC Press: Boca Raton, FL, USA, 2009; pp. 1–56. [Google Scholar]
- Liu, H.; Wang, L. Gesture Recognition for Human-Robot Collaboration: A Review. Int. J. Ind. Ergon. 2018, 68, 355–367. [Google Scholar] [CrossRef]
- Arabic Handwritten Characters Dataset. Available online: https://www.kaggle.com/datasets/mloey1/ahcd1 (accessed on 18 May 2024).
- HMBD-v1/Dataset Template v1.pdf at Master · HossamBalaha/HMBD-v1 GitHub. Available online: https://github.com/HossamBalaha/HMBD-v1/blob/master/Dataset%20Template%20v1.pdf (accessed on 19 May 2024).
- Swamy, S. A Basic Overview on Image Denoising Techniques. Int. Res. J. Eng. Technol. 2020, 7, 850–857. [Google Scholar]
- Lefkimmiatis, S. Non-Local Color Image De-noising with Convolutional Neural Networks. In Proceedings of the 2017 IEEE Conference on Computer Vision and Pattern Recognition (CVPR), Honolulu, HI, USA, 21–26 July 2017. [Google Scholar]
- Wu, H.; Gu, X. Introduction to Convolutional Neural Networks. Neural Netw. 2015, 71, 1–31. [Google Scholar] [CrossRef]
- Understanding VGG16: A Powerful Deep Learning Model for Image Recognition. Available online: https://smuhabdullah.medium.com/understanding-vgg16-a-powerful-deep-learning-model-for-image-recognition-d40b074fd01c (accessed on 18 May 2024).
- Hou, F. Fire Image Detection and Classification Analysis Based on VGG16 Image Processing Model. Appl. Comput. Eng. 2024, 48, 225–231. [Google Scholar] [CrossRef]
- Hassaballah, M.; Awad, A.I. Deep Learning in Computer Vision. In Deep Learning in Computer Vision; CRC Press: Boca Raton, FL, USA, 2020. [Google Scholar]
- Sakib, S.; Ahmed, N.; Kabir, A.J.; Ahmed, H. An Overview of Convolutional Neural Network: Its Architecture and Applications. Preprints 2018, 2018110546. [Google Scholar] [CrossRef]
- VGG-16|CNN Model. Available online: https://www.geeksforgeeks.org/vgg-16-cnn-model/ (accessed on 18 May 2024).
- Juba, B.; Le, H.S. Precision-Recall versus Accuracy and the Role of Large Data Sets. In Proceedings of the AAAI Conference on Artificial Intelligence, Honolulu, HI, USA, 27 January–1 February 2019; Volume 33, pp. 4039–4048. [Google Scholar]
- F-Score: What are Accuracy, Precision, Recall, and F1 Score? Available online: https://klu.ai/glossary/accuracy-precision-recall-f1 (accessed on 18 May 2024).
- Formula Generator: Generate LaTeX Formulae and Equations that Can Be Copied to Microsoft Word. Available online: http://formula-generator.com/ (accessed on 20 May 2024).
- Welcome to Colab. Available online: https://colab.research.google.com/ (accessed on 27 August 2024).
- Personal Cloud Storage & File Sharing Platform. Available online: https://www.google.com/intl/en/drive/ (accessed on 27 August 2024).
- PyCharm: The Python IDE for Data Science and Web Development. Available online: https://www.jetbrains.com/pycharm/ (accessed on 27 August 2024).
- Marais, M.; Brown, D.; Connan, J.; Boby, A. An Evaluation of Hand-Based Algorithms for Sign Language Recognition. In Proceedings of the 2022 International Conference on Artificial Intelligence, Big Data, Computing and Data Communication Systems (icABCD), Durban, South Africa, 4–5 August 2022. [Google Scholar]
- Zad Alhorof School—YouTube. Available online: https://www.youtube.com/@zadalhorofschool (accessed on 18 May 2024).
- Teaching Children How to Write Arabic Letters and Pronounce Them in an Easy Way. Available online: https://www.youtube.com/watch?v=aNNUdNhpSB8&t=6s (accessed on 18 May 2024).
- How to Make a Web Application Using Flask in Python 3. Available online: https://www.digitalocean.com/community/tutorials/how-to-make-a-web-application-using-flask-in-python-3 (accessed on 18 May 2024).
- Nielsen Norman Group: UX Training, Consulting, & Research. Available online: https://www.nngroup.com/ (accessed on 27 August 2024).
- Kader, M.A.; Ullah, M.A.; Islam, M.S.; Sánchez, F.F.; Samad, M.A.; Ashraf, I. A Real-Time Air-Writing Model to Recognize Bengali Characters. AIMS Math. 2024, 9, 6668–6698. [Google Scholar] [CrossRef]

















| Epoch | Batch Size | Learning Rate |
|---|---|---|
| 50 | 0.001 | 400 |
| 20 | 0.001 | 515 |
| 25 | 0.02 | 515 |
| 20 | 0.001 | 512 |
| Model | Epoch | Learning Rate | Batch Size | Train Loss (%) | Train Acc. (%) | Valid Loss (%) | Valid Acc. (%) | Test Acc. (%) | Precision (%) | F1-Score (%) |
|---|---|---|---|---|---|---|---|---|---|---|
| CNN 7 layers without dropout | 50 | 0.001 | 400 | 3.53 | 98.85 | 11.35 | 97.03 | 97.77 | 97.83 | 97.82 |
| 20 | 0.001 | 515 | 12.46 | 95.92 | 16.46 | 94.70 | 96.40 | 96.44 | 96.43 | |
| 25 | 0.02 | 515 | 9.81 | 96.77 | 14.78 | 95.37 | 96.65 | 96.78 | 96.72 | |
| 20 | 0.001 | 512 | 12.13 | 96.04 | 18.31 | 94.00 | 96.36 | 96.47 | 96.41 | |
| CNN 7 layers with dropout | 50 | 0.001 | 400 | 22.04 | 92.85 | 20.40 | 93.59 | 95.73 | 95.83 | 95.80 |
| 20 | 0.001 | 515 | 34.87 | 89.10 | 23.59 | 92.03 | 94.41 | 94.50 | 94.44 | |
| 25 | 0.02 | 515 | 26.34 | 91.69 | 18.15 | 93.97 | 95.98 | 96.09 | 96.07 | |
| 20 | 0.001 | 512 | 28.63 | 91.11 | 20.41 | 94.13 | 95.94 | 96.10 | 96.05 | |
| CNN 10 layers without dropout | 50 | 0.001 | 400 | 2.74 | 99.07 | 8.60 | 97.67 | 98.12 | 98.23 | 98.20 |
| 20 | 0.001 | 515 | 6.09 | 97.97 | 11.65 | 96.81 | 97.70 | 97.59 | 97.73 | |
| 25 | 0.02 | 515 | 5.06 | 98.34 | 11.57 | 96.52 | 97.54 | 97.59 | 97.58 | |
| 20 | 0.001 | 512 | 15.02 | 95.33 | 18.49 | 94.86 | 96.97 | 97.12 | 97.04 | |
| VGG16 with fully connected layer | 50 | 0.001 | 400 | 3.84 | 72.23 | 11.76 | 71.87 | 70.62 | 71.32 | 69.10 |
| 20 | 0.001 | 515 | 2.76 | 69.46 | 12.98 | 69.77 | 71.83 | 70.56 | 70.18 | |
| 25 | 0.02 | 515 | 4.98 | 71.73 | 10.73 | 70.63 | 72.53 | 72.98 | 72.65 | |
| 20 | 0.001 | 512 | 2.32 | 73.54 | 9.43 | 72.39 | 72.82 | 71.74 | 72.70 | |
| VGG16 without fully connected layer | 50 | 0.001 | 400 | 61.98 | 79.08 | 80.23 | 75.84 | 76.24 | 74.02 | 75.02 |
| 20 | 0.001 | 515 | 95.81 | 72.75 | 106.91 | 70.44 | 71.17 | 69.63 | 70.07 | |
| 25 | 0.02 | 515 | 72.62 | 80.60 | 149.41 | 75.4 | 75.08 | 73.80 | 73.89 | |
| 20 | 0.001 | 512 | 72.56 | 77.00 | 88.23 | 74.24 | 74.28 | 72.19 | 73.06 |
| Character | No. of Attempts * | Accuracy | |||||||||
|---|---|---|---|---|---|---|---|---|---|---|---|
| 1st | 2nd | 3rd | 4th | 5th | 6th | 7th | 8th | 9th | 10th | ||
| (أ) Alef | ع | ع | ع | ع | ع | ع | ✔ | ✔ | ع | ع | 20% |
| (ف) Feh | ✔ | ✔ | ✔ | ✔ | ✔ | ✔ | ✔ | ✔ | ✔ | ✔ | 100% |
| (ي) Yeh | ✔ | ✔ | ✔ | ✔ | ✔ | ✔ | ✔ | ✔ | ✔ | ✔ | 100% |
| (ك) Kaf | ✔ | ✔ | ✔ | ✔ | ✔ | ✔ | ✔ | ✔ | ✔ | ✔ | 100% |
| (ق) Qaf | ✔ | ✔ | ✔ | ✔ | ✔ | ✔ | ✔ | ✔ | ✔ | ✔ | 100% |
| (ب) Beh | ✔ | ✔ | ت | ت | ✔ | ت | ✔ | ت | ✔ | ✔ | 60% |
| (ز) Zeh | ✔ | ✔ | ✔ | ✔ | ✔ | ✔ | ✔ | ✔ | ✔ | ✔ | 100% |
| (د) Dal | ✔ | ✔ | ✔ | ✔ | ✔ | ✔ | ✔ | ✔ | ✔ | ✔ | 100% |
| (ص) Sad | ✔ | ✔ | ✔ | س | ✔ | ✔ | ✔ | س | س | ✔ | 70% |
| (ذ) Thal | ✔ | ✔ | ✔ | ✔ | ✔ | ز | ✔ | ✔ | ✔ | ✔ | 90% |
| Overall Accuracy | 84% | ||||||||||
| User Type | Is the Web Application Easy for the Child to Use? | Are the Colors and Interfaces Suitable for Children? | Was It Easy to Learn and Perform the Gestures in the Air? | Average |
|---|---|---|---|---|
| Children | 5 | 5 | 4 | 13.4 |
| 4 | 5 | 3 | ||
| 4 | 5 | 5 | ||
| 3 | 5 | 4 | ||
| 5 | 5 | 5 | ||
| Mothers | 5 | 5 | 4 | 14.2 |
| 5 | 5 | 5 | ||
| 4 | 5 | 4 | ||
| 5 | 5 | 5 | ||
| 5 | 5 | 4 | ||
| Teachers | 5 | 5 | 5 | 14.6 |
| 5 | 5 | 5 | ||
| 5 | 4 | 5 | ||
| 5 | 5 | 5 | ||
| 5 | 5 | 4 |
| Our Study | Nahar et al. [30] | |
|---|---|---|
| Motivation | The motivation behind our study is to enhance children’s cognitive development by teaching them to write the Arabic alphabet. We observed a lack of Arabic language educational applications. | This study aimed to develop and evaluate an air-writing recognition system for the Arabic language, addressing the lack of research in this area compared to English and Chinese. |
| Dataset | We gathered data from three different sources, resulting in 31,349 annotated images of all 28 Arabic letters. | The study utilized the AHAWP dataset, a comprehensive collection of letters, words, and paragraphs written in Arabic, containing 18 letters. The dataset was gathered from 82 individuals, comprising a total of 9000 images of the Arabic alphabet in various positions within words. |
| Data Preprocessing | Image denoising, data augmentation, and grayscale conversion. | Feature extraction, dimensionality reduction, data normalization, and image denoising. |
| Methodology | Deep learning | Deep learning and machine learning |
| Models | CNN and VGG16 | Machine learning: NNs, RF, KNN, SVM. |
| Deep learning: CNN, VGG16, VGG19, and SqueezeNet. | ||
| Best Model | 7-layer CNN model without dropout | NN with VGG16. |
| Accuracy | 96.40% | 88.80% |
| Practical Implementation | Our study includes a practical implementation of the proposed system, an actual web application with a frontend interface. | |
| Did not mention the existence of an application. |
Disclaimer/Publisher’s Note: The statements, opinions and data contained in all publications are solely those of the individual author(s) and contributor(s) and not of MDPI and/or the editor(s). MDPI and/or the editor(s) disclaim responsibility for any injury to people or property resulting from any ideas, methods, instructions or products referred to in the content. |
© 2024 by the authors. Licensee MDPI, Basel, Switzerland. This article is an open access article distributed under the terms and conditions of the Creative Commons Attribution (CC BY) license (https://creativecommons.org/licenses/by/4.0/).
Share and Cite
Qedear, A.; AlMatrafy, A.; Al-Sowat, A.; Saigh, A.; Alayed, A. Real-Time Air-Writing Recognition for Arabic Letters Using Deep Learning. Sensors 2024, 24, 6098. https://doi.org/10.3390/s24186098
Qedear A, AlMatrafy A, Al-Sowat A, Saigh A, Alayed A. Real-Time Air-Writing Recognition for Arabic Letters Using Deep Learning. Sensors. 2024; 24(18):6098. https://doi.org/10.3390/s24186098
Chicago/Turabian StyleQedear, Aseel, Aldanh AlMatrafy, Athary Al-Sowat, Abrar Saigh, and Asmaa Alayed. 2024. "Real-Time Air-Writing Recognition for Arabic Letters Using Deep Learning" Sensors 24, no. 18: 6098. https://doi.org/10.3390/s24186098
APA StyleQedear, A., AlMatrafy, A., Al-Sowat, A., Saigh, A., & Alayed, A. (2024). Real-Time Air-Writing Recognition for Arabic Letters Using Deep Learning. Sensors, 24(18), 6098. https://doi.org/10.3390/s24186098

