Detection Method for Three-Phase Electricity Theft Based on Multi-Dimensional Feature Extraction
Abstract
1. Introduction
- Addressing data imbalance through physically grounded simulations: To mitigate the ubiquitous challenge of data imbalance in electricity theft detection, we devised a solution rooted in physical principles. This involves the simulation of three-phase electricity consumption scenarios, leveraging both real-world three-phase SM data and the Sumlink environment. By recreating authentic power usage scenarios, we effectively address the issue of data imbalance that commonly plagues such studies.
- Multi-dimensional feature extraction and processing methodology: To enhance feature representation, our study introduces the integration of the Catch22 feature set alongside three supplementary features, specifically tailored for capturing diverse power consumption patterns. These features are then subjected to a convolutional network for refinement, ultimately facilitating more accurate electricity theft detection.
- Rigorous evaluation framework: To comprehensively evaluate the proposed approach, we employed a multifaceted assessment metric system. Furthermore, we validated the Catch22-Conv-Transformer model using two distinct datasets, each characterized by different data dimensionalities. This approach not only underscores the model’s adaptability across varied scenarios but also reinforces its robustness and reliability.
2. Materials and Threat Models
2.1. Data Pre-Processing
2.1.1. Missing Data Interpolation
2.1.2. Data Normalization
2.2. Traditional Electricity Theft Attack Model
- The measurement loop preceding the meter was short-circuited to mimic the bypassing of the meter.
- The phase sequence of the voltage and current measurement nodes on the meter were scrambled and reconnected to simulate phase shifting.
- Three constant-valued resistors were inserted into the meter’s measurement loop to emulate voltage and current diversion theft.
- Randomly varying resistors and capacitors were introduced into the measurement loop, mirroring electromagnetic interference theft.
- The impedance and reactance of a virtual circuit established upstream of SMs were configured to match the average values of the actual circuit, effectively replicating average value tampering.
- For the purpose of simulating the reversal of electricity usage timelines, the impedance and reactance of the virtual circuit were set to specific values in reverse chronological order.
2.3. Simulation Result
3. Proposed Framework
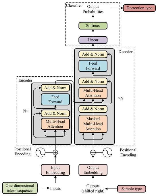
- Feature Extraction Module: The user data samples are segmented into sub-samples of 672 × 16 each. Catch22 and three supplementary feature extraction methods are used to extract multi-dimensional feature quantities, resulting in a feature set of 25 × 8 × 16.
- Embedding Module: Based on Conv, the feature set is transformed into a one-dimensional token sequence. The sequence and its corresponding category are encoded and then fed into the Transformer.
- Detection Module: Utilizing the encoder and decoder of the Transformer, the multi-head attention mechanism is employed in a higher-dimensional subspace to obtain attention distributions in different spaces in parallel. This captures the relationships between various feature values and categories, resulting in a probability distribution of the sequence across all categories. The softmax function is then applied to determine the category of the user.
3.1. Feature Extraction (Catch22)
3.2. Embedding and Detection (Conv-Transformer)
3.2.1. Embedding
3.2.2. Encoder–Decoder
3.2.3. Classification
3.3. Loss Function
4. Results
4.1. Dataset
4.2. Metrics
4.3. Experiments
4.4. Construction of References
5. Discussion
6. Conclusions
Author Contributions
Funding
Institutional Review Board Statement
Informed Consent Statement
Data Availability Statement
Acknowledgments
Conflicts of Interest
References
- Zheng, S.F.; Gao, Y.P.; Gu, D.X.; Shi, J.H.; Chen, K.; Li, Y.F. Electricity theft recognition and time period detection considering based on multi-task learning. Int. J. Electr. Power Energy Syst. 2024, 155, 11. [Google Scholar] [CrossRef]
- Xia, X.F.; Xiao, Y.; Liang, W.; Cui, J.T. Detection Methods in Smart Meters for Electricity Thefts: A Survey. Proc. IEEE 2022, 110, 273–319. [Google Scholar] [CrossRef]
- Kim, J.Y.; Hwang, Y.M.; Sun, Y.G.; Sim, I.; Kim, D.I.; Wang, X.B. Detection for Non-Technical Loss by Smart Energy Theft With Intermediate Monitor Meter in Smart Grid. IEEE Access 2019, 7, 129043–129053. [Google Scholar] [CrossRef]
- Massaferro, P.; Di Martino, J.M.; Fernández, A. Fraud Detection in Electric Power Distribution: An Approach That Maximizes the Economic Return. IEEE Trans. Power Syst. 2020, 35, 703–710. [Google Scholar] [CrossRef]
- Wen, M.; Xie, R.; Lu, K.J.; Wang, L.L.; Zhang, K. FedDetect: A Novel Privacy-Preserving Federated Learning Framework for Energy Theft Detection in Smart Grid. IEEE Internet Things J. 2022, 9, 6069–6080. [Google Scholar] [CrossRef]
- Muzumdar, A.; Modi, C.; Vyjayanthi, C. Designing a blockchain-enabled privacy-preserving energy theft detection system for smart grid neighborhood area network. Electr. Power Syst. Res. 2022, 207, 11. [Google Scholar] [CrossRef]
- Ahmad, T.; Chen, H.X.; Wang, J.Y.; Guo, Y.B. Review of various modeling techniques for the detection of electricity theft in smart grid environment. Renew. Sust. Energ. Rev. 2018, 82, 2916–2933. [Google Scholar] [CrossRef]
- Yang, L.; Wang, J.Y.; Zhou, N.A.R.; Wang, Z.X.; Li, C.A. Electricity Theft Detection Based on ReliefF Feature Selection Algorithm and BP Neural Network. J. Circuits Syst. Comput. 2023, 32, 14. [Google Scholar] [CrossRef]
- Viegas, J.L.; Esteves, P.R.; Melício, R.; Mendes, V.M.F.; Vieira, S.M. Solutions for detection of non-technical losses in the electricity grid: A review. Renew. Sust. Energ. Rev. 2017, 80, 1256–1268. [Google Scholar] [CrossRef]
- Feng, X.F.; Hui, H.Y.; Liang, Z.Y.; Guo, W.C.; Que, H.K.; Feng, H.Y.; Yao, Y.; Ye, C.J.; Ding, Y. A Novel Electricity Theft Detection Scheme Based on Text Convolutional Neural Networks. Energies 2020, 13, 17. [Google Scholar] [CrossRef]
- Jain, S.; Choksi, K.A.; Pindoriya, N.M. Rule-based classification of energy theft and anomalies in consumers load demand profile. IET Smart Grid 2019, 2, 612–624. [Google Scholar] [CrossRef]
- Wei, L.F.; Sundararajan, A.; Sarwat, A.I.; Biswas, S.; Ibrahim, E. A Distributed Intelligent Framework for Electricity Theft Detection Using Benford’s Law and Stackelberg Game. In Proceedings of the Resilience Week (RWS), Wilmington, DE, USA, 18–22 September 2017; pp. 5–11. [Google Scholar]
- Kim, S.; Sun, Y.G.Y.; Lee, S.W.; Seon, J.; Hwang, B.; Kim, J.; Kim, J.; Kim, K.; Kim, J. Data-Driven Approaches for Energy Theft Detection: A Comprehensive Review. Energies 2024, 17, 22. [Google Scholar] [CrossRef]
- Amin, S.; Schwartz, G.A.; Cárdenas, A.A.; Sastry, S.S. Game-Theoretic Models of Electricity Theft Detection in Smart Utility Networks Providing New Capabilities with Advanced Metering Infrastructure. IEEE Control Syst. Mag. 2015, 35, 66–81. [Google Scholar]
- Ahmed, M.; Khan, A.; Ahmed, M.; Tahir, M.; Jeon, G.; Fortino, G.; Piccialli, F. Energy Theft Detection in Smart Grids: Taxonomy, Comparative Analysis, Challenges, and Future Research Directions. IEEE-CAA J. Autom. Sin. 2022, 9, 578–600. [Google Scholar] [CrossRef]
- Zheng, Z.B.; Yang, Y.T.; Niu, X.D.; Dai, H.N.; Zhou, Y.R. Wide and Deep Convolutional Neural Networks for Electricity-Theft Detection to Secure Smart Grids. IEEE Trans. Ind. Inform. 2018, 14, 1606–1615. [Google Scholar] [CrossRef]
- Henriques, H.O.; Barbero, A.P.L.; Ribeiro, R.M.; Fortes, M.Z.; Zanco, W.; Xavier, O.S.; Amorim, R.M. Development of adapted ammeter for fraud detection in low-voltage installations. Measurement 2014, 56, 1–7. [Google Scholar] [CrossRef]
- Leite, J.B.; Mantovani, J.R.S. Detecting and Locating Non-Technical Losses in Modern Distribution Networks. IEEE Trans. Smart Grid 2018, 9, 1023–1032. [Google Scholar] [CrossRef]
- Badr, M.M.; Ibrahem, M.I.; Kholidy, H.A.; Fouda, M.M.; Ismail, M. Review of the Data-Driven Methods for Electricity Fraud Detection in Smart Metering Systems. Energies 2023, 16, 18. [Google Scholar] [CrossRef]
- Salinas, S.A.; Li, P. Privacy-Preserving Energy Theft Detection in Microgrids: A State Estimation Approach. IEEE Trans. Power Syst. 2016, 31, 883–894. [Google Scholar] [CrossRef]
- Bin-Halabi, A.; Nouh, A.; Abouelela, M. Remote Detection and Identification of Illegal Consumers in Power Grids. IEEE Access 2019, 7, 71529–71540. [Google Scholar] [CrossRef]
- Guarda, F.G.K.; Hammerschmitt, B.K.; Capeletti, M.B.; Neto, N.K.; dos Santos, L.L.C.; Prade, L.R.; Abaide, A. Non-Hardware-Based Non-Technical Losses Detection Methods: A Review. Energies 2023, 16, 27. [Google Scholar] [CrossRef]
- Alshehri, A.; Badr, M.M.; Baza, M.; Alshahrani, H. Deep Anomaly Detection Framework Utilizing Federated Learning for Electricity Theft Zero-Day Cyberattacks. Sensors 2024, 24, 19. [Google Scholar] [CrossRef] [PubMed]
- Javaid, N. A PLSTM, AlexNet and ESNN Based Ensemble Learning Model for Detecting Electricity Theft in Smart Grids. IEEE Access 2021, 9, 162935–162950. [Google Scholar] [CrossRef]
- Aoufi, S.; Derhab, A.; Guerroumi, M.; Guemmouma, H.; Lazali, H. LITE-FORT: Lightweight three-stage energy theft detection based on time series forecasting of consumption patterns. Electr. Power Syst. Res. 2023, 225, 14. [Google Scholar] [CrossRef]
- Aslam, Z.; Javaid, N.; Javed, M.U.; Aslam, M.; Aldegheishem, A.; Alrajeh, N. A new clustering-based semi-supervised method to restrict the users from anomalous electricity consumption: Supporting urbanization. Electr. Eng. 2024, 18. [Google Scholar] [CrossRef]
- Jokar, P.; Arianpoo, N.; Leung, V.C.M. Electricity Theft Detection in AMI Using Customers’ Consumption Patterns. IEEE Trans. Smart Grid 2016, 7, 216–226. [Google Scholar] [CrossRef]
- Li, S.; Han, Y.H.; Yao, X.; Song, Y.C.; Wang, J.K.; Zhao, Q. Electricity Theft Detection in Power Grids with Deep Learning and Random Forests. J. Electr. Comput. Eng. 2019, 2019, 12. [Google Scholar] [CrossRef]
- Takiddin, A.; Ismail, M.; Zafar, U.; Serpedin, E. Robust Electricity Theft Detection Against Data Poisoning Attacks in Smart Grids. IEEE Trans. Smart Grid 2021, 12, 2675–2684. [Google Scholar] [CrossRef]
- Zidi, S.; Mihoub, A.; Qaisar, S.M.; Krichen, M.; Abu Al-Haija, Q. Theft detection dataset for benchmarking and machine learning based classification in a smart grid environment. J. King Saud Univ.-Comput. Inf. Sci. 2023, 35, 13–25. [Google Scholar] [CrossRef]
- Dileep, G. A survey on smart grid technologies and applications. Renew. Energy 2020, 146, 2589–2625. [Google Scholar] [CrossRef]
- Abrahamsen, F.E.; Ai, Y.; Cheffena, M. Communication Technologies for Smart Grid: A Comprehensive Survey. Sensors 2021, 21, 24. [Google Scholar] [CrossRef] [PubMed]
- Le, T.D.; Ge, M.M.; Anwar, A.; Loke, S.W.; Beuran, R.; Doss, R.; Tan, Y.S. GridAttackAnalyzer: A Cyber Attack Analysis Framework for Smart Grids. Sensors 2022, 22, 26. [Google Scholar] [CrossRef] [PubMed]
- Han, W.L.; Xiao, Y. NFD: Non-technical loss fraud detection in Smart Grid. Comput. Secur. 2017, 65, 187–201. [Google Scholar] [CrossRef]
- Zhuang, W.; Jiang, W.; Xia, M.; Liu, J. Dynamic Generative Residual Graph Convolutional Neural Networks for Electricity Theft Detection. IEEE Access 2024, 12, 42737–42750. [Google Scholar] [CrossRef]
- Adil, M.; Javaid, N.; Qasim, U.; Ullah, I.; Shafiq, M.; Choi, J.G. LSTM and Bat-Based RUSBoost Approach for Electricity Theft Detection. Appl. Sci. 2020, 10, 21. [Google Scholar] [CrossRef]
- Lubba, C.H.; Sethi, S.S.; Knaute, P.; Schultz, S.R.; Fulcher, B.D.; Jones, N.S. catch22: CAnonical Time-series CHaracteristics Selected through highly comparative time-series analysis. Data Min. Knowl. Discov. 2019, 33, 1821–1852. [Google Scholar] [CrossRef]
- Zheng, Y.J.; Chen, F.; Yang, H.M.; Su, S. Edge Computing Based Electricity-Theft Detection of Low-Voltage Users. Front. Energy Res. 2022, 10, 10. [Google Scholar] [CrossRef]
- Hussain, S.; Mustafa, M.W.; Jumani, T.A.; Baloch, S.K.; Alotaibi, H.; Khan, I.; Khan, A. A novel feature engineered-CatBoost-based supervised machine learning framework for electricity theft detection. Energy Rep. 2021, 7, 4425–4436. [Google Scholar] [CrossRef]
- Khalid, A.; Mustafa, G.; Rana, M.R.R.; Alshahrani, S.M.; Alymani, M. RNN-BiLSTM-CRF based amalgamated deep learning model for electricity theft detection to secure smart grids. PeerJ Comput. Sci. 2024, 10, 18. [Google Scholar] [CrossRef]












| Dataset | Time Stamp | Duration | Country | Data Type |
|---|---|---|---|---|
| SGCC [24,25,26] | 1 day | January 2014–October 2016 | China | Electricity consumption |
| CER [27,28,29] | 30 min | January 2009–December 2010 | Ireland | Electricity consumption |
| Electricity Theft [30] | 1 h | Not mentioned | USA | Electricity consumption |
| Data Types | Corresponding Abbreviation |
|---|---|
| Phase Current | |
| Phase Voltage | |
| Phase Power Factor | |
| Periodic Power Variation |
| Type | Formulation |
|---|---|
| 1 | |
| 2 | |
| 3 | |
| 4 | |
| 5 | |
| 6 |
| Numbers | Category | Behavior |
|---|---|---|
| Type 1 | Evasion | Bypassing the electricity meter by tampering with the connection |
| Manipulating the phase shift between current and voltage inputs to the meter | ||
| Type 2 | Interference | Introducing resistive shunt or voltage divider into the measurement circuit or |
| employing electromagnetic interference to disrupt measurement accuracy | ||
| Type 3 | Data Tampering | Substituting meter data with daily averages or |
| reversing the transmission of daily electricity usage information from the meter |
| Dataset | Total Number of Samples | Data Type | Sample Category | |||
|---|---|---|---|---|---|---|
| 1 | 6486 | Three-phase electricity state data for various types | Normal | Evasion | Interference | Data modification |
| 3243 | 1081 | 1081 | 1081 | |||
| 2 | 43,272 | Daily electricity consumption | Normal | Electricity theft | ||
| 38,757 | 3615 | |||||
Disclaimer/Publisher’s Note: The statements, opinions and data contained in all publications are solely those of the individual author(s) and contributor(s) and not of MDPI and/or the editor(s). MDPI and/or the editor(s) disclaim responsibility for any injury to people or property resulting from any ideas, methods, instructions or products referred to in the content. |
© 2024 by the authors. Licensee MDPI, Basel, Switzerland. This article is an open access article distributed under the terms and conditions of the Creative Commons Attribution (CC BY) license (https://creativecommons.org/licenses/by/4.0/).
Share and Cite
Bai, W.; Xiong, L.; Liao, Y.; Tan, Z.; Wang, J.; Zhang, Z. Detection Method for Three-Phase Electricity Theft Based on Multi-Dimensional Feature Extraction. Sensors 2024, 24, 6057. https://doi.org/10.3390/s24186057
Bai W, Xiong L, Liao Y, Tan Z, Wang J, Zhang Z. Detection Method for Three-Phase Electricity Theft Based on Multi-Dimensional Feature Extraction. Sensors. 2024; 24(18):6057. https://doi.org/10.3390/s24186057
Chicago/Turabian StyleBai, Wei, Lan Xiong, Yubei Liao, Zhengyang Tan, Jingang Wang, and Zhanlong Zhang. 2024. "Detection Method for Three-Phase Electricity Theft Based on Multi-Dimensional Feature Extraction" Sensors 24, no. 18: 6057. https://doi.org/10.3390/s24186057
APA StyleBai, W., Xiong, L., Liao, Y., Tan, Z., Wang, J., & Zhang, Z. (2024). Detection Method for Three-Phase Electricity Theft Based on Multi-Dimensional Feature Extraction. Sensors, 24(18), 6057. https://doi.org/10.3390/s24186057

