Development and Application of a Novel Tsunami Monitoring System Based on Submerged Mooring
Abstract
1. Introduction
2. Overall System Design
3. Key Technologies
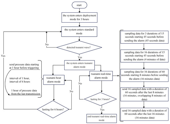
3.1. Data Collection and Tsunami Wave Identification Methods
3.2. High-Reliability Data Transmission Design
3.2.1. Inductively Coupled Transmission Design
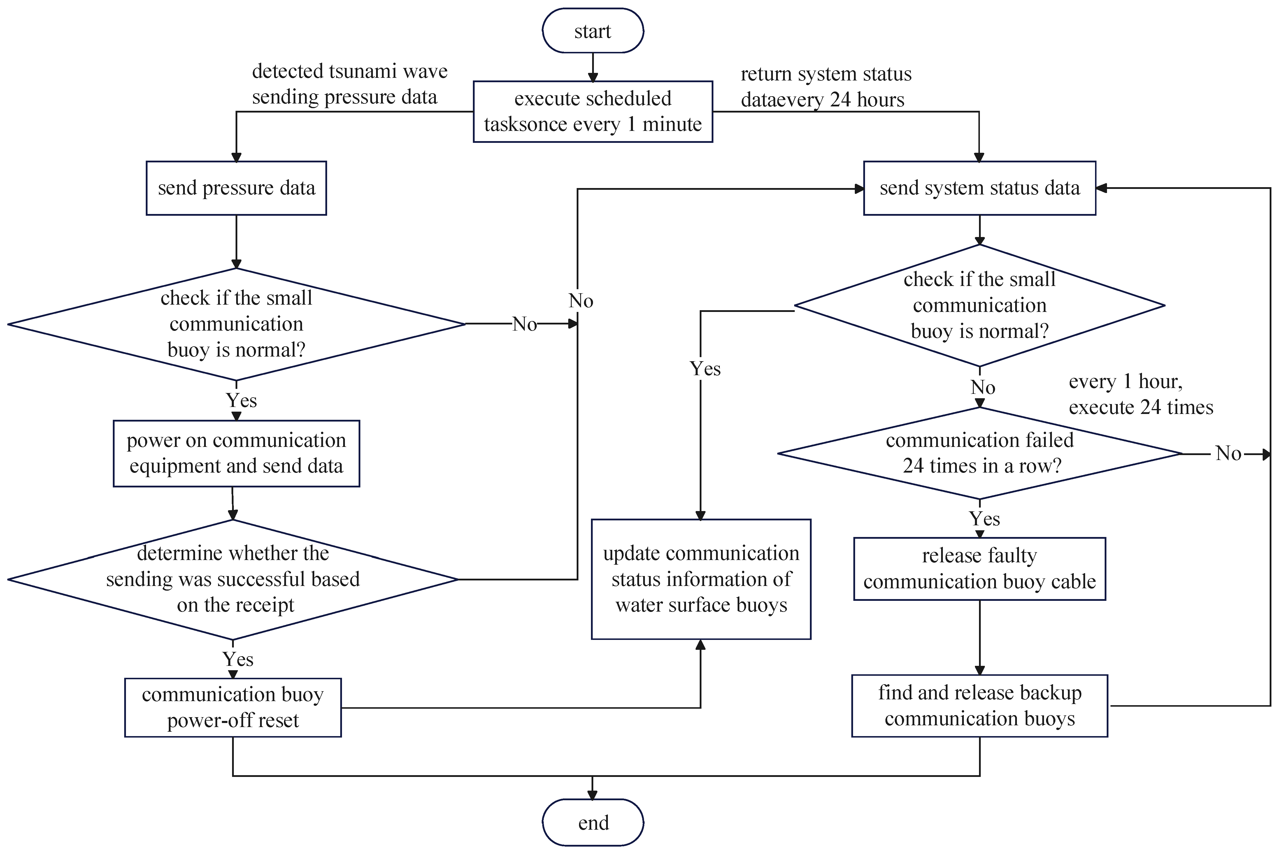
3.2.2. Redundant Design of Water Surface Communication
4. Sea Trial Verification and Result Analysis
4.1. Prototype System Construction
4.2. Laboratory Copying Situation
4.3. Sea Trials in the South China Sea
5. Discussion and Conclusions
Author Contributions
Funding
Institutional Review Board Statement
Informed Consent Statement
Data Availability Statement
Conflicts of Interest
References
- Kurniawan, W.; Daryono, D.; Kerta, I.D.K.; Pranata, B.; Winugroho, T. Monitoring and analysis of seismic data during the 2018 sunda strait tsunami. In Proceedings of the International Conference on Disaster Mitigation and Management (ICDMM 2021), Padang, Malaysia, 30 September–1 October 2021. [Google Scholar] [CrossRef]
 - Chao, A. Research progress and prospects of tsunamis and tsunami warning Chinese Science. Earth Sci. 2021, 51, 1–14. [Google Scholar]
 - Fang, H.; Wu, Z. Research and Application Status of Tsunami Monitoring Based on Tsunami Induced Electromagnetic Fields. Coast. Eng. 2022, 41, 187–197. [Google Scholar]
 - Jia, Z.; Zhu, J.; Ou, X.; Zhang, S.; Huang, C.; Chen, R.; Zhang, S.; Li, S.; Jia, Y.; Liu, Y. Exploring the focal mechanism of global tsunami earthquakes and the causes of tsunamis. Front. Geosci. 2022, 29, 203–215. [Google Scholar]
 - Li, L.; Qiu, Q.; Li, Z.; Zhang, P. Research progress and prospects of tsunami disasters in the South China Sea Chinese Science. Earth Sci. 2022, 52, 803–831. [Google Scholar]
 - Sukhovich, A.; Bonnieux, S.; Hello, Y.; Irisson, J.O.; Simons, F.J.; Nolet, G. Seismic monitoring in the oceans by autonomous floats. Nat. Commun. 2015, 6, 8027. [Google Scholar] [CrossRef] [PubMed]
 - Wei, Y.; Newman, A.V.; Hayes, G.P.; Titov, V.V.; Tang, L. Tsunami forecast by joint inversion of real-time tsunami waveforms and seismic or GPS data: Application to the Tohoku 2011 tsunami. Pure Appl. Geo-Phys. 2014, 171, 3281–3305. [Google Scholar] [CrossRef]
 - Sathiakumar, S. Robotic seafloor geology to help with earthquake and tsunami monitoring. Nat. Rev. Earth Environ. 2021, 2, 450. [Google Scholar] [CrossRef]
 - Birouk, A.; Ibenbrahim, A.; El Mouraouah, A.; Kasmi, M. New Integrated Networks for Monitoring Seismic and Tsunami Activity in Morocco. Ann. Geophys. 2020, 63, 220. [Google Scholar] [CrossRef]
 - Li, H.; Xu, Z.; Wang, Z.; Wang, J.; Shi, J. The Application of Earthquake Monitoring System in Tsunami Warning Business in China. Ocean Forecast 2018, 35, 1–7. [Google Scholar]
 - Meinig, C.; Stalin, S.E.; Nakamura, A.I.; Milburn, H.B. Real-Time Deep-Ocean Tsunami Measuring, Monitoring, and Reporting System: The NOAA DART II Description and Disclosure. 2005. Available online: https://www.researchgate.net/publication/237429116_Real-Time_Deep-Ocean_Tsunami_Measuring_Monitoring_and_Reporting_System_The_NOAA_DART_II_Description_and_Disclosure (accessed on 14 August 2024).
 - Chang, T.; Wang, Z.; Yang, Y.; Luo, Z.; Wu, C.; Cheng, L.; Zheng, Z.; Yu, M.; Cui, H.L. A Case Study on Fiber Optic Interferometric Seafloor Seismic and Tsunami Monitoring System in South China Sea. IEEE Trans. Instrum. Meas. 2020, 70, 9501112. [Google Scholar] [CrossRef]
 - Davies, G.; Griffin, J.; Løvholt, F.; Glimsdal, S.; Harbitz, C.; Thio, H.K.; Lorito, S.; Basili, R.; Selva, J.; Geist, E.; et al. A Global Probabilistic Tsunami Hazard Assessment from Earthquake Sources; Special Publications; Geological Society: London, UK, 2018; Volume 456, pp. 219–244. [Google Scholar]
 - Grezio, A.; Babeyko, A.; Baptista, M.A.; Behrens, J.; Costa, A.; Davies, G.; Geist, E.L.; Glimsdal, S.; González, F.I.; Griffin, J.; et al. Probabilistic tsunami hazard analysis: Multiple sources and global applications. Rev. Geophys. 2017, 55, 1158–1198. [Google Scholar] [CrossRef]
 - Li, L.; Qiu, Q.; Li, Z.; Zhang, P. Tsunami hazard assessment in the South China Sea: A review of recent progress and research gaps. Sci. China Earth Sci. 2022, 65, 783–809. [Google Scholar] [CrossRef]
 - Yuan, Y.; Li, H.; Wei, Y.; Shi, F.; Wang, Z.; Hou, J.; Wang, P.; Xu, Z. Probabilistic tsunami hazard assessment (PTHA) for southeast coast of Chinese Mainland and Taiwan Island. J. Geophys. Res. Solid Earth 2021, 126, e2020JB020344. [Google Scholar] [CrossRef]
 - Zhang, X.; Niu, X. Probabilistic tsunami hazard assessment and its application to southeast coast of Hainan Island from Manila Trench. Coast. Eng. 2020, 155, 103596. [Google Scholar] [CrossRef]
 - Ren, Z.; Zhao, X.; Liu, H. Advances in tsunami warning technology and tsunami warning method in South China Sea. In Article Collection of 25th National Symposium on Hydrodynamics; Wu, Y., Ed.; China Ocean Press: Beijing, China, 2013; pp. 430–438. [Google Scholar]
 - Yu, R.; Li, H.; Feng, S.; Yin, H.; Ren, S. Development, Application and Outlook of Submarine Buoy Technology. Meteorol. Hydrol. Ocean. Instrum. 2022, 39, 112–116+120. [Google Scholar]
 - Li, W.; Zhang, X.; Li, J.; Li, M.; Zhang, W. Design of waterborne communication buoys for real-time transmission of submarine buoy platforms. J. Mar. Technol. 2014, 33, 47–51. [Google Scholar]
 - Xu, M.; Tian, J.; Zhao, W.; Yang, Q.; Tian, C. An improved timed communication buoy system. Mar. Technol. Soc. J. 2017, 51, 23–30. [Google Scholar] [CrossRef]
 - Ren, Z.Y.; Liu, H.; Wang, B.L.; Zhao, X. An investigation on multi-buoy inversion method for Tsunami Warning System in South China Sea. J. Earthq. Tsunami 2014, 8, 1440004. [Google Scholar] [CrossRef]
 - Freitag, L.; Ball, K.; Koski, P.; Singh, S.; Gallimore, E. Acoustic communications for deep-ocean observatories: Results of initial testing at the MBARI MARS node. In Proceedings of the Oceans 2010, Sydney, Australia, 24–27 May 2010; IEEE Press: Piscataway, NJ, USA, 2010; pp. 1–6. [Google Scholar]
 - Alford, M.H.; McGinnis, T.; Howe, B.M. An inductive charging and real-time communications system for profiling moorings. J. Atmos. Ocean. Technol. 2015, 32, 2243–2252. [Google Scholar] [CrossRef]
 - Zhu, J.; Gao, T.; Zhang, B. Design of Underwater Magnetic Induction Wireless Communication Module. Comput. Meas. Control 2020, 28, 231–235. [Google Scholar]
 - Zhang, S.L.; Lu, J.L. A new submarine seismic recording system invented by Princeton University. Recent Dev. World Seismol. 2016, 12, 3–4. (In Chinese) [Google Scholar]
 - Jiang, Y.; Zou, Y.; Zhu, P.; Ye, F. Research on Wireless Communication Technology for Underwater Unmanned Underwater Vehicles. Ship Electron. Eng. 2022, 42, 69–73. [Google Scholar]
 - Matsumoto, H. A vertical hydrophone array coupled via inductive modem for detecting deep-ocean seismic and volcanic sources. In Proceedings of the Oceans 2010 MTS/IEEE Seattle, Seattle, WA, USA, 20–23 September 2010; IEEE Press: Piscataway, NJ, USA, 2010; pp. 1–7. [Google Scholar]
 











| Number | Name | Model | Main Parameter | 
|---|---|---|---|
| 1 | Pressure sensor | Paroscientific 8CB7000-I | Working water depth ≤ 7000 m; accuracy: 0.01% FS | 
| 2 | Acoustic release device | IXSEA-Oceano Oceano5000 | Working water depth ≤ 6000 m; Communication distance ≤ 10 km  | 
| 3 | Anchor weight block | Customization | Anchor block weight: 2000 kg | 
| 4 | Inductive coupling device | Soundnine/S9 | Working water depth ≤ 4500 m | 
| 5 | Underwater unit | Customization | Diameter of 2 m; height of 1.4 m; reserve buoyancy: 3097 kg; equipped with 6 release devices | 
| 6 | Communication device | BeiDou Second Generation | Integrate twelve 60-ssecond-frequency BeiDou civilian cards with a communication capacity of 1 KB/min | 
| 7 | Plastic-coated steel cable | Customization | Outer diameter 8.4 mm; inner diameter 6.4 mm; tensile strength ≥ 2 kg | 
| 8 | Data collector | Customized development board | Equipped with 32 GB storage and 8 RS232 interfaces; the operating power consumption is approximately ≤1 W; and the sleep power consumption is ≤200 mW | 
| Working Mode | Number of Actually Sent Data Packets | Actual Number of Received Data Packets | Data Reception Success Rate | 
|---|---|---|---|
| Layout mode (lasting for actual 3 h) | 47 packets | 47 packets | 100% | 
| Alarm mode (actual duration of 6 h) | 53 packets | 53 packets | 100% | 
| Standard mode (actual duration of 9 h) | 9 packets | 9 packets | 100% | 
| BuoyID | Mode | DateTime | AlarmDateTime | PressMM | 
|---|---|---|---|---|
| 181 | 2 | 25 September 2020 15:03 | 25 September 2020 15:00 | 112,107 | 
| 181 | 2 | 25 September 2020 15:03 | 25 September 2020 15:00 | 112,106 | 
| 181 | 2 | 25 September 2020 15:03 | 25 September 2020 15:00 | 112,106 | 
| 181 | 2 | 25 September 2020 15:04 | 25 September 2020 15:00 | 112,102 | 
| 181 | 2 | 25 September 2020 15:04 | 25 September 2020 15:00 | 112,098 | 
| 181 | 2 | 25 September 2020 15:04 | 25 September 2020 15:00 | 112,100 | 
| 181 | 2 | 25 September 2020 15:04 | 25 September 2020 15:00 | 112,102 | 
| 181 | 2 | 25 September 2020 15:05 | 25 September 2020 15:00 | 112,098 | 
| 181 | 2 | 25 September 2020 15:05 | 25 September 2020 15:00 | 112,097 | 
| 181 | 2 | 25 September 2020 15:05 | 25 September 2020 15:00 | 112,103 | 
| 181 | 2 | 25 September 2020 15:05 | 25 September 2020 15:00 | 112,098 | 
| 181 | 2 | 25 September 2020 15:06 | 25 September 2020 15:00 | 112,103 | 
| 181 | 2 | 25 September 2020 15:06 | 25 September 2020 15:00 | 112,098 | 
| 181 | 2 | 25 September 2020 15:06 | 25 September 2020 15:00 | 112,097 | 
| 181 | 2 | 25 September 2020 15:06 | 25 September 2020 15:00 | 112,106 | 
| 181 | 2 | 25 September 2020 15:07 | 25 September 2020 15:00 | 112,104 | 
| 181 | 2 | 25 September 2020 15:07 | 25 September 2020 15:00 | 112,106 | 
| 181 | 2 | 25 September 2020 15:07 | 25 September 2020 15:00 | 112,111 | 
| 181 | 2 | 25 September 2020 15:07 | 25 September 2020 15:00 | 112,109 | 
| 181 | 2 | 25 September 2020 15:08 | 25 September 2020 15:00 | 112,114 | 
| 181 | 2 | 25 September 2020 15:08 | 25 September 2020 15:00 | 112,113 | 
| 181 | 2 | 25 September 2020 15:08 | 25 September 2020 15:00 | 112,124 | 
| 181 | 2 | 25 September 2020 15:08 | 25 September 2020 15:00 | 112,126 | 
| 181 | 2 | 25 September 2020 15:09 | 25 September 2020 15:00 | 112,125 | 
| 181 | 2 | 25 September 2020 15:09 | 25 September 2020 15:00 | 112,131 | 
| 181 | 2 | 25 September 2020 15:09 | 25 September 2020 15:00 | 112,136 | 
| 181 | 2 | 25 September 2020 15:09 | 25 September 2020 15:00 | 112,135 | 
| 181 | 2 | 25 September 2020 15:10 | 25 September 2020 15:00 | 112,138 | 
| 181 | 2 | 25 September 2020 15:10 | 25 September 2020 15:00 | 112,143 | 
| 181 | 2 | 25 September 2020 15:10 | 25 September 2020 15:00 | 112,139 | 
| 181 | 2 | 25 September 2020 15:10 | 25 September 2020 15:00 | 112,136 | 
| 181 | 2 | 25 September 2020 15:11 | 25 September 2020 15:00 | 112,138 | 
Disclaimer/Publisher’s Note: The statements, opinions and data contained in all publications are solely those of the individual author(s) and contributor(s) and not of MDPI and/or the editor(s). MDPI and/or the editor(s) disclaim responsibility for any injury to people or property resulting from any ideas, methods, instructions or products referred to in the content.  | 
© 2024 by the authors. Licensee MDPI, Basel, Switzerland. This article is an open access article distributed under the terms and conditions of the Creative Commons Attribution (CC BY) license (https://creativecommons.org/licenses/by/4.0/).
Share and Cite
Zhou, B.; Zhang, X.; Wan, X.; Liu, T.; Liu, Y.; Huang, H.; Chen, J. Development and Application of a Novel Tsunami Monitoring System Based on Submerged Mooring. Sensors 2024, 24, 6048. https://doi.org/10.3390/s24186048
Zhou B, Zhang X, Wan X, Liu T, Liu Y, Huang H, Chen J. Development and Application of a Novel Tsunami Monitoring System Based on Submerged Mooring. Sensors. 2024; 24(18):6048. https://doi.org/10.3390/s24186048
Chicago/Turabian StyleZhou, Baocheng, Xinwen Zhang, Xiaozheng Wan, Tongmu Liu, Yuqiang Liu, Hua Huang, and Jing Chen. 2024. "Development and Application of a Novel Tsunami Monitoring System Based on Submerged Mooring" Sensors 24, no. 18: 6048. https://doi.org/10.3390/s24186048
APA StyleZhou, B., Zhang, X., Wan, X., Liu, T., Liu, Y., Huang, H., & Chen, J. (2024). Development and Application of a Novel Tsunami Monitoring System Based on Submerged Mooring. Sensors, 24(18), 6048. https://doi.org/10.3390/s24186048
        