Computer-Simulated Virtual Image Datasets to Train Machine Learning Models for Non-Invasive Fish Detection in Recirculating Aquaculture
Abstract
1. Introduction
- To virtually simulate a RAS environment and optimize the fish schooling pattern to attain high-quality virtual image data suitable for training a robust in-tank fish detection model.
- To analyze the performance of a virtual image-trained fish detection model and compare its performance with a model trained with real-world data.
2. Materials and Methods
2.1. Virtual Simulation
2.1.1. Fish Schooling
2.1.2. Underwater Environment
2.2. Validation Data Acquisition
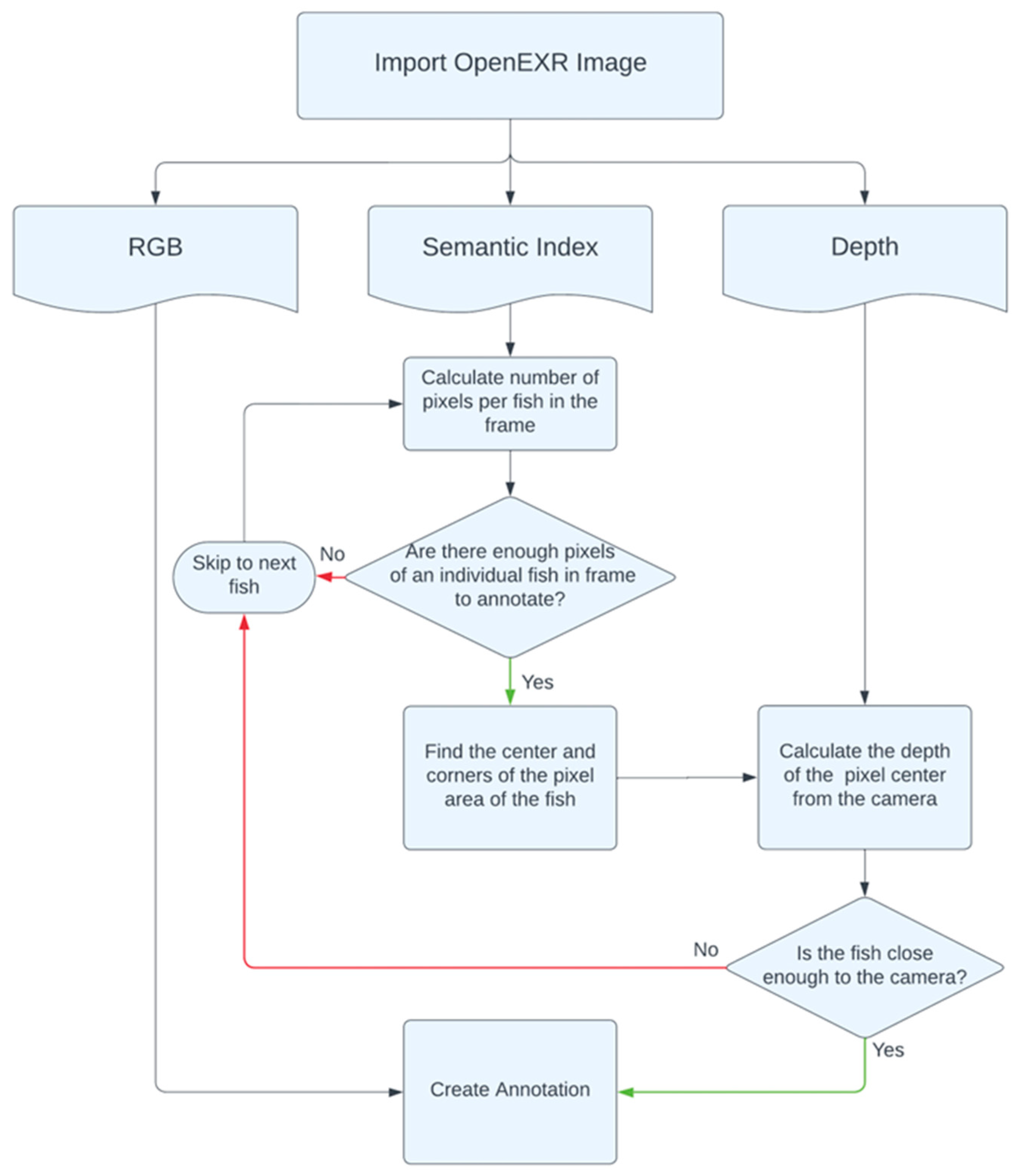
2.3. Automated Image Annotation
2.4. Model Training
2.5. Data Analysis
3. Results and Discussion
3.1. Model Optimization
3.1.1. Epoch and Data Size
3.1.2. Fish Detection Model
3.2. Model Performance
3.3. Model Comparison
3.4. Time Cost Analysis
4. Conclusions
- The virtual model trained solely with simulated images did not perform satisfactorily in partial fish detection; however, replacing small numbers of virtual images from the training dataset with real images significantly improved model performance. The M6 mixed model trained with 630 virtual and 70 real images achieved a satisfactory mAP of 91.8% and an F1 score of 0.87, and it precisely detected whole and partial fish in an actual RAS environment.
- The automated annotation considerably reduced the annotation time for virtual images. This resulted in a seven-fold reduction in total training time cost for the M6 mixed model. Overall, virtual simulation can assist in developing a rapid and robust fish detection model for aquaculture applications.
Author Contributions
Funding
Institutional Review Board Statement
Informed Consent Statement
Data Availability Statement
Acknowledgments
Conflicts of Interest
References
- Timmons, M.B.; Vinci, B.J. Recirculating Aquaculture Systems, 5th ed.; Ithaca Publishing Company: New York, NY, USA, 2022. [Google Scholar]
- Ahmed, N.; Turchini, G.M. Recirculating aquaculture systems (RAS): Environmental solution and climate change adaptation. J. Clean. Prod. 2021, 297, 126604. [Google Scholar] [CrossRef]
- Badiola, M.; Mediola, D.; Bostock, J. Recirculating Aquaculture Systems (RAS) analysis: Main issues on management and future challenges. Aquacult. Eng. 2012, 51, 26–35. [Google Scholar] [CrossRef]
- Fore, M.; Frank, K.; Norton, T.; Svendsen, E.; Alfredsen, J.A.; Dempster, T.; Eguiraun, H.; Watson, W.; Stahl, A.; Sunde, L.M.; et al. Precision fish farming: A new framework to improve production in aquaculture. Biosyst. Eng. 2018, 173, 176–193. [Google Scholar] [CrossRef]
- O’Donncha, F.; Grant, J. Precision Aquaculture. IEEE Internet Things Mag. 2019, 2, 26–30. [Google Scholar] [CrossRef]
- Antonucci, F.; Costa, C. Precision aquaculture: A short review on engineering innovations. Aquac. Int. 2020, 28, 41–57. [Google Scholar] [CrossRef]
- Ubina, N.A.; Cheng, S.C. A review of unmanned system technologies with its application to aquaculture farm monitoring and management. Drones 2022, 6, 12. [Google Scholar] [CrossRef]
- Zhao, S.; Zhang, S.; Liu, J.; Wang, H.; Zhu, J.; Li, D.; Zhao, R. Application of machine learning in intelligent fish aquaculture: A review. Aquaculture 2021, 540, 736724. [Google Scholar] [CrossRef]
- Barreto, M.O.; Rey Planellas, S.; Yang, Y.; Phillips, C.; Descovich, K. Emerging indicators of fish welfare in aquaculture. Rev. Aquacult. 2022, 14, 343–361. [Google Scholar] [CrossRef]
- Li, D.; Wang, G.; Du, L.; Zheng, Y.; Wang, Z. Recent advances in intelligent recognition methods for fish stress behavior. Aquacult. Eng. 2022, 96, 102222. [Google Scholar] [CrossRef]
- Yilmaz, M.; Çakir, M.; Oral, O.; Oral, M.A.; Arslan, T. Using machine learning technique for disease outbreak prediction in rainbow trout (Oncorhynchus mykiss) farms. Aquac. Res. 2022, 53, 6721–6732. [Google Scholar] [CrossRef]
- Li, D.; Wang, Z.; Wu, S.; Miao, Z.; Du, L.; Duan, Y. Automatic recognition methods of fish feeding behavior in aquaculture: A review. Aquaculture 2020, 528, 735508. [Google Scholar] [CrossRef]
- Sun, M.; Yang, X.; Xie, Y. Deep learning in aquaculture: A review. J. Comput. 2020, 31, 294–319. [Google Scholar] [CrossRef]
- Li, T.; Lu, J.; Wu, J.; Zhang, Z.; Chen, L. Predicting Aquaculture Water Quality Using Machine Learning Approaches. Water 2022, 14, 2836. [Google Scholar] [CrossRef]
- Ranjan, R.; Sharrer, K.; Tsukuda, S.; Good, C. MortCam: An Artificial Intelligence-aided fish mortality detection and alert system for recirculating aquaculture. Aquacult. Eng. 2023, 102, 102341. [Google Scholar] [CrossRef]
- Johnson-Roberson, M.; Barto, C.; Mehta, R.; Sridhar, S.N.; Rosaen, K.; Vasudevan, R. Driving in the matrix: Can virtual worlds replace human-generated annotations for real world tasks? arXiv 2016. [Google Scholar] [CrossRef]
- Marin, J.; Vázquez, D.; Gerónimo, D.; López, A.M. Learning appearance in virtual scenarios for pedestrian detection. In Proceedings of the IEEE Computer Society Conference on Computer Vision and Pattern Recognition, San Francisco, CA, USA, 13–18 June 2010; pp. 137–144. [Google Scholar] [CrossRef]
- Gudivada, V.; Apon, A.; Ding, J. Data quality considerations for big data and machine learning: Going beyond data cleaning and transformations. Int. J. Softw. Innov. 2017, 10, 1–20. [Google Scholar]
- Maharana, K.; Mondal, S.; Nemade, B. A review: Data pre-processing and data augmentation techniques. Glob. Transit Proc. 2022, 3, 91–99. [Google Scholar] [CrossRef]
- Lin, X.; Jha, N.; Joshi, M.; Karapetvan, N.; Aloimonos, Y.; Yu, M. OysterSim: Underwater Simulation for Enhancing Oyster Reef Monitoring. In Proceedings of the OCEANS, Hampton Roads, VA, USA, 17–20 October 2022; pp. 1–6. [Google Scholar] [CrossRef]
- Tsirikoglou, A.; Eilertsen, G.; Unger, J. A survey of image synthesis methods for visual machine learning. Comput. Graph. Forum. 2020, 39, 426–451. [Google Scholar] [CrossRef]
- Shakhuro, V.; Faizov, B.; Konushin, A. Rare traffic sign recognition using synthetic training data. In Proceedings of the 3rd International Conference on Video and Image Processing, Shanghai China, 20–23 December 2019; pp. 23–26. [Google Scholar] [CrossRef]
- Dewi, C.; Chen, R.C.; Liu, Y.T.; Jiang, X.; Hartomo, K.D. Yolo V4 for advanced traffic sign recognition with synthetic training data generated by various GAN. IEEE Access 2021, 9, 97228–97242. [Google Scholar] [CrossRef]
- Tremblay, J.; Prakash, A.; Acuna, D.; Brophy, M.; Jampani, V.; Anil, C.; To, T.; Cameracci, E.; Boochoon, S.; Birchfield, S. Training deep networks with synthetic data: Bridging the reality gap by domain randomization. In Proceedings of the IEEE Conference on Computer Vision and Pattern Recognition Workshops, Salt Lake City, UT, USA, 18–23 June 2018; pp. 969–977. [Google Scholar] [CrossRef]
- Rahnemoonfar, M.; Sheppard, C. Deep count: Fruit counting based on deep simulated learning. Sensors 2017, 17, 905. [Google Scholar] [CrossRef]
- Lin, X.; Sanket, N.J.; Karapetvan, N.; Aloimonos, Y. Oysternet: Enhanced oyster detection using simulation. In Proceedings of the IEEE International Conference on Robotics and Automation (ICRA), London, UK, 29 May–2 June 2023; pp. 5170–5176. [Google Scholar] [CrossRef]
- Barth, R.; IJsselmuiden, J.; Hemming, J.; Van Henten, E.J. Data synthesis methods for semantic segmentation in agriculture: A Capsicum annuum dataset. Comput. Electron. Agric. 2018, 144, 284–296. [Google Scholar] [CrossRef]
- O’Byrne, M.; Ghosh, B.; Schoefs, F.; Pakrashi, V. Applications of virtual data in subsea inspections. J. Mar. Sci. Eng. 2020, 8, 328. [Google Scholar] [CrossRef]
- Di Benedetto, M.; Meloni, E.; Amato, G.; Falchi, F.; Gennaro, C. Learning safety equipment detection using virtual worlds. In Proceedings of the International Conference on Content-Based Multimedia Indexing (CBMI), Dublin, Ireland, 4–6 September 2019; pp. 1–6. [Google Scholar] [CrossRef]
- Ranjan, R.; Sharrer, K.; Tsukuda, S.; Good, C. Effects of image data quality on a convolutional neural network trained in-tank fish detection model for recirculating aquaculture systems. Comput. Electron. Agric. 2023, 205, 107644. [Google Scholar] [CrossRef]
- Zhang, W.; Liu, Q.; Feng, Y.; Cai, L.; Zhuang, P. Underwater Image Enhancement via Principal Component Fusion of Foreground and Background. IEEE Trans. Circuits Syst. Video Technol. 2024. [Google Scholar] [CrossRef]
- Zhang, W.; Zhou, L.; Zhuang, P.; Li, G.; Pan, X.; Zhao, W.; Li, C. Underwater image enhancement via weighted wavelet visual perception fusion. IEEE Trans. Circuits Syst. Video Technol. 2014, 34, 2469–2483. [Google Scholar] [CrossRef]
- Rasmussen, C.B.; Kirk, K.; Moeslund, T.B. The challenge of data annotation in deep learning—A case study on whole plant corn silage. Sensors 2022, 22, 1596. [Google Scholar] [CrossRef]
- Reynolds, C.W. Flocks, herds and schools: A distributed behavioral model. In Proceedings of the 14th Annual Conference on Computer Graphics and Interactive Techniques, Anaheim, CA, USA, 27–31 July 1987; pp. 25–34. [Google Scholar] [CrossRef]
- Lin, T.Y.; Maire, M.; Belongie, S.; Hays, J.; Perona, P.; Ramanan, D.; Dollár, P.; Zitnick, C.L. Microsoft COCO: Common Objects in Context. arXiv 2015. [Google Scholar]
- Jocher, G.; Chaurasia, A.; Qiu, J. YOLO by Ultralytics. 2023. Available online: https://github.com/ultralytics/ultralytics (accessed on 30 February 2023).
- Flach, P.; Kull, M. Precision-recall-gain curves: PR analysis done right. In Proceedings of the 28th International Conference on Neural Information Processing Systems, Montreal, QC, Canada, 8–13 December 2014; Volume 1, pp. 838–846. [Google Scholar]
- Ying, X. An overview of overfitting and its solutions. J. Phys. Conf. Ser. 2019, 1168, 022022. [Google Scholar] [CrossRef]
- Jelic, B.; Grbic, R.; Vranjes, M.; Mijic, D. Can we replace real-world with synthetic data in deep learning-based ADAS algorithm development? IEEE Consum. Electron. Mag. 2021, 12, 32–38. [Google Scholar] [CrossRef]









| Training Dataset | Model Name | Virtual to Real Image Proportion | Number of Training Images | |
|---|---|---|---|---|
| Virtual | Real | |||
| Virtual images | Virtual | 100:0 | 700 | 0 |
| Virtual and real images | * M1 | 99:1 | 693 | 7 |
| M2 | 98:2 | 686 | 14 | |
| M3 | 96:4 | 672 | 28 | |
| M4 | 94:6 | 658 | 42 | |
| M5 | 92:8 | 644 | 56 | |
| M6 | 90:10 | 630 | 70 | |
| M7 | 75:25 | 525 | 175 | |
| M8 | 50:50 | 350 | 350 | |
| Real images | Real | 0:100 | 0 | 500 |
| Model Name | Annotation Time (s) | Training Time (s) | Total Training Time Cost (s) * | |
|---|---|---|---|---|
| Virtual Image | Real Image | |||
| Virtual | 330.0 | 0.0 | 1429.2 | 1759.2 |
| Mixed (M6) | 297.8 | 7140.0 | 2750.4 | 10,187.4 |
| Real | 0.0 | 71,400.0 | 2826 | 74,226 |
Disclaimer/Publisher’s Note: The statements, opinions and data contained in all publications are solely those of the individual author(s) and contributor(s) and not of MDPI and/or the editor(s). MDPI and/or the editor(s) disclaim responsibility for any injury to people or property resulting from any ideas, methods, instructions or products referred to in the content. |
© 2024 by the authors. Licensee MDPI, Basel, Switzerland. This article is an open access article distributed under the terms and conditions of the Creative Commons Attribution (CC BY) license (https://creativecommons.org/licenses/by/4.0/).
Share and Cite
Steele, S.R.; Ranjan, R.; Sharrer, K.; Tsukuda, S.; Good, C. Computer-Simulated Virtual Image Datasets to Train Machine Learning Models for Non-Invasive Fish Detection in Recirculating Aquaculture. Sensors 2024, 24, 5816. https://doi.org/10.3390/s24175816
Steele SR, Ranjan R, Sharrer K, Tsukuda S, Good C. Computer-Simulated Virtual Image Datasets to Train Machine Learning Models for Non-Invasive Fish Detection in Recirculating Aquaculture. Sensors. 2024; 24(17):5816. https://doi.org/10.3390/s24175816
Chicago/Turabian StyleSteele, Sullivan R., Rakesh Ranjan, Kata Sharrer, Scott Tsukuda, and Christopher Good. 2024. "Computer-Simulated Virtual Image Datasets to Train Machine Learning Models for Non-Invasive Fish Detection in Recirculating Aquaculture" Sensors 24, no. 17: 5816. https://doi.org/10.3390/s24175816
APA StyleSteele, S. R., Ranjan, R., Sharrer, K., Tsukuda, S., & Good, C. (2024). Computer-Simulated Virtual Image Datasets to Train Machine Learning Models for Non-Invasive Fish Detection in Recirculating Aquaculture. Sensors, 24(17), 5816. https://doi.org/10.3390/s24175816

