Design of MEMS Pressure Sensor Anti-Interference System Based on Filtering and PID Compensation
Abstract
1. Introduction
- Static characteristic compensation: the recursive filtering algorithm is used to effectively filter out the noise in the sensor’s original acquisition signal, and the sensor’s static characteristic is compensated for the error by the least squares method.
- Temperature drift compensation: an improved PID thermostatic control algorithm is used to compensate for the temperature drift of the sensor, which significantly improves the stability of the sensor’s performance at different temperatures.
2. Materials and Methods
2.1. General Design
2.2. MEMS Pressure Sensor Design and Characterization
2.2.1. MEMS Pressure Sensor Design
2.2.2. Static Characterization of MEMS Pressure Sensors
- Nonlinear Error
- 2.
- Hysteresis Error
- 3.
- Repeatability Error
2.2.3. Thermal Zero Drift and Thermal Sensitivity Drift
2.3. Experimental Program
2.3.1. Overall Software Program
2.3.2. Filtering Algorithm Design
2.3.3. Least Squares Optimization
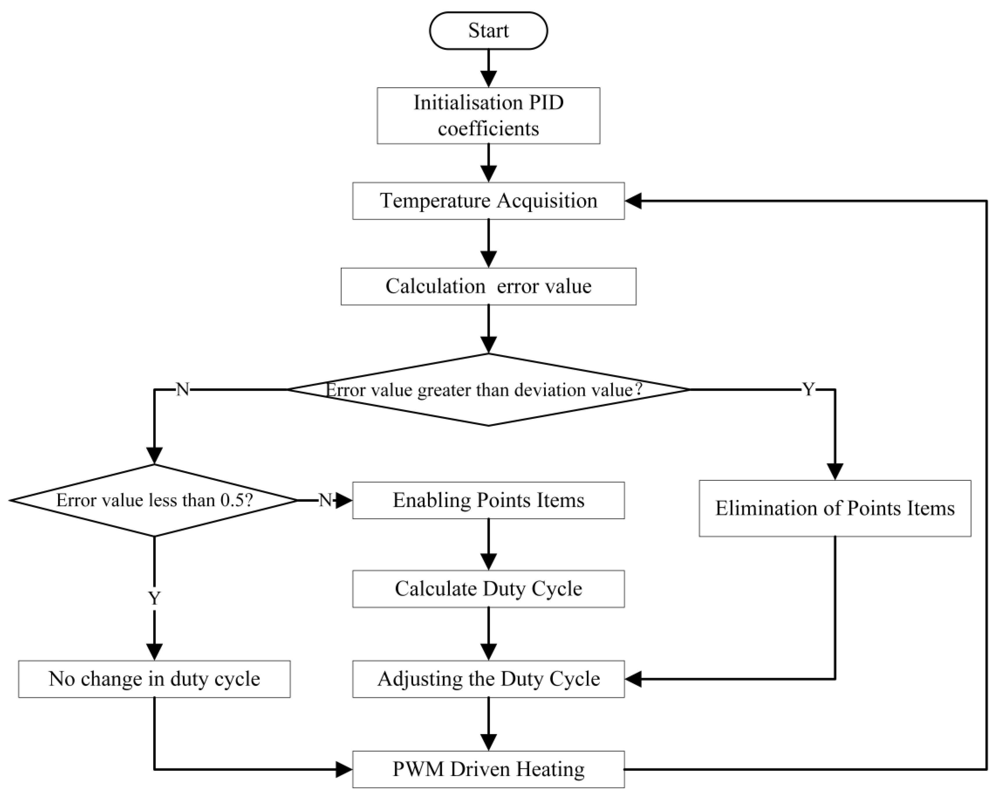
2.3.4. Improved PID Algorithm
3. Results
3.1. Experimental Environment
3.2. Static Error Analysis
3.3. Temperature Drift Error Analysis
3.4. LoRa Transmission Distance Test
4. Conclusions
Author Contributions
Funding
Institutional Review Board Statement
Informed Consent Statement
Data Availability Statement
Acknowledgments
Conflicts of Interest
References
- Javaid, M.; Haleem, A.; Rab, S.; Singh, R.P.; Suman, R. Sensors for daily life: A review. Sens. Int. 2021, 2, 100121. [Google Scholar] [CrossRef]
- Liu, M.-Y.; Hang, C.-Z.; Zhao, X.-F.; Zhu, L.-Y.; Ma, R.-G.; Wang, J.-C.; Lu, H.-L.; Zhang, D.W. Advance on flexible pressure sensors based on metal and carbonaceous nanomaterial. Nano Energy 2021, 87, 106181. [Google Scholar] [CrossRef]
- Eaton, W.P.; Smith, J.H. Micromachined pressure sensors: Review and recent developments. Smart Mater. Struct. 1997, 6, 530. [Google Scholar] [CrossRef]
- Mohankumar, P.; Ajayan, J.; Yasodharan, R.; Devendran, P.; Sambasivam, R. A review of micromachined sensors for automotive applications. Measurement 2019, 140, 305–322. [Google Scholar] [CrossRef]
- Mishra, R.B.; El-Atab, N.; Hussain, A.M.; Hussain, M.M. Recent progress on flexible capacitive pressure sensors: From design and materials to applications. Adv. Mater. Technol. 2021, 6, 2001023. [Google Scholar] [CrossRef]
- Li, C.; Cordovilla, F.; Ocaña, J.L. Design optimization and fabrication of a novel structural piezoresistive pressure sensor for micro-pressure measurement. Solid-State Electron. 2018, 139, 39–47. [Google Scholar] [CrossRef]
- Subramanya, S.; Pavithra, B.; Nayak, M.; Anantha Prasad, M. Realization of a micro composite based pressure sensor: Its performance study for linearity, hysteresis and sensitivity. SN Appl. Sci. 2019, 1, 1737. [Google Scholar] [CrossRef]
- Fiorillo, A.; Critello, C.; Pullano, S. Theory, technology and applications of piezoresistive sensors: A review. Sens. Actuators A Phys. 2018, 281, 156–175. [Google Scholar] [CrossRef]
- Barzegar, M.; Timms, W.; Sainsbury, B.-A.; Tadich, P.; Blanks, S. Toward a new technology for monitoring of pore pressure using MEMS pressure sensor. In Proceedings of the 11th International Symposium on Field Monitoring in Geomechanics, London, UK, 4–8 September 2022. [Google Scholar]
- Yang, Y.; Zhao, M.; Yinguo, H.; Zhang, H.; Guo, N.; Zheng, Y. Micro-force sensing techniques and traceable reference forces: A review. Meas. Sci. Technol. 2022, 33, 114010. [Google Scholar] [CrossRef]
- Tian, B.; Shang, H.; Wang, W. Research on temperature zero drift of SiC piezoresistive pressure sensor based on asymmetric wheatstone bridge. Silicon 2022, 14, 5445–5451. [Google Scholar] [CrossRef]
- Meng, Q.; Lu, Y.; Wang, J.; Chen, D.; Chen, J. A piezoresistive pressure sensor with optimized positions and thickness of piezoresistors. Micromachines 2021, 12, 1095. [Google Scholar] [CrossRef] [PubMed]
- Zhu, Z.; Wang, J.; Wu, C.; Chen, X.; Liu, X.; Li, M. A wide range and high repeatability MEMS pressure sensor based on graphene. IEEE Sens. J. 2022, 22, 17737–17745. [Google Scholar] [CrossRef]
- Meng, Q.; Wang, J.; Chen, D.; Chen, J.; Xie, B.; Lu, Y. An Ultra-low Thermal Sensitivity Drift Piezoresistive Pressure Sensor Compensated by Passive Resistor/Thermistor Network. J. Phys. Conf. Ser. 2024, 2740, 012042. [Google Scholar] [CrossRef]
- Zhang, J.; Wang, C.; Xie, X.; Li, M.; Li, L.; Mao, X. Development of MEMS composite sensor with temperature compensation for tire pressure monitoring system. J. Micromech. Microeng. 2021, 31, 125015. [Google Scholar] [CrossRef]
- Wang, B.; Gu, X.; Ma, L.; Yan, S. Temperature error correction based on BP neural network in meteorological wireless sensor network. Int. J. Sens. Netw. 2017, 23, 265–278. [Google Scholar] [CrossRef]
- Xie, X.; Zhang, J.; Li, M.; Liu, Q.; Mao, X. Design and fabrication of temperature-insensitive MEMS pressure sensor utilizing aluminum-silicon hybrid structures. IEEE Sens. J. 2020, 21, 5861–5870. [Google Scholar] [CrossRef]
- Li, B.; Xiong, L.; Jin, Z.; Wang, J.; Tian, H. A Method of Connecting Traditional Energy-Consuming Equipment to the Internet of Things. J. Phys. Conf. Ser. 2022, 2365, 012040. [Google Scholar] [CrossRef]
- Tan, X.; Lv, Y.; Zhou, X.; Song, X.; Wang, Y.; Gu, G.; Guo, H.; Liang, S.; Feng, Z.; Cai, S. High performance AlGaN/GaN pressure sensor with a Wheatstone bridge circuit. Microelectron. Eng. 2020, 219, 111143. [Google Scholar] [CrossRef]
- Balavalad, K.B.; Sheeparamatti, B. Design, simulation & analysis of SOI based micro piezoresistive pressure sensor for high temperature applications. In Proceedings of the 2018 3rd IEEE International Conference on Recent Trends in Electronics, Information & Communication Technology (RTEICT), Bangalore, India, 18–19 May 2018; pp. 2163–2167. [Google Scholar]
- Pieniazek, J.; Ciecinski, P. Temperature and nonlinear compensation of pressure sensor with common sensors response. IEEE Trans. Instrum. Meas. 2019, 69, 1284–1293. [Google Scholar] [CrossRef]
- Hamid, Y.; Hutt, D.A.; Whalley, D.C.; Craddock, R. Relative contributions of packaging elements to the thermal hysteresis of a MEMS pressure sensor. Sensors 2020, 20, 1727. [Google Scholar] [CrossRef]
- Li, S.; Liu, G.; Li, R.; Li, Q.; Zhao, Y.; Huang, M.; Zhang, M.; Yin, S.; Zhou, Y.; Tang, H. Contact-resistance-free stretchable strain sensors with high repeatability and linearity. ACS Nano 2021, 16, 541–553. [Google Scholar] [CrossRef] [PubMed]
- Basov, M. Schottky diode temperature sensor for pressure sensor. Sens. Actuators A Phys. 2021, 331, 112930. [Google Scholar] [CrossRef]
- Li, T.; Shang, H.; Wang, B.; Mao, C.; Wang, W. High-pressure sensor with high sensitivity and high accuracy for full ocean depth measurements. IEEE Sens. J. 2022, 22, 3994–4003. [Google Scholar] [CrossRef]
- Deshpande, S.D.; Er, M.H.; Venkateswarlu, R.; Chan, P. Max-mean and max-median filters for detection of small targets. Signal Data Process. Small Targets 1999, 3809, 74–83. [Google Scholar]
- Yao, Z.; Wang, Z.; Forrest, J.Y.-L.; Wang, Q.; Lv, J. Empirical mode decomposition-adaptive least squares method for dynamic calibration of pressure sensors. Meas. Sci. Technol. 2017, 28, 045010. [Google Scholar] [CrossRef]
- Zhang, G.; Shi, Y.; Sheng, Y. Least absolute deviation estimation for uncertain vector autoregressive model with imprecise data. Int. J. Uncertain. Fuzziness Knowl.-Based Syst. 2023, 31, 353–370. [Google Scholar] [CrossRef]
- Borase, R.P.; Maghade, D.; Sondkar, S.; Pawar, S. A review of PID control, tuning methods and applications. Int. J. Dyn. Control 2021, 9, 818–827. [Google Scholar] [CrossRef]
- Huba, M.; Vrancic, D. Delay equivalences in tuning PID control for the double integrator plus dead-time. Mathematics 2021, 9, 328. [Google Scholar] [CrossRef]
- Wang, H.; Gelbal, S.Y.; Guvenc, L. Multi-objective digital PID controller design in parameter space and its application to automated path following. IEEE Access 2021, 9, 46874–46885. [Google Scholar] [CrossRef]
- Zaidner, G.; Korotkin, S.; Shteimberg, E.; Ellenbogen, A.; Arad, M.; Cohen, Y. Non Linear PID and its application in Process Control. In Proceedings of the 2010 IEEE 26th Convention of Electrical and Electronics Engineers in Israel, Eilat, Israel, 17–20 November 2010; pp. 000574–000577. [Google Scholar]
- Wang, D.; Zhang, R. Design of distributed PID-type dynamic matrix controller for fractional-order systems. Int. J. Syst. Sci. 2018, 49, 435–448. [Google Scholar] [CrossRef]
- Gkotsiopoulos, P.; Zorbas, D.; Douligeris, C. Performance determinants in LoRa networks: A literature review. IEEE Commun. Surv. Tutor. 2021, 23, 1721–1758. [Google Scholar] [CrossRef]
- Lee, H.-C.; Ke, K.-H. Monitoring of large-area IoT sensors using a LoRa wireless mesh network system: Design and evaluation. IEEE Trans. Instrum. Meas. 2018, 67, 2177–2187. [Google Scholar] [CrossRef]
















| References | Nonlinear Error (%) | Hysteresis Error (%) | Repeatability Error (%) | Thermal Sensitivity Drift (FSS/°C) | Thermal Zero Drift (FSS/°C) |
|---|---|---|---|---|---|
| Study 1 [11] | 0.64 | 0.82 | 0.48 | −0.375% | −0.017% |
| Study 2 [13] | / | 2.112 | 4.067 | / | / |
| Study 3 [14] | 0.21 | 0.12 | 0.17 | / | 1.8% |
| Study 4 [15] | 0.29 | 0.09 | 0.53 | / | / |
| This Study | 0.24 | 0.046 | 0.89 | −0.0016% | −0.002% |
| Measured Value/V | Mean Value Filter/V | Median Value Filter/V | Recursive Filter/V | Mean Value Filtering Error/% | Median Filtering Error/% | Recursive Filtering Error/% |
|---|---|---|---|---|---|---|
| 3.42 | 3.47 | 3.46 | 3.43 | 1.5 | 1.2 | 0.29 |
| Temperature/°C | Duty Cycle% |
|---|---|
| −40 | 44.7 |
| −30 | 40.3 |
| −20 | 32.9 |
| −10 | 27.6 |
| 0 | 24.4 |
| 10 | 18.4 |
| 20 | 13.2 |
| 30 | 8.0 |
| 40 | 2.2 |
| 50 | 0.05 |
Disclaimer/Publisher’s Note: The statements, opinions and data contained in all publications are solely those of the individual author(s) and contributor(s) and not of MDPI and/or the editor(s). MDPI and/or the editor(s) disclaim responsibility for any injury to people or property resulting from any ideas, methods, instructions or products referred to in the content. |
© 2024 by the authors. Licensee MDPI, Basel, Switzerland. This article is an open access article distributed under the terms and conditions of the Creative Commons Attribution (CC BY) license (https://creativecommons.org/licenses/by/4.0/).
Share and Cite
Li, B.; Sun, G.; Zhang, H.; Dong, L.; Kong, Y. Design of MEMS Pressure Sensor Anti-Interference System Based on Filtering and PID Compensation. Sensors 2024, 24, 5765. https://doi.org/10.3390/s24175765
Li B, Sun G, Zhang H, Dong L, Kong Y. Design of MEMS Pressure Sensor Anti-Interference System Based on Filtering and PID Compensation. Sensors. 2024; 24(17):5765. https://doi.org/10.3390/s24175765
Chicago/Turabian StyleLi, Baojie, Guiling Sun, Haicheng Zhang, Liang Dong, and Yunlong Kong. 2024. "Design of MEMS Pressure Sensor Anti-Interference System Based on Filtering and PID Compensation" Sensors 24, no. 17: 5765. https://doi.org/10.3390/s24175765
APA StyleLi, B., Sun, G., Zhang, H., Dong, L., & Kong, Y. (2024). Design of MEMS Pressure Sensor Anti-Interference System Based on Filtering and PID Compensation. Sensors, 24(17), 5765. https://doi.org/10.3390/s24175765
