A Predictive Quality Inspection Framework for the Manufacturing Process in the Context of Industry 4.0
Abstract
1. Introduction
1.1. Existing Research Methods
1.2. Problems to Be Solved by the Proposed Methodology
2. The Background of the Study
- (1)
- Use Case 1: The road test is conducted at the end of the final inspection series as the very last test. Only a certain percentage of the vehicles produced are sent to the road test. The cars are selected randomly, which reduces the accuracy of targeting only the cars presumed to have defects. Combined with the fact that the testing process requires 20–30 min per car and personal capacities, the process is currently ineffective, and only 1–3% of cars are faulty in the rod test. Therefore, the selection strategy needs to be optimized. In this case, using AI is recommended as it is very effective for detecting unknown correlations among various input parameters and, in doing so, detects disturbance features very early. This allows action to be taken at an early stage—before the final product is sent to the customer—and economic damage to be limited. The aim is to increase the testing results by at least 400%, as per the market requirement. This means that, ultimately, fewer cars with failures will reach the final customer.
- (2)
- Use Case 2: The road test is conducted as the third test within the final inspection series. All vehicles produced are tested, even though the number of errors found is relatively small. This test is thus economically and personally challenging, as the duration of the RT lasts between 20 and 30 min, depending on the model. As proof of concept, the main aim is to lower the number of cars undertaking the RT by at least 10% and target the cars presumed to be flawless. Since the production cycle of one car takes 10–50 h and between 100,000 and 400,000 cars per year are produced, this would represent about 400,000 min per year saved on production time costs.
3. Related Work
Research Methodology
- Data Collection: Data are collected from various stages of the automotive manufacturing process, including production data, defect logs, and the final inspection results. This comprehensive data collection process ensures the models are trained on diverse scenarios and potential defect types.
- Data Preprocessing: The collected data are cleaned and normalized through preprocessing. This step involves handling missing values, normalizing numerical features, and encoding categorical variables. Effective preprocessing is crucial for ensuring the quality and reliability of ML models.
- Model Training: Multiple ML algorithms are employed to train the predictive models. The algorithms used include Decision Trees, Bayesian classifiers, K-Nearest Neighbors, Support Vector Machines, Logistic Regression, and Ensemble Methods. Each algorithm is evaluated for its performance in predicting defects, and the best-performing models are selected for deployment.
- Evaluation: The trained models are evaluated using metrics such as accuracy, precision, recall, and F1 score. Confusion matrices are used to assess the performance of the models in detecting defects. The models are also tested on historical data to ensure their robustness and reliability.
- Deployment: The best-performing models are deployed in the production environment. This involves integrating the models with existing QC and QM systems to provide real-time predictions and insights. The deployment process includes setting up infrastructure for data ingestion, model inference, and result visualization.
- Continuous Improvement: The deployed models are continuously monitored and retrained on new data to ensure their effectiveness over time. This involves setting up automated pipelines for data collection, preprocessing, model training, and deployment. Regular reassessments and model updates are crucial for adapting to changes in the manufacturing process and improving predictive accuracy.
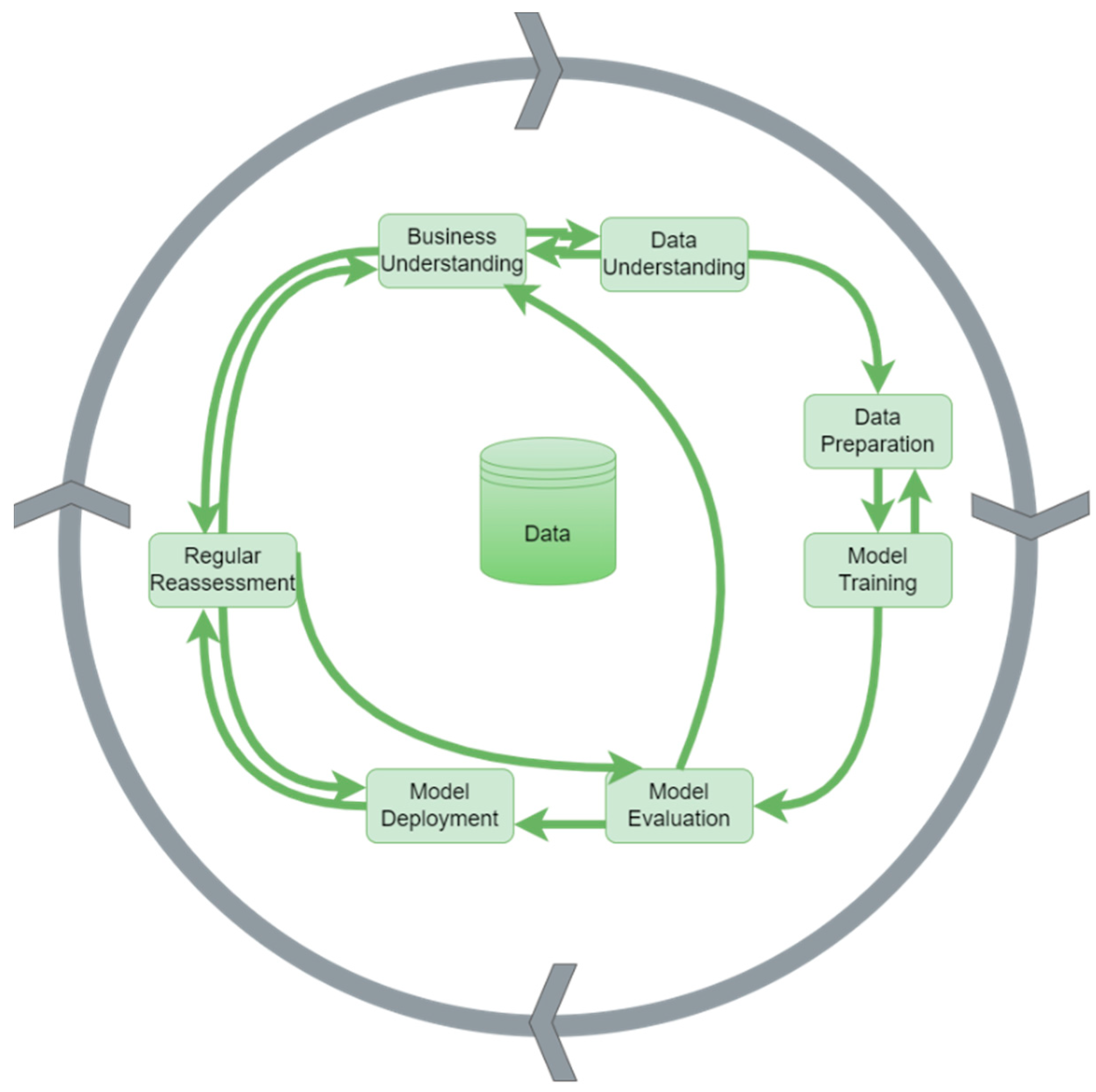
4. Materials and Methods
- A: Business Understanding;
- B: Data Understanding;
- C: Data Preparation;
- D: Model Training;
- E: Evaluation;
- F: Deployment;
- G: Regular reassessment.
4.1. Business Understanding
- Increase the quality of production and the safety of the car for the end customer;
- Save production costs;
- Increase the availability and efficiency of production lines;
- Optimize the selected production parameters;
- Save production resources and materials;
- Save energy, CO2, water, etc., in production.
4.2. Data Understanding
4.3. Data Preparation
4.4. Model Training
- XGBoost (Extreme Gradient Boosting)
- Linear Regression
- Logistic Regression
- K-Nearest Neighbors (KNN)
- Naive Bayes
- Decision Tree
- Support Vector Machine (SVM)
- CatBoost
- Group 1—Using ML Methods in Quality Inspection:
- Reference [26]: Discusses error detection in industrial production using Linear Regression and XGBoost algorithms, with XGBoost achieving superior results.
- Reference [28]: Addresses motor bearing failure detection using feature extraction based on Spectral Kurtosis combined with K-Nearest Neighbor Distance Analysis.
- Reference [33]: Describes the improvement of multistage quality control in the automotive industry through machine learning.
- Reference [30]: A case study on predicting beef knuckle quality using Decision Tree and Naive Bayes methods.
- Group 2—Using ML Methods for Other Purposes Regarding Binary Classification:
- Reference [25]: Discusses the use of boosting algorithms with masking, which can yield competitive results when a large number of features are included in binary classification.
- Reference [29]: Focuses on detecting epileptic seizures through EEG signal analysis using Naive Bayes and K-Nearest Neighbor classifiers.
- Reference [24]: Introduces the advantages of the CatBoost algorithm, including its effectiveness in both classification and regression tasks.
- References [34,35,36,37,38,39]: Describe the application of CatBoost across various fields, including predicting loan defaults, recognizing daily life activities, forecasting evapotranspiration, screening anxiety and depression, predicting online shopping behavior, and forecasting geological properties.
- Reference [27]: Explores the use of Logistic Regression in the field of credit card fraud detection.
4.5. Evaluation
4.6. Deployment
- Automatically obtaining and storing data, which become important for gradual learning and online result presentation;
- Implementing the prediction model and connecting it to the presentation layer;
- Developing the presentation layer of the final application so that it fulfills the requirement specification and, in addition to the AI model, the strict rules defined by the experienced quality inspectors might be amended;
- Deploying the ML layer;
- Deploying the presentation layer;
- Planning, developing, and deploying monitoring and maintenance in the form of a regular report or analytical evaluation dashboard;
- Planning and deploying a strategy for regular algorithm retraining and reassessment.
4.7. Regular Reassessment
5. Results
- Business understanding
- UC1: A road test represents the very last test within the quality inspection. It is oriented toward checking undesirable sounds in a car. The road test was appended. The aim was to determine the final quality of the car at the road test as either OK or NOK with the highest possible accuracy. The cars predicted to be NOK should have been recommended for the road test. The number of tested cars was expected to reach approximately 10% of the total production.
- UC2: Reducing the number of cars sent to the road test was identified as the main goal for the second use case, starting with diminishing the total count of tested cars by 10%. The selection process was supposed to be conducted in a way that preferred omitting cars with the highest probability of being OK in the road test. The number of tested cars will be approximately 90% of the total production.
- Understanding and preprocessing the data
- Audit data from the body shop, paint shop, and assembly process;
- Selected process data from production;
- Defects were identified at road tests.
- UC1: In this case, the data were presented in tabular form with 165,988 rows and 19 columns. An analysis of the data revealed a number of problems/shortcomings that were eliminated before they were transferred to the model. One of these shortcomings was the classic duplication of some strings (this error most likely occurred when writing the database). Furthermore, although each column was unique, some of them had duplicate information. The only difference was in the form in which this information was recorded. Thus, these columns were only redundant. Some of the columns by themselves did not carry any useful information to solve the problem; these were also eliminated from the data.
- UC2: The dataset was organized in tabular form, comprising a frame size of 399,133 rows and 19 columns. Upon conducting our analysis, we unearthed several inconsistencies within the dataset. These discrepancies included the presence of multiple car models, despite the originally agreed intention to focus solely on a single model. We also discovered quality events that were captured after the road test, rendering their inclusion in the prediction process inappropriate. Additionally, certain event types featured duplicate information with disparate identifiers, and some cars exhibited multiple results from the road test. Furthermore, we encountered instances of missing values for one of the attributes, further complicating the integrity of the data.
- Data integration
- Model training and evaluation
- Training set: 70% of the data;
- Test set: 30% of the data;
- Validation set: Data from a time period not covered by the previous sets, ideally encompassing the last 2–3 months of the most recent 30%.
- Model deployment
- An infrastructure problem (Elasticsearch/Logstash/Beats);
- An error state in the Web Application logs;
- An error message in the predictor logs;
- An error in the relearning logs;
- A better algorithm is prepared and automatically deployed.
- Regular algorithm revision
6. Discussion
7. Conclusions
Author Contributions
Funding
Institutional Review Board Statement
Informed Consent Statement
Data Availability Statement
Conflicts of Interest
References
- Reis, M.S. A systematic framework for assessing the quality of information in data-driven applications for the industry 4.0. In IFAC-PapersOnLine; IFAC: New York, NY, USA, 2018; Volume 51, pp. 43–48. [Google Scholar]
- Carvalho, A.V.; Enrique, D.V.; Chouchene, A.; Charrua-Santos, F. Quality 4.0: An overview. Procedia Comput. Sci. 2021, 181, 341–346. [Google Scholar] [CrossRef]
- Escobar, C.A.; McGovern, M.E.; Morales-Menendez, R. Quality 4.0: A review of big data challenges in manufacturing. J. Intell. Manuf. 2021, 32, 2319–2334. [Google Scholar] [CrossRef]
- Chapman, P. Crisp-DM 1.0: Step-by-Step Data Mining Guide; SPSS Inc.: Chicago, IL, USA, 2000; Volume 9, no. 13; pp. 1–73. [Google Scholar]
- Ponsignon, F.; Kleinhans, S.; Bressolles, G. The contribution of quality management to an organisation’s digital transformation: A qualitative study. Total Qual. Manag. Bus. Excell. 2019, 30 (Suppl. S1), S17–S34. [Google Scholar] [CrossRef]
- Saadallah, A.; Büscher, J.; Abdulaaty, O.; Panusch, T.; Deuse, J.; Morik, K. Explainable predictive quality inspection using deep learning in electronics manufacturing. Procedia CIRP 2022, 107, 594–599. [Google Scholar] [CrossRef]
- Khoshkangini, R.; Sheikholharam Mashhadi, P.; Berck, P.; Gholami Shahbandi, S.; Pashami, S.; Nowaczyk, S.; Niklasson, T. Early prediction of quality issues in automotive modern industry. Information 2020, 11, 354. [Google Scholar] [CrossRef]
- Cicconi, P.; Raffaeli, R. An industry 4.0 framework for the quality inspection in gearboxes production. Comput.-Aided Des. Appl. 2020, 17, 813–824. [Google Scholar] [CrossRef]
- Risan, A.; Msakni, M.K.; Schütz, P. A neural network model for quality prediction in the automotive industry. In Proceedings of the IFIP International Conference on Advances in Production Management Systems, Nantes, France, 5–9 September 2021; Springer: Berlin/Heidelberg, Germany, 2021; pp. 567–575. [Google Scholar]
- Abasova, J.; Tanuska, P.; Rydzi, S. Big data—Knowledge discovery in production industry data storages—Implementation of best practices. Appl. Sci. 2021, 11, 7648. [Google Scholar] [CrossRef]
- Chen, T.; Guestrin, C. XGBoost: A scalable tree boosting system. In Proceedings of the 22nd ACM SIGKDD International Conference on Knowledge Discovery and Data Mining, San Francisco, CA, USA, 13–17 August 2016; Available online: https://arxiv.org/abs/1603.02754 (accessed on 15 June 2022).
- Seber, G.A.F.; Lee, A.J. Linear Regression Analysis; Wiley: Hoboken, NJ, USA, 2012. [Google Scholar]
- Draper, N.R.; Smith, H. Applied Regression Analysis; Wiley: Hoboken, NJ, USA, 1998. [Google Scholar]
- Hosmer, D.W.; Lemeshow, S.; Sturdivant, R.X. Applied Logistic Regression; Wiley: Hoboken, NJ, USA, 2013. [Google Scholar]
- Menard, S. Applied Logistic Regression Analysis; SAGE Publications: Washington, DC, USA, 2002. [Google Scholar]
- Cover, T.; Hart, P. Nearest neighbor pattern classification. IEEE Trans. Inf. Theory 1967, 13, 21–27. [Google Scholar] [CrossRef]
- Altman, N.S. An introduction to kernel and nearest-neighbor nonparametric regression. Am. Stat. 1992, 46, 175–185. [Google Scholar] [CrossRef]
- Murphy, K.P. Machine Learning: A Probabilistic Perspective; MIT Press: Cambridge, MA, USA, 2012. [Google Scholar]
- McCallum, A.; Nigam, K. A comparison of event models for Naive Bayes text classification. In AAAI-98 Workshop on Learning for Text Categorization; AAAI: Washington, DC, USA, 1998. [Google Scholar]
- Breiman, L.; Friedman, J.H.; Olshen, R.A.; Stone, C.J. Classification and Regression Trees; Chapman and Hall/CRC: Wadsworth, OH, USA, 1984. [Google Scholar]
- Quinlan, J.R. Induction of decision trees. Mach. Learn. 1986, 1, 81–106. [Google Scholar] [CrossRef]
- Cortes, C.; Vapnik, V. Support-Vector Networks. Mach. Learn. 1995, 20, 273–297. [Google Scholar] [CrossRef]
- Scholkopf, B.; Smola, A.J. Learning with Kernels: Support Vector Machines, Regularization, Optimization, and Beyond; MIT Press: Cambridge, MA, USA, 2002; Available online: https://alex.smola.org/papers/2002/SchSmo02b.pdf (accessed on 28 June 2021).
- Prokhorenkova, L.; Gusev, G.; Vorobev, A.; Dorogush, A.V.; Gulin, A. Catboost: Unbiased boosting with categorical features. In Advances in Neural Information Processing Systems; The MIT Press: Cambridge, MA, USA, 2018; Volume 31. [Google Scholar]
- Chandran, V.; Patil, C.K.; Karthick, A.; Ganeshaperumal, D.; Rahim, R.; Ghosh, A. State of charge estimation of lithium-ion battery for electric vehicles using machine learning algorithms. World Electr. Veh. J. 2021, 12, 38. [Google Scholar] [CrossRef]
- Pavlyshenko, B. Machine learning, linear and bayesian models for logistic regression in failure detection problems. In Proceedings of the 2016 IEEE International Conference on Big Data (Big Data), Washington, DC, USA, 5–8 December 2016; pp. 2046–2050. [Google Scholar] [CrossRef]
- Devika, M.; Kishan, S.R.; Manohar, L.S.; Vijaya, N. Credit card fraud detection using logistic regression. In Proceedings of the 2022 Second International Conference on Advanced Technologies in Intelligent Control, Environment, Computing Communication Engineering (ICATIECE), Bangalore, India, 16–17 December 2022; pp. 1–6. [Google Scholar] [CrossRef]
- Tian, J.; Morillo, C.; Azarian, M.H.; Pecht, M. Motor bearing fault detection using spectral kurtosisbased feature extraction coupled with k-nearest neighbor distance analysis. IEEE Trans. Ind. Electron. 2016, 63, 1793–1803. [Google Scholar] [CrossRef]
- Sharmila, A.; Geethanjali, P. Dwt based detection of epileptic seizure from eeg signals using naive bayes and k-nn classifiers. IEEE Access 2016, 4, 7716–7727. [Google Scholar] [CrossRef]
- Putro, B.E.; Saepurohman, T. A classification approach to predicting beef knuckle quality using the decision tree and naïves bayes method: Case study: Tiga bersaudara factory. In Proceedings of the 2020 IEEE 7th International Conference on Industrial Engineering and Applications (ICIEA), Bangkok, Thailand, 16–21 April 2020; pp. 779–783. [Google Scholar] [CrossRef]
- Wang, J.; Lei, Y.; Zhang, J. Support vector machine based assessment system on shift quality for vehicles: Theory, structure and application. In Proceedings of the Third International Conference on Natural Computation (ICNC 2007), Haikou, China, 24–27 August 2007; Volume 5, pp. 470–474. [Google Scholar] [CrossRef]
- Krugh, M.; Antani, K.; Mears, L.; Schulte, J. Prediction of defect propensity for the manual assembly of automotive electrical connectors. Procedia Manuf. 2016, 5, 144–157. [Google Scholar] [CrossRef]
- Peres, R.S.; Barata, J.; Leitao, P.; Garcia, G. Multistage quality control using machine learning in the automotive industry. IEEE Access 2019, 7, 79908–79916. [Google Scholar] [CrossRef]
- Xia, Y.; He, L.; Li, Y.; Liu, N.; Ding, Y. Predicting loan default in peer-to-peer lending using narrative data. J. Forecast. 2020, 39, 260–280. [Google Scholar] [CrossRef]
- Rahman, S.; Irfan, M.; Raza, M.; Ghori, K.M.; Yaqoob, S.; Awais, M. Performance analysis of boosting classifiers in recognizing activities of daily living. Int. J. Environ. Res. Public Health 2020, 17, 1082. [Google Scholar] [CrossRef]
- Huang, G.; Wu, L.; Ma, X.; Zhang, W.; Fan, J.; Yu, X.; Zeng, W.; Zhou, H. Evaluation of catboost method for prediction of reference evapotranspiration in humid regions. J. Hydrol. 2019, 574, 1029–1041. [Google Scholar] [CrossRef]
- Sau, A.; Bhakta, I. Screening of anxiety and depression among seafarers using machine learning technology. Inform. Med. Unlocked 2019, 16, 100228. [Google Scholar] [CrossRef]
- Koehn, D.; Lessmann, S.; Schaal, M. Predicting online shopping behaviour from clickstream data using deep learning. Expert Syst. Appl. 2020, 150, 113342. [Google Scholar] [CrossRef]
- Bo, Y.; Liu, Q.; Huang, X.; Pan, Y. Real-time hard-rock tunnel prediction model for rock mass classification using catboost integrated with sequential model-based optimization. Tunn. Undergr. Space Technol. 2022, 124, 104448. [Google Scholar] [CrossRef]
- Yorulmuş, M.H.; Bolat, H.B.; Bahadır, Ç. Predictive quality defect detection using machine learning algorithms: A case study from automobile industry. In Proceedings of the Intelligent and Fuzzy Techniques for Emerging Conditions and Digital Transformation: Proceedings of the INFUS 2021 Conference, Izmir, Turkey, 24–26 August 2021; Springer: Berlin/Heidelberg, Germany, 2022; Volume 2, pp. 263–270. [Google Scholar]
- Izonin, I.; Tkachenko, R.; Shakhovska, N.; Ilchyshyn, B.; Singh, K.K. A Two-Step Data Normalization Approach for Improving Classification Accuracy in the Medical Diagnosis Domain. Mathematics 2022, 10, 1942. [Google Scholar] [CrossRef]




| Classifier | Accuracy | Precision | Recall |
|---|---|---|---|
| Decision Tree Classifier | 0.79 | 0.23 | 0.23 |
| Random Forest Classifier | 0.86 | 0.28 | 0.03 |
| SVC | 0.87 | 0.11 | 0.00 |
| Logistic Regression | 0.87 | 0.00 | 0.00 |
| KNeighbors Classifier | 0.85 | 0.16 | 0.03 |
| XGBoost | 0.85 | 0.24 | 0.06 |
| CatBoost | 0.86 | 0.30 | 0.02 |
| Classifier | Accuracy | Precision | Recall |
|---|---|---|---|
| Decision Tree Classifier | 0.92 | 0.71 | 0.62 |
| Random Forest Classifier | 0.91 | 0.90 | 0.32 |
| SVC | 0.87 | 0.00 | 0.00 |
| Logistic Regression | 0.87 | 0.00 | 0.00 |
| KNeighbors Classifier | 0.85 | 0.16 | 0.03 |
| XGBoost | 0.94 | 0.88 | 0.59 |
| CatBoost | 0.94 | 0.91 | 0.59 |
| Classifier | OK | NOK | Value Relations, Percent |
|---|---|---|---|
| Pred OK (CatBoost) | 1316 | 12 | 99.09% |
| Pred NOK | 83 | 119 | 58.91% |
| Value relations, percent | 94.07% | 90.83% | |
| Pred OK (Tree) | 1277 | 51 | 96.16% |
| Pred NOK | 77 | 125 | 61.88% |
| Value relations, percent | 94.31% | 71.02% | |
| Pred OK (RandomF) | 1321 | 7 | 99.47% |
| Pred NOK | 138 | 64 | 31.68% |
| Percent | 97.2% | 90.14% | |
| Pred OK (KNeigh) | 1296 | 32 | 97.59% |
| Pred NOK | 196 | 6 | 2.97% |
| Value relations, percent | 86.86% | 15.78% | |
| Pred OK (XGBoost) | 1312 | 16 | 98.79% |
| Pred NOK | 83 | 119 | 58.91% |
| Value relations, percent | 94.05% | 88.15% |
| Classifier | Accuracy | Precision | Recall |
|---|---|---|---|
| Decision Tree Classifier | 0.77 | 0.21 | 0.21 |
| Random Forest Classifier | 0.85 | 0.31 | 0.03 |
| SVC | 0.85 | 0.00 | 0.00 |
| Logistic Regression | 0.84 | 0.00 | 0.00 |
| KNeighbors Classifier | 0.84 | 0.19 | 0.03 |
| XGBoost | 0.85 | 0.41 | 0.06 |
| CatBoost | 0.86 | 0.56 | 0.02 |
| Classifier | Accuracy | Precision | Recall |
|---|---|---|---|
| Decision Tree Classifier | 0.93 | 0.75 | 0.76 |
| Random Forest Classifier | 0.96 | 0.98 | 0.71 |
| SVC | 0.86 | 0.00 | 0.00 |
| Logistic Regression | 0.86 | 0.00 | 0.00 |
| KNeighbors Classifier | 0.84 | 0.19 | 0.03 |
| XGBoost | 0.95 | 0.95 | 0.77 |
| CatBoost | 0.96 | 0.99 | 0.71 |
| Vehicle Type 1 | OK | NOK | Value Relations, Percent |
| CatBoost | |||
| Pred OK | 595 | 28 | 95.51% |
| Pred NOK | 184 | 154 | 45.56% |
| Value relations, percent | 76.38% | 84.62% | |
| Vehicle Type 2 | OK | NOK | Percent |
| CatBoost | |||
| Pred OK (Tree) | 5234 | 46 | 99.13% |
| Pred NOK | 354 | 330 | 48.25% |
| Value relations, percent | 93.66% | 87.77% |
Disclaimer/Publisher’s Note: The statements, opinions and data contained in all publications are solely those of the individual author(s) and contributor(s) and not of MDPI and/or the editor(s). MDPI and/or the editor(s) disclaim responsibility for any injury to people or property resulting from any ideas, methods, instructions or products referred to in the content. |
© 2024 by the authors. Licensee MDPI, Basel, Switzerland. This article is an open access article distributed under the terms and conditions of the Creative Commons Attribution (CC BY) license (https://creativecommons.org/licenses/by/4.0/).
Share and Cite
Rydzi, S.; Zahradnikova, B.; Sutova, Z.; Ravas, M.; Hornacek, D.; Tanuska, P. A Predictive Quality Inspection Framework for the Manufacturing Process in the Context of Industry 4.0. Sensors 2024, 24, 5644. https://doi.org/10.3390/s24175644
Rydzi S, Zahradnikova B, Sutova Z, Ravas M, Hornacek D, Tanuska P. A Predictive Quality Inspection Framework for the Manufacturing Process in the Context of Industry 4.0. Sensors. 2024; 24(17):5644. https://doi.org/10.3390/s24175644
Chicago/Turabian StyleRydzi, Stefan, Barbora Zahradnikova, Zuzana Sutova, Matus Ravas, Dominik Hornacek, and Pavol Tanuska. 2024. "A Predictive Quality Inspection Framework for the Manufacturing Process in the Context of Industry 4.0" Sensors 24, no. 17: 5644. https://doi.org/10.3390/s24175644
APA StyleRydzi, S., Zahradnikova, B., Sutova, Z., Ravas, M., Hornacek, D., & Tanuska, P. (2024). A Predictive Quality Inspection Framework for the Manufacturing Process in the Context of Industry 4.0. Sensors, 24(17), 5644. https://doi.org/10.3390/s24175644

