Vision Measurement System for Gender-Based Counting of Acheta domesticus
Abstract
1. Introduction
1.1. Motivation
1.2. Computer Vision and Artificial Intelligence for Agriculture and Entomology
1.3. Novel Contribution
- to design and realize a test bench, which can be easily implemented in a farming house, allowing to observe insects one by one while migrating from an environment to another;
- to implement a gender based recognition method using machine vision;
- to develop a counting methodology taking into account the disturbing sources and limiting their effect on the female/male ratio calculation;
- to perform a comprehensive uncertainty analysis of the whole procedure consisting of insect recognition and gender counting.
1.4. Paper Structure
2. Material and Methods
2.1. Experimental Set-Up
2.2. AI-Based AD Detection and Gender Classification
2.3. Output Data Organization
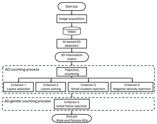
3. Post-Process Methodology for Gender-Based Counting of Acheta domesticus
- image acquisition;
- AI-based detection;
- AD counting process;
- AD gender counting process.

3.1. AD Identification and Tracking
3.2. AD Gender Identification
4. Discussion of Results and Uncertainty Analysis
4.1. Discussion of Results
4.2. Uncertainty Analysis
- identification of the AD;
- its location within the image;
- the recognition of the gender of the AD.
5. Conclusions
- the presence of more than one AD in the same frame,
- the AD trajectory discontinuities due to AD mismatching,
- the identification of trajectories with a small number of frames, corresponding to ADs moving too fast,
- the eventuality of ADs that come back and have a negative velocity.
Author Contributions
Funding
Institutional Review Board Statement
Informed Consent Statement
Data Availability Statement
Acknowledgments
Conflicts of Interest
References
- Hanboonsong, Y.; Jamjanya, T.; Durst, P.B. (Eds.) Six-Legged Livestock; Number 2013/03 in RAP publication; Food and Agriculture Organization of the United Nations, Regional Office for Asia and the Pacific: Bangkok, Thailand, 2013. [Google Scholar]
- Koutsos, L.; McComb, A.; Finke, M. Insect Composition and Uses in Animal Feeding Applications: A Brief Review. Ann. Entomol. Soc. Am. 2019, 112, 544–551. [Google Scholar] [CrossRef]
- Udomsil, N.; Imsoonthornruksa, S.; Gosalawit, C.; Ketudat-Cairns, M. Nutritional values and functional properties of house cricket (Acheta domesticus) and Field Cricket (Gryllus bimaculatus). Food Sci. Technol. Res. 2019, 25, 597–605. [Google Scholar] [CrossRef]
- Rodrigues Amorim Adegboye, A.; Bawa, M.; Keith, R.; Twefik, S.; Tewfik, I. Edible Insects: Sustainable nutrient-rich foods to tackle food insecurity and malnutrition. World Nutr. 2021, 12, 176–189. [Google Scholar] [CrossRef]
- Murugu, D.K.; Onyango, A.N.; Ndiritu, A.K.; Osuga, I.M.; Xavier, C.; Nakimbugwe, D.; Tanga, C.M. From farm to fork: Crickets as alternative source of protein, minerals, and vitamins. Front. Nutr. 2021, 8, 704002. [Google Scholar] [CrossRef] [PubMed]
- Pilco-Romero, G.; Chisaguano-Tonato, A.M.; Herrera-Fontana, M.E.; Chimbo-Gándara, L.F.; Sharifi-Rad, M.; Giampieri, F.; Battino, M.; Vernaza, M.G.; Álvarez Suárez, J.M. House cricket (Acheta domesticus): A review based on its nutritional composition, quality, and potential uses in the food industry. Trends Food Sci. Technol. 2023, 142, 104226. [Google Scholar] [CrossRef]
- Payne, C.L.; Scarborough, P.; Rayner, M.; Nonaka, K. A systematic review of nutrient composition data available for twelve commercially available edible insects, and comparison with reference values. Trends Food Sci. Technol. 2016, 47, 69–77. [Google Scholar] [CrossRef]
- Truzzi, C.; Giorgini, E.; Annibaldi, A.; Antonucci, M.; Illuminati, S.; Scarponi, G.; Riolo, P.; Isidoro, N.; Conti, C.; Zarantoniello, M.; et al. Fatty acids profile of black soldier fly (Hermetia illucens): Influence of feeding substrate based on coffee-waste silverskin enriched with microalgae. Anim. Feed Sci. Technol. 2020, 259, 114309. [Google Scholar] [CrossRef]
- Ajdini, B.; Biancarosa, I.; Cardinaletti, G.; Illuminati, S.; Annibaldi, A.; Girolametti, F.; Fanelli, M.; Pascon, G.; Martinoli, M.; Tulli, F.; et al. The use of seaweed as sustainable feed ingredient for the house cricket (Acheta domesticus): Investigating cricket performance and nutritional composition. J. Insects Food Feed 2024, 10, 1313–1330. [Google Scholar] [CrossRef]
- Kulma, M.; Plachý, V.; Kouřimská, L.; Vrabec, V.; Bubová, T.; Adámková, A.; Hučko, B. Nutritional value of three Blattodea species used as feed for animals. J. Anim. Feed Sci. 2016, 25, 354–360. [Google Scholar] [CrossRef]
- Akhtar, Y.; Isman, M.B. Insects as an Alternative Protein Source. In Woodhead Publishing Series in Food Science, Technology and Nutrition, Proteins in Food Processing, 2nd ed.; Woodhead Publishing: Amsterdam, The Netherlands, 2018; pp. 263–288. [Google Scholar] [CrossRef]
- Ademolu, K.O.; Simbiat, E.S.; Concilia, I.I.; Adeyinka, A.A.; Abiodun, O.J.; Adebola, A.O. Gender Variations in Nutritive Value of Adult Variegated Grasshopper, Zonocerus variegatus (L) (Orthoptera:Pygomorphidae). J. Kans. Entomol. Soc. 2017, 90, 117–121. [Google Scholar] [CrossRef]
- Kulma, M.; Kouřimská, L.; Plachý, V.; Božik, M.; Adámková, A.; Vrabec, V. Effect of sex on the nutritional value of house cricket, Acheta domestica L. Food Chem. 2019, 272, 267–272. [Google Scholar] [CrossRef]
- Odhiambo, M.A.; Ochia, C.O.; Okuto, E.O. Effects of Temperature on the Development and Survival of Cricket Species; Acheta domesticus and Gryllus bimaculatus. East Afr. J. Agric. Biotechnol. 2022, 5, 176–189. [Google Scholar] [CrossRef]
- Cao, Z.; Qin, Y.; Xie, Z.; Liu, Q.; Zhang, E.; Wu, Z.; Yu, Z. An effective railway intrusion detection method using dynamic intrusion region and lightweight neural network. Measurement 2022, 191, 110564. [Google Scholar] [CrossRef]
- Rahimikhoob, H.; Delshad, M.; Habibi, R. Leaf area estimation in lettuce: Comparison of artificial intelligence-based methods with image analysis technique. Measurement 2023, 222, 113636. [Google Scholar] [CrossRef]
- Ebrahimi, E.; Mollazade, K.; Babaei, S. Toward an automatic wheat purity measuring device: A machine vision-based neural networks-assisted imperialist competitive algorithm approach. Measurement 2014, 55, 196–205. [Google Scholar] [CrossRef]
- Lutz, E.; Coradi, P.C. Applications of new technologies for monitoring and predicting grains quality stored: Sensors, Internet of Things, and Artificial Intelligence. Measurement 2022, 188, 110609. [Google Scholar] [CrossRef]
- Karimi, N.; Ranjbarzadeh Kondrood, R.; Alizadeh, T. An intelligent system for quality measurement of Golden Bleached raisins using two comparative machine learning algorithms. Measurement 2017, 107, 68–76. [Google Scholar] [CrossRef]
- Badgujar, C.M.; Armstrong, P.R.; Gerken, A.R.; Pordesimo, L.O.; Campbell, J.F. Real-time stored product insect detection and identification using deep learning: System integration and extensibility to mobile platforms. J. Stored Prod. Res. 2023, 104, 102196. [Google Scholar] [CrossRef]
- Zhao, N.; Zhou, L.; Huang, T.; Taha, M.F.; He, Y.; Qiu, Z. Development of an automatic pest monitoring system using a deep learning model of DPeNet. Measurement 2022, 203, 111970. [Google Scholar] [CrossRef]
- An, J.; Du, Y.; Hong, P.; Zhang, L.; Weng, X. Insect recognition based on complementary features from multiple views. Sci. Rep. 2023, 13, 2966. [Google Scholar] [CrossRef]
- Teixeira, A.C.; Ribeiro, J.; Morais, R.; Sousa, J.J.; Cunha, A. A Systematic Review on Automatic Insect Detection Using Deep Learning. Agriculture 2023, 13, 713. [Google Scholar] [CrossRef]
- Tannous, M.; Stefanini, C.; Romano, D. A Deep-Learning-Based Detection Approach for the Identification of Insect Species of Economic Importance. Insects 2023, 14, 148. [Google Scholar] [CrossRef]
- Bjerge, K.; Mann, H.M.R.; Høye, T.T. Real-time insect tracking and monitoring with computer vision and deep learning. Remote Sens. Ecol. Conserv. 2021, 8, 315–327. [Google Scholar] [CrossRef]
- Montgomery, G.A.; Belitz, M.W.; Guralnick, R.P.; Tingley, M.W. Standards and best practices for monitoring and benchmarking insects. Front. Ecol. Evol. 2021, 8, 579193. [Google Scholar] [CrossRef]
- Mamaï, W.; Bueno-Masso, O.; Wallner, T.; Nikièma, S.; Meletiou, S.; Deng, L.; Balestrino, F.; Yamada, H.; Bouyer, J. Efficiency assessment of a novel automatic mosquito pupae sex separation system in support of area-wide male-based release strategies. Sci. Rep. 2024, 14, 9170. [Google Scholar] [CrossRef]
- Zacarés, M.; Salvador-Herranz, G.; Almenar, D.; Tur, C.; Argilés, R.; Bourtzis, K.; Bossin, H.; Pla, I. Exploring the potential of computer vision analysis of pupae size dimorphism for adaptive sex sorting systems of various vector mosquito species. Parasites Vectors 2018, 11, 151–164. [Google Scholar] [CrossRef]
- Jocher, G.; Chaurasia, A.; Qiu, J. Ultralytics YOLO. J. Comput. Commun. 2023, 11. Available online: https://github.com/ultralytics/ultralytics/blob/main/CITATION.cff (accessed on 29 July 2024).
- Reis, D.; Kupec, J.; Hong, J.; Daoudi, A. Real-Time Flying Object Detection with YOLOv8. arXiv 2023, arXiv:2305.09972. [Google Scholar]
- Padilla, R.; Netto, S.L.; Da Silva, E.A. A survey on performance metrics for object-detection algorithms. In Proceedings of the 2020 International Conference on Systems, Signals and Image Processing (IWSSIP), Niteroi, Brazil, 1–3 July 2020; IEEE: New York, NY, USA, 2020; pp. 237–242. [Google Scholar]
- Akiba, T.; Sano, S.; Yanase, T.; Ohta, T.; Koyama, M. Optuna: A Next-Generation Hyperparameter Optimization Framework. In Proceedings of the The 25th ACM SIGKDD International Conference on Knowledge Discovery & Data Mining, Anchorage, AK, USA, 4–8 August 2019; pp. 2623–2631. [Google Scholar]
- Giulietti, N.; Caputo, A.; Chiariotti, P.; Castellini, P. Swimmernet: Underwater 2d swimmer pose estimation exploiting fully convolutional neural networks. Sensors 2023, 23, 2364. [Google Scholar] [CrossRef]
- Giulietti, N.; Discepolo, S.; Castellini, P.; Martarelli, M. Correction of substrate spectral distortion in hyper-spectral imaging by neural network for blood stain characterization. Sensors 2022, 22, 7311. [Google Scholar] [CrossRef]
- Zhuang, Z.; Liu, M.; Cutkosky, A.; Orabona, F. Understanding adamw through proximal methods and scale-freeness. arXiv 2022. [Google Scholar] [CrossRef]
- Storm, J.; Lima, S. Predator-naïve fall field crickets respond to the chemical cues of wolf spiders. Can. J. Zool. 2008, 86, 1259–1263. [Google Scholar] [CrossRef]
- Kana, M. Uncertainty in Deep Learning. How To Measure? 2020. Available online: https://towardsdatascience.com/my-deep-learning-model-says-sorry-i-dont-know-the-answer-that-s-absolutely-ok-50ffa562cb0b (accessed on 29 July 2024).








| Information | Description [Measurement Unit] | Comment |
|---|---|---|
| Object class | ADs gender | 0 if male 1 if female NaN (Not a Number) if no AD |
| Probability that | ||
| the object actually belongs | [%] | |
| to that class | ||
| x-coordinate of the center | ||
| Centroid x-coordinate | of the object identified | See Figure 2 |
| in the frame [px] | ||
| y-coordinate of the center | ||
| Centroid y-coordinate | of the object identified | See Figure 2 |
| in the frame [px] |
| Criterion # and Description | Maximum Counting Error [%] | Residual Error [%] | |
|---|---|---|---|
| 1. Layer selection | −7.0 | +2.6 | |
| 2. Layer sorting | +5.1 | ||
| 3. Small cluster rejection | −10.0 | ||
| 4. Negative velocity rejection | +2.4 | ||
| 5. Initial frames rejection | Male | +8.4 | +5.6 |
| Female | −10.5 | −8.6 |
Disclaimer/Publisher’s Note: The statements, opinions and data contained in all publications are solely those of the individual author(s) and contributor(s) and not of MDPI and/or the editor(s). MDPI and/or the editor(s) disclaim responsibility for any injury to people or property resulting from any ideas, methods, instructions or products referred to in the content. |
© 2024 by the authors. Licensee MDPI, Basel, Switzerland. This article is an open access article distributed under the terms and conditions of the Creative Commons Attribution (CC BY) license (https://creativecommons.org/licenses/by/4.0/).
Share and Cite
Giulietti, N.; Castellini, P.; Truzzi, C.; Ajdini, B.; Martarelli, M. Vision Measurement System for Gender-Based Counting of Acheta domesticus. Sensors 2024, 24, 4936. https://doi.org/10.3390/s24154936
Giulietti N, Castellini P, Truzzi C, Ajdini B, Martarelli M. Vision Measurement System for Gender-Based Counting of Acheta domesticus. Sensors. 2024; 24(15):4936. https://doi.org/10.3390/s24154936
Chicago/Turabian StyleGiulietti, Nicola, Paolo Castellini, Cristina Truzzi, Behixhe Ajdini, and Milena Martarelli. 2024. "Vision Measurement System for Gender-Based Counting of Acheta domesticus" Sensors 24, no. 15: 4936. https://doi.org/10.3390/s24154936
APA StyleGiulietti, N., Castellini, P., Truzzi, C., Ajdini, B., & Martarelli, M. (2024). Vision Measurement System for Gender-Based Counting of Acheta domesticus. Sensors, 24(15), 4936. https://doi.org/10.3390/s24154936

