Improving Nowcasting of Intense Convective Precipitation by Incorporating Dual-Polarization Radar Variables into Generative Adversarial Networks
Abstract
1. Introduction
2. Methods
2.1. Method for Provisional Forecasted Data Generation
2.1.1. Autoregressive Method
2.1.2. Evolutionary Method
2.2. Adversarial Autoregressive Network
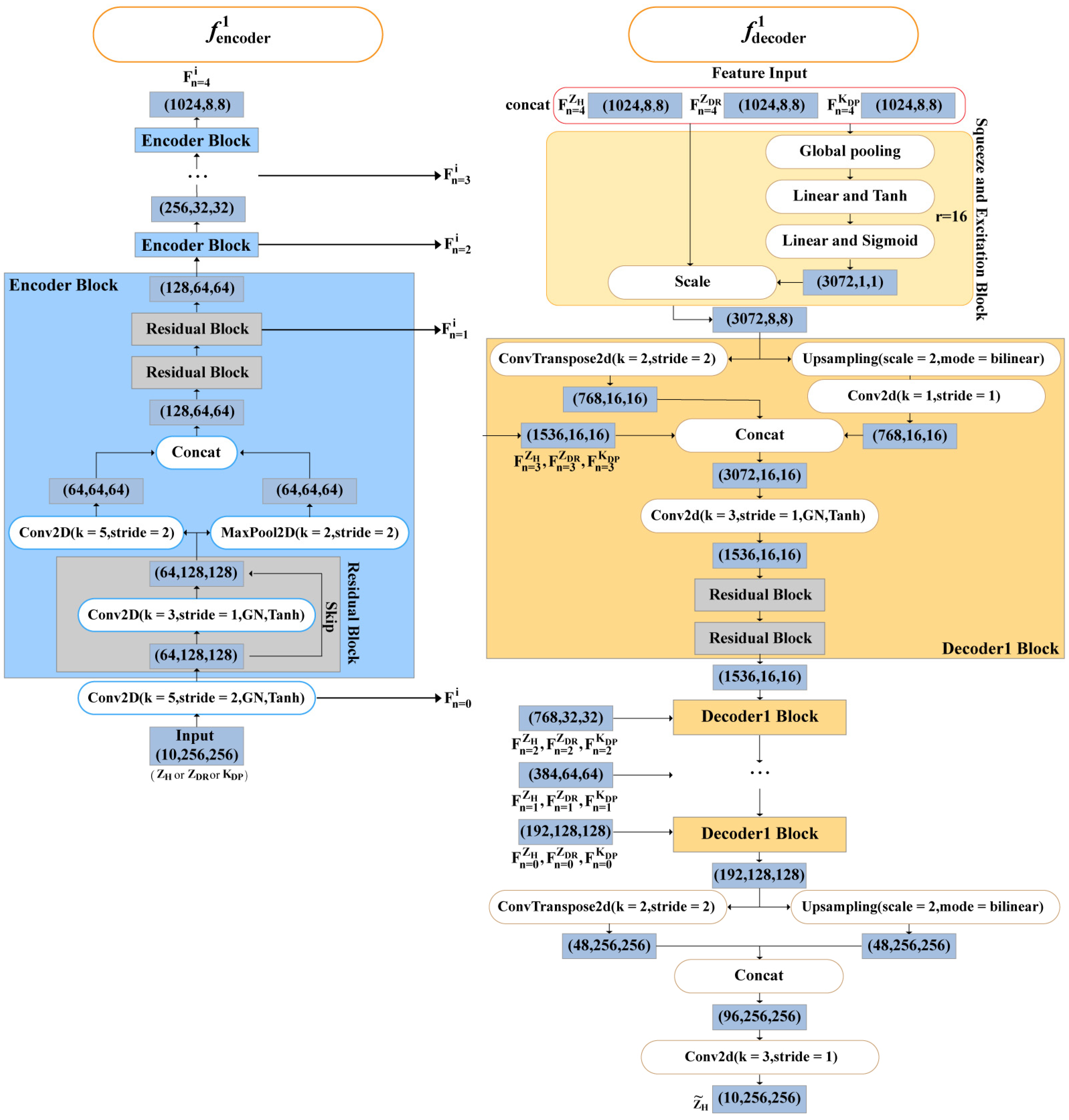
2.2.1. FURENet
2.2.2. Semantic Synthesis Model
2.3. Training Principles
2.3.1. Mean Square Error Loss
2.3.2. Structural Similarity Loss
2.3.3. Two-Stage Adversarial Loss
| Algorithm 1. The detailed process explanation of the two-stage adversarial strategy. |
| Input: past observations , future observations , provisional forecasts , final forecasts , which the shape of the input data is . |
| 1: Four random cropping operations () are performed on . It is assigned the label 1, and concatenated along the first dimension; |
| 2: Two random cropping operations () are performed on . It is assigned the label 1, and concatenated along the first dimension; |
| 3: Two random cropping operations () are performed on . It is assigned the label 1, and concatenated along the first dimension; |
| 4: Connect , , and and randomly sample m times; |
| 5: Calculating cross-entropy loss. |
2.3.4. Total Loss
3. Results
3.1. Implementation Details
3.2. Forecast Measurement Indicators
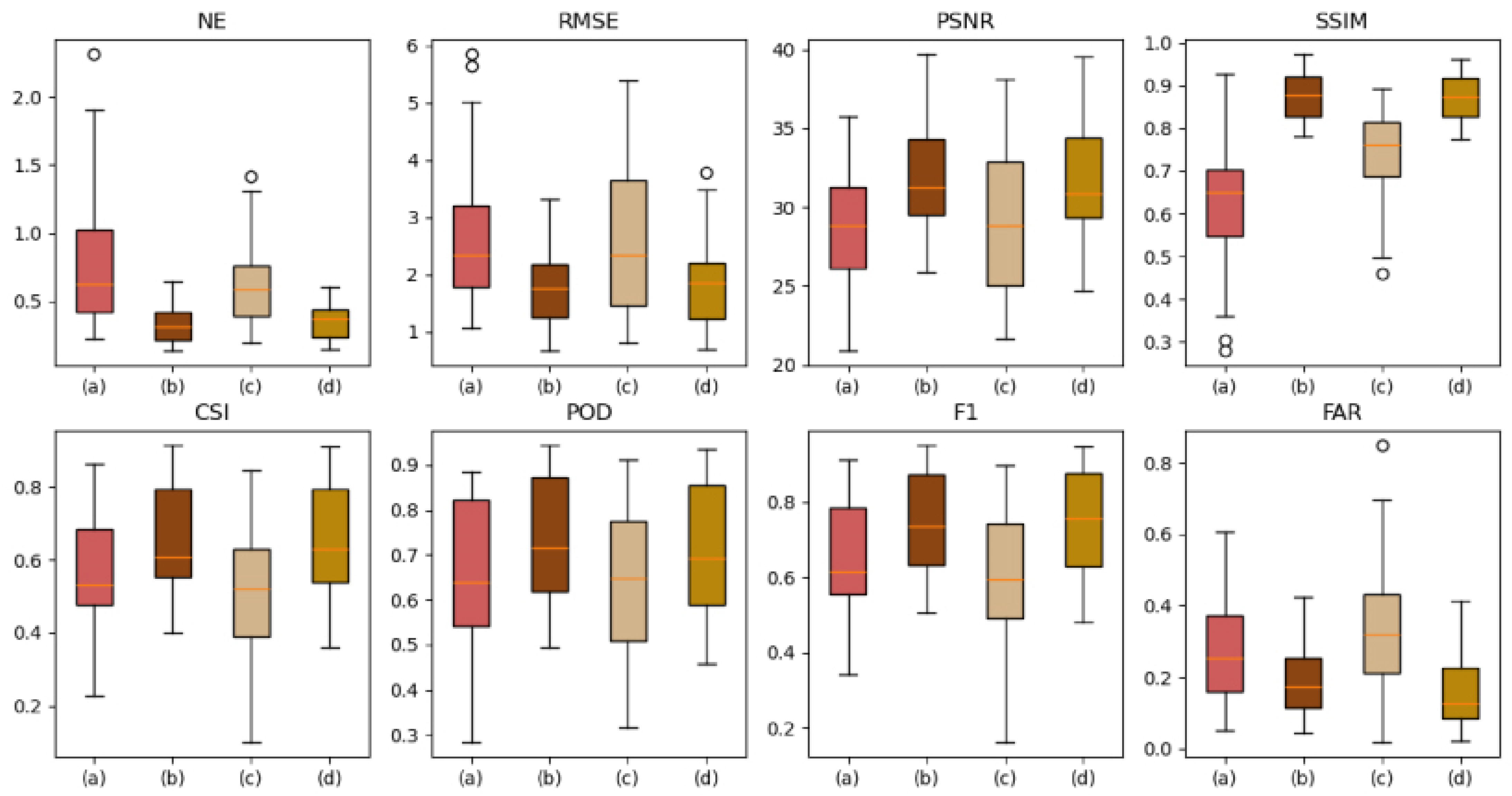
3.3. Ablation Experiments
3.3.1. Autoregressive Method and Evolutionary Method
3.3.2. Comparative Experiments of Models with and without SSIM Loss
3.3.3. AANet and NowcastNet
3.3.4. AANet with or without Adversarial Strategies
3.3.5. Ablation Experiments of AANet
4. Conclusions
- The previous model employed multiple convolutional neural networks to generate future fields and implicitly and iteratively evolved them to produce forecasted data. Nevertheless, convolutional neural networks are afflicted by the “regression to average” issue, and simple iterative evolution is susceptible to errors. Therefore, the generation is directly the forecasted data via FURENet, and the SSIM Loss is employed to mitigate the impact caused by the “regression to the mean” issue.
- The previous model adopted multi-stage generation to forecasted data (first generating provisional forecasted data and then generating the final forecasted data) and calibrated the final forecasted data with the help of a discriminator. However, it ignored the importance of the provisional forecasted data and failed to reduce the errors that the multi-stage model accumulates. Therefore, Tadv Loss is used to reduce the errors that the multi-stage model accumulates and enhances the forecasted performance in two stages.
Author Contributions
Funding
Institutional Review Board Statement
Informed Consent Statement
Data Availability Statement
Conflicts of Interest
References
- Yongguang, Z.; Xiaoling, Z.; Qingliang, Z.; Yihong, D.; Yun, C.; Lifu, H. Review on Severe Convective Weather Short Term Forecasting and Nowcasting. Meteorol. Mon. 2010, 36, 33–42. [Google Scholar] [CrossRef]
- Sun, J.; Ming, X.; James, W.; Isztar, Z.; Sue, P.; Jeanette, O.; Paul, J.; Dale, M.; Ping-Wah, L.; Brian, G.; et al. Use of NWP for Nowcasting Convective Precipitation: Recent Progress and Challenges. Bull. Am. Meteorol. Soc. 2014, 95, 409–426. [Google Scholar] [CrossRef]
- Ravuri, S.; Lenc, K.; Willson, M.; Kangin, D.; Lam, R.; Mirowski, P.; Fitzsimons, M.; Athanassiadou, M.; Kashem, S.; Madge, S. Skilful precipitation nowcasting using deep generative models of radar. Nature 2021, 597, 672–677. [Google Scholar] [CrossRef] [PubMed]
- Pulkkinen, S.; Nerini, D.; Pérez Hortal, A.A.; Velasco-Forero, C.; Seed, A.; Germann, U.; Foresti, L. Pysteps: An open-source Python library for probabilistic precipitation nowcasting (v1. 0). Geosci. Model Dev. 2019, 12, 4185–4219. [Google Scholar] [CrossRef]
- Ruzanski, E.; Chandrasekar, V.; Wang, Y. The CASA nowcasting system. J. Atmos. Ocean. Technol. 2011, 28, 640–655. [Google Scholar] [CrossRef]
- Zhang, Y.; Long, M.; Chen, K.; Xing, L.; Jin, R.; Jordan, M.I. Skilful nowcasting of extreme precipitation with NowcastNet. Nature 2023, 619, 526–532. [Google Scholar] [CrossRef]
- Chen, G.; Zhao, K.; Zhang, G.; Huang, H.; Liu, S.; Wen, L.; Yang, Z.; Xu, L.; Zhu, W. Improving Polarimetric C-Band Radar Rainfall Estimation with Two-Dimensional Video Disdrometer Observations in Eastern China. J. Hydrometeorol. 2017, 18, 1375–1391. [Google Scholar] [CrossRef]
- Haiguang, Z. A Review on the Development and Application of the Airborne Doppler Radar Technique. Adv. Earth Sci. 2010, 25, 453–462. [Google Scholar] [CrossRef]
- Shao, S.; Zhao, K.; Chen, H.; Chen, J.; Huang, H. Validation of a Multilag Estimator on NJU-CPOL and a Hybrid Approach for Improving Polarimetric Radar Data Quality. Remote Sens. 2020, 12, 180. [Google Scholar] [CrossRef]
- Zhao, K.; Huang, H.; Wang, M.; Lee, W.-C.; Chen, G.; Wen, L.; Wen, J.; Zhang, G.; Xue, M.; Yang, Z.; et al. Recent progress in dual-polarization radar research and applications in China. Adv. Atmos. Sci. 2019, 36, 961–974. [Google Scholar] [CrossRef]
- Kumjian, M.R. Principles and Applications of Dual-Polarization Weather Radar. Part I: Description of the Polarimetric Radar Variables. J. Oper. Meteorol. 2013, 1, 226–242. [Google Scholar] [CrossRef]
- Liu, C.; Zhang, A.; Chen, S. A variational approach for retrieving quantitative precipitation with s-band dual-polarization radar. J. Trop. Meteorol. 2022, 38, 422–432. [Google Scholar] [CrossRef]
- Wen, J.; Zhao, K.; Huang, H.; Zhou, B.; Yang, Z.; Chen, G.; Wang, M.; Wen, L.; Dai, H.; Xu, L.; et al. Evolution of microphysical structure of a subtropical squall line observed by a polarimetric radar and a disdrometer during OPACC in Eastern China. J. Geophys. Res. Atmos. 2017, 122, 8033–8050. [Google Scholar] [CrossRef]
- Shi, X.; Chen, Z.; Wang, H.; Yeung, D.Y.; Wong, W.K.; Woo, W.C. Convolutional LSTM network: A machine learning approach for precipitation nowcasting. arXiv 2015, arXiv:1506.04214. [Google Scholar]
- Baltrušaitis, T.; Ahuja, C.; Morency, L.P. Multimodal machine learning: A survey and taxonomy. IEEE Trans. Pattern Anal. Mach. Intell. 2018, 41, 423–443. [Google Scholar] [CrossRef]
- Reichstein, M.; Camps-Valls, G.; Stevens, B.; Jung, M.; Denzler, J.; Carvalhais, N.; Prabhat. Deep learning and process understanding for data-driven Earth system science. Nature 2019, 566, 195–204. [Google Scholar] [CrossRef] [PubMed]
- Pan, X.; Yinghui, L.; Kun, Z.; Hao, H.; Mingjun, W.; Haonan, C. Improving Nowcasting of convective development by incorporating polarimetric radar variables into a deep-learning model. Geophys. Res. Lett. 2021, 48, e2021GL095302. [Google Scholar] [CrossRef]
- Ronneberger, O.; Fischer, P.; Brox, T. U-net: Convolutional networks for biomedical image segmentation. In Proceedings of the Medical Image Computing and Computer-Assisted Intervention–MICCAI 2015: 18th International Conference, Munich, Germany, 5–9 October 2015; Proceedings, part III 18. Springer International Publishing: Berlin/Heidelberg, Germany, 2015; pp. 234–241. [Google Scholar] [CrossRef]
- Wang, Z.; Bovik, A.C.; Sheikh, H.R.; Simoncelli, E.P. Image quality assessment: From error visibility to structural similarity. IEEE Trans. Image Process. 2004, 13, 600–612. [Google Scholar] [CrossRef]
- Bakurov, I.; Buzzelli, M.; Schettini, R.; Castelli, M.; Vanneschi, L. Structural similarity index (SSIM) revisited: A data-driven approach. Expert Syst. Appl. 2022, 189, 116087. [Google Scholar] [CrossRef]
- Szegedy, C.; Vanhoucke, V.; Ioffe, S.; Shlens, J.; Wojna, Z. Rethinking the inception architecture for computer vision. In Proceedings of the IEEE Conference on Computer Vision and Pattern Recognition, Las Vegas, NV, USA, 27–30 June 2016; pp. 2818–2826. [Google Scholar]
- Park, T.; Liu, M.Y.; Wang, T.C.; Zhu, J.Y. Semantic image synthesis with spatially-adaptive normalization. In Proceedings of the IEEE/CVF Conference on Computer Vision and Pattern Recognition, Long Beach, CA, USA, 15–20 June 2019; pp. 2337–2346. [Google Scholar]
- Vaswani, A.; Shazeer, N.; Parmar, N.; Uszkoreit, J.; Jones, L.; Gomez, A.N.; Kaiser, L.; Polosukhin, I. Attention is all you need. Adv. Neural Inf. Process. Syst. 2017, 30, 6000–6010. [Google Scholar]
- Hu, J.; Shen, L.; Sun, G. Squeeze-and-excitation networks. In Proceedings of the IEEE Conference on Computer Vision and Pattern Recognition, Salt Lake City, UT, USA, 18–23 June 2018; pp. 7132–7141. [Google Scholar]
- Pandeya, Y.R.; Lee, J. Deep learning-based late fusion of multimodal information for emotion classification of music video. Multimed. Tools Appl. 2021, 80, 2887–2905. [Google Scholar] [CrossRef]
- Tseng, K.L.; Lin, Y.L.; Hsu, W.; Huang, C.Y. Joint sequence learning and cross-modality convolution for 3D biomedical segmentation. In Proceedings of the IEEE Conference on Computer Vision and Pattern Recognition, Honolulu, HI, USA, 21–26 July 2017; pp. 6393–6400. [Google Scholar]
- Zhou, T.; Ruan, S.; Canu, S. A review: Deep learning for medical image segmentation using multi-modality fusion. Array 2019, 3, 100004. [Google Scholar] [CrossRef]
- He, K.; Zhang, X.; Ren, S.; Sun, J. Deep residual learning for image recognition. In Proceedings of the IEEE Conference on Computer Vision and Pattern Recognition, Las Vegas, NV, USA, 27–30 June 2016; pp. 770–778. [Google Scholar]
- Dumoulin, V.; Visin, F. A guide to convolution arithmetic for deep learning. arXiv 2016, arXiv:1603.07285. [Google Scholar]
- Mastyło, M. Bilinear interpolation theorems and applications. J. Funct. Anal. 2013, 265, 185–207. [Google Scholar] [CrossRef]
- Elfwing, S.; Uchibe, E.; Doya, K. Sigmoid-weighted linear units for neural network function approximation in reinforcement learning. Neural Netw. 2018, 107, 3–11. [Google Scholar] [CrossRef]
- Wu, Y.; He, K. Group normalization. In Proceedings of the European Conference on Computer Vision (ECCV), Munich, Germany, 8–14 September 2018; pp. 3–19. [Google Scholar]
- Dubey, S.R.; Singh, S.K.; Chaudhuri, B.B. Activation functions in deep learning: A comprehensive survey and benchmark. Neurocomputing 2022, 503, 92–108. [Google Scholar] [CrossRef]
- Simonyan, K.; Zisserman, A. Very deep convolutional networks for large-scale image recognition. arXiv 2014, arXiv:1409.1556. [Google Scholar]
- Ulyanov, D.; Vedaldi, A.; Lempitsky, V. Instance normalization: The missing ingredient for fast stylization. arXiv 2016, arXiv:1607.08022. [Google Scholar]
- Goodfellow, I.; Pouget-Abadie, J.; Mirza, M.; Xu, B.; Warde-Farley, D.; Ozair, S.; Courville, A.; Bengio, Y. Generative adversarial networks. Commun. ACM 2020, 63, 139–144. [Google Scholar] [CrossRef]
- Zhang, Y. Deep Learning-Based Quantitative Precipitation Estimation Study of Polarimetric Radar for Landfalling Typhoons in South China. Ph.D. Thesis, Nanjing University of Information Engineering, Nanjing, China, 2022. [Google Scholar] [CrossRef]
















| NE | RMSE | PSNR | SSIM | CSI | POD | F1 | FAR | |
|---|---|---|---|---|---|---|---|---|
| E-FURENet | 0.4606 | 2.780 | 28.78 | 0.8740 | 61.31 | 70.79 | 69.45 | 27.30 |
| A-FURENet | 0.3452 | 2.223 | 30.83 | 0.9005 | 68.47 | 75.39 | 76.13 | 20.34 |
| E-UNet | 0.4906 | 2.870 | 28.56 | 0.8683 | 60.03 | 68.69 | 68.18 | 26.23 |
| A-UNet | 0.3486 | 2.307 | 30.62 | 0.8976 | 66.86 | 72.15 | 74.43 | 19.71 |
| NE | RMSE | PSNR | SSIM | CSI | POD | F1 | FAR | |
|---|---|---|---|---|---|---|---|---|
| A-FURENet | 0.3452 | 2.223 | 30.83 | 0.9005 | 68.47 | 75.39 | 76.13 | 20.34 |
| A-FURENet_NS | 0.3559 | 2.228 | 30.68 | 0.8961 | 67.94 | 75.24 | 75.56 | 21.31 |
| A-UNet | 0.3486 | 2.307 | 30.62 | 0.8976 | 66.86 | 72.15 | 74.43 | 19.71 |
| A-UNet_NS | 0.3648 | 2.315 | 30.42 | 0.8932 | 66.39 | 72.82 | 73.90 | 21.81 |
| NE | RMSE | PSNR | SSIM | CSI | POD | F1 | FAR | |
|---|---|---|---|---|---|---|---|---|
| AANet | 0.3216 | 2.088 | 31.24 | 0.9075 | 70.63 | 78.92 | 78.31 | 19.96 |
| NowcastNet | 0.3979 | 2.465 | 29.79 | 0.8867 | 64.85 | 72.67 | 72.61 | 24.16 |
| NE | RMSE | PSNR | SSIM | CSI | POD | F1 | FAR | |
|---|---|---|---|---|---|---|---|---|
| AANet | 0.3216 | 2.088 | 31.24 | 0.9075 | 70.63 | 78.92 | 78.31 | 19.96 |
| AANet-adv | 0.3373 | 2.171 | 30.95 | 0.9033 | 69.16 | 76.26 | 76.79 | 20.09 |
| AANet-Noadv | 0.3596 | 2.283 | 30.46 | 0.8957 | 66.68 | 73.07 | 74.25 | 21.45 |
| FURENet | SSM | SSIM Loss | Tadv Loss | adv Loss | NE | RMSE | PSNR | SSIM | CSI | POD | F1 | FAR |
|---|---|---|---|---|---|---|---|---|---|---|---|---|
| √ | 0.3559 | 2.228 | 30.68 | 0.8961 | 67.94 | 75.24 | 75.56 | 21.31 | ||||
| √ | √ | 0.3452 | 2.223 | 30.83 | 0.9005 | 68.47 | 75.39 | 76.13 | 20.34 | |||
| √ | √ | 0.3724 | 2.308 | 30.14 | 0.8936 | 66.12 | 72.91 | 73.76 | 22.53 | |||
| √ | √ | √ | 0.3596 | 2.283 | 30.46 | 0.8957 | 66.68 | 73.07 | 74.25 | 21.45 | ||
| √ | √ | √ | √ | 0.3373 | 2.171 | 30.95 | 0.9033 | 69.16 | 76.26 | 76.79 | 20.09 | |
| √ | √ | √ | √ | 0.3216 | 2.088 | 31.24 | 0.9075 | 70.63 | 78.92 | 78.31 | 19.96 |
Disclaimer/Publisher’s Note: The statements, opinions and data contained in all publications are solely those of the individual author(s) and contributor(s) and not of MDPI and/or the editor(s). MDPI and/or the editor(s) disclaim responsibility for any injury to people or property resulting from any ideas, methods, instructions or products referred to in the content. |
© 2024 by the authors. Licensee MDPI, Basel, Switzerland. This article is an open access article distributed under the terms and conditions of the Creative Commons Attribution (CC BY) license (https://creativecommons.org/licenses/by/4.0/).
Share and Cite
Cai, P.; Huang, H.; Liu, T. Improving Nowcasting of Intense Convective Precipitation by Incorporating Dual-Polarization Radar Variables into Generative Adversarial Networks. Sensors 2024, 24, 4895. https://doi.org/10.3390/s24154895
Cai P, Huang H, Liu T. Improving Nowcasting of Intense Convective Precipitation by Incorporating Dual-Polarization Radar Variables into Generative Adversarial Networks. Sensors. 2024; 24(15):4895. https://doi.org/10.3390/s24154895
Chicago/Turabian StyleCai, Pengjie, He Huang, and Taoli Liu. 2024. "Improving Nowcasting of Intense Convective Precipitation by Incorporating Dual-Polarization Radar Variables into Generative Adversarial Networks" Sensors 24, no. 15: 4895. https://doi.org/10.3390/s24154895
APA StyleCai, P., Huang, H., & Liu, T. (2024). Improving Nowcasting of Intense Convective Precipitation by Incorporating Dual-Polarization Radar Variables into Generative Adversarial Networks. Sensors, 24(15), 4895. https://doi.org/10.3390/s24154895

