Combining Optimization and Simulation for Next-Generation Off-Road Vehicle E/E Architectural Design
Abstract
1. Introduction
1.1. Motivations and Background
- Transfer Case (TC): Transmits power to both the front and rear axles to perform all-wheel drive functionality.
- Differential-lock systems (DL): Prevents the movement of the front and/or rear differential causing wheel-slip.
- Power-take-off (PTO): Performs auxiliary functions without an additional engine.
- Central Tyre Inflation System (CTIS): Optimizes the pressure of the tires given a particular type of terrain.
1.2. State of the Art
1.2.1. In-Vehicle-Networks and E/E Architectures
1.2.2. Drive-by-Wire Technologies
1.2.3. Architectural Exploration
2. Materials and Methods
2.1. Methodology
2.1.1. Basis Constraints
2.1.2. Application Constraints
2.1.3. Gradient Ascent Algorithm
| Algorithm 1 Gradient Ascent Algorithm |
whileanddo Evaluate cost function Calculate gradient if then ▹Solution Feasible else ▹Solution Unfeasible end if Update end while |
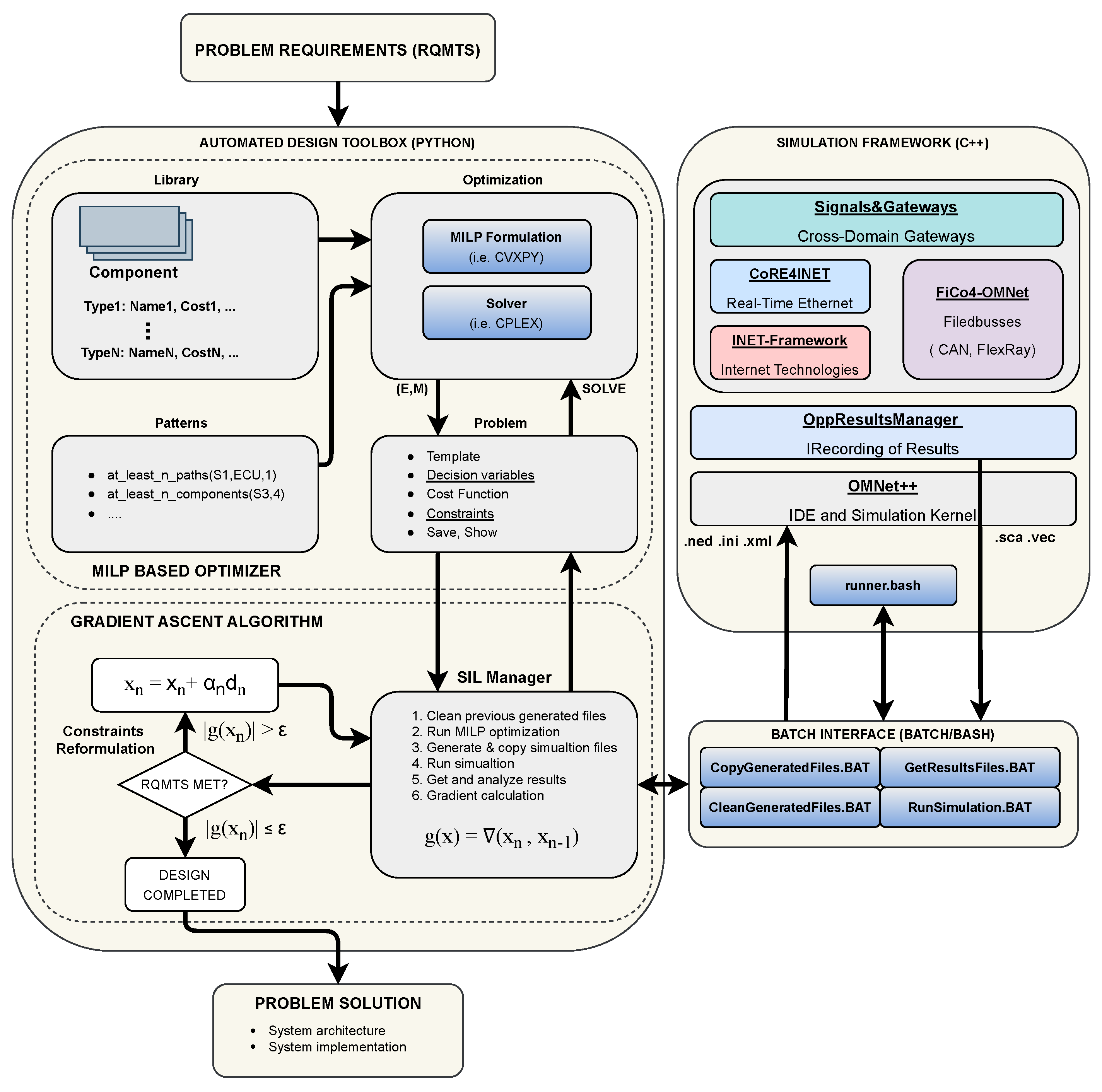
2.2. Tool Structure
2.2.1. Optimization Toolbox
2.2.2. Simulation Toolbox
2.2.3. Simulation in-the-Loop (SIL) Manager
3. Results and Discussion
3.1. Architectural Template and CAN Gateway Implementation
3.2. System Requirements and Evaluation Setup
3.3. System Bandwidth Optimization
3.4. System Power Consumption Optimization
3.5. Effects of CAN Aggregation Strategy
3.6. Pareto Fronts
3.7. Scalability
4. Conclusions
Author Contributions
Funding
Institutional Review Board Statement
Informed Consent Statement
Data Availability Statement
Conflicts of Interest
References
- Official Journal of the European Union. REGULATION (EU) 2019/2144 OF THE EUROPEAN PARLIAMENT AND OF THE COUNCIL on Type-Approval Requirements for Motor Vehicles and Their Trailers, and Systems, Components; EU: Brussels, Belgium, 2019. [Google Scholar]
- EU. Supplementing Regulation (EU) 2019/2144 of the European Parliament and of the Council by Laying down Detailed Rules Concerning the Alcohol Interlock Installation Facilitation in Motor Vehicles and Amending Annex II to That Regulation; EU: Brussels, Belgium, 2021. [Google Scholar]
- UNECE. UN Regulation No. 151—Uniform Provisions Concerning the Approval of Motor Vehicles with Regard to the Blind Spot Information System for the Detection of Bicycles; UNECE: Geneva, Switzerland, 2021. [Google Scholar]
- UNECE. UN Regulation No. 155—Cyber Security and Cyber Security Management System; UNECE: Geneva, Switzerland, 2021. [Google Scholar]
- EU. Supplementing Regulation (EU) 2019/2144 of the European Parliament and of the Council by Laying down Detailed Rules Concerning the Specific Test Procedures and Technical Requirements for the Type-Approval of Motor Vehicles with Regard to Their Driver Drowsiness and Attention Warning Systems and Amending Annex II to that Regulation; EU: Brussels, Belgium, 2021. [Google Scholar]
- EU. Supplementing Regulation (EU) 2019/2144 of the European Parliament and of the Council by Laying down Detailed Rules Concerning the ISA and Amending Annex II to that Regulation; EU: Brussels, Belgium, 2021. [Google Scholar]
- UNECE. UN Regulation No. 159—Uniform Provisions Concerning the Approval of Motor Vehicles with Regard to the Moving off Information System for the Detection of Pedestrians and Cyclists; UNECE: Geneva, Switzerland, 2021. [Google Scholar]
- UNECE. UN Regulation No. 158—Uniform Provisions Concerning the Approval of Devices for Reversing Motion and Motor Vehicles with Regard to the Driver’s Awareness of Vulnerable Road Users behind Vehicles; UNECE: Geneva, Switzerland, 2021. [Google Scholar]
- UNECE. UN Regulation No. 141—Uniform Provisions Concerning the Approval of Vehicles with Regard to Their Tyre Pressure Monitoring Systems (TPMS); UNECE: Geneva, Switzerland, 2021. [Google Scholar]
- Song, C.C.; Chen, W.C.; Feng, C.F.; Liaw, D.C. Study of a vehicular drive-by-wire system based on FlexRay protocol. In Proceedings of the SICE Annual Conference, Taipei, Taiwan, 18–21 August 2010; pp. 3618–3624. [Google Scholar]
- Askaripoor, H.; Farzaneh, M.; Knoll, A. E/E Architecture Synthesis: Challenges and Technologies. Electronics 2022, 11, 518. [Google Scholar] [CrossRef]
- Wan, J.; Canedo, A.; Al Faruque, M.A. Cyber–Physical Codesign at the Functional Level for Multidomain Automotive Systems. IEEE Syst. J. 2017, 11, 2949–2959. [Google Scholar] [CrossRef]
- J1939-71; Surface Vehicle Recommended Pratice. SAE: Warrendale, PA, USA, 2012.
- Meyer, P.; Korf, F.; Steinbach, T.; Schmidt, T.C. Simulation of Mixed Critical In-vehicular Networks. arXiv 2019, arXiv:1808.03081. [Google Scholar]
- Kirov, D.; Nuzzo, P.; Passerone, R.; Sangiovanni-Vincentelli, A.L. ArchEx: An Extensible Framework for the Exploration of Cyber-Physical System Architectures. In Proceedings of the 54th Design Automation Conference, Austin, TX, USA, 18–22 June 2017; DAC 2017. [Google Scholar]
- Jadhav, S.; Kshirsagar, D. A Survey on Security in Automotive Networks. In Proceedings of the Fourth International Conference on Computing Communication Control and Automation, Pune, India, 16–18 August 2018. [Google Scholar] [CrossRef]
- Lee, T.Y.; Lin, I.A.; Wang, J.J.; Tsai, J.T. A Reliability Scheduling Algorithm for the Static Segment of FlexRay on Vehicle Networks. Sensors 2018, 18, 3783. [Google Scholar] [CrossRef] [PubMed]
- Tuohy, S.; Glavin, M.; Hughes, C.; Jones, E.; Trivedi, M.; Kilmartin, L. Intra-Vehicle Networks: A Review. IEEE Trans. Intell. Transp. Syst. 2015, 16, 534–545. [Google Scholar] [CrossRef]
- Lee, Y.S.; Kim, J.H.; Jeon, J.W. FlexRay and Ethernet AVB Synchronization for High QoS Automotive Gateway. IEEE Trans. Veh. Technol. 2017, 66, 5737–5751. [Google Scholar] [CrossRef]
- Vinodh Kumar, B.; Ramesh, J. Automotive in vehicle network protocols. In Proceedings of the International Conference on Computer Communication and Informatics, Coimbatore, India, 3–5 January 2014; pp. 1–5. [Google Scholar] [CrossRef]
- Kim, J.H.; Seo, S.H.; Hai, N.T.; Cheon, B.M.; Lee, Y.S.; Jeon, J.W. Gateway Framework for In-Vehicle Networks Based on CAN, FlexRay, and Ethernet. IEEE Trans. Veh. Technol. 2015, 64, 4472–4486. [Google Scholar] [CrossRef]
- Zhao, L.; He, F.; Li, E.; Lu, J. Comparison of Time Sensitive Networking (TSN) and TTEthernet. In Proceedings of the 37th Digital Avionics Systems Conference, London, UK, 23–27 September 2018; pp. 1–7. [Google Scholar] [CrossRef]
- Lo Bello, L. Novel trends in automotive networks: A perspective on Ethernet and the IEEE Audio Video Bridging. In Proceedings of the Emerging Technology and Factory Automation, Barcelona, Spain, 16–19 September 2014. [Google Scholar] [CrossRef]
- Patti, G.; Lo Bello, L. Performance Assessment of the IEEE 802.1Q in Automotive Applications. In Proceedings of the International Conference of Electrical and Electronic Technologies for Automotive, Turin, Italy, 2–4 July 2019; pp. 1–6. [Google Scholar] [CrossRef]
- Walrand, J.; Turner, M.; Myers, R. An Architecture for In-Vehicle Networks. IEEE Trans. Veh. Technol. 2021, 70, 6335–6342. [Google Scholar] [CrossRef]
- Bandur, V.; Selim, G.; Pantelic, V.; Lawford, M. Making the Case for Centralized Automotive E/E Architectures. IEEE Trans. Veh. Technol. 2021, 70, 1230–1245. [Google Scholar] [CrossRef]
- Wang, J.; Yang, D.; Lian, X. Research on electrical/electronic architecture for connected vehicles. In Proceedings of the International Conference on Intelligent and Connected Vehicles, Chongqing, China, 22–23 September 2016. [Google Scholar] [CrossRef]
- Bandur, V.; Pantelic, V.; Tomashevskiy, T.; Lawford, M. A Safety Architecture for Centralized E/E Architectures. In Proceedings of the 51st Annual IEEE/IFIP International Conference on Dependable Systems and Networks Workshops, Taipei, Taiwan, 21–24 June 2021; pp. 67–70. [Google Scholar] [CrossRef]
- Huang, J.; Zhao, M.; Zhou, Y.; Xing, C.C. In-Vehicle Networking: Protocols, Challenges, and Solutions. IEEE Netw. 2019, 33, 92–98. [Google Scholar] [CrossRef]
- Mortazavi, S.; Schleicher, D.; Stieler, A.; Sinai, A.; Gerfers, F.; Hampe, M. EMC Analysis of Shielded Twisted Pair and Shielded Parallel Pair Transmission Lines for Automotive Multi-Gig Ethernet. In Proceedings of the International Symposium on Electromagnetic Compatibility, Signal & Power Integrity, New Orleans, LA, USA, 22–26 July 2019; pp. 193–198. [Google Scholar] [CrossRef]
- Lo Bello, L.; Mariani, R.; Mubeen, S.; Saponara, S. Recent Advances and Trends in On-Board Embedded and Networked Automotive Systems. IEEE Trans. Ind. Inform. 2019, 15, 1038–1051. [Google Scholar] [CrossRef]
- Goyal, A.; Thakur, A. An Overview of Drive by Wire Technology for Automobiles. In Proceedings of the International Conference on Automation, Computational and Technology Management, London, UK, 24–26 April 2019. [Google Scholar] [CrossRef]
- Li, X.; Chang, S.; Gong, X. Modeling of a new brake by wire system based on the direct-drive electro-hydraulic brake unit. In Proceedings of the Advanced Information Technology, Electronic and Automation Control Conference, Chongqing, China, 19–20 December 2015; pp. 211–215. [Google Scholar] [CrossRef]
- Scicluna, K.; Staines, C.S.; Raute, R. Torque feedback for steer-by-wire systems with rotor flux oriented PMSM. In Proceedings of the 19th International Conference on Electrical Drives and Power Electronics, Dubrovnik, Croatia, 4–6 October 2017. [Google Scholar] [CrossRef]
- Joshi, P.; Narasimhan, G.V.; Zeng, H.; Shukla, S.K.; Lin, C.W.; Yu, H. Design space exploration for deterministic Ethernet-based architecture of automotive systems. In Proceedings of the International High Level Design Validation and Test Workshop, Santa Cruz, CA, USA, 7–8 October 2016; pp. 53–61. [Google Scholar] [CrossRef]
- Graf, S.; Glab, M.; Teich, J.; Lauer, C. Multi-variant-based design space exploration for automotive embedded systems. In Proceedings of the Design, Automation & Test in Europe, Dresden, Germany, 24–28 March 2014; pp. 1–6. [Google Scholar] [CrossRef]
- Nuzzo, P.; Bajaj, N.; Masin, M.; Kirov, D.; Passerone, R.; Sangiovanni-Vincentelli, A.L. Optimized Selection of Reliable and Cost-Effective Safety-Critical System Architectures. IEEE Trans. Comput. Aided Des. Integr. Circuits Syst. 2020, 39, 2109–2123. [Google Scholar] [CrossRef]
- Kirov, D.; Nuzzo, P.; Passerone, R.; Sangiovanni-Vincentelli, A.L. Optimized selection of wireless network topologies and components via efficient pruning of feasible paths. In Proceedings of the 55th Design Automation Conference, San Francisco, CA, USA, 24–28 June 2018; DAC 2018. [Google Scholar] [CrossRef]
- Kirov, D.; Nuzzo, P.; Sangiovanni-Vincentelli, A.L.; Passerone, R. Efficient Encodings for Scalable Exploration of Cyber-Physical System Architectures. IEEE Trans. Comput. Aided Des. Integr. Circuits Syst. 2024, 43, 30–43. [Google Scholar] [CrossRef]
- Bianchi, C.; Shah, A.; Marangoni, C.; Passerone, R. Toward Simulation-Assisted Architecture Design Space Exploration of Indoor Robotics Networks. In Proceedings of the 20th IEEE International Conference on Factory Communication Systems, Toulouse, France, 17–19 April 2024; WFCS 2024. [Google Scholar] [CrossRef]
- Finn, J.; Nuzzo, P.; Sangiovanni-Vincentelli, A. A mixed discrete-continuous optimization scheme for Cyber-Physical System architecture exploration. In Proceedings of the International Conference on Computer-Aided Design, Austin, TX, USA, 2–6 November 2015; pp. 216–223. [Google Scholar] [CrossRef]
- Moin, A.; Nuzzo, P.; Sangiovanni-Vincentelli, A.L.; Rabaey, J.M. Optimized design of a Human Intranet network. In Proceedings of the 54th ACM/EDAC/IEEE Design Automation Conference (DAC), New York, NY, USA, 18–22 June 2017. [Google Scholar] [CrossRef]
- Zheng, B.; Liang, H.; Zhu, Q.; Yu, H.; Lin, C.W. Next Generation Automotive Architecture Modeling and Exploration for Autonomous Driving. In Proceedings of the Computer Society Annual Symposium on VLSI, Pittsburgh, PA, USA, 11–13 July 2016; pp. 53–58. [Google Scholar] [CrossRef]
- Ramanjaneyulu, S. Qualitative Examination of Credit Based Shaper in IEEE 802.1AVB. Int. J. Eng. Adv. Technol. (IJEAT) 2019, 9, 322–326. [Google Scholar]
- Zhao, L.; He, F.; Li, E.; Xiong, H. Improving Worst-Case Delay Analysis for Traffic of Additional Stream Reservation Class in Ethernet-AVB Network. Sensors 2018, 18, 3849. [Google Scholar] [CrossRef] [PubMed]
- Steinbach, T.; Meyer, P.; Buschmann, S.; Korf, F. Extending OMNeT++ towards a Platform for the Design of Future In-Vehicle Network Architectures. arXiv 2016, arXiv:1609.05179. [Google Scholar] [CrossRef]
- Kraus, D.; Ivanov, H.; Leitgeb, E. Approach for an Optical Network Design for Autonomous Vehicles. In Proceedings of the 21st International Conference on Transparent Optical Networks, Angers, France, 9–13 July 2019. [Google Scholar] [CrossRef]
- Wolpert, D.; Macready, W. No free lunch theorems for optimization. IEEE Trans. Evol. Comput. 1997, 1, 67–82. [Google Scholar] [CrossRef]











| Node/Function | GSR Requirement | J1939 Msg Name | Information | Tx Rate [ms] |
|---|---|---|---|---|
| ABS | DDAW, REIS | EBC1 | Brake Switch Information | 20 |
| ABS | AIF, BSIS, DDAW, ISA, MOIS, REIS | EBC2 | Vehicle Speed | 100 |
| ABS | DDAW | VDC2 | Yaw rate | 100 |
| ABS | AIF, BSIS, DDAW, ISA, MOIS, REIS | HRW | Vehicle Speed | 20 |
| TCO | AIF, BSIS, DDAW, ISA, MOIS, REIS | TCO1 | Vehicle Speed | 20 |
| TCO | AIF, BSIS, DDAW, MOIS, REIS | VDHR | OdometerData | 1000 |
| TCO | AIF, BSIS, DDAW, MOIS, REIS | TD | Time and Date | 1000 |
| ECM | AIF, DDAW, MOIS, BSIS, REIS | CCVS1 | Clutch Status, Parking Brake status | 100 |
| ECM | AIF, DDAW, REIS | EEC2 | Throttle Switch Status | 100 |
| ECM | AIF, DDAW, ISA, REIS | EEC1 | Engine Speed | 10 |
| ETC | DDAW, BSIS, MOIS, REIS | ETC5 | Rear gear Information | 1000 |
| ETC | DDAW, REIS | PTO | Power Take-Off information | 100 |
| ETC | DDAW, REIS | ETC1 | Power Take-Off information | 10 |
| ETC | DDAW, BSIS, ISA, MOIS | ETC2 | Gear Information | 100 |
| BCM | BSIS, DDAW, MOIS, REIS | LD | Lighting Data | 50 |
| BCM | DDAW | EAC1 | Differential Locks State | 500 |
| BCM | BSIS, DDAW, MOIS, REIS | TCI | Transfer Case State | 1000 |
| SAS | DDAW | SAS | Steering Wheel Angle | 10 |
| Traffic | Src | Dst | BW [Mbps] | Protocol | Max Latency [µs] | Mean Latency [µs] | Max Jitter [µs] | Mean Jitter [µs] |
|---|---|---|---|---|---|---|---|---|
| Stream 0 | CF1 | ECU1 | 5 | AVB Class-A | 140.75 | 76.77 | 92.31 | 0.41 |
| Stream 1 | CF2 | ECU1 | 12 | AVB Class-A | 152.25 | 89.23 | 62.83 | 0.51 |
| Stream 2 | CF3 | ECU1 | 12 | AVB Class-A | 180.87 | 100.79 | 51.91 | 0.46 |
| Stream 3 | ML2 | ECU1 | 12 | AVB Class-A | 122.53 | 77.09 | 46.25 | 0.48 |
| Stream 4 | MR0 | ECU1 | 10 | AVB Class-A | 113.96 | 68.16 | 46.20 | 0.48 |
| Stream 5 | CR1 | ECU1 | 12 | AVB Class-A | 123.07 | 78.97 | 47.67 | 0.48 |
| Ctrl Traffic 0 | ECU1 | SBWR | 0.05 | TTEthernet | 315.11 | 314.06 | 0.93 | 0.24 |
| Ctrl Traffic 1 | ECU1 | SBWL | 0.05 | TTEthernet | 314.93 | 314.06 | 1.03 | 0.25 |
| Traffic | Src | Dst | BW [Mbps] | Protocol | Max Latency [µs] | Mean Latency [µs] | Max Jitter [µs] | Mean Jitter [µs] |
|---|---|---|---|---|---|---|---|---|
| Stream 0 | CF3 | ECU1 | 25 | AVB Class-A | 212.08 | 130.45 | 101.97 | 1.25 |
| Stream 1 | ML3 | ECU1 | 6 | AVB Class-A | 148.55 | 79.97 | 98.13 | 0.89 |
| Stream 2 | MR3 | ECU1 | 6 | AVB Class-A | 149.85 | 74.43 | 98.08 | 1.00 |
| Stream 3 | CR0 | ECU1 | 25 | AVB Class-A | 197.48 | 128.70 | 87.49 | 1.26 |
| Ctrl Traffic 0 | ECU1 | SBWR | 0.05 | TTEthernet | 315.06 | 314.07 | 1.05 | 0.25 |
| Ctrl Traffic 1 | ECU1 | SBWL | 0.05 | TTEthernet | 314.91 | 314.03 | 0.91 | 0.25 |
Disclaimer/Publisher’s Note: The statements, opinions and data contained in all publications are solely those of the individual author(s) and contributor(s) and not of MDPI and/or the editor(s). MDPI and/or the editor(s) disclaim responsibility for any injury to people or property resulting from any ideas, methods, instructions or products referred to in the content. |
© 2024 by the authors. Licensee MDPI, Basel, Switzerland. This article is an open access article distributed under the terms and conditions of the Creative Commons Attribution (CC BY) license (https://creativecommons.org/licenses/by/4.0/).
Share and Cite
Bianchi, C.; Merlino, R.; Passerone, R. Combining Optimization and Simulation for Next-Generation Off-Road Vehicle E/E Architectural Design. Sensors 2024, 24, 4889. https://doi.org/10.3390/s24154889
Bianchi C, Merlino R, Passerone R. Combining Optimization and Simulation for Next-Generation Off-Road Vehicle E/E Architectural Design. Sensors. 2024; 24(15):4889. https://doi.org/10.3390/s24154889
Chicago/Turabian StyleBianchi, Cristian, Rosario Merlino, and Roberto Passerone. 2024. "Combining Optimization and Simulation for Next-Generation Off-Road Vehicle E/E Architectural Design" Sensors 24, no. 15: 4889. https://doi.org/10.3390/s24154889
APA StyleBianchi, C., Merlino, R., & Passerone, R. (2024). Combining Optimization and Simulation for Next-Generation Off-Road Vehicle E/E Architectural Design. Sensors, 24(15), 4889. https://doi.org/10.3390/s24154889

