Sustainable Electromagnetic Prototype for Detecting Internal Deterioration in Building Walls
Abstract
1. Introduction
1.1. Generation of Electromagnetic Fields
1.2. Structural Deterioration

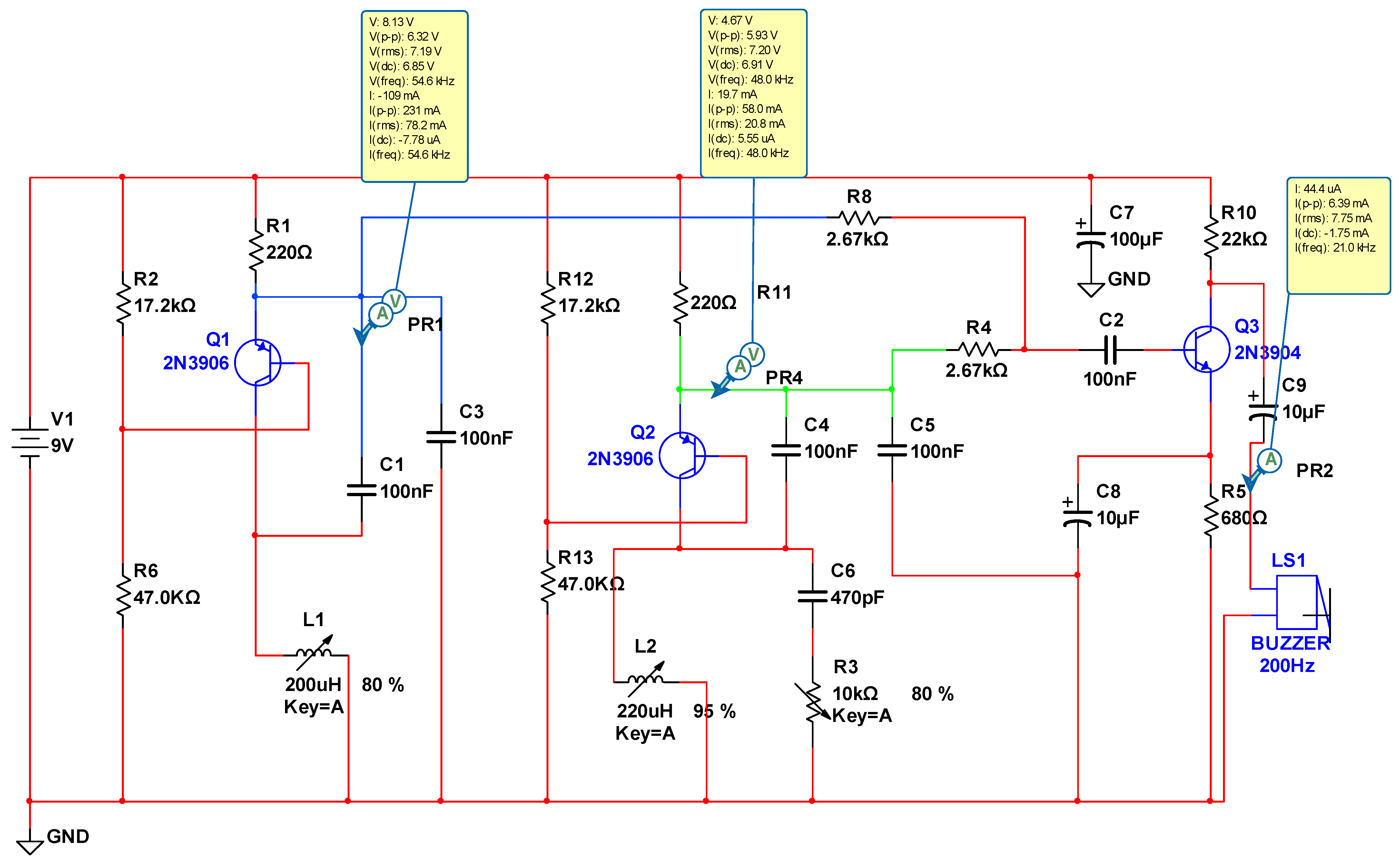
2. Materials and Methods
- (a)
- The design of architectural plans.
- (b)
- The determination of the circuit elements and parameters.
- (c)
- The simulation of the electronic circuit with the Proteus and MULTISIM software (https://www.ni.com/zh-cn/support/downloads/software-products/download.multisim.html#452133, accessed on 20 June 2024).
- (d)
- The installation and connection of electronic devices on the test and printed circuit board.
- (e)
- Testing the operational functionality of the prototype with laboratory equipment.
- (a)
- Structural design and prototype parts.
- (b)
- The assembly and construction of the prototype.
- (c)
- The construction of specimens utilising adobe, concrete, brick, plaster and fine sand.
- (d)
- Conducting operational testing at the site in question.
- (e)
- Readjustments and quality control.
Contribution
3. Results
4. Discussion
5. Conclusions
- The electromagnetic field was demonstrated to have a strength of 0.18 µT, which allowed it to penetrate more than 300 mm. The density of the material in question fell between, 0.0–2.4 g/cm3, while the porosity ranged from 11–60%. The wall thickness of the material was 30 cm. A correlation was identified between the magnetic field strength, represented by the variable “B”, and the density of the material, represented by the variable “ρ”. This correlation is represented by the equation R = 0.9936, where R is the correlation coefficient. The relationship between these two variables was perfectly negative, indicating that as the density of the material decreased, the range of penetration of the electromagnetic wave increased.
- The generation of a suitable electromagnetic field, an inductance of 184 µH was required, a coil with several turns equal to 19. A positive correlation was observed between the inductance values calculated, measured, and produced by the software in micro-Henries (µH), where an increase in the number of turns of the wire resulted in an increase in the value of the inductance. Furthermore, the magnetic field in units of micro-Tesla (µT) also increased in line with the number of turns.
- An increase in the current (i) in transit collector Q1 resulted in a proportional increase in the induction of coil L1, which increased proportionally with a coefficient of determination R2 = 0.8914. This was exclusive to a 19-turn air- or vacuum-core coil with a radius of 9.75 cm and consisting of AWG number 25 enamelled copper wire.
- From the analysis of the amplitude modulation signal, it can be observed that the two signals exhibited a phase shift of 180° of the oscillation in the initial stage with respect to the second stage. The time required for one cycle of the waves was initially 85 µs, while the oscillation frequency was 10–22 kHz, which corresponded to an audio signal in the transducer.
- The refinement of the equipment was conducted in the laboratory using a range of electronic devices, including a digital oscilloscope, frequency meter, spectrum analyser, voltmeter and RCL meter. Precision readjustment was also employed, with the tests conducted on the specimens at 98%.
- Finally, the prototype was developed to be user-friendly, safe for the operator and environmentally sustainable. It is a cost-effective solution, offering rapid, appropriate and reliable performance while representing a significant engineering innovation compared to existing equipment.
Author Contributions
Funding
Institutional Review Board Statement
Informed Consent Statement
Data Availability Statement
Acknowledgments
Conflicts of Interest
References
- Xu, S.; Wang, X.; Zhu, R.; Wang, D. Uncertainty Analysis of Inverse Problem of Resistivity Model in Internal Defects Detection of Buildings. Buildings 2022, 12, 622. [Google Scholar] [CrossRef]
- Khan, M.A.M.; Kee, S.H.; Pathan, A.S.K.; Al Nahid, A. Image Processing Techniques for Concrete Crack Detection: A Scientometrics Literature Review. Remote Sens. 2023, 15, 400. [Google Scholar] [CrossRef]
- Hussain, A.; Akhtar, S. Review of Non-Destructive Tests for Evaluation of Historic Masonry and Concrete Structures. Arab. J. Sci. Eng. 2017, 42, 925–940. [Google Scholar] [CrossRef]
- Edificaciones Reglamento Nacional de Edificaciones. Ministerio de Vivienda, Construcción y Saneamiento. Reglamento Nacional De Edificaciones. 2021. Available online: https://www.gob.pe/institucion/vivienda/informes-publicaciones/2309793-reglamento-nacional-de-edificaciones-rne (accessed on 8 July 2024).
- MSJC-ACI 530; Building Code Requirements for Masonry Structures (TMS 402/ACI 530/ASCE 5). Masonry Standards Joint Committee (MSJC): Denver, CO, USA, 2016.
- Khairi, M.T.M.; Ibrahim, S.; Yunus, M.A.M.; Faramarzi, M.; Sean, G.P.; Pusppanathan, J.; Abid, A. Ultrasound computed tomography for material inspection: Principles, design and applications. Measurement 2019, 146, 490–523. [Google Scholar] [CrossRef]
- Parrado Paiba, C.A.; Lizarazo, J.C.; Munévar Munévar, L.J.; Gómez, E.S. Metodología, Prototipo de sensor y red de sensores para registro de frecuencias extremadamente bajas. Rev. Tecnol. 2020, 17, 49–60. [Google Scholar] [CrossRef]
- Fuster, A.; Platino, M.; Etchegoyen, A. Diseño, mejora y caracterización del front-end con fotomultiplicadores de silicio para los detectores de AMIGA del Observatorio Pierre Auger. AJEA 2020. [Google Scholar] [CrossRef]
- Vicente, Y. Mezclas y Densidades. Con-Cienc. Serrana Boletín Científico Esc. Prep. Ixtlahuaco 2023, 5, 30–31. [Google Scholar] [CrossRef]
- Clemente Arenas, M. Análisis de los efectos electromagnéticos de la integración de un arreglo de antena de 4 elementos con la estructura de un teléfono para bandas milimétricas. Rev. Científica Biotech Eng. 2022, 2, 87. [Google Scholar] [CrossRef]
- Suárez, A.; Martí, A.C.; Zuza, K.; Guisasola, J. Las relaciones causa-efecto en las ecuaciones de Maxwell y sus implicancias en la enseñanza del electromagnetismo en los cursos introductorios de Física. Rev. Bras. Ensino Física 2022, 44, 4. [Google Scholar] [CrossRef]
- Gutiérrez Villarreal, J.M.; Luna Bracamontes, A.; Sepulveda Romo, A.; Gaspar Armenta, J.A.; Britto Hurtado, R.A. Amplificación de los Campos Electromagnéticos Bajo el Plasmon de Superficie. Epistemus 2022, 16, 12. [Google Scholar] [CrossRef]
- Quiroz, E.N.G.; Rosales, D.R. Las Ecuaciones de Maxwell: La Unificación de la Electricidad, el Magnetismo y… ¿la luz? Departamento de Física, ESFM-IPN: Ciudad de México, Mexico, 2021. [Google Scholar]
- Hoult, D.I.; Richards, R.E. The signal-to-noise ratio of the nuclear magnetic resonance experiment. J. Magn. Reson. (1969) 1976, 24, 71–85. [Google Scholar] [CrossRef]
- Cabanillas Mendoza, C.; Valdez, L.A.; Cabrera, C.A.; Merino, C.A.; Bentz, E.N.; Provasi, P.F. Ley de Faraday y Ley de Biot y Savart: Campo magnético de una espira circular en un punto fuera del eje. Extensionismo Innovación Y Transf. Tecnológica 2019, 5, 240–252. [Google Scholar] [CrossRef]
- Monroy, O.; Merma, M. Estudio de la posible variación de la velocidad de la luz en el vacío utilizando el modelo de los cuantos vectoriales. Rev. Investig. Física 2021, 23, 33–43. [Google Scholar] [CrossRef]
- Jaramillo-Benavides, A.S.; Patricio-Karnopp, Z.M. Durabilidad de los materiales naturales de construcción: Percepciones de proyectistas, constructores y usuarios en Florianópolis-Brasil. Rev. Arquit. 2019, 21, 89–101. [Google Scholar] [CrossRef]
- Civera, M.; Calamai, G.; Zanotti Fragonara, L. System identification via Fast Relaxed Vector Fitting for the Structural Health Monitoring of masonry bridges. Structures 2021, 30, 277–293. [Google Scholar] [CrossRef]
- Hernández Ávila, J.R.; Orozco Herazo, Á.R.; Almanza Mercado, D.J.; Ramírez Montoya, J. Relación entre resistencia a compresión en cilindros de concreto y los rebotes con esclerómetro digital. Ingeniare 2018, 22, 9. [Google Scholar] [CrossRef][Green Version]
- Cuadros-Rojas, E.; Garcia-Ramonda, L.; Roca, P.; Pelà, L. Experimental analysis of the compressive behaviour of perforated brick masonry using digital image correlation. Constr. Build. Mater. 2024, 431, 136471. [Google Scholar] [CrossRef]
- Cuadros-Rojas, E.; Saloustros, S.; Tarque, N.; Pelà, L. Photogrammetry-aided numerical seismic assessment of historical structures composed of adobe, stone and brick masonry. Application to the San Juan Bautista Church built on the Inca temple of Huaytará, Peru. Eng. Fail. Anal. 2024, 158, 107984. [Google Scholar] [CrossRef]
- Rodríguez-Mariscal, J.D.; Solís, M. Hacia una metodología para la caracterización experimental del comportamiento a compresión de la mampostería de adobe. Inf. Construcción 2020, 72, 332. [Google Scholar] [CrossRef]
- Fioriti, C.; Segantini, R.; Pinheiro, J.; Akasaki, J.; Spósito, F. Bloques de mampostería de hormigón liviano fabricados con caucho de neumáticos y metacaolín. Rev. Ing. Construcción 2020, 35, 295–307. [Google Scholar] [CrossRef]
- Krentowski, J.R.; Knyziak, P.; Pawłowicz, J.A.; Gavardashvili, G. Historical masonry buildings’ condition assessment by non-destructive and destructive testing. Eng. Fail. Anal. 2023, 146, 107122. [Google Scholar] [CrossRef]
- Wang, T.; Hu, S.; Yang, M.; Fang, S. A technique for capturing structural crack geometry in numerical simulation based on the invariant level set method. Struct. Eng. Mech. 2023, 87, 243–254. [Google Scholar] [CrossRef]
- Del Savio, A.A.; Luna Torres, A.; Cárdenas Salas, D.; Vergara Olivera, M.A.; Urday Ibarra, G.T. Detection and Evaluation of Construction Cracks through Image Analysis Using Computer Vision. Appl. Sci. 2023, 13, 9662. [Google Scholar] [CrossRef]
- Hu, T.; Hu, X.; Chen, J.; Wang, C.; Yang, Y. Study on the Influence of Cracks on the Mechanical Performance of Tunnel Lining Structure Based on Fracture Mechanics Theory. Math. Probl. Eng. 2022, 2022, 1–11. [Google Scholar] [CrossRef]
- Oviedo-Sánchez, K.; Mejía de Gutiérrez, R. Mortero geopolimérico para uso potencial como recubrimiento en concreto. Rev. EIA 2019, 16, 159–170. [Google Scholar] [CrossRef]
- Viera, P.; Gallegos, Y.; Venegas, E. Resistencia a la compresión y flexión de bloques elaborados a base de cangahua, cal, arcilla y paja. Novasinergia Rev. Digit. Cienc. Ing. Tecnol. 2023, 6, 150–166. [Google Scholar] [CrossRef]
- Solís Carcaño, R.G.; Iván Moreno, É.; Castillo Pak, W.R. Predicción de la resistencia del concreto con base en la velocidad de pulso ultrasónico y un índice de calidad de los agregados. Ingeniería 2004, 8, 41–52. [Google Scholar]
- Álvarez Luján, B.L.; Zulueta Cueva, C.E. Marketing and the demand for sustainable housing in Peru|Marketing y la demanda de viviendas sostenibles en Perú. Rev. Cienc. Soc. 2021, 27, 1–18. [Google Scholar]
- Alanazi, N.; Kolawole, J.T.; Buswell, R.; Susmel, L. The Theory of Critical Distances to assess the effect of cracks/manufacturing defects on the static strength of 3D-printed concrete. Eng. Fract. Mech. 2022, 269, 108563. [Google Scholar] [CrossRef]
- John, K.; Rahman, S.; Kafle, B.; Weiss, M.; Hansen, K.; Elchalakani, M.; Udawatta, N.; Hosseini, M.R.; Al-Ameri, R. Structural Performance Assessment of Innovative Hollow Cellular Panels for Modular Flooring System. Buildings 2022, 12, 57. [Google Scholar] [CrossRef]
- Espinoza Vaca, E.S. Diagnóstico del Estado Actual de los Bienes Inmuebles Antiguos y Privados Desde 1950 Hasta 2017 en la Ciudad de Riobamba. 2018. Available online: http://dspace.unach.edu.ec/handle/51000/5039 (accessed on 20 March 2024).
- Ferreira, R.L.S.; Anjos, M.A.S.; Ledesma, E.F.; Pereira, J.E.S.; Nóbrega, A.K.C. Evaluation of the physical-mechanical properties of cement-lime based masonry mortars produced with mixed recycled aggregates. Mater. Constr. 2020, 70, 210. [Google Scholar] [CrossRef]
- Jiménez, C.; Barra, M.; Valls, S.; Aponte, D.; Vázquez, E. Durability of recycled aggregate concrete designed with the Equivalent Mortar Volume (EMV) method: Validation under the Spanish context and its adaptation to Bolomey methodology. Mater. Constr. 2014, 64, 1–124. [Google Scholar] [CrossRef]
- Issa, A.S.; Al-Asadi, A.K. Mechanical Properties of Lightweight Expanded Clay Aggregate (Leca) Concrete. Sci. Rev. Eng. Environ. Sci. 2022, 31, 161–175. [Google Scholar] [CrossRef]
- Babatunde, Y.; Mwero, J.; Mutuku, R.; Jimoh, Y.; Oguntayo, D. Influence of material composition on the morphology and engineering properties of waste plastic binder composite for construction purposes. Heliyon 2022, 8, e11207. [Google Scholar] [CrossRef] [PubMed]
- Bukhari, H.; Alaloul, W.S.; Musarat, M.A.; Akram, S.; Tabassum, I.; Altaf, M. Materializing low-cost energy-efficient residential utility through effective space design and masonry technique-a practical approach. Civ. Eng. Archit. 2021, 9, 357–374. [Google Scholar] [CrossRef]
- Ricci, P.; Di Domenico, M.; Verderame, G.M. Behaviour factor and seismic safety of reinforced concrete structures designed according to Eurocodes. Structures 2023, 55, 677–689. [Google Scholar] [CrossRef]
- Maqsood, M.; Zumelzu, A. Evaluación de la sostenibilidad de forma urbana en conjuntos de Vivienda social. Rev. Urban. 2021, 44, 149–165. [Google Scholar] [CrossRef]
- Hadi, M.; Martel, C.; Huayta, F.; Rojas, R.; Arias, J. Metodología de la Investigación: Guía Para el Proyecto de Tesis; Instituto Universitario de Innovacion Ciencia y Tecnologia Inudi Peru: Puno, Peru, 2023. [Google Scholar] [CrossRef]
- Claure, J.L. Modelo didáctico para la enseñanza de la metodología de la investigación científica. Gac. Medica Boliv. 2020, 42, 199–201. [Google Scholar] [CrossRef]
- González-Esteban y Patrici Calvo, E. Ethically governing artificial intelligence in the field of scientific research and innovation. Heliyon 2022, 8, e08946. [Google Scholar] [CrossRef]
- Silva, L.C.S. Scientific Research Methods and Techniques. Rev. Gest. Soc. Ambient. 2023, 17, e04106. [Google Scholar] [CrossRef]
- Lee, D.; Jeong, S.; Han, W.J.; Kim, J.; Lee, J.S. Application of electromagnetic waves for evaluating the integrity of model pile. In Smart Geotechnics for Smart Societies; CRC Press: Boca Raton, FL, USA, 2023. [Google Scholar] [CrossRef]
- Wang, X.; Wang, G.; Gong, F.; Qin, L.; Gao, Z.; Cheng, X. Evaluation and Analysis of Asphalt Concrete Density Based on Core Samples. J. Mater. Civ. Eng. 2024, 36, 04023523. [Google Scholar] [CrossRef]
- Duan, Q.; Zou, B.; Song, Y.; Liu, Y.; Zhang, R. Simulation and Experimentation of a Grounding Network Detection Scheme Based on a Low-Frequency Electromagnetic Method. Sensors 2023, 23, 7254. [Google Scholar] [CrossRef] [PubMed]
- Farkašovský, P. Influence of magnetic field on the electronic ferroelectricity in the extended Falicov-Kimball model. J. Phys. Condens. Matter 2024, 36, 085601. [Google Scholar] [CrossRef] [PubMed]
- Kantabutra, S. Toward an organizational theory of sustainability vision. Sustainability 2020, 12, 1125. [Google Scholar] [CrossRef]
- Jia, Z.; Liu, J.; Gao, Z.; Zhang, C.; Wu, G. Molecular Intercalation-Induced Two-Phase Evolution Engineering of fT and dH-MS (M = Mo, V, W) for Interface-Polarization-Enhanced Electromagnetic Absorbers. Adv. Funct. Mater. 2024, 05523, 2405523. [Google Scholar] [CrossRef]


















| Masonry Structure | Methods | Advantages |
|---|---|---|
| With concrete | Ultrasonic pulse frequency | Adequate |
| With stone | Radar | Ideal |
| Brick and mortar | Radar or radication | Adequate |
| With chloride | Chloride test | Quick |
| Brick and mortar | Polarisation resistance | Recommended |
| With carbonation | Phenolphthalein indicator | Economical and simple |
| With concrete | Physical property identifier, UPV | Reliable |
| Faulty | Infrared thermography | Excellent |
| With brick | Destructive | Not recommended |
| Industrial sheet-metal segment | DIC 3D systems | Accuracy |
| Building Materials | Density ρ (g/cm3) |
|---|---|
| Wood | 0.6–0.9 |
| Water | 1.0 |
| Brick with holes | 1.2 |
| Cement | 1.15–1.40 |
| Adobe | 1.2–1.7 |
| Common baked brick | 1.3–1.8 |
| Compressed earth block | 1.6–2.2 |
| Fine sand | 1.0–1.4 |
| Concrete | 2.2–2.5 |
| Rock | 2.7 |
| Number of Turns (Nv) | Lc (µH) | Lm (µH) | Ls (µH) |
|---|---|---|---|
| 15 | 119.27 | 121.40 | 116.50 |
| 16 | 135.05 | 137.19 | 132.30 |
| 17 | 151.74 | 153.87 | 145.60 |
| 18 | 169.31 | 171.44 | 161.10 |
| 19 | 187.76 | 189.89 | 176.80 |
| 20 | 207.07 | 209.20 | 193.90 |
| 21 | 227.23 | 229.36 | 211.10 |
| 22 | 248.22 | 250.36 | 229.10 |
| 23 | 270.05 | 272.18 | 246.70 |
| 24 | 292.69 | 294.82 | 267.80 |
| 25 | 316.14 | 318.27 | 284.60 |
| 26 | 340.37 | 342.51 | 305.20 |
| Correlation coefficient | r (Lc; Lm) | r (Lm; Ls) | r (Lc; Ls) |
| 1.0000 | 0.9998 | 0.9998 |
| Specimen Materials | Frequency Range |
|---|---|
| Adobe | 10–11 |
| Concrete = 99 kg/cm2 | 15–18 |
| Concrete = 200 kg/cm2 | 18–21 |
| Perforated brick | 14–15 |
| Plaster | 13–14 |
| Fine sand | 11–13 |
Disclaimer/Publisher’s Note: The statements, opinions and data contained in all publications are solely those of the individual author(s) and contributor(s) and not of MDPI and/or the editor(s). MDPI and/or the editor(s) disclaim responsibility for any injury to people or property resulting from any ideas, methods, instructions or products referred to in the content. |
© 2024 by the authors. Licensee MDPI, Basel, Switzerland. This article is an open access article distributed under the terms and conditions of the Creative Commons Attribution (CC BY) license (https://creativecommons.org/licenses/by/4.0/).
Share and Cite
Ascona García, P.P.; Aguirre Camacho, M.A.; Silva Barboza, E.O.; Ordoñez Carpio, G.E.; Cuadros-Rojas, E. Sustainable Electromagnetic Prototype for Detecting Internal Deterioration in Building Walls. Sensors 2024, 24, 4705. https://doi.org/10.3390/s24144705
Ascona García PP, Aguirre Camacho MA, Silva Barboza EO, Ordoñez Carpio GE, Cuadros-Rojas E. Sustainable Electromagnetic Prototype for Detecting Internal Deterioration in Building Walls. Sensors. 2024; 24(14):4705. https://doi.org/10.3390/s24144705
Chicago/Turabian StyleAscona García, Papa Pio, Marco Antonio Aguirre Camacho, Elger Orlando Silva Barboza, Guido Elar Ordoñez Carpio, and Emerson Cuadros-Rojas. 2024. "Sustainable Electromagnetic Prototype for Detecting Internal Deterioration in Building Walls" Sensors 24, no. 14: 4705. https://doi.org/10.3390/s24144705
APA StyleAscona García, P. P., Aguirre Camacho, M. A., Silva Barboza, E. O., Ordoñez Carpio, G. E., & Cuadros-Rojas, E. (2024). Sustainable Electromagnetic Prototype for Detecting Internal Deterioration in Building Walls. Sensors, 24(14), 4705. https://doi.org/10.3390/s24144705

