The Design and Experimentation of a Differential Grain Moisture Detection Device for a Combined Harvester
Abstract
1. Introduction
2. Measurement Principle and Overall Scheme Design
2.1. Capacitive Grain Moisture Content Measurement Principle
2.2. Scheme Design
2.2.1. Design of the Monitoring System Scheme
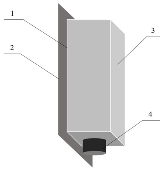
2.2.2. Structural Design of the Detection Device
2.3. Differential Amplification Detection Method
3. Grain Moisture Content Detection Device Design
3.1. Hardware Circuit Design
3.1.1. Measuring Element
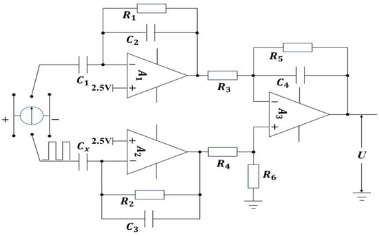
3.1.2. Signal Processing Circuit
3.1.3. Frequency Response Analysis of Incentive Signals
3.1.4. Temperature Measurement Module
3.1.5. Regulated Power Supply Module
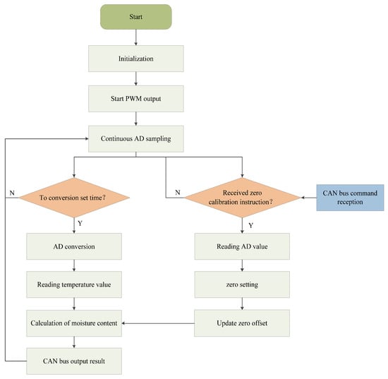
3.2. Software Design
4. Grain Moisture Detection Device Calibration Test
4.1. Sensor Effectiveness Test
4.2. Dynamic Moisture Content Measurement Model
4.2.1. Experiment Preparation
4.2.2. Construction of the Moisture Content Calculation Model
5. Experiment
5.1. Static Test of Grain Moisture Content Detection
5.2. Field Test of Grain Moisture Content Detection
6. Conclusions
Author Contributions
Funding
Institutional Review Board Statement
Informed Consent Statement
Data Availability Statement
Acknowledgments
Conflicts of Interest
References
- Lu, W.; Deng, Z.; Zhang, D.; Gao, H.; You, H. Combine Feed Rate Modeling Research. J. Agric. Mech. Res. 2013, 35, 129–132. [Google Scholar] [CrossRef]
- Fang, H.M.; Niu, M.M.; Shi, S.; Liu, H.; Zhou, J. Effect of Harvesting Methods and Grain Moisture Content on Maize Harvesting Quality. Trans. CSAE 2019, 35, 11–18. [Google Scholar]
- Zoerb, G.C.; Moore, G.A.; Burrow, R.P. Continuous Measurement of Grain Moisture Content During Harvest. Trans. ASAE 1993, 36, 5–9. [Google Scholar] [CrossRef]
- Chen, D.; Wang, S.; Kang, F.; Zhu, Q.; Li, X. Mathematical Model of Feeding Rate and Processing Loss for Combine Harvester. Trans. Chin. Soc. Agric. Eng. 2011, 27, 18–21. [Google Scholar] [CrossRef]
- Kirkkari, A.-M.; Peltonen-Sainio, P.; Rita, H. Reducing Grain Damage in Naked Oat through Gentle Harvesting. Agric. Food Sci. Finl. 2001, 10, 223–229. [Google Scholar] [CrossRef]
- Cai, Z.Y.; Liu, Z.; Zhang, G.Y. Research Progress of Grain Moisture Measurement Technology. J. Chin. Agric. Mech. 2021, 42, 99–109. [Google Scholar]
- Chenyu, Z. Research and Design of Non-Destructive Detection of Grain Moisture Content Based on Microwave Traveling-standing Wave Metho. Master’s Thesis, Jilin Agricultural University, Changchun, China, 2024. [Google Scholar]
- Wang, M. Development of Precision Agriculture and Innovation of Engineering Technologies. Trans. Chin. Soc. Agric. Eng. 1999, 15, 1–8. [Google Scholar]
- Wollenhaupt, N.; Mulla, D.; Crawford, C.; Pierce, J.; Sadler, E. The Site-Specific Management for Agricultural Systems. 1997. Available online: https://acsess.onlinelibrary.wiley.com/doi/abs/10.2134/1997.stateofsitespecific.c2 (accessed on 1 January 2020).
- Jain, S.; Mishra, P.K.; Thakare, V.V.; Mishra, J. Microstrip Moisture Sensor Based on Microstrip Patch Antenna. Prog. Electromagn. Res. M 2018, 76, 177–185. [Google Scholar] [CrossRef]
- Kalandarov, P.I.; Mukimov, Z.; Abdullaev, K.; Avezov, N.; Tursunov, O.; Kodirov, D.; Toshpulatov, N.; Khushiev, S. Study on Microwave Moisture Measurement of Grain Crops. IOP Conf. Ser. Earth Environ. Sci. 2021, 939, 012091. [Google Scholar] [CrossRef]
- Yang, S. Development and Experimental Research on the Principle Prototype of Vehicular Grain Moisture Detection System Using near Infrared Spectroscopy. Master’s thesis, Zhejiang University, Hangzhou, China, 2018. [Google Scholar]
- Digman, M.F.; Shinners, K.J. Real-Time Moisture Measurement on a Forage Harvester Using near-Infrared Reflectance Spectroscopy. Trans. ASABE 2008, 51, 1801–1810. [Google Scholar] [CrossRef]
- Flor, O.; Palacios, H.; Suárez, F.; Salazar, K.; Reyes, L.; González, M.; Jiménez, K. New Sensing Technologies for Grain Moisture. Agriculture 2022, 12, 386. [Google Scholar] [CrossRef]
- Thakur, R.; Chatterji, S.; Kumar, A.; Bansod, B.S. Development of Multi-Grain Capacitive Sensor for Determination of Moisture Content in Grains. Qual. Assur. Saf. Crops Foods 2015, 7, 201–206. [Google Scholar] [CrossRef]
- Chen, J.; Wang, Y.; Lian, Y.; Wang, S.; Liu, X. Development of On-Line Monitoring Device of Grain Moisture Content in Combine Harvester with High Frequency Capacitance. Trans. Chin. Soc. Agric. Eng. 2018, 34, 36–45. [Google Scholar]
- Li, Z.F.; Jin, C.Q.; Liu, Z.; Yang, T.X.; Chen, M.; Cai, Z.Y. Design and Calibration of Online Moisture Detection Device for Grain Combine Harvester. J. Chin. Agric. Mech. 2019, 40, 145–151. [Google Scholar] [CrossRef]
- Zhai, B.; Guo, H.; Xu, H. Synthetic Analyse and Development Survey of Moisture Measuring Technology of Grain. J. Shenyang Univ. Technol. 2001, 2, 413–416. [Google Scholar]
- Zhang, Y.; Wu, W.; Wang, C.; Chen, X. Developing a System of Intelligent Grain Grading in Grain Purchase. J. Chin. Cereals Oils Assoc. 2007, 22, 118–121. [Google Scholar]
- Fang, J. Research on Real Time Measurement Technology for Grain Moisture Content on Combine Harvester. Master’s Thesis, China Agricultural University, Beijing, China, 2005. [Google Scholar]
- Wang, J.; Tang, T.; Tang, H.; Xu, C.; Zhou, W.; Wang, Q. Design and Experiment of On-Line Detection Device for Capacitive Paddy Rice Moisture Content of Combine Harvester. Trans. Chin. Soc. Agric. Mach. 2021, 52, 143–152. [Google Scholar]
- Guilin, Z.; Yinjie, Z. Study on synchronous detecting and analysis of multi-channel sensors. Eng. J. Wuhan Univ. 2006, 06, 117–121. [Google Scholar]
- Zhang, N.; Zhang, Z.; Xue, S.; Wang, X.; Wang, T.; Sun, P.; Lu, G. Dual-Mode Anti-Interference Humidity Detection: Differential Microwave Sensor Based on Microstrip Circuit. Sens. Actuators B: Chem. 2023, 390, 133944. [Google Scholar] [CrossRef]
- Hassan, H.; Kim, H.-W. CMOS Capacitive Fingerprint Sensor Based on Differential Sensing Circuit with Noise Cancellation. Sensors 2018, 18, 2200. [Google Scholar] [CrossRef]
- Zhou, L.; Zhang, H.B.; Liu, Q. Development of Differential Capacitive Displacement Sensor Based on RC Multi-Oscillating Circuit. AMM 2007, 10–12, 643–646. [Google Scholar] [CrossRef]
- Weng, D.; Fan, M.; Ye, F.; Ren, J. Design of a High-Performance and Low-Power Two-Stage OP Amp. J. Fudan Univ. (Nat. Sci.) 2009, 48, 465–469. [Google Scholar] [CrossRef]
- Wang, H.; Qin, W. A quantitative study on the determination of corn moisture content using the 105 °C constant weight method and the two-stage drying method. Grain Process. 2008, 33, 82–83. [Google Scholar]
- Shu, C. Research and Design of Online Measurement System of Grain Moist Content Based on Friction Drye. Master’s Thesis, Agricultural University of Anhui, Hefei, China, 2022. [Google Scholar]
- Liu, Y.; Mao, Z.; Yang, L. Analysis and Study on Factors Influencing Grain Capacttive Moisture Sensor. In Proceedings of the 2007 China Instrumentation and Measurement Technology Exchange Conference (Volume II), Chengdu, China, 5 December 2007; p. 5. [Google Scholar]
- Funk, D.B. An Investigation of the Nature of the Radio-Frequency Dielectric Response in Cereal Grains and Oilseeds with Engineering Implications for Grain Moisture Meters; University of Missouri-Kansas City: Kansas, MO, USA, 2001. [Google Scholar]
- Agricultural Machinery Section. No. 93 Letter from the Agricultural Mechanization Management Department of the Ministry of Agriculture and Rural Affairs on Issuing Technical Guidance for Reducing Losses in Mechanized Soybean Harvesting. 2021. Available online: http://www.njhs.moa.gov.cn/tzggjzcjd/202109/t20210923_6377124.htm (accessed on 27 May 2024).












| Specifications of Measurement Elements (mm) | Capacitance Value (pF) | |||
|---|---|---|---|---|
| A | B | C | D | |
| 30 | 24 | 56 | 60 | about 8 |
| Serial Number | Frequency (KHz) | Output (V) | Output (V) |
|---|---|---|---|
| 1 | 1 | 4.54203 | 4.53744 |
| 2 | 10 | 4.63359 | 4.53716 |
| 3 | 20 | 4.73478 | 4.53675 |
| 4 | 30 | 4.83629 | 4.53642 |
| 5 | 40 | 4.93757 | 4.53607 |
| 6 | 50 | 4.99967 | 4.53573 |
| 7 | 60 | 4.99968 | 4.53554 |
| 8 | 70 | 4.99968 | 4.53536 |
| 9 | 80 | 4.99968 | 4.53517 |
| 10 | 90 | 4.99969 | 4.53499 |
| 11 | 100 | 4.99969 | 4.53478 |
| Serial Number | Parameter | Specification |
|---|---|---|
| 1 | Internal Dimensions | 450 × 350 × 450 mm |
| 2 | Power | 2000 W |
| 3 | Temperature Range | 10 °C~300 °C |
| 4 | Temperature Accuracy | 1 °C |
| No | (%) | (mV) |
|---|---|---|
| 1 | 12.62 | 2470 |
| 2 | 14.05 | 2503 |
| 3 | 16.14 | 2622 |
| 4 | 18.33 | 2755 |
| 5 | 20.12 | 2857 |
| 6 | 22.11 | 2998 |
| 7 | 24.96 | 3335 |
| 8 | 26.43 | 3558 |
| Serial Number | Parameter | Specification |
|---|---|---|
| 1 | Internal Dimensions | 500 × 400 × 750 mm |
| 2 | Power | 900 W |
| 3 | Humidity Range | 20.0~99.9% |
| 4 | Humidity Resolution | 0.1% |
| 5 | Temperature Range | 0 °C~85 °C |
| 6 | Temperature Resolution | 0.1 °C |
| No | (%) | (°C) | (mV) |
|---|---|---|---|
| 1 | 14.17 | 16.7 | 2268 |
| 2 | 15.33 | 16.9 | 2411 |
| 3 | 17.04 | 17.3 | 2655 |
| 4 | 18.87 | 17.8 | 2901 |
| 5 | 20.51 | 18.4 | 3010 |
| 6 | 22.02 | 18.7 | 3258 |
| 7 | 24.18 | 18.9 | 3450 |
| 8 | 25.93 | 19.0 | 3580 |
| 9 | 14.17 | 25.9 | 2341 |
| 10 | 15.33 | 25.8 | 2530 |
| 11 | 17.04 | 25.6 | 2767 |
| 12 | 18.87 | 25.3 | 3004 |
| 13 | 20.51 | 24.8 | 3113 |
| 14 | 22.02 | 24.5 | 3348 |
| 15 | 24.18 | 24.4 | 3543 |
| 16 | 25.93 | 24.8 | 3659 |
| 17 | 14.17 | 31.8 | 2420 |
| 18 | 15.33 | 31.6 | 2603 |
| 19 | 17.04 | 31.5 | 2842 |
| 20 | 18.87 | 31.3 | 3080 |
| 21 | 20.51 | 30.5 | 3251 |
| 22 | 22.02 | 30.0 | 3411 |
| 23 | 24.18 | 29.8 | 3603 |
| 24 | 25.93 | 29.8 | 3793 |
| No | Moisture Content (%) | Average Relative Error (%) | Maximum Relative Error (%) | |
|---|---|---|---|---|
| Drying Method Measurement Value | Device Measurement Average Value | |||
| 1 | 12.71 | 12.65 | 0.29 | 0.47 |
| 2 | 14.58 | 14.56 | 0.30 | 0.41 |
| 3 | 16.32 | 16.33 | 0.12 | 0.18 |
| 4 | 18.19 | 18.18 | 0.11 | 0.16 |
| 5 | 20.43 | 20.45 | 0.08 | 0.15 |
| 6 | 23.25 | 23.22 | 0.10 | 0.13 |
| NO | Moisture Content (%) | Average Relative Error (%) | |
|---|---|---|---|
| Average Value of Drying Method Measurement | Average Value of Device Measurement | ||
| 1 | 14.82 | 14.76 | 0.40 |
| 2 | 14.77 | 14.72 | 0.34 |
| 3 | 15.36 | 15.40 | 0.26 |
| 4 | 15.13 | 15.08 | 0.33 |
| 5 | 16.20 | 16.24 | 0.25 |
| 6 | 15.83 | 15.79 | 0.32 |
Disclaimer/Publisher’s Note: The statements, opinions and data contained in all publications are solely those of the individual author(s) and contributor(s) and not of MDPI and/or the editor(s). MDPI and/or the editor(s) disclaim responsibility for any injury to people or property resulting from any ideas, methods, instructions or products referred to in the content. |
© 2024 by the authors. Licensee MDPI, Basel, Switzerland. This article is an open access article distributed under the terms and conditions of the Creative Commons Attribution (CC BY) license (https://creativecommons.org/licenses/by/4.0/).
Share and Cite
Liu, Z.; Yang, T.; Li, P.; Wang, J.; Xu, J.; Jin, C. The Design and Experimentation of a Differential Grain Moisture Detection Device for a Combined Harvester. Sensors 2024, 24, 4551. https://doi.org/10.3390/s24144551
Liu Z, Yang T, Li P, Wang J, Xu J, Jin C. The Design and Experimentation of a Differential Grain Moisture Detection Device for a Combined Harvester. Sensors. 2024; 24(14):4551. https://doi.org/10.3390/s24144551
Chicago/Turabian StyleLiu, Zheng, Tengxiang Yang, Panpan Li, Jin Wang, Jinshan Xu, and Chengqian Jin. 2024. "The Design and Experimentation of a Differential Grain Moisture Detection Device for a Combined Harvester" Sensors 24, no. 14: 4551. https://doi.org/10.3390/s24144551
APA StyleLiu, Z., Yang, T., Li, P., Wang, J., Xu, J., & Jin, C. (2024). The Design and Experimentation of a Differential Grain Moisture Detection Device for a Combined Harvester. Sensors, 24(14), 4551. https://doi.org/10.3390/s24144551
