Privacy-Centric AI and IoT Solutions for Smart Rural Farm Monitoring and Control
Abstract
1. Introduction
2. Related Work
3. Integration of AI and IoT in Smart Farming
4. Privacy-Centric Concerns in AI and IoT in Smart Farming Monitoring and Control
4.1. Analysis of Privacy Risks
4.1.1. Vulnerability in Information
4.1.2. Potential Hazards of Cloud Storage
4.1.3. Interception throughout Transmission
4.1.4. Failure of Data Governance
4.2. Privacy Challenges in Smart Farming
4.2.1. Unauthorized Data Access Incidents
4.2.2. Cybersecurity Breaches
4.3. Strategies for Enhancing Privacy in Smart Farming
4.3.1. Implementing Robust Data Encryption
4.3.2. Ensuring Secure Transmission of Data
4.3.3. Enhancing Knowledge and Training
5. Proposed Protocol
5.1. Registration Phase
- The selects the user ID, , and password, , calculates the encrypted password, , and transmits the registration request message together with the user’s anonymity values to the central server .
- The generates the user’s confidential information value, , and creates , , , , and as a user identity.
- The user’s anonymity value, , the user’s secret information value, , and the status-bit values are all stored in . The status-bit value is stored as 1 if the user completes the registration process, and 0 if there is no registration. Then issues an identity to
5.2. Login and Verification Phases
- inputs their and password, . calculates the ′ and compares the information with . The user is confirmed as a legitimate user if the information matches. Termination of the session occurs when the information fails to correspond.
- , the verified user, selects a random value, , for each session. Using , , and the chosen random value computes and the user verifier . Next, a timestamp called is generated.
- The user, , sets up the login request message by including their anonymity value, , calculating and , and then transmits the message to the IoT sensor layer, .
- The IoT sensor layer, , upon receiving the login request message from , chooses a random number, , for each session and calculates and using the value received during the registration step.
- sends the login request message to . The message is set up for the , (received from the user ), the unique identification value , (which was generated earlier), and the timestamp .
- The that received the login request message from calculates ′ = , and then verifies the difference between ′ and , denoted as ′. In this context, ′ represents the timestamp indicating the moment the server received the login message. refers to the shortest possible authentication time, taking into account the time it takes for the login message to be transmitted.
- produces using the received value and its own master key, and then retrieves the value using the value obtained from the login request message.
- By utilizing the calculated value, generates the Z value. If the ′ value matches the value received in the login request message, it is confirmed as the legitimate . If there is no match, the connection is terminated.
- Using the from the login request message, the system can search for the generated during the registration phase. randomly selects the value and calculates the value by using the received value, the generated , and the previously retrieved . By utilizing a calculated value and , the ′ value is generated. After verifying the received value with the login request message, the system authenticates the user as legitimate and generates the session key . If there is no match, the session will be terminated.
- A timestamp, , is generated afterward, it calculates the , and transmits the mutual authentication message to .
- Upon receiving the mutual authentication message, calculates the ′ using its own value and the random value .
- This computes the value of ′ by utilizing its own value and the random value , with the value obtained from the mutual authentication message. It generates the session key, , by combining its own random value, , with the previously computed ′. Afterwards, the calculates and sends a login response message to the user .
- Upon receiving the login request message, the user performs a computation to confirm the time difference meets the required criteria. ′ represents the timestamp at which the server receives the login message, while ′ represents the minimum authentication time, taking into account the transmission time for the login message. Using the value obtained from the mutual authentication message, is able to calculate the value of using the value provided by the user and the value.
- The user, , can independently process a randomly generated value along with . By utilizing its own value and the value, the can generate the session key . Thus, the user , , and authentication server can authenticate by producing an identical session key.
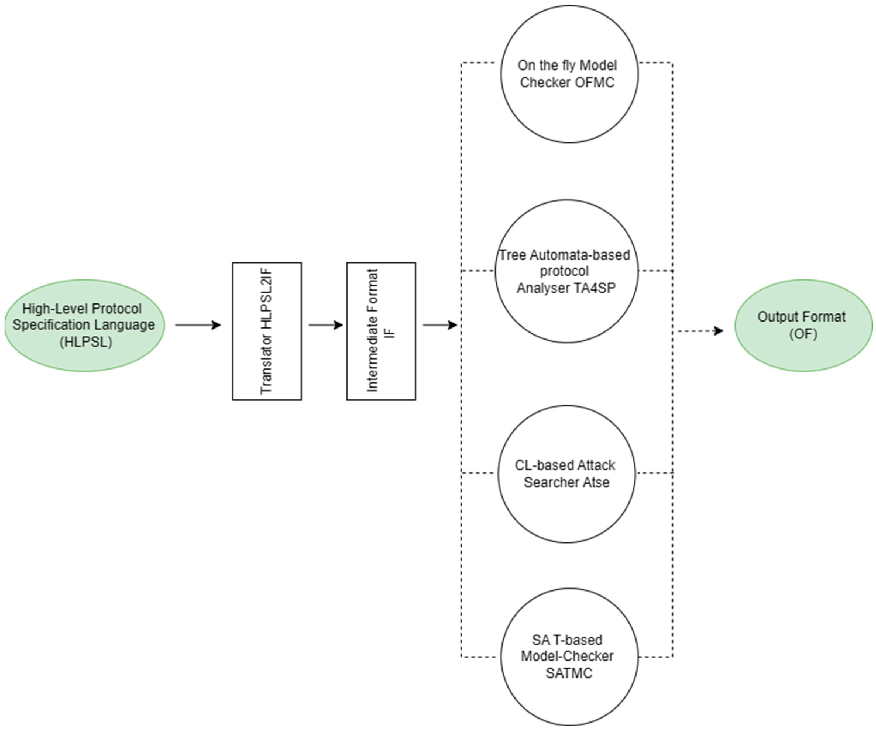
6. Formal Security Analysis and Verification Using the AVISPA Tool
6.1. Protocol Steps and Messages
- US->CS: /\ SND({N1’.Newuser’}_Kcs)
- 2.
- CS->US: /\ SND({USid’.HashFunc(N1’.N2’).T1start’.T1expire’}_Kus)
- 3.
- US->CS: /\ SND({{N2’.T1’}_inv(Kus)}_Kcs)
- 4.
- CS->US: /\ SND({{HashFunc(T1’.Kcsus’)}_inv(Kcs)}_Kus)
- 5.
- CS->IOTSL: /\ SND({N3’.T2start’.T2expire’}_Kiotsl)
- 6.
- IOTSL->CS: /\ SND({IOTSLid’.T2’}_Kcs)
- 7.
- CS->IOTSL: /\ SND({HashFunc(NIOTSLid.Request2’)}_Kcsiotsl)
- 8.
- US->CS: /\ SND({HashFunc(USid.Request1’)}_Kcsus’)
- 9.
- CS->IOTSL: /\ SND({HashFunc(NIOTSLid.Request2’)}_Kcsiotsl)
- 10.
- IOTSL->CS: /\ SND({HashFunc(NIOTSLid.Information1’)}_Kcsiotsl)
- 11.
- CS->US: /\ SND({HashFunc(USid.Information2’)}_Kcsus)
6.2. Secrecy and Authentication Goals
6.3. Attack Prevention
6.4. Simulation Results
6.5. AVISPA Statistical Comparison
7. Conclusions
Author Contributions
Funding
Institutional Review Board Statement
Informed Consent Statement
Data Availability Statement
Conflicts of Interest
References
- Yuan, G.N.; Marquez, G.P.B.; Deng, H.; Iu, A.; Fabella, M.; Salonga, R.B.; Ashardiono, F.; Cartagena, J.A. A review on urban agriculture: Technology, socio-economy, and policy. Heliyon 2022, 8, e11583. [Google Scholar] [CrossRef] [PubMed]
- Javaid, M.; Haleem, A.; Singh, R.P.; Suman, R. Enhancing smart farming through the applications of Agriculture 4.0 technologies. Int. J. Intell. Netw. 2022, 3, 150–164. [Google Scholar] [CrossRef]
- Mohamed, E.S.; Belal, A.A.; Abd-Elmabod, S.K.; El-Shirbeny, M.A.; Gad, A.; Zahran, M.B. Smart farming for improving agricultural management. Egypt. J. Remote Sens. Space Sci. 2021, 24, 971–981. [Google Scholar] [CrossRef]
- Saban, M.; Bekkour, M.; Amdaouch, I.; El Gueri, J.; Ahmed, B.A.; Chaari, M.Z.; Ruiz-Alzola, J.; Rosado-Muñoz, A.; Aghzout, O. A Smart Agricultural System Based on PLC and a Cloud Computing Web Application Using LoRa and LoRaWan. Sensors 2023, 23, 2725. [Google Scholar] [CrossRef] [PubMed]
- Zhai, Z.; Martínez, J.F.; Beltran, V.; Martínez, N.L. Decision support systems for agriculture 4.0: Survey and challenges. Comput. Electron. Agric. 2020, 170, 105256. [Google Scholar] [CrossRef]
- Tariq, U.; Ahmed, I.; Bashir, A.K.; Shaukat, K. A Critical Cybersecurity Analysis and Future Research Directions for the Internet of Things: A Comprehensive Review. Sensors 2023, 23, 4117. [Google Scholar] [CrossRef] [PubMed]
- Aliyu, A.A.; Liu, J. Blockchain-Based Smart Farm Security Framework for the Internet of Things. Sensors 2023, 23, 7992. [Google Scholar] [CrossRef] [PubMed]
- Saba, T.; Rehman, A.; Haseeb, K.; Bahaj, S.A.; Lloret, J. Trust-based decentralized blockchain system with machine learning using Internet of agriculture things. Comput. Electr. Eng. 2023, 108, 108674. [Google Scholar] [CrossRef]
- Gerodimos, A.; Maglaras, L.; Ferrag, M.A.; Ayres, N.; Kantzavelou, I. IoT: Communication protocols and security threats. Internet Things Cyber-Phys. Syst. 2023, 3, 1–13. [Google Scholar] [CrossRef]
- Alqahtani, H.; Kumar, G. Machine learning for enhancing transportation security: A comprehensive analysis of electric and flying vehicle systems. Eng. Appl. Artif. Intell. 2024, 129, 107667. [Google Scholar] [CrossRef]
- Amiri-Zarandi, M.; Dara, R.A.; Duncan, E.; Fraser, E.D.G. Big Data Privacy in Smart Farming: A Review. Sustainability 2022, 14, 9120. [Google Scholar] [CrossRef]
- Balaska, V.; Adamidou, Z.; Vryzas, Z.; Gasteratos, A. Sustainable Crop Protection via Robotics and Artificial Intelligence Solutions. Machines 2023, 11, 774. [Google Scholar] [CrossRef]
- Abdulsalam, Y.S.; Hedabou, M. Security and Privacy in Cloud Computing: Technical Review. Future Internet 2022, 14, 11. [Google Scholar] [CrossRef]
- Malgieri, G.; Pasquale, F. Licensing high-risk artificial intelligence: Toward ex ante justification for a disruptive technology. Comput. Law Secur. Rev. 2024, 52, 105899. [Google Scholar] [CrossRef]
- Truong, N.; Sun, K.; Wang, S.; Guitton, F.; Guo, Y. Privacy preservation in federated learning: An insightful survey from the GDPR perspective. Comput. Secur. 2021, 110, 102402. [Google Scholar] [CrossRef]
- Agahari, W.; Ofe, H.; de Reuver, M. It is not (only) about privacy: How multi-party computation redefines control, trust, and risk in data sharing. Electron. Mark. 2022, 32, 1577–1602. [Google Scholar] [CrossRef]
- Dhanaraju, M.; Chenniappan, P.; Ramalingam, K.; Pazhanivelan, S.; Kaliaperumal, R. Smart Farming: Internet of Things (IoT)-Based Sustainable Agriculture. Agriculture 2022, 12, 1745. [Google Scholar] [CrossRef]
- Jakobsen, K.; Mikalsen, M.; Lilleng, G. A literature review of smart technology domains with implications for research on smart rural communities. Technol. Soc. 2023, 75, 102397. [Google Scholar] [CrossRef]
- Dargaoui, S.; Azrour, M.; Allaoui, A.; Guezzaz, A.; Alabdulatif, A.; Alnajim, A. Internet of Things Authentication Protocols: Comparative Study. Comput. Mater. Contin. 2024, 79, 65–91. [Google Scholar] [CrossRef]
- Li, M.; Zhou, S.; Shen, S.; Wang, J.; Yang, Y.; Wu, Y.; Chen, F.; Lei, Y. Climate-smart irrigation strategy can mitigate agricultural water consumption while ensuring food security under a changing climate. Agric. Water Manag. 2024, 292, 108663. [Google Scholar] [CrossRef]
- Ferrag, M.A.; Shu, L.; Djallel, H.; Choo, K.-K.R. Deep Learning-Based Intrusion Detection for Distributed Denial of Service Attack in Agriculture 4.0. Electronics 2021, 10, 1257. [Google Scholar] [CrossRef]
- Farooq, M.S.; Riaz, S.; Abid, A.; Umer, T.; Zikria, Y.B. Role of IoT Technology in Agriculture: A Systematic Literature Review. Electronics 2020, 9, 319. [Google Scholar] [CrossRef]
- Mishra, A.; Alzoubi, Y.I.; Anwar, M.J.; Gill, A.Q. Attributes impacting cybersecurity policy development: An evidence from seven nations. Comput. Secur. 2022, 120, 102820. [Google Scholar] [CrossRef]
- Panagopoulos, A.; Minssen, T.; Sideri, K.; Yu, H.; Compagnucci, M.C. Incentivizing the sharing of healthcare data in the AI Era. Comput. Law Secur. Rev. 2022, 45, 105670. [Google Scholar] [CrossRef]
- Williams, P.; Dutta, I.K.; Daoud, H.; Bayoumi, M. A survey on security in internet of things with a focus on the impact of emerging technologies. Internet Things 2022, 19, 100564. [Google Scholar] [CrossRef]
- Zahid, R.; Altaf, A.; Ahmad, T.; Iqbal, F.; Vera, Y.A.M.; Flores, M.A.L.; Ashraf, I. Secure Data Management Life Cycle for Government Big-Data Ecosystem: Design and Development Perspective. Systems 2023, 11, 380. [Google Scholar] [CrossRef]
- Saxena, N.; Hayes, E.; Bertino, E.; Ojo, P.; Choo, K.-K.R.; Burnap, P. Impact and Key Challenges of Insider Threats on Organizations and Critical Businesses. Electronics 2020, 9, 1460. [Google Scholar] [CrossRef]
- Butpheng, C.; Yeh, K.-H.; Xiong, H. Security and Privacy in IoT-Cloud-Based e-Health Systems—A Comprehensive Review. Symmetry 2020, 12, 1191. [Google Scholar] [CrossRef]
- Kaur, J.; Fard, S.M.H.; Amiri-Zarandi, M.; Dara, R. Protecting Farmers’ Data Privacy and Confidentiality: Recommendations and Considerations. Front. Sustain. Food Syst. 2022, 6, 903230. Available online: https://www.frontiersin.org/articles/10.3389/fsufs.2022.903230 (accessed on 10 December 2023). [CrossRef]
- Kaur, J.; Dara, R. Analysis of Farm Data License Agreements: Do Data Agreements Adequately Reflect on Farm Data Practices and Farmers’ Data Rights? Agriculture 2023, 13, 2170. [Google Scholar] [CrossRef]
- Zscheischler, J.; Brunsch, R.; Rogga, S.; Scholz, R.W. Perceived risks and vulnerabilities of employing digitalization and digital data in agriculture—Socially robust orientations from a transdisciplinary process. J. Clean. Prod. 2022, 358, 132034. [Google Scholar] [CrossRef]
- Demestichas, K.; Peppes, N.; Alexakis, T. Survey on Security Threats in Agricultural IoT and Smart Farming. Sensors 2020, 20, 6458. [Google Scholar] [CrossRef] [PubMed]
- Yaacoub, J.-P.A.; Noura, H.N.; Salman, O.; Chehab, A. Ethical hacking for IoT: Security issues, challenges, solutions and recommendations. Internet Things Cyber-Phys. Syst. 2023, 3, 280–308. [Google Scholar] [CrossRef]
- Rettore de Araujo Zanella, A.; da Silva, E.; Pessoa Albini, L.C. Security challenges to smart agriculture: Current state, key issues, and future directions. Array 2020, 8, 100048. [Google Scholar] [CrossRef]
- Pandey, N.K.; Kumar, K.; Saini, G.; Mishra, A.K. Security issues and challenges in cloud of things-based applications for industrial automation. Ann. Oper. Res. 2023, 1–20. [Google Scholar] [CrossRef] [PubMed]
- Seh, A.H.; Zarour, M.; Alenezi, M.; Sarkar, A.K.; Agrawal, A.; Kumar, R.; Ahmad Khan, R. Healthcare Data Breaches: Insights and Implications. Healthcare 2020, 8, 133. [Google Scholar] [CrossRef] [PubMed]
- Javaid, M.; Haleem, A.; Singh, R.P.; Suman, R. Towards insighting cybersecurity for healthcare domains: A comprehensive review of recent practices and trends. Cyber Secur. Appl. 2023, 1, 100016. [Google Scholar] [CrossRef]
- Iqbal, M.Z.; Campbell, A.G. Potential security and privacy issues in zero UI touchless technology. Int. Cybersecur. Law Rev. 2022, 3, 131–137. [Google Scholar] [CrossRef]
- Alawida, M.; Omolara, A.E.; Abiodun, O.I.; Al-Rajab, M. A deeper look into cybersecurity issues in the wake of Covid-19: A survey. J. King Saud. Univ.—Comput. Inf. Sci. 2022, 34, 8176–8206. [Google Scholar] [CrossRef]
- Choudhary, K.; Gaba, G.S.; Butun, I.; Kumar, P. MAKE-IT—A Lightweight Mutual Authentication and Key Exchange Protocol for Industrial Internet of Things. Sensors 2020, 20, 5166. [Google Scholar] [CrossRef]
- Avanesov, T.; Chevalier, Y.; Rusinowitch, M.; Turuani, M. Satisfiability of general intruder constraints with and without a set constructor. J. Symb. Comput. 2017, 80, 27–61. [Google Scholar] [CrossRef][Green Version]
- Agilandeeswari, L.; Paliwal, S.; Chandrakar, A.; Prabukumar, M. A new lightweight conditional privacy preserving authentication and key—Agreement protocol in social internet of things for vehicle to smart grid networks. Multimed. Tools Appl. 2022, 81, 27683–27710. [Google Scholar] [CrossRef]
- Paliwal, S. Hash-Based Conditional Privacy Preserving Authentication and Key Exchange Protocol Suitable for Industrial Internet of Things. IEEE Access 2019, 7, 136073–136093. [Google Scholar] [CrossRef]
- Thakur, G.; Kumar, P.; Chen, C.-M.; Vasilakos, A.V.; Anchna; Prajapat, S. A Robust Privacy-Preserving ECC-Based Three-Factor Authentication Scheme for Metaverse Environment. Comput. Commun. 2023, 211, 271–285. [Google Scholar] [CrossRef]
- Ashraf, Z.; Sohail, A.; Yousaf, M. Robust and lightweight symmetric key exchange algorithm for next-generation IoE. Internet Things 2023, 22, 100703. [Google Scholar] [CrossRef]
- Manikandan, S.; Rahaman, M.; Song, Y.-L. Active Authentication Protocol for IoV Environment with Distributed Servers. Comput. Mater. Contin. 2022, 73, 5789–5808. [Google Scholar] [CrossRef]
- Cherbal, S.; Benchetioui, R. ScPUAK: Smart card-based secure Protocol for remote User Authentication and Key agreement. Comput. Electr. Eng. 2023, 109, 108759. [Google Scholar] [CrossRef]















| Notation | Description |
|---|---|
| j th Users | |
| j th IoT Sensors Layer | |
| Central Server | |
| Identity of | |
| Password of | |
| Unknown value of | |
| Identity of | |
| Master secret key by | |
| Timestamp | |
| Random number generated by | |
| Random number generated by | |
| Random number generated by | |
| session key shared with , , | |
| One-way hash Function | |
| XOR Function | |
| Concatenation |
| Scheme | Depth | Visited Nodes | Search Time (s) | Computation Time (s) | Number of Messages Transferred |
|---|---|---|---|---|---|
| Agilandeeswari et al., 2022 [42] | 6 | 1074 | 15.0 | 6.15 | 5 |
| Paliwal et al., 2019 [43] | 8 | 3425 | 66.50 | 115 | 2 |
| Thakur et al., 2023 [44] | 6 | 128 | 1.80 | 20 | 2 |
| Ashraf et al., 2023 [45] | 4 | 16 | 0.02 | 0.01 | 3 |
| Manikandan et al., 2022 [46] | 12 | 348 | 3.30 | 1.013 | 6 |
| Cherbal et al., 2023 [47] | 10 | 930 | 5.86 | 16.67 | 4 |
| Our | 12 | 119 | 0.28 | 0.04 | 11 |
Disclaimer/Publisher’s Note: The statements, opinions and data contained in all publications are solely those of the individual author(s) and contributor(s) and not of MDPI and/or the editor(s). MDPI and/or the editor(s) disclaim responsibility for any injury to people or property resulting from any ideas, methods, instructions or products referred to in the content. |
© 2024 by the authors. Licensee MDPI, Basel, Switzerland. This article is an open access article distributed under the terms and conditions of the Creative Commons Attribution (CC BY) license (https://creativecommons.org/licenses/by/4.0/).
Share and Cite
Rahaman, M.; Lin, C.-Y.; Pappachan, P.; Gupta, B.B.; Hsu, C.-H. Privacy-Centric AI and IoT Solutions for Smart Rural Farm Monitoring and Control. Sensors 2024, 24, 4157. https://doi.org/10.3390/s24134157
Rahaman M, Lin C-Y, Pappachan P, Gupta BB, Hsu C-H. Privacy-Centric AI and IoT Solutions for Smart Rural Farm Monitoring and Control. Sensors. 2024; 24(13):4157. https://doi.org/10.3390/s24134157
Chicago/Turabian StyleRahaman, Mosiur, Chun-Yuan Lin, Princy Pappachan, Brij B. Gupta, and Ching-Hsien Hsu. 2024. "Privacy-Centric AI and IoT Solutions for Smart Rural Farm Monitoring and Control" Sensors 24, no. 13: 4157. https://doi.org/10.3390/s24134157
APA StyleRahaman, M., Lin, C.-Y., Pappachan, P., Gupta, B. B., & Hsu, C.-H. (2024). Privacy-Centric AI and IoT Solutions for Smart Rural Farm Monitoring and Control. Sensors, 24(13), 4157. https://doi.org/10.3390/s24134157

