Real-Time Detection of Unauthorized Unmanned Aerial Vehicles Using SEB-YOLOv8s
Abstract
1. Introduction
- •
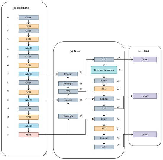
- We propose the SEB-YOLOv8s algorithm for real-time detection of UAVs. Targeting the challenges of detecting small UAV targets, which are easily missed and difficult to discern in complex backgrounds, the SEB-YOLOv8s detection method significantly improves detection efficacy. This improvement comes through the integration of the SPD-Conv module, the design of the AttC2f module to maximize the use of spatial information from the feature map, and the introduction of the BRA module to balance computational costs while maintaining high detection performance.
- •
- The design of the AttC2f module enhances the information extraction capability, which can aggregate cross-channel semantic information, capture the interactions between different dimensions, improve the use of small target information in shallow features, and improve the detection performance of small targets and complex backgrounds.
- •
- We evaluated our proposed real-time UAV detection algorithm using the public dataset Anti-UAV. The experimental results demonstrate that it can achieve high-accuracy detection in real-time with reduced cost consumption and significantly outperforms YOLOv8s in terms of performance. The detection performance is comparable to one-fifth of YOLOv8x, while the model size remains only one-fifth of it.
2. Related Work
3. Methods
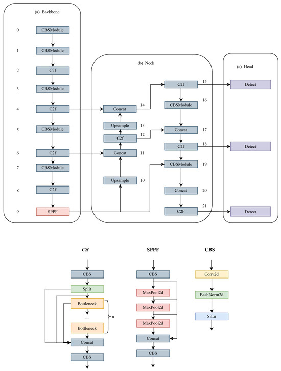
3.1. Architecture of SEB-YOLOv8s
3.1.1. Enhanced Feature Detail
3.1.2. Replacing C2f with AttC2f Module
3.1.3. Introducing Bi-Level Routing Attention Mechanism
4. Experiments and Results
4.1. Presentation of Experimental Data
4.2. Experimental Environment and Training Strategies
4.3. Evaluation Indicators
4.4. Ablation Experiment
4.5. Comparison Experiment
5. Conclusions
Author Contributions
Funding
Institutional Review Board Statement
Informed Consent Statement
Data Availability Statement
Conflicts of Interest
References
- Li, W.; Li, H.; Wu, Q.; Chen, X.; Ngan, K.N. Simultaneously detecting and counting dense vehicles from drone images. IEEE Trans. Ind. Electron. 2019, 66, 9651–9662. [Google Scholar] [CrossRef]
- Jessin, J.; Heinzlef, C.; Long, N.; Serre, D. A systematic review of UAVs for island coastal environment and risk monitoring: Towards a Resilience Assessment. Drones 2023, 7, 206. [Google Scholar] [CrossRef]
- Ravanis, J. The Eye of War: Military Perception from the Telescope to the Drone by Antoine J. Bousquet. Technol. Cult. 2020, 61, 973–974. [Google Scholar] [CrossRef]
- Mahdavi, F.; Rajabi, R. Drone detection using convolutional neural networks. In Proceedings of the 2020 6th Iranian Conference on Signal Processing and Intelligent Systems (ICSPIS), Mashhad, Iran, 3–24 December 2020; IEEE: Piscataway, NJ, USA, 2020; pp. 1–5. [Google Scholar]
- Magoulianitis, V.; Ataloglou, D.; Dimou, A.; Zarpalas, D.; Daras, P. Does deep super-resolution enhance uav detection? In Proceedings of the 2019 16th IEEE International Conference on Advanced Video and Signal Based Surveillance (AVSS), Taipei, Taiwan, 18–21 September 2019; IEEE: Piscataway, NJ, USA, 2019; pp. 1–6. [Google Scholar]
- Ren, S.; He, K.; Girshick, R.; Sun, J. Faster R-CNN: Towards real-time object detection with region proposal networks. IEEE Trans. Pattern Anal. Mach. Intell. 2016, 39, 1137–1149. [Google Scholar] [CrossRef] [PubMed]
- Zeng, Z.; Wang, Z.; Qin, L.; Li, H. Drone Detection Based on Multi-scale Feature Fusion. In Proceedings of the 2021 International Conference on UK-China Emerging Technologies (UCET), Chengdu, China, 4–6 November 2021; IEEE: Piscataway, NJ, USA, 2021; pp. 194–198. [Google Scholar]
- Alsanad, H.R.; Sadik, A.Z.; Ucan, O.N.; Ilyas, M.; Bayat, O. YOLO-V3 based real-time drone detection algorithm. Multimed. Tools Appl. 2022, 81, 26185–26198. [Google Scholar] [CrossRef]
- Redmon, J.; Farhadi, A. Yolov3: An incremental improvement. arXiv 2018, arXiv:1804.02767. [Google Scholar]
- Cheng, Q.; Li, X.; Zhu, B.; Shi, Y.; Xie, B. Drone detection method based on MobileViT and CA-PANet. Electronics 2023, 12, 223. [Google Scholar] [CrossRef]
- Liu, H.; Fan, K.; Ouyang, Q.; Li, N. Real-time small drones detection based on pruned yolov4. Sensors 2021, 21, 3374. [Google Scholar] [CrossRef] [PubMed]
- Bochkovskiy, A.; Wang, C.Y.; Liao, H.Y.M. Yolov4: Optimal speed and accuracy of object detection. arXiv 2020, arXiv:2004.10934. [Google Scholar]
- Seidaliyeva, U.; Akhmetov, D.; Ilipbayeva, L.; Matson, E.T. Real-time and accurate drone detection in a video with a static background. Sensors 2020, 20, 3856. [Google Scholar] [CrossRef] [PubMed]
- Lv, Y.; Ai, Z.; Chen, M.; Gong, X.; Wang, Y.; Lu, Z. High-resolution drone detection based on background difference and SAG-Yolov5s. Sensors 2022, 22, 5825. [Google Scholar] [CrossRef] [PubMed]
- Al-Emadi, S.; Al-Ali, A.; Mohammad, A.; Al-Ali, A. Audio based drone detection and identification using deep learning. In Proceedings of the 2019 15th International Wireless Communications & Mobile Computing Conference (IWCMC), Tangier, Morocco, 24–28 June 2019; IEEE: Piscataway, NJ, USA, 2019; pp. 459–464. [Google Scholar]
- Yaacoub, M.; Younes, H.; Rizk, M. Acoustic drone detection based on transfer learning and frequency domain features. In Proceedings of the 2022 International Conference on Smart Systems and Power Management (IC2SPM), Beirut, Lebanon, 10–12 November 2022; IEEE: Piscataway, NJ, USA, 2022; pp. 47–51. [Google Scholar]
- Brighente, A.; Conti, M.; Peruzzi, G.; Pozzebon, A. ADASS: Anti-Drone Audio Surveillance Sentinel via Embedded Machine Learning. In Proceedings of the 2023 IEEE Sensors Applications Symposium (SAS), Ottawa, ON, Canada, 18–20 July 2023; IEEE: Piscataway, NJ, USA, 2023; pp. 1–6. [Google Scholar]
- Flak, P.; Czyba, R. RF Drone Detection System Based on a Distributed Sensor Grid with Remote Hardware-Accelerated Signal Processing. IEEE Access 2023, 11, 138759–138772. [Google Scholar] [CrossRef]
- Liu, S.; Qi, L.; Qin, H.; Shi, J.; Jia, J. Path aggregation network for instance segmentation. In Proceedings of the IEEE Conference on Computer Vision and Pattern Recognition, Salt Lake City, UT, USA, 18–23 June 2018; pp. 8759–8768. [Google Scholar]
- Li, X.; Wang, W.; Wu, L.; Chen, S.; Hu, X.; Li, J.; Tang, J.; Yang, J. Generalized focal loss: Learning qualified and distributed bounding boxes for dense object detection. Adv. Neural Inf. Process. Syst. 2020, 33, 21002–21012. [Google Scholar]
- Zheng, Z.; Wang, P.; Liu, W.; Li, J.; Ye, R.; Ren, D. Distance-IoU loss: Faster and better learning for bounding box regression. In Proceedings of the AAAI Conference on Artificial Intelligence, New York, NY, USA, 7–12 February 2020; Volume 34, pp. 12993–13000. [Google Scholar]
- Sunkara, R.; Luo, T. No more strided convolutions or pooling: A new CNN building block for low-resolution images and small objects. In Proceedings of the Joint European Conference on Machine Learning and Knowledge Discovery in Databases, Grenoble, France, 19–23 September 2022; Springer: Berlin/Heidelberg, Germany, 2022; pp. 443–459. [Google Scholar]
- Sajjadi, M.S.; Vemulapalli, R.; Brown, M. Frame-recurrent video super-resolution. In Proceedings of the IEEE Conference on Computer Vision and Pattern Recognition, Salt Lake City, UT, USA, 18–23 June 2018; pp. 6626–6634. [Google Scholar]
- Ouyang, D.; He, S.; Zhang, G.; Luo, M.; Guo, H.; Zhan, J.; Huang, Z. Efficient multi-scale attention module with cross-spatial learning. In Proceedings of the ICASSP 2023—2023 IEEE International Conference on Acoustics, Speech and Signal Processing (ICASSP), Rhodes Island, Greece, 4–10 June 2023; IEEE: Piscataway, NJ, USA, 2023; pp. 1–5. [Google Scholar]
- Zhu, L.; Wang, X.; Ke, Z.; Zhang, W.; Lau, R.W. Biformer: Vision transformer with bi-level routing attention. In Proceedings of the IEEE/CVF Conference on Computer Vision and Pattern Recognition, Vancouver, BC, Canada, 17–24 June 2023; pp. 10323–10333. [Google Scholar]
- Zhao, J.; Zhang, J.; Li, D.; Wang, D. Vision-based anti-uav detection and tracking. IEEE Trans. Intell. Transp. Syst. 2022, 23, 25323–25334. [Google Scholar] [CrossRef]











| Parameters | Setup |
|---|---|
| Initial learning rate | 0.01 |
| Final learning rate | 0.0001 |
| Epochs | 300 |
| Batch size | 18 |
| Weight decay | 0.005 |
| Warm-up epochs | 3.0 |
| Warm-up momentum | 0.8 |
| Momentum | 0.937 |
| Optimizer | SGD |
| Baseline | SPD-Conv | AttC2f | BRA | Precision/% | Recall/% | mAP50% | mAP50-95/% |
|---|---|---|---|---|---|---|---|
| YOLOv8s | 94 | 81.8 | 88.3 | 58.8 | |||
| ✓ | 93.8 | 83.7 | 89.6 | 60.8 | |||
| ✓ | ✓ | 95.4 | 82.4 | 89.9 | 60.8 | ||
| ✓ | ✓ | ✓ | 95.9 | 83.1 | 90.5 | 61.5 |
| Models | Precision/% | Recall/% | mAP50/% | mAP50-95/% |
|---|---|---|---|---|
| YOLOv8s | 94 | 81.8 | 88.3 | 58.8 |
| Ours | 95.9 | 83.1 | 90.5 | 61.5 |
| Models | Precision/% | Recall/% | mAP50/% | mAP50-95/% | Detection Time/ms | Model Size/MB | Parameter/ |
|---|---|---|---|---|---|---|---|
| YOLOv8n | 93.7 | 79.5 | 86.5 | 55.3 | 10.3 | 6.2 | 3.0 |
| YOLOv8s | 94 | 81.8 | 88.3 | 58.8 | 11.5 | 22.5 | 11.1 |
| YOLOv8m | 95.3 | 82.7 | 89.6 | 60.2 | 14.4 | 52 | 25.8 |
| YOLOv8l | 95.7 | 82.1 | 90.2 | 61 | 16.4 | 87.6 | 43.6 |
| YOLOv8x | 94.4 | 84.2 | 90.4 | 62 | 16.8 | 136.7 | 68.1 |
| ours | 95.9 | 83.1 | 90.5 | 61.5 | 14.7 | 25 | 12.3 |
| Models | Precision/% | Recall/% | mAP50/% | Model Size/MB |
|---|---|---|---|---|
| YOLOv5s | 94.3 | 81.6 | 88.1 | 18.5 |
| YOLOv7tiny | 93.6 | 68.4 | 77.9 | 12.3 |
| SSD300 | 69.7 | 71.2 | 76.6 | 90.6 |
| Ours | 95.9 | 83.1 | 90.5 | 25 |
Disclaimer/Publisher’s Note: The statements, opinions and data contained in all publications are solely those of the individual author(s) and contributor(s) and not of MDPI and/or the editor(s). MDPI and/or the editor(s) disclaim responsibility for any injury to people or property resulting from any ideas, methods, instructions or products referred to in the content. |
© 2024 by the authors. Licensee MDPI, Basel, Switzerland. This article is an open access article distributed under the terms and conditions of the Creative Commons Attribution (CC BY) license (https://creativecommons.org/licenses/by/4.0/).
Share and Cite
Fang, A.; Feng, S.; Liang, B.; Jiang, J. Real-Time Detection of Unauthorized Unmanned Aerial Vehicles Using SEB-YOLOv8s. Sensors 2024, 24, 3915. https://doi.org/10.3390/s24123915
Fang A, Feng S, Liang B, Jiang J. Real-Time Detection of Unauthorized Unmanned Aerial Vehicles Using SEB-YOLOv8s. Sensors. 2024; 24(12):3915. https://doi.org/10.3390/s24123915
Chicago/Turabian StyleFang, Ao, Song Feng, Bo Liang, and Ji Jiang. 2024. "Real-Time Detection of Unauthorized Unmanned Aerial Vehicles Using SEB-YOLOv8s" Sensors 24, no. 12: 3915. https://doi.org/10.3390/s24123915
APA StyleFang, A., Feng, S., Liang, B., & Jiang, J. (2024). Real-Time Detection of Unauthorized Unmanned Aerial Vehicles Using SEB-YOLOv8s. Sensors, 24(12), 3915. https://doi.org/10.3390/s24123915

