Real-Time Object Detection from UAV Inspection Videos by Combining YOLOv5s and DeepStream
Abstract
1. Introduction
- The integration of UAV inspection, YOLOv5s object detection, and DeepStream framework realizes a new real-time object detection method.
- The DeepStream service can be quickly started using the http communication protocol, and can be called and used by different users at the same time.
- The asynchronous sending of the alarm frame interception function is implemented, making the real-time video stream smoother.
- Auxiliary services can be set up to quickly resume video streaming after interruption.
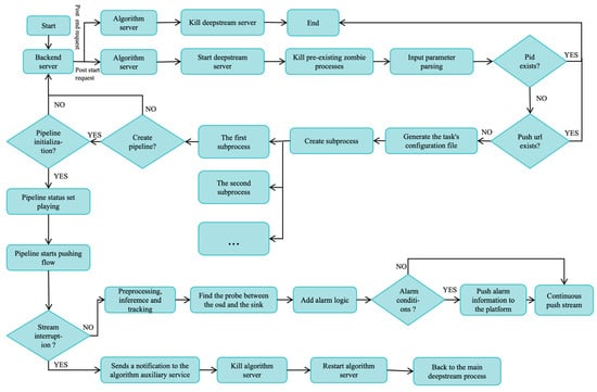
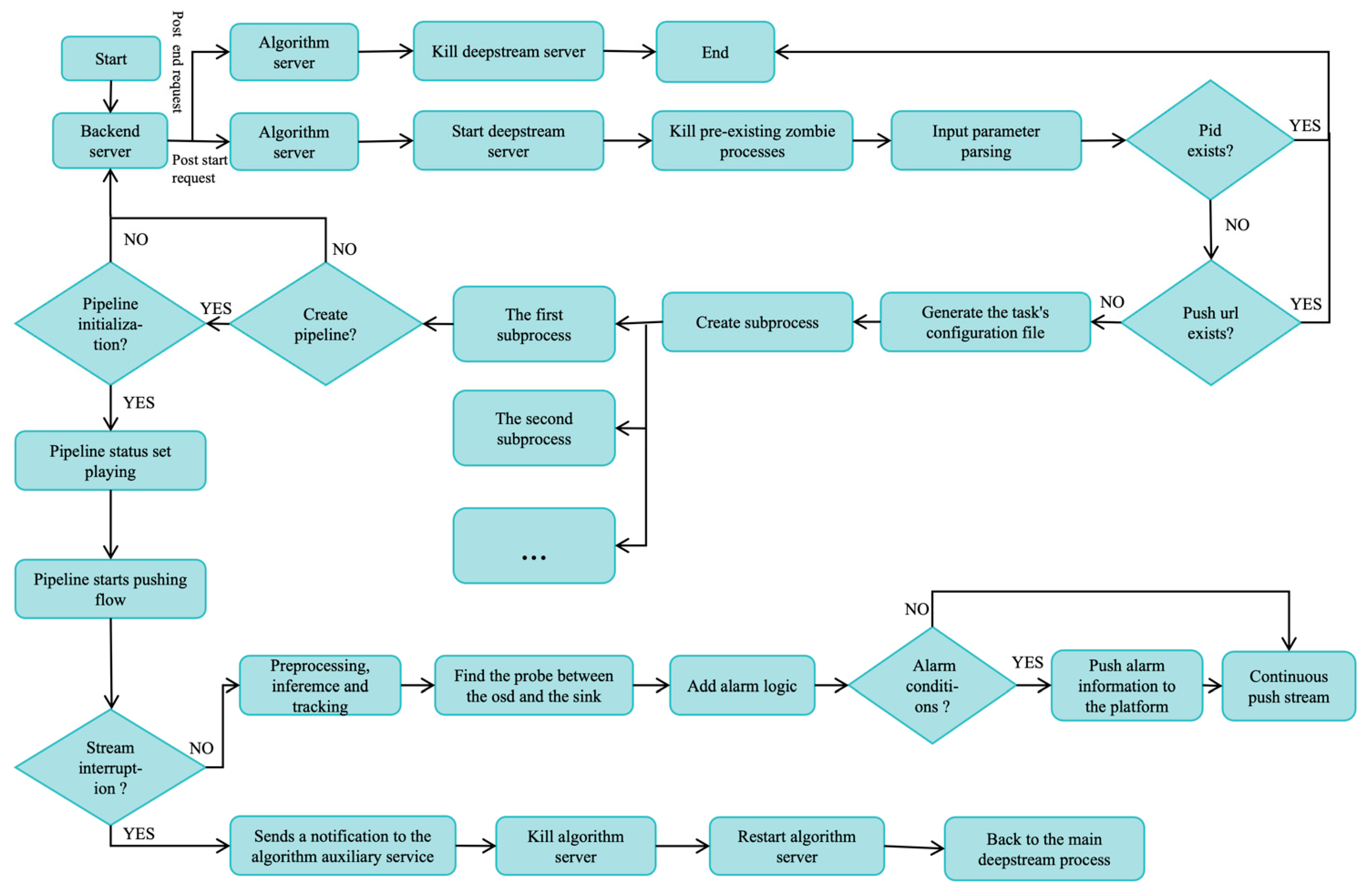
2. Methods
2.1. DeepStream Software Development Kit
2.2. The YOLO Algorithm
2.3. Evaluation Indicators
3. Experiment and Results
3.1. Experimental Conditions
3.1.1. Data Acquisition and Transmission
3.1.2. Inspection Routes
3.1.3. Experiment Platform
3.2. Experimental Results
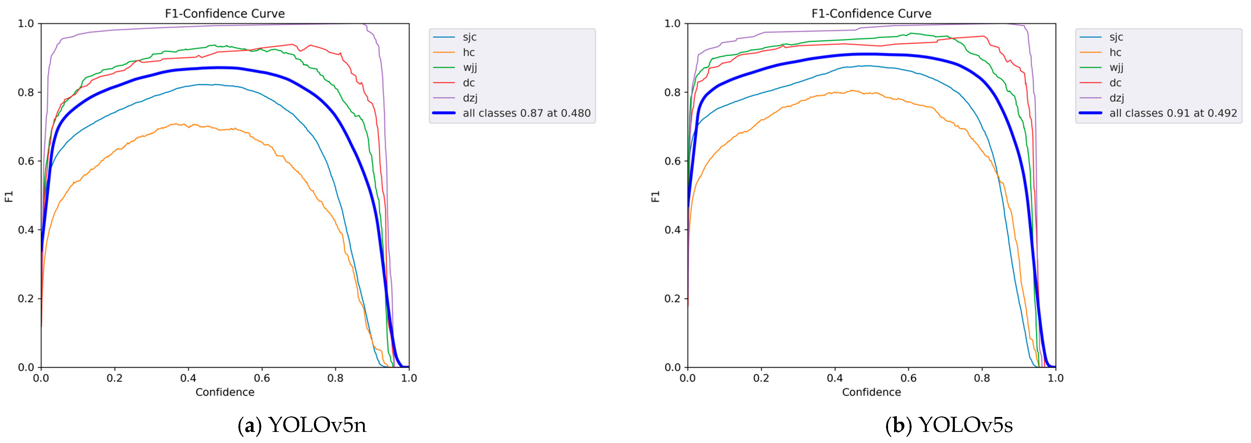
YOLOv5 Detection Results
3.3. Comparative Requirements
3.4. UAV Inspection Interface Display
3.5. Mathematical Analysis of DeepStream Service Resources and Startup Time
- Before the improvement, it was necessary to bind drone equipment and specify execution tasks. In terms of resource consumption, a Telsa T4 GPU, 16G graphics card server can only bind up to six devices and tasks to be executed. That is, the binding of tasks limits the reasonable utilization of GPU and memory resources and cannot be dynamically adjusted according to task requirements. In short, the performance of the hardware before the improvement was very poor.
- After improvement, our real-time video stream detection system does not need to bind devices and tasks; tasks are no longer bound, and resource allocation can be dynamically adjusted according to real-time needs. Not only can multiple devices be controlled at the same time, but different tasks can be switched freely. Therefore, after the improvement, the flexibility and the scalability of the system have been greatly improved.
4. Conclusions
- The integration of UAV inspection, YOLOv5s object detection, and the DeepStream framework realizes a new real-time object detection method.
- The DeepStream service can be quickly started using the http communication protocol, and can be called and used by different users at the same time.
- The asynchronous sending of the alarm frame interception function is implemented, making the real-time video stream smoother.
- Auxiliary services are set up to quickly resume video streaming after interruption.
5. Future Work
Author Contributions
Funding
Institutional Review Board Statement
Informed Consent Statement
Data Availability Statement
Acknowledgments
Conflicts of Interest
References
- Zhang, Y.; Wang, C.; Wang, X.; Zeng, W.; Liu, W. FAIRMOT: On the fairness of detection and reidentification in multiple object tracking. Int. J. Comput. Vis. 2021, 129, 3069–3087. [Google Scholar] [CrossRef]
- Feng, D.; Haase-Schütz, C.; Rosenbaum, L.; Hertlein, H.; Glaeser, C.; Timm, F.; Wiesbeck, W.; Dietmayer, K. Deep multi-modal object detection and semantic segmentation for autonomous driving: Datasets, methods, and challenges. IEEE Trans. Intell. Transp. Syst. 2020, 22, 1341–1360. [Google Scholar] [CrossRef]
- Jaeger, P.F.; Kohl, S.A.A.; Bickelhaupt, S.; Isensee, F.; Kuder, T.A.; Schlemmer, H.-P.; Maier-Hein, K.H. Retina U-Net: Embarrassingly simple exploitation of segmentation supervision for medical object detection. arXiv 2020, arXiv:1811.08661. [Google Scholar]
- Li, Z.; Zhou, Y.; Lyu, S.; Huang, Y.; Yi, Y.; Zhao, C. Design of Fruit-Carrying Monitoring System for Monorail Transporter in Mountain Orchard. J. Circuits Syst. Comput. 2023, 32, 2350264. [Google Scholar] [CrossRef]
- Lin, J.; Chen, W.-M.; Lin, Y.; Gan, C.; Han, S. MCUNet: Tiny deep learning on IoT devices. Adv. Neural Inf. Process. Syst. (NeurIPS) 2020, 33, 11711–11722. [Google Scholar]
- Lyu, R. NanoDet-Plus. 2021. Available online: https://github.com/RangiLyu/nanodet/releases/tag/v1.0.0-alpha-1 (accessed on 26 December 2021).
- Redmon, J.; Divvala, S.; Girshick, R.; Farhadi, A. You only look once: Unified, real-time object detection. In Proceedings of the IEEE Conference on Computer Vision and Pattern Recognition, Las Vegas, NV, USA, 27–30 June 2016; pp. 779–788. [Google Scholar]
- Redmon, J.; Farhadi, A. Yolo9000: Better, faster, stronger. In Proceedings of the IEEE Conference on Computer Vision and Pattern Recognition, Honolulu, HI, USA, 21–26 July 2017; pp. 7263–7271. [Google Scholar]
- Redmon, J.; Farhadi, A. Yolov3: An incremental improvement. arXiv 2018, arXiv:1804.02767. [Google Scholar]
- Bochkovskiy, A.; Wang, C.-Y.; Liao, H.-Y.M. Yolov4: Optimal speed and accuracy ofobject detection. arXiv 2020, arXiv:2004.10934. [Google Scholar]
- YOLOv5. Available online: https://github.com/ultralytics/yolov5 (accessed on 10 June 2020).
- Ge, Z.; Liu, S.; Wang, F.; Li, Z.; Sun, J. Yolox: Exceeding yolo series in 2021. arXiv 2021, arXiv:2107.08430. [Google Scholar]
- Xu, S.; Wang, X.; Lv, W.; Chang, Q.; Cui, C.; Deng, K.; Wang, G.; Dang, Q.; Wei, S.; Du, Y.; et al. Pp-yoloe: An evolved version of yolo. arXiv 2022, arXiv:2203.16250. [Google Scholar]
- Wu, B.; Li, C.; Zhang, H.; Dai, X.; Zhang, P.; Yu, M.; Wang, J.; Lin, Y.; Vajda, P. FBNetv5: Neural architecture search for multiple tasks in one run. arXiv 2021, arXiv:2111.10007. [Google Scholar]
- Xiong, Y.; Liu, H.; Gupta, S.; Akin, B.; Bender, G.; Wang, Y.; Kindermans, P.-J.; Tan, M.; Singh, V.; Chen, B. MobileDets: Searching for object detection architectures for mobile accelerators. In Proceedings of the IEEE/CVF Conference on Computer Vision and Pattern Recognition (CVPR), Nashville, TN, USA, 20–25 June 2021; pp. 3825–3834. [Google Scholar]
- Yu, G.; Chang, Q.; Lv, W.; Xu, C.; Cui, C.; Ji, W.; Dang, Q.; Deng, K.; Wang, G.; Du, Y.; et al. PP-PicoDet: A better real- time object detector on mobile devices. arXiv 2021, arXiv:2111.00902. [Google Scholar]
- Howard, A.; Sandler, M.; Chu, G.; Chen, L.-C.; Chen, B.; Tan, M.; Wang, W.; Zhu, Y.; Pang, R.; Vasudevan, V.; et al. Searching for MobileNetV3. In Proceedings of the IEEE/CVF Conference on Computer Vision and Pattern Recognition (CVPR), Long Beach, CA, USA, 15–20 June 2019; pp. 1314–1324. [Google Scholar]
- Howard, A.G.; Zhu, M.; Chen, B.; Kalenichenko, D.; Wang, W.; Weyand, T.; Andreetto, M.; Adam, H. MobileNets: Efficient convolutional neural networks for mobile vision applications. arXiv 2017, arXiv:1704.04861. [Google Scholar]
- Sandler, M.; Howard, A.; Zhu, M.; Zhmoginov, A.; Chen, L.-C. MobileNetV2: Inverted residuals and linear bottlenecks. In Proceedings of the IEEE/CVF Conference on Computer Vision and Pattern Recognition (CVPR), Salt Lake City, UT, USA, 18–23 June 2018; pp. 4510–4520. [Google Scholar]
- Ma, N.; Zhang, X.; Zheng, H.-T.; Sun, J. ShuffleNet V2: Practical guidelines for efficient CNN architecture design. In Proceedings of the European Conference on Computer Vision (ECCV), Munich, Germany, 8–14 September 2018; pp. 116–131. [Google Scholar]
- Zhang, X.; Zhou, X.; Lin, M.; Sun, J. ShuffleNet: An extremely efficient convolutional neural network for mobile devices. In Proceedings of the IEEE/CVF Conference on Computer Vision and Pattern Recognition (CVPR), Salt Lake City, UT, USA, 18–23 June 2018; pp. 6848–6856. [Google Scholar]
- Han, K.; Wang, Y.; Tian, Q.; Guo, J.; Xu, C.; Xu, C. GhostNet: More features from cheap operations. In Proceedings of the IEEE/CVF Conference on Computer Vision and Pattern Recognition (CVPR), Seattle, WA, USA, 13–19 June 2020; pp. 1580–1589. [Google Scholar]
- Wang, C.-Y.; Yeh, I.-H.; Liao, H.-Y.M. You only learn one representation: Unified network for multiple tasks. arXiv 2021, arXiv:2105.04206. [Google Scholar]
- Zhou, X.; Wang, D.; Krähenbühl, P. Objects as points. arXiv 2019, arXiv:1904.07850. [Google Scholar]
- He, K.; Zhang, X.; Ren, S.; Sun, J. Deep residual learning for image recognition. In Proceedings of the IEEE/CVF Conference on Computer Vision and Pattern Recognition (CVPR), Las Vegas, NV, USA, 27–30 June 2016; pp. 770–778. [Google Scholar]
- Yu, F.; Wang, D.; Shelhamer, E.; Darrell, T. Deep layer aggregation. In Proceedings of the IEEE/CVF Conference on Computer Vision and Pattern Recognition (CVPR), Salt Lake City, UT, USA, 18–23 June 2018; pp. 2403–2412. [Google Scholar]
- Wang, C.-Y.; Liao, H.-Y.M.; Wu, Y.-H.; Chen, P.-Y.; Hsieh, J.-W.; Yeh, I.-H. CSP- Net: A new backbone that can enhance learning capability of CNN. In Proceedings of the IEEE/CVF Conference on Computer Vision and Pattern Recognition Workshops (CVPRW), Salt Lake City, UT, USA, 18–23 June 2018; pp. 390–391. [Google Scholar]
- Luque-Vega, L.F.; Castillo-Toledo, B.; Loukianov, A.; Gonzalez-Jimenez, L.E. Power line inspection via an unmanned aerial system based on the quadrotor helicopter. In Proceedings of the MELECON 2014—2014 17th IEEE Mediterranean Electrotechnical Conference, Beirut, Lebanon, 13–16 April 2014; IEEE: Piscataway, NJ, USA, 2014; pp. 393–397. [Google Scholar]
- Deng, G.; Huang, T.; Lin, B.; Liu, H.; Yang, R.; Jing, W. Automatic Meter Reading from UAV Inspection Photos in the Substation by Combining YOLOv5s and DeeplabV3+. Sensors 2022, 22, 7090. [Google Scholar] [CrossRef]
- Candiago, S.; Remondino, F.; De Giglio, M.; Dubbini, M.; Gattelli, M. Evaluating multispectral images and vegetation indices for precision farming applications from uav images. Remote Sens. 2015, 7, 4026–4047. [Google Scholar] [CrossRef]
- Tijtgat, N.; Van Ranst, W.; Volckaert, B.; Goedemé, T.; De Turck, F. Embedded real-time object detection for a UAV warning system. In Proceedings of the IEEE International Conference on Computer Vision Workshops, Venice, Italy, 22–29 October 2017; pp. 2110–2118. [Google Scholar]
- Abdulghafoor, N.H.; Abdullah, H.N. Real-time moving objects detection and tracking using deep-stream technology. J. Eng. Sci. Technol. 2021, 16, 194–208. [Google Scholar]
- NVIDIA DeepStream SDK 4.0.2 Release. Available online: https://docs.nvidia.com/metropolis/deepstream/dev-guide (accessed on 20 December 2019).
- Guo, H.; Tian, B.; Yang, Z.; Chen, B.; Zhou, Q.; Liu, S.; Nahrstedt, K.; Danilov, C. DeepStream: Bandwidth efficient multi-camera video streaming for deep learning analytics. arXiv 2023, arXiv:2306.15129. [Google Scholar]
- Hossain, S.; Lee, D.-J. Deep Learning-Based Real-Time Multiple-Object Detection and Tracking from Aerial Imagery via a Flying Robot with GPU-Based Embedded Devices. Sensors 2019, 19, 3371. [Google Scholar] [CrossRef]
- Vandersteen, M.; Van Beeck, K.; Goedemé, T. Super accurate low latency object detection on a surveillance UAV. In Proceedings of the 16th International Conference on Machine Vision Applications (MVA), Tokyo, Japan, 27–31 May 2019. [Google Scholar]
- Haq, M.A.; Fahriani, N. Improving YOLO Object Detection Performance on Single-Board Computer using Virtual Machine. Emerg. Inf. Sci. Technol. 2024, 5. [Google Scholar] [CrossRef]
- Huu, P.N.; Anh, B.N.; Minh, Q.T. Proposing Smart System for Detecting and Monitoring Vehicle Using Multiobject Multicamera Tracking. Int. J. Digit. Multimed. Broadcast. 2024, 2024, 6667738. [Google Scholar] [CrossRef]
- Ghaziamin, P.; Bajaj, K.; Bouguila, N.; Patterson, Z. A Privacy-Preserving Edge Computing Solution for Real-Time Passenger Counting at Bus Stops using Overhead Fisheye Camera. In Proceedings of the 2024 IEEE 18th International Conference on Semantic Computing (ICSC), Laguna Hills, CA, USA, 5–7 February 2024; IEEE: Piscataway, NJ, USA, 2024; pp. 25–32. [Google Scholar]
- Smink, M.; Liu, H.; Döpfer, D.; Lee, Y.J. Computer Vision on the Edge: Individual Cattle Identification in Real-Time With ReadMyCow System. In Proceedings of the IEEE/CVF Winter Conference on Applications of Computer Vision, Waikoloa, HI, USA, 3–8 January 2024; pp. 7056–7065. [Google Scholar]
- Qaraqe, M.; Elzein, A.; Basaran, E.; Yang, Y.; Varghese, E.B.; Costandi, W.; Rizk, J.; Alam, N. Public Vision: A Secure Smart Surveillance System for Crowd Behavior Recognition. IEEE Access 2024, 12, 26474–26491. [Google Scholar] [CrossRef]
- NVIDIA DeepsTream SDK 6.1.0 Release. Available online: https://docs.nvidia.com/metropolis/deepstream/6.1/dev-guide/ (accessed on 19 May 2022).
- Wojke, N.; Bewley, A.; Paulus, D. Simple online and realtime tracking with a deep association metric. In Proceedings of the 2017 IEEE international conference on image processing (ICIP), Beijing, China, 17–20 September 2017; IEEE: Piscataway, NJ, USA, 2017; pp. 3645–3649. [Google Scholar]
- Kapania, S.; Saini, D.; Goyal, S.; Thakur, N.; Jain, R.; Nagrath, P. Multi object tracking with UAVs using deep SORT and YOLOv3 RetinaNet detection framework. In Proceedings of the 1st ACM Workshop on Autonomous and Intelligent Mobile Systems, Bangalore, India, 11 January 2020; pp. 1–6. [Google Scholar]




















| Routes | Flight Length/m | Flight Minutes | Route Altitude/m | Taking off and Landing Height/m | Round Trip Speed/m/s | Route Speed /m/s |
|---|---|---|---|---|---|---|
| One | 4150.8 | 11.07 | 127 | 129 | 10 | 8 |
| Two | 4314.8 | 17.95 | 127 | 131 | 10 | 5 |
| Three | 4912.8 | 18.93 | 150 | 155 | 10 | 5 |
| Four | 4728.6 | 19.42 | 127 | 131 | 10 | 5 |
| sjc/% | hc/% | wjj/% | dc/% | dzj/% | mAP50/% | |
|---|---|---|---|---|---|---|
| Yolov5n | 85.8 | 71.6 | 96.7 | 96.8 | 99.5 | 90.1 |
| Yolov5s | 91.2 | 80.9 | 97.7 | 96.6 | 99.5 | 93.2 |
| Yolov5m | 91.8 | 83.4 | 96.7 | 97.3 | 99.5 | 93.7 |
| Yolov5l | 93.1 | 83.7 | 97.2 | 97.6 | 99.5 | 94.2 |
| Yolov5x | 93.2 | 86.1 | 96.9 | 97.8 | 99.5 | 94.7 |
| sjc/% | hc/% | wjj/% | dc/% | dzj/% | mAP50–95/% | |
|---|---|---|---|---|---|---|
| Yolov5n | 51.7 | 42.0 | 67.6 | 75.1 | 86.0 | 64.5 |
| Yolov5s | 62.2 | 54.7 | 74.7 | 78.5 | 88.6 | 71.7 |
| Yolov5m | 66.3 | 61.1 | 77.4 | 79.6 | 89.6 | 74.8 |
| Yolov5l | 68.9 | 63.1 | 79.2 | 81.3 | 90.3 | 76.6 |
| Yolov5x | 69.7 | 65.3 | 79.3 | 82.4 | 91.1 | 77.6 |
| Yolov5n | Yolov5s | Yolov5m | Yolov5l | Yolov5x | |
|---|---|---|---|---|---|
| Model Size/MB | 3.7 | 13.76 | 40.27 | 88.57 | 165.13 |
| Speed/ms | 11.1 | 11.26 | 15.77 | 17.44 | 20.29 |
| The First Stage/s | The Second Stage/s | Total/s | Clarity | |
|---|---|---|---|---|
| 1 | 2.21 | 0.60 | 2.81 | Ultra HD |
| 2 | 2.24 | 0.28 | 2.52 | Ultra HD |
| 3 | 2.27 | 1.24 | 3.51 | UD |
| 4 | 2.27 | 0.50 | 2.77 | UD |
| 5 | 2.19 | 3.52 | 5.71 | HD |
| 6 | 2.21 | 3.42 | 5.63 | HD |
| 7 | 2.21 | 3.03 | 5.24 | SD |
| 8 | 2.29 | 3.24 | 5.53 | SD |
| 9 | 2.23 | 3.40 | 5.63 | Smooth |
| 10 | 2.22 | 3.51 | 5.73 | Smooth |
Disclaimer/Publisher’s Note: The statements, opinions and data contained in all publications are solely those of the individual author(s) and contributor(s) and not of MDPI and/or the editor(s). MDPI and/or the editor(s) disclaim responsibility for any injury to people or property resulting from any ideas, methods, instructions or products referred to in the content. |
© 2024 by the authors. Licensee MDPI, Basel, Switzerland. This article is an open access article distributed under the terms and conditions of the Creative Commons Attribution (CC BY) license (https://creativecommons.org/licenses/by/4.0/).
Share and Cite
Xie, S.; Deng, G.; Lin, B.; Jing, W.; Li, Y.; Zhao, X. Real-Time Object Detection from UAV Inspection Videos by Combining YOLOv5s and DeepStream. Sensors 2024, 24, 3862. https://doi.org/10.3390/s24123862
Xie S, Deng G, Lin B, Jing W, Li Y, Zhao X. Real-Time Object Detection from UAV Inspection Videos by Combining YOLOv5s and DeepStream. Sensors. 2024; 24(12):3862. https://doi.org/10.3390/s24123862
Chicago/Turabian StyleXie, Shidun, Guanghong Deng, Baihao Lin, Wenlong Jing, Yong Li, and Xiaodan Zhao. 2024. "Real-Time Object Detection from UAV Inspection Videos by Combining YOLOv5s and DeepStream" Sensors 24, no. 12: 3862. https://doi.org/10.3390/s24123862
APA StyleXie, S., Deng, G., Lin, B., Jing, W., Li, Y., & Zhao, X. (2024). Real-Time Object Detection from UAV Inspection Videos by Combining YOLOv5s and DeepStream. Sensors, 24(12), 3862. https://doi.org/10.3390/s24123862

